Fórum témák
» Több friss téma |
Tehát erről van szó? Bővebben: Link
Igen ez lenne. Olyan mintha zavarérzékeny lenne ha csak úgy kötöm be ahogy a rajzon van. Ha egy nagy ellenállással felhúzom tápra a 2 lábat akkor már alakulna a dolog, csak az zavar, hogy ha a 2-es lábat rákötöm a földre addig világít a led amíg le nem veszem róla.
Impulzussal indíts vagy kondenzátoron keresztül kösd a 2-es lábat a földre és így nem lesz állandóan testen a trigger bemenet, csak a kondi töltődési idejére. Bővebben: Link
Értem, de nekem pont az lenne a lényeg, hogy nagyon kis időre kellene egy impulzust szolgáltatnia akármekkora indítóimpulzusnál. Szóval ha egy kapcsolóra kötöm a 2-es lábat egy kondin keresztül legyen mondjuk 10nF akkor akármeddig tartom a kapcsolót a kimeneten nekem egy 100-200ns hosszúságú impulzusra van szükségem. Szerinted mekkora kondit tegyek be az indítókapcsolóval sorba hogy ne legyen probléma a kimeneti jel hosszúságával? Maximum 200ns hosszúságú kellene akármekkora indítójel hosszúság esetén is.
Esetleg jobb megoldás lenne 2 tranzisztorral megcsinálni a monostabil áramkört?
Minél kisebb a trigger bemenetre kötött kondi, annál rövidebb lesz a triggerimpulzus. Próbálgatni kell és persze a 6-7-es lábakra kötött időzítő kondenzátort és az azt töltő ellenállállást is be lell állítani a kívánt kimeneti impulzushosszhoz. Bár ilyen kis időzítésekre inkább valamilyen gyors műveleti erősítős monostabil jobb lenne.
Hello!
555-el 100ns? Az a 10MHz-es jel periódusideje. Az 555 maximális sebessége 100kHz. Végül is, csak százszor lassabb. Legfeljebb egy 74LS221 tud minimum 30ns jelet, és "nem-újraindítható", így a jel fennállhat míg akar. üdv! proli007
Köszönöm a megoldást!
Mit csinál ez a dióda pontosan? A tranzisztort hová és hogyan kellene berakni?
Nem lényeges a korrekt időzítés, 10-20mp ingadozás nem érdekel.
Egy levegőpumpát kapcsolgat majd, a szennyvíztisztítóban. Időzítő óra volt eddig, de a napi 8 ki-be kapcsolás kevés volt, kidöglöttek a baktériumok.
Hello!
- Mindig azt kell figyelni, hogy a C1 kondi milyen gyorsan töltődik fel, és sül ki. - Amíg a kondi töltődik, a kimenet magas szinten van. Amíg kisül alacsony szinten. - Az eredeti kapcsolásnál, a kondi R1+R2 ellenálláson keresztül töltődik, és R2-őn sül ki. Tehát, a töltés mindig hosszabb időt vesz igénybe. Ez alatt a kimenet magas, Vagy is a magas szint mindig hosszabb, mint az alacsony. - A diódás kapcsolásnál, a C1 R1-en és a diódán keresztül töltődik és változatlanul R2-őn sül ki. Ha biztosítjuk, hogy R1 üdv! proli007 A hozzászólás módosítva: Szept 26, 2012
Hali!
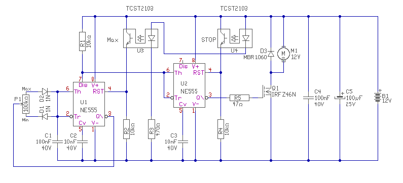
Légyszi segítsetek! Egy időzítést kellene megoldanom. Adott egy 12V-os kis elem, meg egy fogyasztó, amit rákötve az valamivel kevesebb, mint 100mW-ot eszik. Azt szeretném, hogy a fogyasztó elé egy olyan időzítést szeretnék bekötni, ami először 200mSec ideig bekapcsolja a fogyasztót, aztán 10 másodperc ideig kikapcsolva tartja. Majd megint 200mSec ideig bekapcsolja, aztán megint 10 sec kikapcs, és így tovább végtelenig. Az ismert 555-ös kapcsolással csak simán azért nem tudom ezt megoldani, mert ott a bekapcsolási idő legalább annyi, amennyi a kikapcsolt állapotú idő. Hogyan kellene módosítani EZT a kapcsirajzot, hogy ezt meg tudjam csinálni? (a képen a LED-ek helyén van a fogyasztóm) Meg ezen az ábrán a BD127 tranyó az jó lesz? R9-nek mekkorának kéne lennie? Segítsetek, légyszi!
Ha megcseréled a be- és kikapcsolási időket, akkor a fogyasztót nem a kimenet és a nulla, hanem a kimenet és a tápfeszültség közé kell kötni.
Inverz időzítés + inverz táp = jó működés
Na ezt most nem értem. Akkor a linkelt képen a tranyót meg kell cserélni a LED-blokkal? Vagy hogy?
A kép bal oldalán a normál bekötés látható (Kimenet = 555 -ös IC 3-as lába), a jobb oldalon az inverz.
Pl. az IC időzítése úgy van beállítva, hogy tíz másodpercig magas a kimenet, és egy másodpercig alacsony. A bal oldali elrendezésben tíz másodpercig világítani fog és egy másopercig sötét lesz a LED. A jobb oldali bekötéssel éppen fordított lesz a világos és sötét idők aránya. Ha a fogyasztó, amit a kimemetre akarsz kötni 100 mW-os, akkor ez 12 V-tal számolva elvileg 8,3 mA -rel terheli az IC-t. Az adalap alapján ennyit elbír mindenféle kiegészítés nélkül.
Jaa, így már világos. Csakhogy a kép amit én linkeltem, ott nem mindjárt a fogyasztó van a kimeneten, hanem egy tranyó!! (ezért is nem értettem)
Tehát ha a kimeneten tranyó van, ami vezérli, hogy a fogyasztó mikor menjen, akkor ebben az esetben hogyan kell megfordítani?
Szia!
Úgy, hogy PNP tranzisztort használsz és a PNP emitterét kötöd a + tápfeszültségre, a kollektorba a terhelést és onnan a negatívra. PNP kimenet Másik A hozzászólás módosítva: Okt 6, 2012
Tranzisztorral nem (zárt állapotban szakadásként viselkedik a kollektor-emitter részen), műveleti erősítővel megoldható. Igaz, ebben az esetben a fogyasztó nem kapja meg a 12 V-ot, csak kb. 10-et.
A műveleti erősítők nem nagyon tudnak a kimenetükön megjelníteni tápfeszültség közeli értéket. Persze vannak ilyenek, de szerintem sokkal egyszerűbb, ha az ilyen időzítésre egy klasszikus, kéttranzisztoros astabil multivibrátort építesz. Ott lényegesen egyszerűbb variálni a sebességeket. Pl. nagyobb kondenzátorral az egyik ágon hosszabb időzítést kapsz.
Hello!
Nem kell ezt így agyonvariálni, egy mezei dióda is elég hozzá. Az időzítésnél az a lényeg, min keresztül töltődik és sül ki a kondi. Alaphelyzetben, az R1+R2-ön keresztül töltődik és R2-őn sül ki. Így R1+R2>R2 ezért az IC kimenetén a magas szint a hosszabb. De ha R2-öt egy diódával "kisöntöljük" töltéskor, akkor töltéskor az R1, kisütéskor a R2 érvényesül. Így lehet biztosítani, hogy R1 De azért egyszerűbb lett volna, ha elárulod hogy mihez kell, mert akkor nem kellene mindenkinek találgatni, mi is lenne számodra a jó.. Nem? üdv! proli007
Hűű, azt hiszem pontosan erre lesz szükségem!
![]() Ezer hála és köszönet! Még csak azt az egyet tudnám, hogyan tudom ezt az áramkört letesztelni Orcad Pspice-ban, mert az "555 alt" IC-vel akármit csinálok, 5 hibával elszáll. Ezt az ábrát mivel csináltad? Gondolom nem Orcad. Amúgy egy kis rádiós jeladót akarok átalakítani, mármint ő lesz a fogyasztó. ![]() Az eredmény pedig, hogy olyan, mintha 10sec-enként benyomnánk egy gombot egy pillanatra, ami rádiójelet küld. A hozzászólás módosítva: Okt 6, 2012
TINA-val csinálta. A ti.com-ról le tudod tölteni az ingyenes verzióját.
Hello!
Akkor nem kellet volna bele tranyó, mehetett volna a plusztáp és az 555 kimenet közép az adó. Ahogy Bakman ajánlotta. Valamint jobb lenne ha a CMOS TLC555-öt használnád, a kisebb fogyasztás miatt.. A "12V-os kis elem" jeligére! üdv! proli007
Sziasztok!
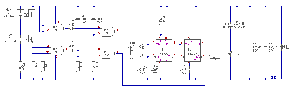
Proli 007 találta ki a mellékelt kapcsolást pár hónapja. Remekül működik, csak annyi módosításra lenne szükségem, hogy a stop és/vagy max jelet csak nagyon rövid ideig kapja, akkor is hosszabb ideig fél-egy másodpercig pörgesse fel vagy állítsa meg a motort, mielőtt visszaáll a pwm által beállított sebességre. Köszönöm a segítséget. VP
Hello!
A Max-ot C2-R5-el, a Stop-ot C1-R4-el lehet időzíteni. Jelenleg kb. 1sec üdv! proli007 A hozzászólás módosítva: Okt 7, 2012
Kedves Proli, Köszönöm az újabb kész megoldást, kipróbálom, de biztos jó lesz, közben igyekszem a "Quad 2-Input Nand Schmitt Trigger" lelkivilágát is kiismerni, ha már használni fogom.
Egy apró kérdésem azért mégis van, a C1 és a C2 kapacitása egyenlő, van-e és milyen jelentősége annak, hogy a feszültségük különböző értékű?
Hello!
Alapvetően nincs, csak a tápfesznél illik magasabbnak lenni. De azonos típusú, de nagyobb feszültségű kondinak általában a szivárgási árama is kisebb, így nagyobb ellenállást, tehát hosszabb időzítést lehet elérni vele. üdv! proli007
Kipróbáltam remekül működik is, de azért van kérdésem, a TCST2103 helyett LED illetve Fototranzisztort tettem, működik is elvileg. Túl messze vannak egymástól a ledek és tranzisztor (kb. 15cm) a ledek előtti ellenállást már 220 ohmra cseréltem, gondolván, így valamivel erősebben világítanak, a tranzisztorok előtti R2 és R3 10k-s ellenállásokat ha kisebbre cserélem akkor nyerhetek valami többlet távolságot? Az adatlapból számomra nem derült ki, hogy mekkora lehet a minimum értéke ezeknek az ellenállásoknak, hogy még működjön a kapcsolás. Egyébként ezek az ellenállások fototranzisztorok miatt kellenek, vagy a 4093 IC miatt is kell.
Köszönöm VP
Hello!
Alapvetően ezen az ellenálláson alakul feszültséggé a fototranzisztor árama. De a 4093-nak is szüksége van rá, mert ha nem lenne és a fototranzisztor lezár, "levegőben lógna a bement". Vagy is mindig kell a bemenetnek lezárás. Ha növeled az ellenállás értékét, kisebb kollektoráramra nagyobb feszültség esés lesz. Vagy is érzékenyebb lesz. Csak apró gond, hogy a fototranyó, nem csak a Led-et látja, hanem a természetes fényt is. Ha egy szint fölé növeled az ellenállást, nem lesz a logikai bemeneten L szint, hiába takarod el a kaput. A távolság növelése érzékenység növeléssel, nem egyszerű mint ahogy gondolod. A sugárzás erőssége a távolság négyzetével csökken. Tehát még csak nem is arányos. Nagyobb távolságok esetében nem "analóg" optokaput alkalmaznak, hanem moduláltat. Tehát a Led-et kapcsolgatják, és a vevő nem az abszolút fényerőt nézi, hanem a változásokat erősíti fel. Így csökkenthető a természetes fény hatása. Az adó pontos frekire van hangolva, a vevő meg szelektív, hogy csak azt lássa, ne pld. egy fénycső 100Hz-es villogását. Távirányítók hatótávolsága azért annyi amennyi, mert ott egy kódolt jelsorozatot vesznek, amit egy processzoros hibajavító kezel. Így, bár nem gyors, de biztonságos lesz az átvitel. Szóval ilyen optokapus megoldás, csak néhány cm-re alkalmazható megbízhatóan, ha nem erős a külső fény. üdv! proli007
Szia!
Szóval inkább növelnem kellett volna, kipróbáltam 1K-val, nem jött be, sőt szerintem az IC-t is kiütötte részben, kicsit összekeveredtek a funkciók, most a stopra nem reagál, a maxnál pedig jól működik. Lakásban használom csak, így nem zavart bé meg a külső fény. Ha csak led fotortranzisztor+ellenállást kötök sorba, akkor fél méterről is képes reagálni az infra ledre, ezért reménykedtem, hogy jó lesz a kapcsolásban is. Sebaj összehozom valahogy a végére a segítségeddel, amelyet nagyon köszönök.
Hello!
"Ha csak led fotortranzisztor+ellenállást kötök sorba, akkor fél méterről is képes reagálni az infra ledre" Mit is jelent ez magyarul? Mert a CMOS kapunak logikai szint kell. kb. a táp 2/3-ad rész efelett H szintnek, 1/3-ada alatt L szintnek nézi. Ezt kell biztosítani. Kis ellenállás nem tudja "kiütni", legfeljebb ha belevilágítasz, nem lesz H szint. Ha valami "kiütötte", akkor az Te voltál. Mérni kel jelszinteket,nem ideologizálni.. üdv! proli007
Re!
Rengeteget tesztelgettem azóta, és érdekes dolgokat tapasztaltam. 555-t végre meg tudok jeleníteni PSpice/Transient Analysis -ben, még TLC555-t is. ![]() Ami nem egyszerű feladat ahogy ezt az Orcad-es topicban meg is írtam.* megnéztem Bakman ajánlását PSpice-ban. Ez volt a kiindulópont. (az 1700 ohm-os ellenállás jelképezi most a kis rádióadómat azaz a fogyasztómat) Aztán elkezdtem kicsit állítgatni rajta, míg végül a PSpice-555alt.png -n látható verzióig jutottam. Itt sikerült elérni a legalacsonyabb fogyasztást arra az időre, amikor alacsonyan van a jel. (ez van ugye többségben) Ezt ugye úgy értem el, hogy a C2 kondit jól lecsökkentettem, cserébe persze jól meg kellett növelnem a másik két ellenállást. A Control lábra kötött kondi értékét viszont jól megemeltem, ugyanis az volt a probléma, hogy jókora üres szakasszal kezdődött az egész grafikon! És én pedig azt szeretném, hogy mindjárt az elején egy csúccsal kezdődjön. Ezen a Control lábon lévő kondi emelése segített csak. Tehát az "idle" állapotbeli alacsony fogyasztás a PSpice szerint így kb 140 - 135 uA között van. Na fogtam aztán az egészet, és szépen átültettem TLC555-re, mármint az IC-t kicseréltem erre. Ennek az eredménye látható a PSpice-TLC555.png-n. Namost ezzel kapcsolatban két dolgot nem értek. Az egyik, hogy itt az "idle" fogyasztás miért (láthatóan) 1 mA környékén mozog, azaz miért 8-szor annyi, mint sima 555-tel ?? Miközben ugye TLC555-nek alacsonyabbnak kéne lennie a fogyasztásának. (még a datasheet-jébe is hangsúlyozzák ezt) A másik amit nem értek, hogy itt miért nem hat a Control lábon megnövelt kondi, azaz miért nem csinál csúcsot az elejére is? Aztán kísérleteztem még IC nélküli kapcsolással, egy LED-eset alakítottam át, ez látható a PSpice-Tranyos.png -n. Sajna csak eddig jutottam az alkatrészek értékeinek módosítgatásával, mivel a következő lépés az kéne legyen, hogy a 9 megaohm-os ellenállást kéne csökkenteni a jel sűrűsítéséhez. De ha ezt megteszem, a PSpice meghülyül, és az egyik csúcsnál szépen elszáll, úgymarad végig. (ami a valóságban nyilván nem így történne, tehát a PSpice szar) Az Orcad-es topicban általam leírt trükkökkel sem tudtam ezt már orvosolni sehogyan sem, hogy értékelhető ábrát kapjak. Kipróbáltam ugyanezt Multisim-ben is, ott még tudtam picit állítani, 8Mohm-mal is még meg tudta jeleníteni "elszállás" nélkül, de lejjebb már ott sem vehettem, mert az is elszáll az alatt. ![]() Visszatérve az 555 problémára. Leszedtem a TINA-t, kiprószáltam benne az 555-t ugyanazokkat az alkatrészeket körérakva amiket Orcad/PSpice-ban, és jééé, az eredmény más, ez látható a TINA-NE555.png -n. Itt az "idle" fogyasztás majdnem 2 mA. (a 135 helyett!) Aztán kipróbáltam a TLC555-tel ugyanezt TINA-ban, - ez látható a TINA-TLC555.png -n - és itt már következetesen kevesebb az "idle" fogyasztás: 1 mA alatt. (egy apróság, hogy Multisim-et is próbáltam, ott az 555 IC-vel értékelhető eredményt eleve nem kaptam, ilyen 5mA és -5mA között ugrált, ami hülyeség) A fő kérdés tehát: KINEK/MINEK higgyek? Orcad/PSpice-nak, vagy TINA-nak, esetleg egyiknek se, mert mind *? A hozzászólás módosítva: Okt 11, 2012
Idézet: „esetleg egyiknek se, mert mind” Egyikne se, de nem ezért. Hanem mert - nem tudhatod, hogy a tápigényt pontosan melyik gyártó melyik modelljéről mintázták (mondjuk a TINA TI-nél esélyesnek hangzik, hogy a TI gyártmányról, ha a TI-sek csinálták hozzá a mintát) - nem tudhatod, hogy egyáltalán a tápigény szimulálása mennyire van közel a valósághoz, milyen paramétereket (pl. hőmérséklet, kimenet terhelése, stb.) vesz egyáltalán figyelembe. Ezek a modellek, amiket a szimulátorok használnak, nem feltétlenül szimulálják az IC összes tulajdonságát élethűen - sőt, tuti, hogy bizonyos dolgokat elnagyolva szimulálnak. |
Bejelentkezés
Hirdetés |




















