Fórum témák
» Több friss téma |
Hello!
Azért vannak itt nem világos dolgok, nem kerek itt valami. - Mi az, hogy a motor fordulata alacsony? Ha áll, akkor értem, de ha forog, akkor nem. Mert ha forog, valahonnan kap villanyt. Tehát vagy működik a PWM, vagy füstölne valami. Hiszen ha nem megy a PWM, akkor nem kapcsolóüzemben megy a leszabályozás, hanem analógban. Vagy is valamin keresztül áramot kap a motor. Ha nem valami tudományos valami, akkor csak a PWM végfoka jöhet szóba. Vagy is annak melegedni kell. - A Reset lábon lévő kondi, nem "lágy-indítás", mert részemre ez azt jelenti, hogy lassan, folyamatosan pörög fel a motor. De ha a Reset alacsony szinten van, akkor nincs PWM jel, vagy is a motor "ki van kapcsolva". A Reset lábon lévő kondi-ellenállás, csak késlelteti a motor elindulását, de nem "lágy-indítja". - Ha a motor lassan forog, de nem lehet szabályozni, (és nem füstöl semmi) az én olvasatomban ez azt jelenti, hogy a PWM működik, csak nem szabályozható. Így a kondinak nincs baja. (Vagy nem a 4-es lábon van a kondi) Tehát, valahol ott kell a hibát keresni, ahol a szabályozás történik, tehát a poti körül, ha az van benne. - Mert ugye azt sem tudjuk milyen a kapcsolás, csak egyetlen infó van, hogy 555 van benne. üdv! proli007
Helló proli007.
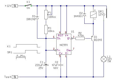
Megint visszatértem a problémámmal a késleltetett meghúzással. Tudom hogy az a ideális ha mindent a rajz szerint csinál az ember mert akkor biztosabb hogy úgy fog működni ahogy mellé van írva, és lehet hogy pont azért nem úgy működik nekem. Ezért most leírom hogy mivel volt gondom és hogy ez szerinted befolyásolhatja a rossz működését. Tehát az IC 5-ös lábánál a 47nf kondenzátort nem tudtam bontani sehonnan ezért csak 10nf került a helyére. De úgy gondolom hogy ez csak az időt csökkentheti mert kisebb (de lehet hogy rosszul gondolom) illetve a D1 dióda mien szerepet játszik mert szintén nem tudtam pont olyat tenni (sajnos nem tudom hogy milyen de 12V elbírja fekete henger kék "k" van rajta és a kék vonal körbe tehát a katód jelzése). A probléma a működéssel pedig az hogy tesztelés képen az IC kimenetre 12V led-et tettem hogy lássam mi történik és amikor rákapcsolom a 12V tápot akkor a led világit és a P1 állításától függ hogy meddig. De ennek ugye fordítva kellene működni vagyis a P1 állításával azt kellene szabályozni hogy hány másodpercig nem világit és aztán pedig világít addig amíg a tápfeszültség meg nem szűnik. Akkor nekem miért működik fordítva? A diódára nincs ötletem de ha a 10nf kondenzátorból tennék többet valahogy (sorosan vagy párhuzamosan) akkor az nem lenne jó? Vagy az nem kellene hogy ezt a problémát produkálja? Remélem tudsz segíteni előre is ezer hála. U.I: A tranzisztort azért hagytam ki mert a relé amit majd ez kapcsolgatna 100mA az NE555 pedig elbírja 200mA -ig.
Hello!
- A C2 47nF-al ne foglalkozz, mert az csak zavarszűrés, és ott 10nF..1µF-ig szinte minden jó. - Neked vélhetően azért működik fordítva, mert nem jó helyre tetted a Led-et, vagy is a terhelést. Azt a 3-as láb, és a 8-as láb (plusz táp a lényeg) közé kell tenni. Akkor majd a késleltetés után fog jelezni. (Jelenleg is ott van a relé, csak van benne egy tranyó is) - A dióda szinte bármi lehet ha jó. Mert annak feladata, hogy amikor kikapcsold a tápot, süsse ki a C1 kondit. Mert ha "gyorsan" ki-be kapcsolod az áramkört, akkor az nem sül ki. Így a következő bekapcsolás késleltetési ideje rövidebb lenne. üdv! proli007
Tehát akkor az azt jelenti hogy a relé tekercsének mindkét lábán (+) van az időzítő indulásánál , és amikor letelik a beállított idő akkor az IC-ből megszűnik a (+) és akkor húz be a relé. Mert ha így van akkor tényleg elrontottam mert azt hittem hogy ott lesz (+) amikor letelik az idő. Illetve a védő diódát a relénél katóddal a 8-as láb felé kell tennem ugye?
De buta vagyok, persze hogy oda kell mert a rajzon is úgy van. Nagyon szépen köszönöm a felvilágosító válaszodat. A hozzászólás módosítva: Nov 1, 2012
Ez a PWM egy hőfokfüggő vezérlés,ami automata,tehát nem potival van szabályozva,hanem egy NTC-vel műveleti erősítőn keresztül.Ezt a kapcsolást még te mutattad nekem.Eredetileg Peltier elemhez készült.(Mellékelve az elvi kapcsolás,a nyák terv,és néhány fotó a kész darabról)Sörkollektor vezérlésre használjuk őket.
Ami furcsa,hogy ebből már vagy 40 db készült és mindegyik hibátlanul üzemel,csak ez az egy nem. Már lassan kezdem azt gyanítani,hogy a tápfeszültséggel nem stimmel valami,mert a képek alapján semmi baja,és azt a gazdija csinálta. 2 napig hibátlanul ment,harmadik nap nem használta,4-ik nap ment,és 5-ik napra megkergült.A hőérzékelőre nem reagál,és a potira sem,egyszerűen megy a villanymotor 20-30%-on és kész. A FET-ek nem éghettek át,mert 2-en vannak,és IRFZ44-esek,mindez 15A-os biztivel.Hamarabb kellene elájulnia a biztinek mint 2db ekkora FET-nek.Esetleg még a fordított polaritással történő bekötés csinálhatna ilyet,de akkor meg a Shottky veri le a biztit vagy a Zener. Szóval ezért vagyok tanácstalan. Nagyon köszönöm ezt az érdeklődő segítőkészségedet Proli! Már rengeteg jó tanácsot adtál nekem,és sokat segítettél,amit szintén nagyon köszönök A hozzászólás módosítva: Nov 1, 2012
Kipróbáltam a monostabil multivibrátort a segédprogramban lévő rajz szerint. Viszont ez pont az ellentétjét csinálja, mint ami nekem kell. Mondjuk az értékek szerint a késleltetés be van állítva 1000ms-re. A bementére feszültséget teszek, majd miután a bemenet LO, a kimeneten ugyanúgy megmarad a feszültség 1000ms-ig. Viszont nekem olyan kell, hogy ha pl a menenetre 1000ms-ig feszültséget kapcsolok, akkor a kimeneten csak 1ms-ig legyen fesz.
Hello!
Egyszerű ez mint a faék. - A bemeneten egy hídkapcsolás van, az mérhető. A 2-es és 3-als lábat méred a GND-hez képest. Egyforma feszültségnek kel lenni. - Ha az U2 6-os kimenetét méred, akkor a poti tekergetésére, annak közel a nulla éás a táp között kell változnia. Ha ez megvan, jó az analóg rész. - Ha a PWM megy, és nincs kapcsolat az analóg rést és a PWM között, akkor 50% körüli a kitöltés. Ezt ellenőrizheted, ha kiveszed az R6 ellenállást. - Persze a tápokat illik ellenőrizni az IC-k lábain. üdv! proli007
Ez tényleg olyan egyszerű,mint a faék,egyedül az bonyolítja a dolgot,hogy az áramkör Székesfehérváron van,én pedig Miskolcon,ezt nem tudom elmagyarázni egy olyan embernek aki nem tudja mi az a hídkapcsolás,és se egy multimétere,sem egy próbalámpája nincs.
Az lesz a legjobb ha idepostáztatom,és magam nézem át a dolgokat,mert 100 e-mail se lenne elég,hogy elmagyarázzam szegénykémnek mit is kell rajta kimérni. Nagyon köszönöm a segítségedet,ehhez bizony itt kell lennie az áramkörnek előttem az asztalon... Még egyszer 1000 köszönet ![]() Üdv: Inox
Az az igazság, hogy ha nincs mikrokontroller a dologban, és hol működik, hol nem, akkor kapásból valami mechanikai problémára gyanakodnék: hibás forrasztás, kontakthibás csatlakozás, elrepedt alkatrész, meg ilyenek. A következő tippem az valami külső (vagy belső) elektromágneses zavar lenne.
Elnézést,ha kicsit zsibbasztó vagyok,de ha már itt vagyok feltennék a fenti problémától egy majdnem teljesen független kérdést.
A PWM frekijét hogy érdemes belőni,hogy az ne legyen zavaró? Mert ugye ha meghajtjuk rendesen azt az 555-öst akkor sikerülhet a hallható tartomány fölé illeszteni a frekit,de úgy zavarhatja a rádiót,stb,ráadásul a frekvencia növekedésével állítólag a forgatónyomaték csökken,ami nem biztos hogy jó egy 12V 10A-os motornak elinduláskor.Ha pedig alacsony a freki akkor pedig iszonyatosan idegtépő zajokat hallat a motor. Mi lenne az arany középút? Bocsi a túlzott kíváncsiságért,és köszönök minden segítséget. Üdv: Inox
Hello!
Őszintén fogalmam sincs, mivel én nem hajtottam motorokat ezzel. Akik viszont PWM-el ezt tették írtak róla, keress vissza. De szerintem a motor hangját nem fogod eltüntetni, "zenélni fog". Rádiófrekis zavarokat, mindenképpen termelni fog, bármely frekin járatod is. A Fet-eket gyorsan kell kapcsolni, mert különben füstölni fognak. Annak felharmonikusai, pedig bőven ebbe a tartományba esik. Ellene zavarszűrővel lehet védekezni. üdv! proli007
Kár,hogy gyorsan kell hajtani a FET-eket,mert épp most próbáltam ki 30Hz-en a PWM-et és így a leghalkabb.
Ki fogom próbálni,hogy 24 órán át járatva mi izzad meg nagyon?... Szerintem 2 Fetnek 10 A-tól nem kéne elájulni pláne hűtéssel,de neked ebben nyilván nagyobb a tapasztalatod.Lehet hogy kivégzek egy próba-áramkört,de erre az áldozatra hajlandó vagyok. Az a probléma,hogy hiába vannak a nagy teljesítményű ventik hangszigetelt dobozban rugalmas felfüggesztéssel,mégis a 1,5kHz úgy vinnyog egy 3 méteres befúvó spírócső végén,hogy az ember 1 óra elteltével nem tud dönteni a pisztoly ,a kötél,és az érvágás között. Ennek megoldása érdekében mindenre hajlandó lennék... Gondolkodtam simító kondenzátoron a motorra,de az úgy elrobbanna a frekitől, mint egy hordó TNT. Esetleg egy 100nF-os kondi a Gate és a GND közé,hátha módosít annyit a jelalakon,hogy nem olyan ütésszerű a pulza,de azt a FET nem tolerálná,és torzítaná is a szabályzást..... Eddig az alacsony freki a legnyerőbb. Természetesen visszaolvasok,és nagyon köszönöm az összes segítséget ![]() Üdv: INOX
Kár,hogy gyorsan kell hajtani a FET-eket,mert épp most próbáltam ki 30Hz-en a PWM-et és így a leghalkabb.
Ki fogom próbálni,hogy 24 órán át járatva mi izzad meg nagyon?... Szerintem 2 Fetnek 10 A-tól nem kéne elájulni pláne hűtéssel,de neked ebben nyilván nagyobb a tapasztalatod.Lehet hogy kivégzek egy próba-áramkört,de erre az áldozatra hajlandó vagyok. Az a probléma,hogy hiába vannak a nagy teljesítményű ventik hangszigetelt dobozban rugalmas felfüggesztéssel,mégis a 1,5kHz úgy vinnyog egy 3 méteres befúvó spírócső végén,hogy az ember 1 óra elteltével nem tud dönteni a pisztoly ,a kötél,és az érvágás között. Ennek megoldása érdekében mindenre hajlandó lennék... Gondolkodtam simító kondenzátoron a motorra,de az úgy elrobbanna a frekitől, mint egy hordó TNT. Esetleg egy 100nF-os kondi a Gate és a GND közé,hátha módosít annyit a jelalakon,hogy nem olyan ütésszerű a pulza,de azt a FET nem tolerálná,és torzítaná is a szabályzást..... Eddig az alacsony freki a legnyerőbb. Természetesen visszaolvasok,és nagyon köszönöm az összes segítséget ![]() Üdv: INOX
Hello!
"Kár,hogy gyorsan kell hajtani a FET-eket" Rosszul értelmezed. Nem a frekvenciának kell gyorsnak lenni, hanem a Fet ki-be kapcsolásának. Mert a lassú freki, pont jobb. Ugyan is a fet disszipációja két dologból ál össze. Bekapcsolt állapotban a csatorna ellenálláson eső feszültségből, és a kapcsolások alatti átmeneti tranziensből. Mert bekapcsolás pillanatában a Fet analóg módon működik, vagy is "szabályozza" az ellenállását, és ekkor a teljesítmény fele (max) ráesik. Nos ez nem, mindegy mennyi ideig tart, és hányszor fordul elő. Tehát a lassabb frekivel, gyorsabb felfutással kisebb a veszteség ekkor. Bekapcsolt állapotban pedig, az RDSon ellenállástól. - "Simító kondi" a Fet halálát okozná. A GS kapcitás sem jó ötlet, a gyors átkapcsolást, pont a Fet GS kapacitása csökkenti, pont ezért kell nagyáramú meghajtó, annak ellenére, hogy a Fet vezérléséhez "nem kell csak feszültség". - Vagy alacsony freki, vagy magas, és a kimeneten LC integráló tag. De ekkor ez már nem PWM meghajtás, hanem kapcsolóüzemű táp, mint a PC. Ilyenkor viszont elveszik a "PWM-es nyomaték", alacsony fordulatoknál. Vagy is a fordulatról kellene visszacsatolás és azzal feszültség szabályozás. - Apropó! Miből van előállítva a motorhoz szükséges tápáram. Mert ha az pld. egy kapcsolóüzemű táp (pld. PC-táp), akkor nem érdemes külön PWM-eket gyártani, annak szabályozásával is megoldható a motor vezérlése. Ja, és akkor "kuss van". üdv! proli007
Olyan történt velem ami teljesen érthetetlen számomra.Tegnap délután összeraktam itthon egy ugyan olyan áramkört ami fent említve van.Csak azért építettem meg,hogy halálra kínozzam,annak érdekében,hogy megtudjam mi okozhat ilyen tüneteket,hogy semmire nem reagál,és állandó fordulaton megy.
Összeraktam és egy kis procihűtő ventivel akartam tesztelni.Ahogy élesztettem az áramkört azonnal a tüneteket produkálta...Alacsony fordulatszámon a kezdettől ment a venti,annyi különbséggel,hogy az NTC melegítésére reagált,csak nem állt le akkor sem ha az NTC fagyasztóban volt,de még akkor sem,ha elvágtam az NTC vezetékét. Már késő este volt,így hagytam a dolgot nyugodni,de ma egész nap azon agyaltam,hogy mitől lehet ez? A furcsa az volt,hogy amikor kis fordulaton ment a venti akkor nem lehetett hallani rajta a pulzálást,csak amikor az NTC-t annyira felmelegítettem,hogy szabályzásra kényszerítette a PWM-et.Ezen agyaltam nap közben,hogy ez csak akkor lehetséges,ha az 555-ös 3-as lábán állandó feszültség jelenik meg,ami meg bírja nyitni a FET-et valamennyire.Arra gondoltam,hogy ha haza érek akkor az 555-ös 3-as lábára teszek egy 15k lehúzó ellenállást a GND-ra,úgy csak a határozottabb PWM jelre fog nyitni a FET,de most jön a csattanó,ugyanis ma már amikor élesztettem hibátlanul üzemelt. Ki-be kapcsolt,szabályzott gyönyörűen 3 órán át akármit csináltam vele.... Vajon mi történhetett? Forrasztáskor túlmelegíthettem egy alkatrészt ami átmenetileg megőrült,és mára meggyógyult? Vagy ezen a nyákon kicsit zsúfoltak az alkatrészek és az éteren keresztül megzavarják egymást?Mi volt tegnap ami ma nincs?Semmilyen beavatkozás nem történt,és éppen most jó,de már nem merek megbízni benne..... A Táp átalakítása bennem is felmerült,de nem mindenki PC táppal hajtja,és nem minden PC táp egyforma,ráadásul az én fejlettségi szintem nem biztos,hogy elég egy hálózati feszültséggel üzemelő akármit megbabrálni.Kicsit félek is tőle,bár igaz fényerő szabályzót és egyéb egyszerű áramkört már készítettem 230V-ra,de a táp kicsit más sztori
Hello!
Mindig elköveted azt a hibát, hogy nem spekulálni kell, hanem megérteni az áramkör működését és mérni-mérni! Az elektronikában ha valami elkészült, akkor annak illik mindig ugyan úgy működni. Maximum a túlmelegedés (nem forrasztáskor mert az "technológiai hiba") okozhat változást. De az vagy végzetes az áramkör számára, vagy reprodukálható. Az 555 kimenetén nem lehet "állandó alacsony feszültség", mert annak logikai kimenete van. Ami vagy alacsony, vagy magas szintű, de "félegy " nem lehet. A kitöltést csak elvileg lehet 0..100%-ig kivezérelni. Egyénként az 555 astabil kapcsolásban megy, ami közelítőleg 50% kitöltéssel dolgozik, és az OPA a töltő-kisütő áramot változtatja a feszültség szintjével. Az OPA olyan mértékben tudja befolyásolni a kitöltést, amilyen arányban van R6 R8 értékével. (nem arányosan) Itt közben a kimeneti frekvencia is változik, de ez általában nem gond. Valamint a kitöltés kezdeti és vég helyzetében egy ugrás van. De ez is pozitíve szokott "elsülni", mert az általában nem szerencsés, ha a Fet csak kis időre kapcsol be, vagy ki. Vagy is általában úgy indul, hogy 0-ról elsőként kb. 5%-ra ugrik, és 95%-ról pedig 100%-ra. De meg kellene mérned. Ha egyenfeszültségként méred az 555 kimenetét, akkor a műszer átlagolja a PWM jelet, és látod hogy szabályozódik. Akkor nincsenek ilyen feltételezések, hogy "ilyen, meg olyan kis feszültséget kap a Fet". Egyébként ha így lenne, és terhelés is van rajta, füstölne a Fet. Gondolom szópod nincs, így nem is látod az igazságot. (Mert az mint tudjuk, az igazság "odaát van", csak mi meg "ideát" vagyunk. Úgy hogy én nem igen bízok a csodákban.) üdv! proli007
Valóban nincs szkópom,ezért kicseréltem a C4-es kondenzátort 470nF-ra,így a freki lement 30 Hz-re,namost 30Hz-en szabad szemmel is látható,hogy valami pulzál,például a visszajelző leden az áramkörben,de nem ez történik,hanem folyamatosan világít,és amikor annyira felmelegszik az NTC,hogy az OPA-s meghajtás életbe lép akkor már láthatóvá válik.Amikor az áramkörnek elvileg teljesen inaktívnak kéne lennie akkor a Gate lábon 5,3mV mérhető.
A FET-ek lehet,hogy füstölnének,ha egy 120W-os villanymotor lenne az áramkörre kötve,de mivel egy 12V 0,11A-os processzor hűtő ventivel tesztelem ,elég nagy szégyen lenne annak a 2db FET-nek ha ettől füstölne.Szóval mértem,és mértem,az analóg részének a működését kifogástalannak találom,mert a hőfok függvényében hol a GND-hez,hol a + felé húzza a feszültséget,és így szabályozza a PWM-et amit értek is,és a PWM része is működik 50%-on,ha leválasztom az R6-ot.Az "agyalás" elméletben azért történik,mert nem bírom felfogni,hogy mi okozza ezt?Semmi nem melegszik az áramkörön.Ha legalább elfüstölne valami akkor lehet hogy rámutatna a bajra,de semmi... Azért gyanakszom az alkatrészek túlzsúfoltságára,mert ennek a kapcsolásnak egy korábbi verziójában az alkatrészek sokkal távolabb voltak egymástól,és az nem csinált ilyet.Azért készítettem új NYÁK tervet,mert bevallom kicsit spórolni akartam a NYÁK-kal. Ez a verzió problémás csak.Itt van előttem a régi verzió is,és minden alkatrész ugyan az,és a kapcsoláson sem történt módosítás,csak tömörítve lett egy picit. Másra már nem tudok gondolni. A hozzászólás módosítva: Nov 8, 2012
Hello!
Kicsi ellentmondás van az írásodban, így nem tudom mi jó, mi nem. - Ha a Fet Gate lábán 5mV van, akkor már rég ki kellene kapcsolnia. Ezek alapján, vagy rossz a Fet, vagy zárlat van a panelen a "GS lábak" között. - Honnan tudod, hogy 50%-al működik. Mert ha ekkor félfordulattal jár a venti, akkor meg működne a Fet, és működnie kéne máshogy is. Vagy tettél Led-et az 555 kimenetére ahogy javasoltam? Mert akkor ez is a Fet/nyák hibáját igazolja. De ha a kapcsoláson nem történt változás, akkor ugyan úgy működnie kellett volna, mint a réginek. Apropó, mi lett a fehérvári esettel. Arra jártam meg is javítottam volna, ha nem lett volna épp a halottak napja.. üdv! proli007
Onnan tudom,hogy 50%-on megy,hogy amikor leválasztottam az R6-ost és a C4-el párhuzamosan kötöttem egy 10µF-os kondit akkor ugyan annyi sec-ig világított a led mint ameddig aludt....Mint egy index.Ez 50%-os kitöltésre engedett következtetni....Tudom szkóp nélkül ez kissé kőkori megoldás,de eredményre vezető."Szegény ember vízzel főz."
Alap esetben a Fet Drain és a GND között van a visszajelző led,de tettem egyet a 3-as láb és a GND közé egy 2,2k ellenállással.Ami a poén,hogy a 3-as lábon nem világít a led,míg a Drain lábon igen,de nem pulzálva.Tűvel kikapargattam a nyákot a FET lábai között,hogy tuti ne legyen ott semmi,és cserélgettem a FET-eket is,mert van éppen itthon 10db,és ami még furcsább,hogy mondjuk 30Hz-es frekin nem szórakozik annyit mint 1,5kHz-en,sőt amikor csak egy FET van a nyákba akkor nem is csinál ilyet,hanem tökéletesen működik. Azon agyaltam,hogy nagyobbra kellene cserélni a Gate ellenállásokat,mert bár nem vagyok benne biztos,de gondolom az 555-ös belsejében is valami integrált tranzisztor adja a PWM jelet,és lehet,hogy nem mindegy neki,hogy 2db 22 Ohm -os ellenállás testelődik a FET-en keresztül párhuzamosan ami 11 Ohm ,hanem csak egy. Persze ez szintén csak elmélet.
Hello!
Semmi gond a "mezei" megoldások általában a legkézenfekvőbbek. De.. - Hova kötötted a Ledet a Fet-nél? A Drain és a GND közé? még szép hogy világít ha a Fet le van zárva. Hiszen a motoron keresztül ekkor teljes feszültséget kap. A Fet így invertál, tehát, mikor a GS között nincs feszültség, akkor a DS között van. - Jó az a két ellenállás ahogy van. Az csak azért kell, hogy ne a Fet GS kapacitása kerüljön közvetlen a meghajtó kimenetére. De ott áram csak addig folyik, míg a Fet bemeneti kapacitásai fel nem töltődnek, ki nem sülnek. Az IC egyébként Totem-Pole kimenettel rendelkezik, ami 200mA-t tud meghajtani és elnyelni egyaránt. üdv! proli007
Aú,már bele keveredtem.Az eredeti LED a Drain,és a +12V között van, ahogy a NYÁK-terven is a helye van.Utólag tettem be a GND és az 555 3-as lába közé,pont azért,hogy lássam mi van a FET előtt és után.Most minél tovább tesztelem,annál jobb....Semmit nem csinálok vele,csak fogdosom az NTC-t de most nem produkál rossz tünetet.Éppen 30H-z-en üzemel a PWM,és jól működik.A két led egyszerre pulzál,és csodálatosan szabályoz.
Mint a népmese...Hol volt,hol nem volt....... Már kezdek bekattanni,és már nagyon kellemetlenül érzem magam,hogy a te agyadat is zsibbasztom ezzel.És van egy érdekesség,hogy amikor éppen rossz volt,akkor áram alatt volt,és csinálta a hülyeségét amikor ráforrasztottam a ledet a 3-as lábra,és abban a pillanatban hagyta abba amikor a 470nF-os kondit ráforrasztottam a NyÁK forraszási oldalára a 10nF-os kondival párhuzamosan.Lehet,hogy mindezt valami önindukciós zavar csinálta ami 1,5kHz-en jelentkezett,de 30Hz-en nem?Mert ugyebár ez Peltierre készült ami egy kazal félvezető kis helyen,ez pedig egy villanymotor,bár van egy MBR1645-ös Shottky ami elvileg elbánik az önindukcióval,de lehet,hogy ennek a bazi Shottky-nak az 1,5kHz sok volt.....Már megint csak találgatok.... A székesfehérvári esetnél szerintem a villanymotor szorulhat,mert a PC tápot vészleállásra kényszerítette néha,és szerintem ott átéghettek a FET-ek,bár a 15A-os biztosítékot két FET-nek ki kellett volna végezni.Ha megkapom postán többet tudok mondani róla.
Hello!
- "Sok" jó tanácsot nem igazán tudok már adni, de a nyákterv alapján, a C1 és C5 nem a legkedvezőbb helyen van, főleg ha magasabb frekiről beszélünk. A szűrésnek ami egyben puffereli is a Gate nagy töltőáramát, az IC-hez legközelebb kellene esni. A C5-nél pedig az a gond, hogy ez hidegíti a belső "referencia" osztót. Ha a C5 "hoz valamit", akkor az pont ennek ellene hat. Márpedig itt, ha "tetemes áram van" akkor két Fet Souce közötti feszültségesését, vissza tudja csatolni rossz esetben az 5-ös lábra. Ami a ferkit is egyben meghatározza. Ez nem biztos, de esély az amúgy szép nyák alapján van. - Megnézted már, hogy egy 15A-es bizti kioldás árama mekkora? Abba a Fet tuti belebetegszik. Egy bizti félvezetőt nem véd meg (vannak spéci gyorsak, de azokkal sem próbálnám ki). Legfeljebb egy tirisztorral lehet üzembiztosan "kicsapni" egy biztit. (próbáltam) Egyébként 15A mellett, egy ilyen biztitartóért sem tenném a kezem a tűzbe. üdv! proli007
Idézet: „bár a 15A-os biztosítékot két FET-nek ki kellett volna végezni.” Jelentős zárlati áram mellett a 15A-es biztosíték szerintem nagyságrendileg nagyobb I2t értéket enged át magán, mint ami a FET elpusztításához elegendő. Tehát sikeres rövidzár ellen védelemhez a zárlati áram korlátozásán át vezet az út. Ez FET-eknél - ha nem szeretnéd nagyon durván (mondjuk 100A-es FET vs 1A-es biztosíték) túlméretezni őket - szinte mindig valamilyen elektronikus áramkorlátozó. Idézet: „Megnézted már, hogy egy 15A-es bizti kioldás árama mekkora? Abba a Fet tuti belebetegszik.” Murphy törvényei közt ilyen megfogalmazással találkoztam: a gyorsbiztosíték épségét a védendő tranzisztor biztosítja akár a tönkremenetele árán is...
Jogos,bár az IRFZ44-es impulzusos üzemben elvileg 30A,és ebből kettő van.Ezért gondoltam azt,hogy egy lökettel meg kéne zabálnia a biztit. Egy 120W-os Villanymotor full kakaón 10A,és az indulási lehet hogy nagyobb mondjuk amikor áramszünet esetén az NTC túlmelegszik,ezért döntöttem a 15A mellett.Igazából valami komparátoros kiegészítő lenne jó,mint ami az akkus fúrókban van,pont ezért,hogy amikor a villanymotor átmegy zárlatba,akkor ne egye meg saját magát az áramkör,csak méretezésben nem vagyok túl jó
![]() A hozzászólás módosítva: Nov 8, 2012
Kedves Proli!
Közben sikerült megint produkálni a tünetet,és nem változik a Gate lábon a feszültség amikor forog a venti,sőt azt vettem észre,hogy amikor a műszer mérőtüskéjét hozzáérintem akkor változik a fordulatszám.Ha közel teszem a PC táphoz akkor is reagál,de nem mindig.Egy kérdést engedj meg nekem még! Mi van akkor ha kiszedem a Zenert?Mert az IC-k tápfeszültsége éppen 8,17V a lábakon mérve az R9 180 Ohm miatt,és a Zener 8,2V-on átmegy rövidzárba. Namost az élesztés pillanatában ugye egy pillanatra mindig felvillan a led és megmoccan a motor,és kikapcsoláskor is.Ha a táp feszültsége ingadozik,vagy egy kondi kicsit jobban felszívja magát,akkor nem csinálhat apró rövidzárlatokat a Zener? és ahogy prelleg ez a dolog elindítgatja a ventit nem? Szóval miért van az ott az áramkörben,és mi van ha kiveszem? Nagyon köszönöm az eddigi segítségedet,és türelmedet. Üdv: Inox
Hello!
Mecsoda elméleteket gyártasz? Zéner átmegy rövidzárba? Nem megy az sehova. (amúgy ha átmegy, ott is marad. pont ez a szép benne) A kapcsolásban a zéner védi meg az IC-ket a túlfeszültségtől, tüskéktől meg a kondi. Ha a táp nem nagyobb, és nem is lehet mint 15V akkor tőlem kiveheted. De hogy az ezt meg azt gyárt, felejtsd el. Nem kel misztifikálni a dolgokat. Elég bajod van Neked ezzel magától is. üdv! proli007
Idézet: „azt vettem észre,hogy amikor a műszer mérőtüskéjét hozzáérintem akkor változik a fordulatszám.” Szerintem szerezz egy oszcilloszkópot...
A zéneres feszültség szabályzó pont a motorban keletkező zavarjelektől próbálja megvédeni a vezérlő áramkör.
Megpróbálhatod még a vezérlő áramkört külön telepről táplálni. Ha úgy is jelentkezik a hiba akkor nem a tápfeszültséggel lesz gondod.
Nagyon köszönöm mindenkinek a segítő hozzászólást.
Oszcilloszkópot már nagyon régen szeretnék,és végül is csak vagy 70.000Ft,tehát még egy kicsit várat magára hacsak valami jó ismerősöm nem tud intézni egy papíron kiselejtezettet,szóval most egy pár darab 30Ft-os IC megmentéséért nem fogok beszaladni az első boltba kiadni ennyi pénzt. Most úgy érzem kitolok az elektronikával,mert új NYÁK-tervet faragtam,és mivel PC tápra lesz leginkább kihegyezve,így ahhoz illesztem.A PC táp lila vezetékén kikapcsolt állapotban is 5V van,és a táp bekapcsolásához a zöld vezetéket kell GND-ra húzni,ezért kibővítettem egy komparátoros termosztáttal.Az LM311-es belső tranyója a zöld vezetéket testeli ,ha elég meleg van,és a lila vezeték 5V-járól táplálkozik az IC.Így két egyforma érzékelő kell majd hozzá,de így amikor hideg van kikapcsolja maga után az áramkör a tápot. Ezzel kiküszöböltem a problémát,hogy elindulhat a venti amikor nem kéne.Természetesen az egész áramkör kicsit szellősebb úgy mint régen,így áttekinthetőbb a NYÁK,kisebb az esélye a sávok közötti átvezetésnek,és Proli007 ahogy javasoltad a C1-es kondi jó közel van az IC-hez,és minden részegység külön-külön kapja meg a GND-ot és a +12V-ot. Remélem ezáltal megszűnik minden olyan probléma amit zavar,vagy tápfeszültség ingadozás okozott. Holnap összerakom,és este beszámolok. Nagyon szépen köszönöm az eddigi összes segítséget ![]() Üdv: INOX |
Bejelentkezés
Hirdetés |

















