Fórum témák
» Több friss téma |
Hello!
A NAND kapu kimenete leginkább 1-et. (Többet, ha sorba lehet kötni a Led-eket.) A tranzisztoros, párhuzamosan is elbír akár 5db-is. Bár sokkal szebb, ha minden Led-nek van saját előtét ellenállása. De semmi akadálya nincs, hogy a NAND kimenetét is megerősítsük egy tranyóval, akkor az is terhelhető rendesen. Gyakorlatilag tranyó típustól függően "bármeddig" lehet terhelni. De látod, nem értetlenkedni, meg ragaszkodni kellett volna a dolgokhoz-alkatrészekhez-elvekhez, hanem átgondolni az igényeket. Akkor sokkal egyszerűbben kapsz segítséget és célba is érsz. Főleg ha vennéd a fáradságot, és nagybetűket is használnál. üdv! proi007
Vettem alkatrészeket. Megcsinálom az általad tervezett kapcsolást. A tranzisztoros megerősítést bele tudod rajzolni?
Hello!
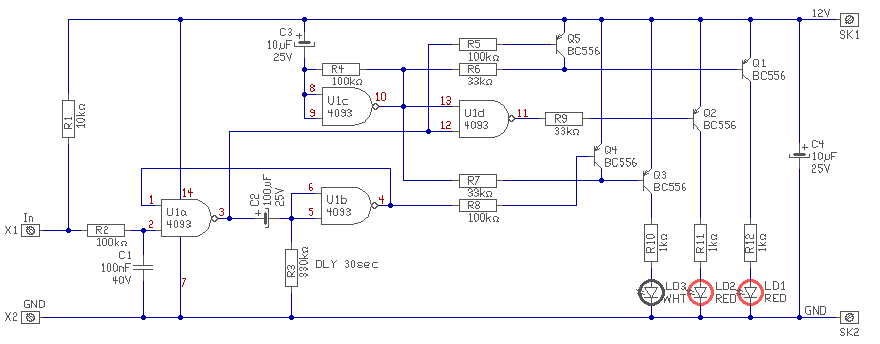
Természetesen.. (Rajz kicsit más lett, de gondolom nem gond..) üdv! proli007
szia!!
Megcsináltam a kapcsolást. Működik!! Örök hála!!!!! Ha mégis nagyobb időt akarok kapcsoltatni, melyik értékeket változtassam meg?
Hello!
A sárga (astabil) villogó ütemét a C3-R4 határozza meg, a piros-sárga (monostabil) váltás idejét, a C2-R3. Az időállandó hozzávetőlegesen T=R*C. (Az R2-C1 időállandója a bemenet zavarszűrése.) Gondoltam, hogy a három másodperc kevés lesz.. :yes: üdv! proli007
elég a 3 mp. Csak kérdeztem, hogy ha esetleg kevesebbet akarok, akkor mit változtassak meg.
Még egy kérdés: ha nem villogó LEDeket akarok, hanem folyamatosan működőt, akkor milyen változtatás kellene és hová?
Hello!
"ha nem villogó LEDeket " Inkább nem villogó sárgát.. Kihagyod az R4 és C3 alkatrészeket, és a 8-as lábat a 9-eshez kötöd. De nem lenne célszerűbb megismerkedni a logikai áramkörök működésével? Akkor megértenéd a működést. Vagy egy "dugipanelen" cseppet kísérletezni? üdv! proli007
Nagyon jó kapcsolás!! Bevált, használom!
Egy barátom kérdezi, hogy úgy meg lehet-e változtatni a rajzot, hogy 2 piros LED felváltva villogjon, s utána amikor letelik az idő (ittt már hosszabb időről lenne szó) akkor folyamatosan egy fehér LED villogna? Kérlek segíts nekünk!
Hello!
Azért azt tisztázni kellett volna, mi az, hogy "hosszabb idő". Mert a hosszabb, nem műszaki paraméter.. De legyen. Jelenleg kb. 30 másodperc a "hosszabb".. üdv! proli007
Köszi szépen
30 másodperc az nagyon sok de gondolom a C2-R3 taggal be lehet állítani a megfelelő nagyságra
Hello!
Szívesen! Heuréka újabb műszaki paraméter született, a "nagyon sok"! Nem lett volna egyszerűbb megírni az értékét, vagy tartományát? Egyébként igen, C2-R3.. üdv! proli007
Nagyon szépen köszönjük!!!!
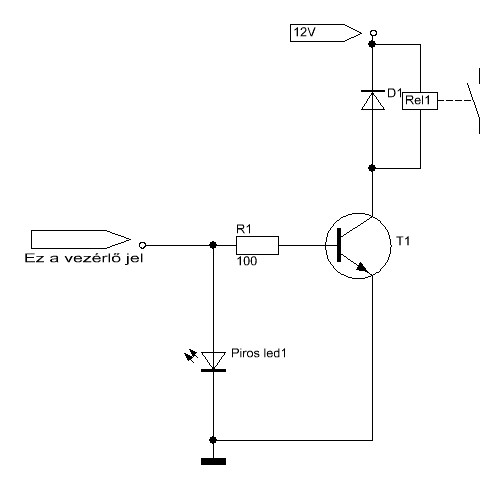
Tudnál segíteni még egy problémámban? Csináltam a gyereknek egy közlekedési lámpát. Azt szeretném, ha piros a lámpa, akkor az még plusz funkciókat oldjon még meg egy relével. A lámpa 3,5 mm-es LED-del van csinálva, arra 2 Volt megy és 20 mA. Ezzel hogyan tudnék még mást is vezérelni, hogy a LED is világítson? Csináltam egy egytranzisztoros erősítőt. az idáig működött, de valami folytán már nem.. pedig az alkatrészek jók. utána próbálkoztam optocsatolós dologgal, de az meg "elszívta" a LED áramát (magyarul az nem világított) valamilyen egyszerű erősítő ??? kellene
Szia!
A LED előtétellenállása (ha van olyan) elé kösd be a kapcsolóerősítőt vagy optót és akkor nem szipkázzák el a LED áramát.
Egy lehetséges kivitel...
De nem tudom mi indokolja a 2V használatát? Ha több lenne, akkor egy optó LED-je egyszerűen sorbaköthető volna a piros (lámpa) LED-del.
Hello!
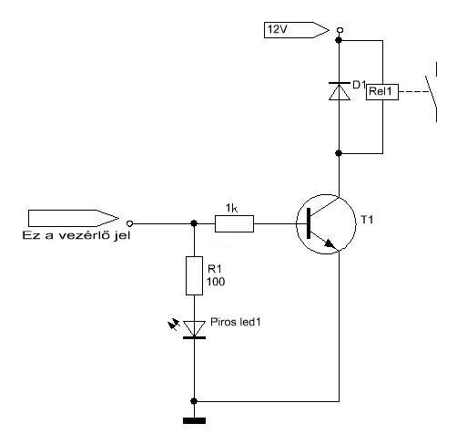
Ha tranzisztort használsz, akkor a Led feszültségének kell kapcsolni a tranyót. A szükséges soros bázisellenállást, a kollektoráram és a béta alapján kel meghatározni. Ha a relé 50mA-t fogyaszt 12V-on, és a tranyónak csak 100 a bétája, akkor mindössze 0,5mA bázisáram igénye van. Vagy is a soros bázis ellenállás, R=(Uled-Ube)/Ib=(2V-0,65V)/0,5mA=2,7kohm. Ha Te 100ohm-ot használsz, akkor Ib=(Uled-Ube)/Rb=(2V-0,65V)/100ohm=13,5mA. Vagy is majdnem felzabálja a Led 20mA áramát. (A valóságban azért kisebb lesz, mert ekkora bázisáram mellett, a bázis-emitter feszültség több lesz, mint 0,65V.) Viszont ha a Led "ki van kapcsolva", akkor is közel meg lesz rajta a 2V feszültség. Vagy is a Led-et kapcsoló tranyó szivárgási áramát a relét kapcsoló tranyó felerősítheti, és esetleg el sem ejt a relé. Ezért a bázis-emitter közé, egy ellenállást szoktunk kötni, hogy minimális áramra szükség legyen a tranyó bekapcsolásához. Vagy is ha ezen az ellenálláson pld. 0,1mA áramot engedünk át, akkor a bázisellenálláson összesen már 0,5mA+0,1mA=0,6mA-nak kel átfolyni, előző példa alapján. Ekkor a soros bázis ellenállás, Rb=(Uled-Ube)/I=(2V-0,65V)/0,6mA=2,25kohm, vagy is egy 2,2kohm megfelelő. A bázis emitter közötti ellenállás, Rbe=Ube/I=0,65V/0,1mA=6,5kohm. Vagy is egy 6,8..10kohm bőven megteszi. Így működni fog a tranyó, a Led feszültségéről, és a Led elől elszipkázott áram, csak 0,6mA lesz, nem 13mA. Ha optót használsz, akkor azt a Led-el sorba kell kötni. De lehet, ekkor a Led előtét ellenállását kel csökkenteni ha a tápfeszültség kicsi. üdv! proli007
kpróbáltam. a bázis ellenállás 2,7 kohm de nem működik.
Hello!
Hogy nem működik, az egybites infó.. Esetleg mérni/próbálni nem lehetett volna valamit? - Kollektor-emittert rövidrezárva behúz a relé? - Kollektor-emittert egy mA mérővel rövidrezárva, mekkora az áram? - Ha ég a Led, van bázis-emitter feszültség? - Jól van bekötve a tranyó? Mert ha kollektor-emittert felcseréled, akkor mérve szinte minden ugyan az, csak éppen a béta 5..10 közötti. üdv! proli007
A tranzisztort kicseréltem újra hátra rossz de nem
ráadom a feszt: a relé egyből behúz Kollektor - emitter rövidzár : nem csinál semmit C-E áram = 0 LED ég: B- E fesz: 0,87 V
lemértem a két LEDről lejövő feszt, mely a "vezérlőjel" lenne:
A piros LEDről 1,75 V, a zöld LEDről 2,9 V mérhető
Hello!
Ha ráadod a feszt, és a tranyó egyből nyit, akkor természetes, hogy ez után már nem működik. Bázis-emitter között ott van a 10kohm? Elsőként úgy próbáld meg, hogy a soros bázisellenállást ne kösd sehova. Akkor nem húzhat a relé, ha ráadod a tápot.. üdv! proli007
én az egy ellenállásos verziót használom (használnám)
Hello!
Én meg azt javaslom, hogy vedd a fáradságot és olvas e amit írtam itt, ha már törtem magam.. :no: üdv! proli007
elolvastam. de most ezt melyik verzióhoz írtad? az 1 ellenállásoshoz, vagy a másikhoz, amit valaki beszúrt (2 ellenállás) ?
általad javasolt 2,7 kohmot tettem a 100 ohmos ellenállás helyébe, de nem működik. Ez van jelenleg Idézet: „Ezért a bázis-emitter közé, egy ellenállást szoktunk kötni, ... Ekkor a soros bázis ellenállás, ... vagy is egy 2,2kohm megfelelő. ... A bázis emitter közötti ellenállás, ... Vagy is egy 6,8..10kohm bőven megteszi.” Kihámoztam neked a lényeget. Kérlek, hogy használj mondat eleji nagybetűt. Köszi.
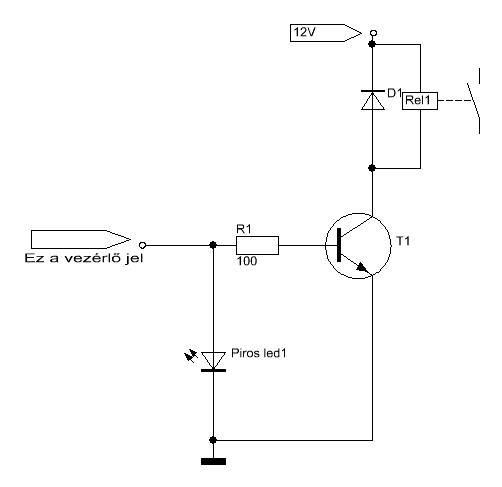
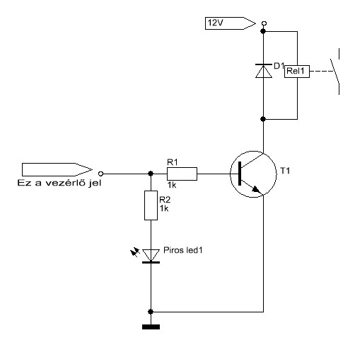
A bázis emitter ellenállást így gondolod bekötni?
Idézet: „Ezért a bázis-emitter közé, egy ellenállást szoktunk kötni, ...” Tehát a bázis-emitter közé kösd.
úgy csináltam ahogy mondtad
nem működik
Csatoltam.
Kérlek használd a mondat eleji NAGY kezdőbetűt! |
Bejelentkezés
Hirdetés |






pedig az alkatrészek jók. utána próbálkoztam optocsatolós dologgal, de az meg "elszívta" a LED áramát (magyarul az nem világított) valamilyen egyszerű erősítő ??? kellene 



