OK
Mégsem
Hobbivasút
|
HESTORE
|
Kislexikon
Hírek
Cikkek
Fórum
OK
Hírek
Cikkek
Fórum
Lexikon
Segédprogramok
Apróhirdetés
Fórum témák
AVR - Miértek hogyanok
Ki mit épített?
Elektronikában kezdők kérdései
NYÁK-lap készítés kérdések
[OFF] Pihenő pákások témája
- Elektronika, és politikamentes topik
Ez milyen alkatrész-készülék?
PIC kezdőknek
ARM - Miértek hogyanok
•
HESTORE.hu
•
Felajánlás, azaz ingyen elvihető
•
Izzítás és izzítógyertya teszter
•
Alternativ HE találkozó(k)
•
Arduino
•
Kombikazán működési hiba
•
Mikrohullámú trafóból hegesztő
•
Sprint-Layout NYÁK-tervező
•
Gigatron TTL számítógép
•
Gázkazán vezérlő hibák
•
SDR (Software Defined Radio)
•
Kazettás magnó (deck) javítása
•
Aszinkron motor teljesítményének meghatározása
•
Frekvenciamérő
•
555-ös IC-s kapcsolások
•
Philips TV
•
Erősítő mindig és mindig
•
Opel Astra elektromos hibák
•
Bojler fűtése közvetlenül napelemmel
•
Autóelektronika
•
Vicces - mókás történetek
•
Videókártya probléma
•
Rádióamatőrök topikja
•
Tekercs induktivitás kiszámítása
•
Hangszínszabályzó
•
Csöves tápegység
•
Folyamatábrás mikrokontroller programozás Flowcode-dal
•
Elfogadnám, ha ingyen elvihető
•
Mosógép vezérlők és általános problémáik
•
PIC programozás mikroC fejlesztőkörnyezetben
•
Akkutöltő hiba
•
Érdekességek
•
Kapcsolási rajzot keresek
•
Tápegységgel kapcsolatos kérdések
•
A műhely (bemutató topik, ahol az alkotások készülnek)
•
Videomagnó problémák
•
Fejhallgató erősítő
•
RIAA korrektor
•
Füstgép építése házilag
•
BatteryBank gitar pedalhoz
•
Parkside akkuk javìtása
•
Ki hol gyártatja a NYÁK-ot ?
•
Mosogatógép hiba
•
Forrasztási 1×1 forrasztástechnikai miértek
•
Tablet PC javítások
•
PLC kérdések
•
Labortápegység készítése
•
Kapcsolóüzemű táp 230V-ról
•
Villanypásztor
•
Számítógép hiba, de mi a probléma?
•
Hifi erősítők tervezése
•
Gáztüzhely elektromos szikráztatója
•
LCD monitor probléma
•
Oszcilloszkóp vétel, mit gondoltok?
•
Crystal radio - detektoros rádió
» Több friss téma
Fórum
Keresendő kifejezés
Keresés módja
Intelligens keresés
Hozzászólás keresés
Fájlmellékletben
Fájlmellékletben (képek)
Kategória
Minden kategória
Alapismeretek
Ellenállások
Kondenzátor
Áramforrások
Tekercsek
Kapcsolók
Érzékelők
Motorok
Műszerek
Egyéb
Analóg áramkörök
Erősítők
Szabályzók
Egyéb
Digitális áramkörök
Flip - Flop és tárolók
Kapuk
Vonali választók
Multiplexerek
Dekóderek
Demultiplexerek
Bufferek és meghajtók
Számlálók
Regiszterek
Aritmetikai áramkörök
Logikai áramkörök
Memóriák
Egyéb
Mikroprocesszorok
PIC
Memória / EEPROM
Memória / EPROM
Memória / RAM
Egyéb
AVR
STM32
STM8
Espressif, ESP
LPC
SAM
PIC32
ARM általános
Speciális
Csövek
A/D konverterek
Időzítők
Komparátorok
Egyéb
Technika
Audiotechnika
Fénytechnika
Vezérlés technika
RF technika
Méréstechnika
Keresés
Új téma nyitása
Lapozás:
1. - 50. elem
51. - 100. elem
101. - 150. elem
151. - 200. elem
201. - 250. elem
251. - 300. elem
301. - 350. elem
351. - 400. elem
401. - 450. elem
451. - 500. elem
501. - 550. elem
551. - 600. elem
601. - 650. elem
651. - 700. elem
701. - 750. elem
751. - 800. elem
801. - 850. elem
851. - 900. elem
901. - 950. elem
951. - 1000. elem
1001. - 1050. elem
1051. - 1100. elem
1101. - 1150. elem
1151. - 1200. elem
1201. - 1250. elem
1251. - 1300. elem
1301. - 1350. elem
1351. - 1400. elem
1401. - 1450. elem
1451. - 1500. elem
1501. - 1550. elem
1551. - 1600. elem
1601. - 1647. elem
OK
13 / 33
Próba 1.JPG
Próba 2.JPG
BB 1.JPG
BB 2.JPG
BB 3.JPG
BB 4.JPG
BB 5.JPG
FK 1.JPG
FK 2.JPG
1. Kép.JPG
2. Kép.JPG
3. Rövidzá...jpg
IMG_20200314...jpg
HC gyártói...png
Készülőbe...jpg
PSZ 01.JPG
PSZ 02.JPG
PSZ 03.JPG
PSZ 04.JPG
Burson V6 He...png
SQ 1.JPG
SQ 2.JPG
canamp gnd m...png
Szerelvénye...png
canamp csill...png
ca40i fotó.JPG
canamp csill...png
Canamp2.JPG
DSCF5303 (2).jpg
187470_18747...jpg
187470_18747...jpg
187470_18747...jpg
187470_img_0...jpg
187470_img_0...jpg
Kondik.JPG
gnd.jpg
bipoláris k...jpg
TR164.jpg
1.JPG
2.JPG
Minták.JPG
RCA.JPG
99_83.jpg
Sennheiser.png
1. Hogy megy...png
K701.JPG
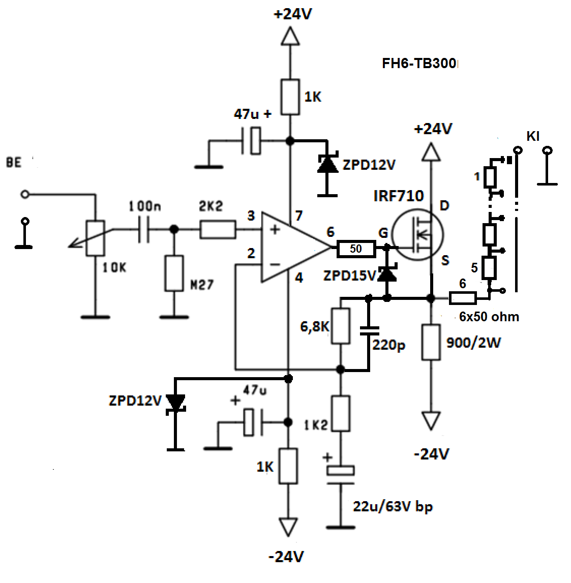
FH6-TB300.png
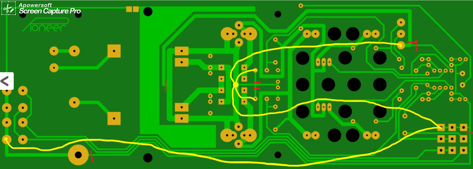
FH6-TB300ME ...png
3. kép.JPG
4. kép.JPG
Következő:
1. - 50. elem
51. - 100. elem
101. - 150. elem
151. - 200. elem
201. - 250. elem
251. - 300. elem
301. - 350. elem
351. - 400. elem
401. - 450. elem
451. - 500. elem
501. - 550. elem
551. - 600. elem
601. - 650. elem
651. - 700. elem
701. - 750. elem
751. - 800. elem
801. - 850. elem
851. - 900. elem
901. - 950. elem
951. - 1000. elem
1001. - 1050. elem
1051. - 1100. elem
1101. - 1150. elem
1151. - 1200. elem
1201. - 1250. elem
1251. - 1300. elem
1301. - 1350. elem
1351. - 1400. elem
1401. - 1450. elem
1451. - 1500. elem
1501. - 1550. elem
1551. - 1600. elem
1601. - 1647. elem
»»
13 / 33
Bejelentkezés
Felhasználónév
Jelszó
Jegyezz meg!
Belépés
» Elfelejtett jelszó
» Regisztráció
Hirdetés
A használat feltételei
•
Adatvédelem
•
GY.I.K., Használati útmutató és szabályok
•
Impresszum
•
Elosztó
•
Hiba jelentése
Az oldalon sütiket használunk a helyes működéshez. Bővebb információt az
adatvédelmi szabályzatban
olvashatsz.
Megértettem