Fórum témák

» Több friss téma
Fórum » Akkumulátor töltő
 
Témaindító: josephx, idő: Jan 18, 2006
Lapozás: OK   234 / 311
(#) Chipmunk1960 válasza Balabmw hozzászólására (») Okt 23, 2018 /
 
Hát igen, már van sokféle. Ha transzformátorod van, a tirisztorosat ajánlom, amelyiken áramot, és töltési vég-feszültséget is lehet állítani. Ha nincs meg előkeresem, s felteszem.Több okból is. Az ólomakkumulátort szűrés nélküli tápról töltjük, mert a "ripple" segít a lemezek karbantartásában. Tirisztoros áramszabályozásnál ez még nagyobb, így nagyobb a deszulfációs hatása. Minden 0 átmenetnél kikapcsol, majd megint be, tehát kevesebb a hődisszipáció, mit egy áteresztő tranyós változatnál. Természetesen léteznek már inverteres, PWM szabályozásúak, De azokat olcsóbb, egyszerűbb Kínából megvenni.
(#) Balabmw válasza Chipmunk1960 hozzászólására (») Okt 23, 2018 /
 
Megköszönném,ha feltennéd! Tegnap kiiktattam a primer tirisztort így a graetz után 21V egyenfeszt (és 10V váltófeszt ) mutat a multimeter.
A műszert benne hagynám,úgy tűnik pontosan méri az áramot is.
(#) Chipmunk1960 válasza Balabmw hozzászólására (») Okt 24, 2018 /
 
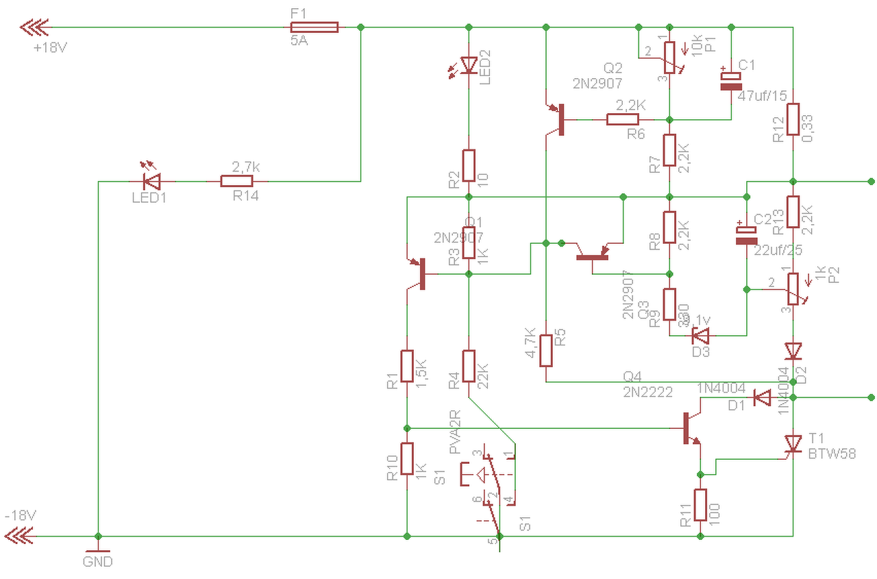
A vasaló csatlakozóból következtetve, nem mai darab, de szuperül néz ki, gondos munka. A vezeték vastagságból úgy látom, nem beépített shöntös műszer, ennek nézz utána, nem látom pontosan hova mennek a vezetékek. Jobb oldalra csatlakozik az akksi, a P1 állítja az áramot, a P2 a feszt. A nyomógomb direktben nyitja a tirisztort, a mély-kisült akksik beindításához kell. Az R12 az áramfigyelő shönt, a műszertől függően lehet, hogy erre is lehet egy ellenállás osztóval illeszteni az A mérést. A 18V helyett a 21 nem probléma, /legfeljebb pár ellenállást növelni kell, ha nem fér bele a poti tartományába/ hiszen ez is fázis hasítással szabályozza az áramot, majd a végén pedig lezár. Találtam egy panel rajzot is, de most hirtelen nem tudom, ezé a kapcsolásé -e , de mintha az lenne, felteszem azt is, de át kell nézni előtte.
(#) Epu2 válasza Balabmw hozzászólására (») Okt 24, 2018 /
 
Üdv! Csak most láttam az írásod. Nekem is van egy triakos szaggatású akkumulátortöltőm. A gyújtás egy hegesztőtrafóé. Valamelyik Rádiotechnia újságból való. Némi átalakítás és saját alkatrész készletre formázás után megépítettem. A tapasztalataimat is leírtam és azt is, mit tennék máshogy.
(#) Balabmw hozzászólása Okt 24, 2018 /
 
Köszönöm mindenkinek,aki reagált!
(#) latyakosa válasza Epu2 hozzászólására (») Okt 24, 2018 /
 
Nekem tetszik!
(#) Chipmunk1960 válasza Epu2 hozzászólására (») Okt 25, 2018 /
 
Hát a 640 VA -es trafóval, a priméreket sorba kötve, 24 V-os elektromos paletta mozgatókat is lehet simán tölteni. Fagyos, reggelen, egy ettől kapott pofontól, biztosan felébred az akksi, a mellé adott A-ektől biztosan beröffen a motor.
(#) MWatt hozzászólása Okt 26, 2018 /
 
És osztom az én változatomat.
Bár nem tartom tökéletesnek, de a tesztek allatt nagyon jól vizsgázot.
Képeket nem sikerül felöltenem a tul nagy méret miatt, igy újra fényképezem, hogy fel tudjam tölteni.
(#) kivancsi4 válasza MWatt hozzászólására (») Okt 26, 2018 /
 
Ha nincs a gépeden képátméretező(???), online is megoldható, pl. google keresőbe "online image resizer".
Egyébként szinte hihetetlen, hányan terveztünk új panelt ennek a kapcsolásnak, itt a HE-n is minimum 5, de lehet, hogy több is van belőle.
(#) Chipmunk1960 válasza MWatt hozzászólására (») Okt 27, 2018 /
 
Látszólag valóban nagyon hasonlít, gondolom a JP1 re megy az áram poti. Innen is látható, hogy egy jó kapcsolás, nem lőttem bakot vele!
(#) MWatt válasza Chipmunk1960 hozzászólására (») Okt 28, 2018 /
 
Igen, ez egy több mint egy jó kapcsólás, nagyon jó! Szinte mondanám azt, hogy igénytelen alkatrész terén és az eredmény illetve a teljesitmény ugyan az mindig.
Első perctöl fogva bele szeretem ebbe a kapcsolásba, ami lassan már 10 éve kb.
A legtőbb tesztet a napokban fogom végrehajtani amit majd dokumentálni is fogok, s remélem, hogy sikerül egy végleges nyákot is terveznem.
(#) fastaction válasza Chipmunk1960 hozzászólására (») Okt 28, 2018 /
 
Kedves Chipmunk1960 . Pont ezt a kapcsolást építettem én is . De . Sajnos nem a rajzon lévő kapcsolás van rajta . Korábban egymáshoz lett feltőltve , beűltetési rajzzal , de pl. R5 a rajzon és a pcb-n máshol található . Valóban át kell nézni .
(#) fastaction válasza fastaction hozzászólására (») Okt 28, 2018 / 1
 
Úgy látom , hogy jó lesz , csak az R5 és az R1 fordítva van feltüntetve .
(#) MWatt hozzászólása Okt 29, 2018 / 1
 
És ime pár kép amit köszönhetöen kivancsi4 segitségének sikerült feltöltenem.
Ma nem sikerült teljesen befejeznem de remélem holnap sikerrel járok mert van egy teljesen lemerült aksi ami töltésre vár.
(#) hg6dab válasza MWatt hozzászólására (») Okt 30, 2018 /
 
Én is megépítettem több példányban. Normál akkumulátortöltési feladathoz nem is kell jobb. Hány wattos trafóval fogod működtetni? A hűtést látom nem méretezted alul. Autóakkumulátorok töltésénél nálam szinte csak az áramkorlátozó ellenállás melegedett. A kapcsolási rajz megjelent a Hobbyelektronika lapban is, eredetileg Ferenczi Ödön - Dr. Kassai árpád: Feszültségstabilizátorok, akkumulátortöltők könyvben lett közölve.
A hozzászólás módosítva: Okt 30, 2018
(#) Chipmunk1960 válasza MWatt hozzászólására (») Okt 31, 2018 /
 
Hát ezzel akár 20 A -el is tölthetsz teherautó akksikat, ha a shönt bírja!
(#) MWatt válasza hg6dab hozzászólására (») Okt 31, 2018 /
 
Hát a trafo teljesitményét nem tudom meg mondani mert valamikor tekertem egy trafot 16V-ra egy másik célra, de most hirtelen ez lévén kéznél még rá tekertem 21-22V-ig, Al 2mm drotal.
Igy most kb. 7-8 Amperel tölt, amit ma délután láttam az egyik havernél mert neki készitetem, mivelhogy elege lett a bolti ,,szarokbol". Fel szereltem egy potival (5kohm), amivel az árrameröséget vagyis a töltési áramot tudja szabályozni.
A hűtét egy pentium 4 procirol le operált ,,alu tömb" biztositja, alig tud be langyosodni, az áramkorlátozo ellenálás viszont 0,33 ohm 50W.
(#) MWatt válasza Chipmunk1960 hozzászólására (») Okt 31, 2018 /
 
Hát ez volna a célom, hogy egy olyan példányt tudjak vegre meg épiteni ami ki tud szolgálni minden fajta olom aksit a 10-225 Ah-ig.
Az elektronika jól vizsgázot 8A-ig hütésel legfeljebb be langyosodott, viszont kell nagyobb trafo.
(#) fastaction hozzászólása Nov 1, 2018 /
 
Sziasztok ! Sikerült elkészíteni egy tirisztoros töltőt végre . Az áram szabályozó potméter ki van vezetékelve , így motor és autóakkumulátort is tölthetek vele . Jelenleg a trafó a szűk keresztmetszet , mert kb 4 A , amit szerethet . A tervezett mikró trafó nem lett elkészítve , mert a kb 3 kiló huzalomon ( bontott ) a szigetelés hiányos . Dobozolásra vár , csak előtte autó akkumulátorral is tesztelni fogom .
(#) Balabmw válasza fastaction hozzászólására (») Nov 2, 2018 /
 
Nálam is elkezdődött az átalakítás. A régi dobozba pakolnám bele a fejlettebb technikát.
(#) fastaction válasza Balabmw hozzászólására (») Nov 2, 2018 /
 
Érdemes , mert a mai akkumulátorok nem szeretik a nagyon nagy áramokat .
A bolti töltők cserében nem érnek semmit sem . Így jó , hogy a bevált technikát fejlesztjük !
Jó munkát !
Nekem , még a dobozolás hátra van , na az szokott , még sokáig tartani
A 3 helyett 5,2 A-el is tölt a trafóm , így marad . A nyomtatott áramkörből viszont a Kokozo által vált be , kicsit átalakítva .
A hozzászólás módosítva: Nov 2, 2018
(#) Doky586 válasza fastaction hozzászólására (») Nov 2, 2018 /
 
Idézet:
„A bolti töltők cserében nem érnek semmit sem”


Miért is? (az elfogultságon kívül)
Csak kell hozzájuk építeni egy feszültség-limitálót és azok is jól működnek. Olcsón.
(#) fastaction válasza Doky586 hozzászólására (») Nov 2, 2018 /
 
Bocsánat , helyesbítek : az 5 - 6.000.- os árkategóriában nem használhatóak megfelelően .
(#) Doky586 válasza fastaction hozzászólására (») Nov 2, 2018 /
 
Talán csak nem jó célra akarod használni őket.
(#) Epu2 válasza Doky586 hozzászólására (») Nov 2, 2018 /
 
Bärmi célra hasznàlnä, tényleg nem sokat érnek. Pontosabban Kevesebbet, mint az àruk. Néhäny tipust mär vettem, kis céges felhasznàläsra. Te komoly védelem, se szabàlyzäs. 15E-ért kapsz egy trafot, ami nemm jaithato és egy egyeniränyitot. Némi sallanggal.
(#) Doky586 válasza Epu2 hozzászólására (») Nov 2, 2018 / 1
 
Talán csak 5eFt-ot adtam érte, de arra pont elég hogy évente 1x elővegyem ha a nagy hideg és kevés autózás miatt lemerül az (személy-) autó aksim. (persze még ~1eFt anyagköltségből építettem bele feszültséghatárolót nehogy 18V-ra akarja feltölteni az aksimat)

Azt pedig amúgyse sok töltő viseli el ha valaki összekeveri a pozitívat a negatívval, de én legalább keveset buknák rajta.
A hozzászólás módosítva: Nov 2, 2018
(#) Chipmunk1960 válasza Balabmw hozzászólására (») Nov 2, 2018 /
 
Az jó combos trafónak látszik, a venti jó gondolat, csak a burkolat elején is legyen pár furat!
(#) fastaction válasza Doky586 hozzászólására (») Nov 2, 2018 /
 
Az én véleményem szerint nem használható az a 6 A töltőáramnak hazudott valami , amely a 12 V feszültségűre lemerített 45 AH akkumulátort nekiáll 17 V feszültséggel tölteni a másfél méter hosszú 0,3 négyzet milliméteres vezetékein , miközben iszonyatosan melegszik . Gondozásmentes akkumulátornak ez halál . Van aki rajtahagyja , ezért van a Youtubeon sok javítós videó , ahol kicserélik a transzformátorban a hőbiztosítékot .
Tény , hogy házilag sem olcsó elkészíteni egy töltőt , amennyiben nincsen tele a pincénk alkatrészekkel . Tekintve , hogy készítés közben örömöt okoz az időtöltés , így , már megéri az árát . Nekem , most speciál a tirisztort és a sönt ellenállást kellet megvennem , így 800.- költségem keletkezett , miközben jól is szórakoztam .
(#) kokozo válasza fastaction hozzászólására (») Nov 2, 2018 /
 
Szia!
Meg lehet tudakolni, hogy mit alakítottál át? Hátha én is tanulok belőle..
(#) Bakman válasza Doky586 hozzászólására (») Nov 2, 2018 /
 
Mostanában alapvetően két típusú töltőt lehet kapni.

1: Olcsó, buta. Transzformátor, egyenirányító. Túltölti az akksit, a transzormátorban van egy hőbiztosíték ami szeret kiégni, lévén az egész szerkezetben nulla egyéb védelem van. Idén már négyet hoztak javítani és hol vannak még az első hideg napok.
2: Kicsit drágább, okos. Kapcsolóüzemű, kontrolleres. Nem tölti túl az akksit, cserében a masszívan lemerült akkura (pl. bekapcsolva felejtett világítás) azt mondja, hogy hibás és nem hajlandó elkezdeni a munkát.

Én inkább építettem egyet. Masszív trafó és egy ilyen Step-Down konverter: SPX-300W. Beállítom a max. feszültséget, a maximális áramot és készen is van. Zárlatra sem történik semmi különös, a mélyrepülésben lévő akksit is tölti.
A hozzászólás módosítva: Nov 2, 2018
Következő: »»   234 / 311
Bejelentkezés

Belépés

Hirdetés
XDT.hu
Az oldalon sütiket használunk a helyes működéshez. Bővebb információt az adatvédelmi szabályzatban olvashatsz. Megértettem