| Fórum témák 
 
 » Több friss téma | Fórum » Akkumulátor töltő 
				Szerintem nem automatáról van szó, de a 14V AC teljesen jó érték automatához és manuálishoz is.						 
				Sziasztok a mellékelt kapcsolási rajzot szeretném megépíteni megkaptam egy csomagban nyákot és az alkatrészeket egyben. Csak az a problémám hogy 12 voltos a kit és én a tűzoltóságnak szeretnék két töltött csinálni ami 24 voltosak. Ebben kérném a segítségeteket hogy mit kel kicseréljek mert szerintem csak a zenerek cseréje nem elég. És amperben is kellene 15-20 amper. Tranzisztorok helyébe nagy teljesítményű darlingtont szeretnék tenni. Segítségeteket előre is köszönőm.   
				Szia. A trafó is a kitt tartozéka , és 18-20 voltos mint a rajzon?						 
 
				sziasztok! én egy olyan kapcsolást keresnék ami  csak annyit csinál, hogyha el éri az akku a 14,4v-ot akkor egy relével le kapcsolja az akkut a töltőről. egy kész töltőhöz kellene automatizálni picit a dolgot.. már jártam úgy, hogy rajta felejtettem az akkut a töltőn...      
 
 
				Szia! Ez kell neked. proli007 által rajzolt ablak komparátor. Ezzel nyugodtan rajt hagyhatod a töltőt. A beállított maximum töltő feszültség elérése után kikapcsol. majd ha leesne a feszültség az alsó minimumra újra bekapcsol. A töltés befejeztével a feszültséget már az akkuról kapja az áramkör. Most készülök én is megépíteni. 
				Helló!Én csak egy egyszerű töltőt csinálok! Milyen kondit tegyek bele?köszi						 
				Szia! Hova szeretnél kondit rakni. Az egyenirányító híd után?						 
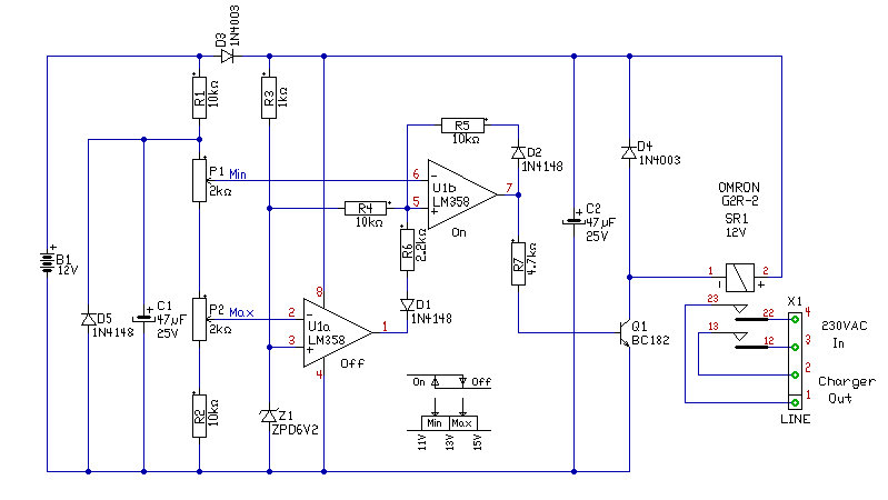
				Szia ! Segits légyszives,nézem a mellékelt kapcsolást, nem értem mire szolgál a záróirányba előfeszített D5 1N4148 si. dióda.   
				Szia! Nem látom a kapcsolást ahova fel akarod használni a diódát.						 
				komparátor töltőhöz.png (9.83 KB) kapcsolást elemezem, Te tetted fel korábban, ebben van a dióda. 
				Szia! A kapcsolás mint írtam nem az enyém proli007 rajzolta még korábban nem emlékszem melyik topicba. Akkor elmentettem ,hogy később megépítsem. Sajnos nem tudok ebben segíteni én inkább tapasztalati hobbi építő vagyok az elmélet sajnos nem megy annyira. Bár igyekszem.    Remélem valaki tud Neked választ adni mert én egyenlőre nem tudok szolgálni vele. 
				Köszönöm igyekezeted, talán valaki tud válaszolni a  D5 dióda szerepére a kapcsolásban. Tehát kedves fórumozók, segítséget kérnék a fentebbi kapcsolásban " komparátor töltőhöz.png (9.83 KB)"   
				Elkerülte a figyelmemet  a D5 dióda a kapu bemeneteket védi a fordított polaritástól.						 
				Én úgy gondolom az osztólánc feszültségét kellene stabilizálnia, de azért nem értem hogy miért egy "mezei" si. diódával van megoldva nem pedig egy zener diódával. A si dióda záró irányban nem stabilizál, csak nyitó irányban 0,7-0,8 v-ra .   
 
				Köszi! Ez jó lesz! Nekem is egy HOME MADE Töltőhöz kell a kapcsolás. Amúgy szörnyen egyszerű a töltőm. A primer oldala van szabályozva: egy trafó, egy kondi, egy ellenállás, diac, egy triac, egy potméter és 0,1A-es pontossággal tudom szabályozni a töltő áramot. Ez most max 10A-es töltést tud... szóval 100Ah-s akkut simán tudok vele tölteni. Ha valakit érdekel a dolog fel tehetem a kapcsolását kiegészítve proli007 komparátor-ával						 
 
				Persze tedd csak fel. Kíváncsi vagyok rá.						 
 
				Engem is érdekelne, de csak simán a töltő.						 
				Az a dióda valóban csak fordított polaritás (figyelmetlenség, hülyeség) elleni védelem. Az osztólánc R1 tagján esik az egész akkufeszültség ebben az esetben, a dióda nyitófeszültségét levonva, kb12V. Ez 1.2mA áramot jelent csak, amit az 1N 4148 simán kezel.A komparátor invertáló bemeneteit védi, a neminvertáló bemenetek feszültségmentesek a D3 miatt.						 
				Egy egyszerű akkutöltő orosz barátainktól.						 
				Köszi, látom felesleges oda teljesen, és  nem voltam figyelmes és nem vettem észre megbújva a zener diódát ami komparátor referencia feszültségét adja. Igy már világos a kapcsolás.   
				A tapasztalatomat szeretném megosztani veletek. Itt a topicban bonyolultabbnál bonyolultabb áramköröket építünk mindenféle funkcióval. A múlt héten hoztak javításra egy multinál vásárolt 4 amperes"automata" akku töltőt. Legnagyobb meglepetésemre csupán egy kb 3-4 amper teljesítményű impregnálatlan trafó és 4 darab dióda volt benne. Az extrát egy picike kis ampermérő testesítette meg . Mindezt 3ezer forint körül árulják mint automata töltőt.     
				Hi Igen evvel már Én is megsz...tam, mert a havernak ilyen van, s gondoltam bele nézek és a 20éves orosz töltőmből csinálok automata töltőt a 4 vagy 5 e Ft töltő mintájára. Én úgy tudom hogy ennyiért adják a 4 diódás automata akkumulátor töltőt a multikba. 
 
				Na itt is van a rajz! én rajzoltam szóval ha valami nem jól sikeredett, vagy valamit nem tudtok leolvasni akkor szóljatok!   Akinek csak a Primer oldali szabályozás kell értelem szerűen csak annyit építsen meg belőle. Nekem is csak annyi van megépítve + a sec oldalon egy Gratz+pc venti hűteni a Gratz-t egy ampermérő és mehet az akkura. 
 
				Köszi! Én is valami hasonlón kezdtem gondolkodni, de megragadtam az elméleti szinten (nincs időm foglalkozni vele). De legalább látom, hogy üzemképes az elgondolás. 
 
				Nekem már 1 jó ideje hiba nélkül működik. Szóval építheted nyugodtan, elméletileg és gyakorlatilag is működik a dolog..      
 
				Nyáktervet esetleg nem tudsz hozzá?						 
 
				ha gondolod este össze dobhatok hozzá 1-et						 | Bejelentkezés Hirdetés | 















