Fórum témák
» Több friss téma |
Fórum » Akkumulátor töltő
Igen. Az 5V-os agat (vagy a 3.3V-os agat, attol fuggoen, melyikre szabalyoz) leterheled egy 12V-os auto izzoval, olyan 5W korul.
Aztan a zoldet osszekotod az egyik feketevel, hogy azt gondolja, be van kapcsolva. Aztan a 12V-os agba egy akkora ellenallast teszel, hogy az atfolyo aram 2-3A korul alakuljon. Ezt multimeterrel tudod merni (max 3.6A lehet!) De ugye ez nem lesz automata toltes...meg veszelyes is ugy hagyni rajta. En a helyedben vennek hozza toltot.
Köszi szépen,sejtettem hogy nem lesz egyszerű.
Gondoltam veszek bele egy ugyanilyen akksit csak újat hogy amíg tölt az egyik addig is tudja használni a kismotort.Az új akksinál van valami eljárás az első töltést illetően? Sokfélét olvastam erről ezért nem tiszta.
Nagyjából átolvasgattam a topikot. Szeretnék én is építeni egy robosztus akkutöltőt, 10-85Ah-ás akkukhoz.
A diódák és a trafó (10A) egy bontott akkutötőből van. Két szekundere van 2*7,4 Volt AC. Mivel az akksik elégé mostoha körülmények között üzemelnek, amolyan regeneráló típusú töltő lenne jó, de olyan funkcióval ami gyorstöltést (amolyan brutál töltés) is tud, ha nagyon le van merülve az akku, ill. legyen benne valamiféle automatika, (áramkorlát, ill. töltés lekapcsolás, szinten tartás) Nézegettem a rajzokat, de általában 20Vac trafó kell ezekhez az áramkörökhöz. Valakinek ötlete, hogy mit építhetek meg az én trafómhoz? (csak végszükség esetén tekerném át, mert lemezes a trafó)
Hasonló elgondolás alapján épülget az enyém is . Sajnos csak ennyire jutottam eddig.
Milyen kapcsolást használsz? Én most a mellékelt kapcsolást nézegettem.
Ezt kellene egyszerűsíteni. Az izzókat ki szeretném hagyni (ütődés/rázkódásérzékeny), ill. a DB áteresztő tranzisztorokat egy triakkal ki kellene váltani. Egy NE555 vezérlésen is gondolkodtam, de az még nem állt össze. (töltené kb. 5 mp-ig, aztán megterhelné 0,1mp-ig) Azért gondoltam 555-re mert ott be lehetne állítani a töltés/kisütés időt akkukapacitás függvényében. Vagy hülyeség az elgondolás?
Nincs benne "impulzusos" regeneráló .Korábban építettem már két az oldalon fellelhető kapcsolást is, de egyik sem váltotta be a hozzáfűzött reményeimet. Megoszlanak a vélemények is róla. Többen vannak "ellene" mint mellette.
Szerintetek a BD249/241 párost a D1 diódával egyetemben ki lehet váltani mondjuk egy BT139 triakkal? Ill. hogy lehetséges valamiféle áramkorlát félét beépíteni a triakhoz?
Sziasztok.
Bár nem kimondott töltés problémám van csak nem találtam megfelelő fórumot ahol tudnának segíteni. Az a gondom, hogy van egy kis minikamerám 3,7 V 200mAh Li-ionos gyári kis akkuval. A kamera ezzel kb 40 percet működik teljes töltés esetén, utána lemerül. A Gond az hogy én ezt a kamerát kerékpárra/autóra szerelve szeretném használni kb 1,5 - 2 órán keresztül, ugyanilyen méretű akksit nem kapok bele ami nagyobb kapacitást bírna, viszont a kamera érintkezőire elvileg rá tudnék forrasztani két vezetéket (a 3ik állítólag az akku hőmérője - ez lehet középen???) és ezt kivezetném mondjuk egy 2db ceruzaelemet tartó boxba. Kérdésem az lenne hogy ez így vajon működhet-e? Nem nagyon értek hozzá, így meg tudnátok-e mondani hogy milyen ellemet/akkut kellene vegyek hogy ne kapjon túláramot/túlfeszt? Elvileg létezik olyan elem ami 3,7V és 2000 mAh-t tud? Ha ezt beteszem akkor nem fog "leégni" a kamerám, és akkor lehet hogy 3-4 órát is bírna? vagy ez túl nagy Amperszám, vagy hogy kell ezt kiszámolni? Kellékeket hol tudnék kapni hozzá? ha 2 ceruzaellemet veszek akkor még mindig csak 3V feszültségem van, a 3,7 V helyett, úgy fog működni? vagy ha 3-at kötök sorba akkor az már 4,5 V ki fogja bírni? Vagy egy ilyet kössek hozzá? http://li-ion.unas.hu/spd/unas_207316/LiIon_18500_37V_1400mAh_ipari_akkucella köszi
Szia!
Végy egy ilyen szettet. A nagyobb kapacitású akkumulátor használata nem okoz semmiféle problémát.
Köszi, tehát tökmindegy hogy hány mAh csak nagyobb feszültsége ne legyen?
Ilyen szettet hol lehet kapni MO-n? Ezekben a külföldi rendelgetős oldalakat nem ismerem
Ha hazai kereskedőtől szeretnéd beszerezni, akkor válogass innen.
Köszi, beszéltem velük aksi van csak tok nincs
![]() Hogy hívják azt a tokot amibe beleteszem az aksit és amit rá tudok kötni a kamerára? Állítólag nem ceruzaelem méretű tok kell hanem hosszabb Ilyen boltot is tudnál ajánlani?
Sziasztok!
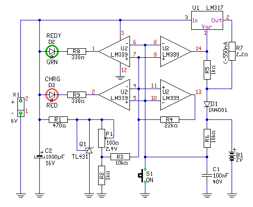
Hozzájutottam az 1. hsz-ban lévőhőz hasonló 2db 2v/5Ah akksihoz. Most Lm317-el töltöm ~500mA árammal, de jó lenne hozzá valamilyen kiegészítés, ami lekapcsolja ha az akksi feltöltött. Sajnos 2v-ra nem nagyon találtam ilyesmit, hátha nektek van rajzotok/ötletetek. Üdv.
Félre értettelek a szulfátlanitó kapcsolásra gondoltam nem az impulzus "rendszerű" töltőkre. De, hogy miért ?
Nagyon halkan érdeklődnék, hogy a mellékelt általam átrajzolt kapcsolás működőképes lehet?
Értékek nélkül rajzoltam, nem is biztos hogy jól. Elgondolásom alapján a T2 a sönttel áramkorlátozó feladatot látna el, T3 pedig a triak gyújtásást kapcsolná. Elgondolásom az lenne, hogy impulzusokkal tölt/kisüt. A kisütés kikapcsol (mint eredetileg is) 13Voltnál. Ha valamit nagyon rosszul rajzoltam, ne hurrogjatok le légyszi.
Hello!
- Ha LM317-el töltöd az aksit, akkor minimum 5-6V feszültségről töltöd. Ez a feszültség viszont, bőven elég a feszültség figyelő komparátor és referencia számára. - Ha az LM317 kimenetére teszel egy soros diódát, akkor az ADJ lábon keresztül a töltés "kikapcsolható". (Vagy is leszabályozható 1,2V-ra az LM kimeneti feszültsége. Ebből levonva, a dióda 0,7V feszültségét, már nem fogja tölteni az aksit.) - Egy TL431-el lehet 2,5V referenciát készíteni, Miből a szükséges 2,4V referencia feszültség már leosztható. - Egy LM393-as komparátor segítségével a referencia összehasonlítható, az aksi feszültségével, és mivel ennek a komparátornak kimenete nyitott kollektoros, az LM317 ADJ lába már lehúzható GND-re. (Vagy is leszabályozható, 1,2V-ra.) üdv! proli007
Ezt a cuccot valamikor 20 éve én is megépítettem ,
és ugyanígy jártam vele . De most jobban megnézve a rajzot Szerintem a feszültség osztó (R5-poti ) értéke lehet elírva Az 1k poti és a 15 k ellenállás szerintem nem ad jó referenciát . Én megpróbálnám a 15k-t 1,5k ra cserélni és tirisztor nélkül beállítani az oszót a led valószínűleg jelzi ha az ic "kikapcsol"
Sziasztok!
Kellene egy kis segítség. Próbálok javítgatni egy akkumulátor töltőt, aminek a belsejét szétrágták a patkányok. Van benne egy kérdéses alkatrész amiről nem igazán tudom, hogy mi lehet. Én diódának tippelem, viszont kellene egy hozzáértő segítsége is. Ha dióda híd, akkor nem lehet jó helyette egy modernebb változat? Pl. ez: KBPC 3510 QF. Mellékelek képet is a kérdéses alkatrészről. Köszi a segítséget. Üdv.: Szabi
Ez egy szelénlemezes Graetz egyenirányító. Tudod helyettesíteni egy megfelelő áramú (10 A, vagy nagyobb) Si Graetz egyenirányítóval. Még jobb is lesz, kevesebb a veszteség. Például
Sziasztok
Ilyen akksim van amihez nincs töltőm.Kaptam hozzá egy adaptert/dugasztápot amire ez van írva: Output: 6v 150mA Ezzel ne probálkozzak ugye? Tudnátok megbízható akkumulátor töltőt ajánlani nem csillagászati összegért? Ha esetleg tudna autóaksit (12v) is tölteni mégjobb lenne. Köszi
Hello!
- Egy zselés aksi töltési eljárása, nem egészen azonos a gépjármű indító aksiéval. Ha más nem, a töltőáram közt nagy különbség van. De ilyen aksi töltésére itt már számtalan kacsolás jelent meg. - De ez nem jelenti azt, hogy nem lehetne tölteni szinte bármivel, ha az áram korlátozva van. Ha van feszültség figyelés, lekapcsolás.. Akkor az már egy összetettebb áramkör. De ha felügyelet mellett töltöd, (pld. óránként megméred a feszültséget) akkor nyugodtan töltheted, akár az adaptereddel is. Ezek feszültsége általában nem stabilizált, így lényegesen nagyobb feszültséget adnak le, ha a terhelés kisebb mint a maximális. - Tehát rárakod az aksira, megméred a töltőáramot. Ha az túl nagy, akkor egy soros ellenállással (izzóval) csökkented. A végfeszültséget megtudhatod, ha egy elkót teszel az adapter kimenetére, és terheletlenül méred a feszültséget. Mint az aksi adatlapjából láthatod, 7,5..8V minimális feszültségre lesz szükséged így. - Készíthetsz egyszerű töltőt hozzá egy LM317-ből is, (adatlapján találsz kapcsolást hozzá) bár ekkor minimálisan 10V feszültségre lesz szükség. De ekkor is figyelni kell, hogy feltöltés után belátható időn belül levedd a töltőről. üdv! proli007
Hello!
Érdekes, hogy valaki feltesz egy kérdést, és eltűnik, mint szürke szamár a ködben. Vajon ez miért van? Már nem érdekel a dolog? De akkor meg miért tetted fel a kérdést? Mert én már elvileg megoldottam a gondodat. Fel is teszem, hátha valaki mást is érdekel a dolog... üdv! proli007
Majd én megköszönöm helyette, vagy ahogy mondják? "én kérek elnézést."
Bocsanat, az egyetemi vizsgaim miatt nem jartam erre szombat ota. 1000 halam a kapcsolasert, hihetetlen kedves vagy.
Az ilyen akksiknal "ranezesre" lehet mondani valamit az allapotukrol? Sajnos nem tudom, hogy eddig mennyit es milyen intenzitassal volt hasznalva. Toltes kozben folyamatosan neztem a feszultseget, es 2v fole nem nagyon tudtam tolteni. Egy 2.4V/500mA-es egovel utana lemeritettem, ez kb 5 oraba telt. Megegyszer koszonom szepen a segitseget! Udv.
Szia proli007!
Kedved soha ne vesszen,ha késik a köszönet, Mert sokunknak Te vagy a segédlet. Ezért is merészelek off-olni egy keveset! Hálásak lehetünk az ilyen segítőkész profi szakiknak,akik tanári módon,-nem lenézően,-segítenek a kezdőknek,vagy akár a haladóknak is! Vagy " hátha valaki mást is érdekel a dolog... Üdv.sityu!
Köszönöm a segítséget.Nem vagyok jártas az elektronikában.Most szereztem egy 6v 1.2A-as tápegységet hogy azzal töltsem az akksit.(6v 12Ah)
Szóval ha figyelem akkor ez is megfelel hozzá? Esetleg egy nagyon egyszerű kapcsolási rajzot tudnál linkelni?Biztosan nem én fogom megépíteni mert se eszem se felszerelésem nincs hozzá de van az ismeretségi körömben olyan aki megtudná csinálni rajz alapján. ![]() Egyébként a kisfiam elektromos motorjához használjuk és elég sokat megy vele.
Hello!
Félre értitek.. Én soha nem a köszönetre vágyom, kizárólag csak arra, hogy ha így "ismeretlenül" próbálok segíteni valakinek, akkor legalább lássam, hogy érdekli - vagy valami ez alapján elkészül - de legalább azt, hogy valamivel több ismeretet szerez valaki magának. Számomra ez bőven elegendő. Vagy is hogy nem fáradoztam hiába. üdv! proli007 |
Bejelentkezés
Hirdetés |




Gondoltam veszek bele egy ugyanilyen akksit csak újat hogy amíg tölt az egyik addig is tudja használni a kismotort.Az új akksinál van valami eljárás az első töltést illetően? Sokfélét olvastam erről ezért nem tiszta.













