Fórum témák
» Több friss téma |
Fórum » Aktív hangváltó
Bocsánat gondoltam hátha másnak is megvan ez az újság.
Amúgy ez a 2 MB mellékletméret igen kevésnek bizonyul néha.Bővebben: Link
Egy kis átméretezéstől nem esik le az ember ujjáról a gyűrű
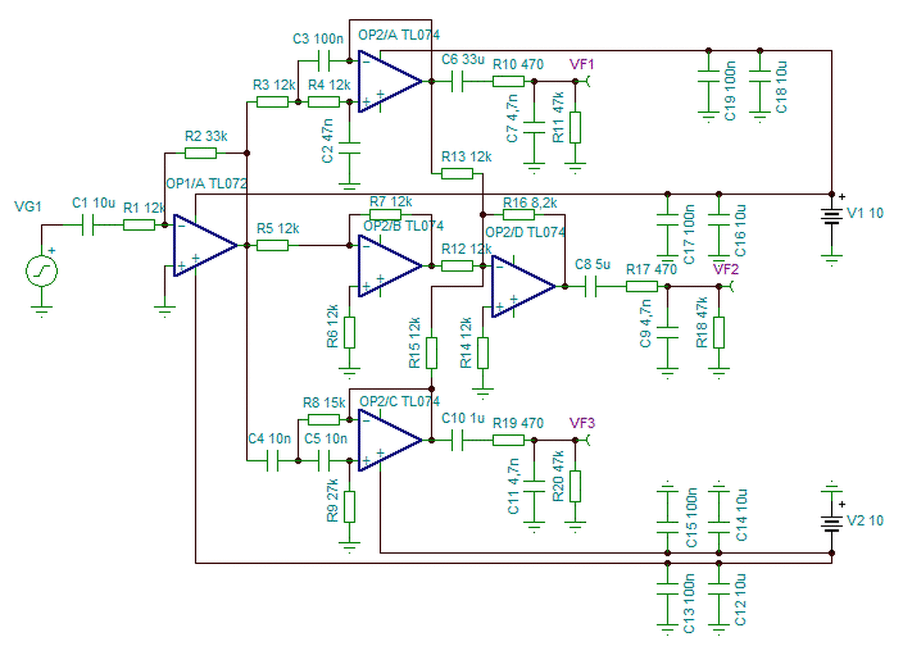
![]() Máris bekarikáztam egy szarvashibát. A neminvertáló bemenetnek egy ellenálláson keresztül féltápot kell kapnia, különben idő kérdése mikor landol a kimenete valamelyik tápon. Be kell gépelni szimulátorba, úgy derül ki az elgondolás helyessége, ezek a kivonós szűrők tudnak meglepetést okozni. A hozzászólás módosítva: Jan 21, 2017
Szerintem az IC1-3-5 neminvertáló bemenetei megkapják a féltápot.
A tina jó erre a feladatra? Csak maradjon olvasható a kép minden részlete
A Tina tökéletesen megfelelő, a szűrést ideal opamp-pal modellezd, nem kell a táppal bíbelődnöd.
A bekarikázott részen van a hiba, ugyan ott a 10µF is irreális értéknek tűnik. Szűrő képletek itt találhatóak.
Tehát ott is kellene Ut/2-őt adni egy 12k ellenálláson keresztül?
Az IC2-nek nem kell fél tápfesz? Húú ez a tina nem is olyan egyszerű
A magas szekcióban az egyik kapcsolható ellenálláscsoport, amelyik a féltápról jön, a két 10µF közül a neminvertáló bemenetre kötendő. Ez inkább csak rajzolási hiba lehet. Az előbbi link 4-es ábrája mutatja a felüláteresztő szűrőt, abból érthető meg igazán mire is gondolt a költő
Magyarul a 10u-os kondi nem a 3 as hanem a 2 es lábra menne?
Az ellenállás van rossz helyen, nézd csak a felüláteresztő rajzát!
Ne haragudj de én nem látom a különbséget, csak azt az ellenállást ami a nem invertálót testel köti össze.
A hozzászólás módosítva: Jan 21, 2017
Igyekeztem szépen javítani a kapcsolást, erősen figyeld mi változott!
Így mindjárt világos, hogy mire gondoltál!! "Nem is kellet olyan erősen nézni"
![]() Sajnos én csak egy asztalos vagyok. Köszönöm!
Én harisnyakötést tanultam, az sincs közelebb az elektronikához
Szia! Felteszem a nyáktervemet a javítással együtt.
Persze a megfelelő fórumon. Szeretném ha megnéznéd nekem. Köszönöm!
Mit mutatott a szimuláció, kisül valami belőle?
Az még eltart egy darabig, még nem nagyon megy vele a munka de gyötröm!
![]() Ez a kapcsolás már meg van építve 20 éve és most is működik úgy ahogy. Csak a mély részét használtam ami enyhe brummal de jól megy. A közép soha nem is szolt, a magas meg rosszul, gondolom a tegnap feltárt hiba miatt.
Elsőként ellenőrizd azért a kapcsolás működőképességét szimulátor segítségével.
A NYÁK megtervezése komoly kihívás. Sokat segítesz magadon, ha szimmetrikus tápra térsz át. Ne feledkezz meg az IC-k helyi tápszűréséről, hogy össze ne gerjedjenek. A két bemeneti fokozatot egy TL072-be vonnám össze és azok alacsony kimeneti impedanciáján küldeném a szűrőkre ami praktikusan TL074-ből építhető.
Szia, megvan a szimuláció!
Nem tudom jól csináltam-e, de szerintem csak a mély teszi a dolgát. Hogy tudnám ezt megmutatni neked?
Mellékelem mire jutottam. A TSC Tina fájl töltsd be és kösd rá próbából a kapcsoló szerinti párhuzamos ellenállásokat! A Signal Analyser Channel választójában egyenként jelöld ki a három kimenetet, hogy egymásra rajzolja az átviteli görbéket.
Szia nagyon szépen köszönöm a segítséget. Megint hibás volt tehát az Rt.-s rajz.
Ez most így mondjuk működik. Akkor ha jól értem most nem kell fél táp neki, és így lehet szimetrikus tápot adni neki aminek a közepe lenne rajta a nem invertáló bemeneteken?
Tudsz neki szimmetrikus tápot biztosítani? Ha igen, akkor kiegészítem a rajzot.
Mindenféle képen, főleg ha ez a kapcsolás előnyére válik!
A bemeneten lévő 10u tantált helyett lehet 1u fólia? A Tina szerint nem lesz nagy változás.
Szeretném a tantálokat kihagyni belőle. Csak a mély 33u -ós nem fog menni ha csak nem párhuzamosítom a kondikat.
Nyugodtan építsd közönséges elkóval, gyári készülékekben sincs másképp. A rajzhoz kis türelmedet kérem.
A tápszűrő kondenzátorok kerüljenek a lehető legközelebb az IC táplábakhoz. A tápszűrő kondik test vezetője különüljön el a jelföldtől!
Szia, köszönöm igyekszek méltó nyákot tervezni neki.
Szia, elkészültem a tervel megnéznéd nekem?
Szia, elkészültem a tervel. Szeretném ha megnéznéd!
Tiéd az érdem, én csak kotnyeleskedtem egy kicsi
Szia, köszönöm de nagyon kellet az a "kot meg a nyél is"!
|
Bejelentkezés
Hirdetés |

















