Fórum témák
» Több friss téma |
Egy olyan készülék megtervezésén, kikísérletezésén, és a megépítésén töröm a fejem, amelyről egy régen történt Hifi Show-n hallottam. A bemutatón egy invertereket gyártó cég jelent meg, és a bemutató lényege az volt, hogy a hálózati tápfeszültséget az inverterből kijövő tisztán szinuszos, torzításmentes, és teljesen újraépített 230V-al helyettesítette. A készülékek, amelyeket ez az inverter táplált, az erősítő, a CD lejátszó és a hangsugárzó direkt nem a csúcskategóriából valók voltak, hanem középkategóriás készülékek voltak. A cégvezető elmondta a bemutatón, hogy a hálózati feszültség egy nagyon torzított 50Hz-es szinuszjel, amely jelentősen lerontja a Hifi készülékek analóg tápegységeinek hatásfokát, ezáltal lerontja a zenei hangminőséget. A kapcsolóüzemű tápok, amely ma már nagyon sok készülékben megtalálhatóak, a hálózati szinuszjel csúcsfeszültségét veszik le, és ez okozza a torzítását a hálózatnak. Elmondása alapján jót tesz a zenével, hogyha egy ilyen szűrt és tiszta tápfeszültség forrásról járatjuk a készülékeket, a kapott hang jobb minőséget fog képviselni. Meg is hallgattuk a készülékeket, amiket kiállítottak, és valóban meggyőzően szóltak, a hangszerek jobban elkülönültek egymástól, az énekhang természetesebb lett, az alsó és a felső regiszterek élénkebbek lettek, és testesebbek, megjelent a teljes színpadkép, részletesebb lett a zene.
Nos ez az élmény sokáig nem hagyott nyugodni, míg végül itthon is ki tudtam próbálni. Az eredmény itthon is meggyőző volt, tehát volt értelme a kísérletnek. Persze nekem nem volt olyan szinuszos kimenetű inverterem, mint nekik, hanem más utat választottam. Az ötletem lényege az, hogy egy nagyobb teljesítményű erősítőt fogok használni, mint invertert. A bemenetét megtáplálom a függvénygenerátorból kivett 50Hz-es szinuszjellel, és az erősítő kimenetére transzformátort fogok tenni, hogy a kimeneti jel elérje a 230V-os szintet. Természetesen az első erősítőt sikerült leégetnem, mert nem volt megfelelő kimenőtrafóm a jel kicsatolásához, és túlterheltem a végfokot. Aztán sikerült két vonalkimenetű trafót szereznem, aminek 100V-os volt a kimenete, ezeket sorba kötve már elérhetővé vált a 230V-os feszültség, és a végfokot sem terheltem már túl vele. A 24V-os primer tekercsek természetesen párhuzamos kapcsolásúak, amelyek az erősítő kimenetére kapcsolódnak. A második kísérlet egy 80W-os csöves erősítővel történt, amely már jól sikerült, mindenféle vészhelyzet nélkül. A kapott hang ugyanúgy meggyőző volt, és sokat javult ettől a tuningtól.A problémák viszont itt kezdődtek. Ha az analóg inverterem kimeneti feszültséget üresjárásban beállítottam 230V-ra, és a kimenetre rákapcsoltam a CD lejátszó hálózati kábelét, akkor a kimeneten lévő 230V-os generált tápfeszültségem, mindjárt leesett 200V környékére. A generátoron ezért utána kellett állítani a bemeneti jel szintjét, hogy a kimeneten immáron a terhelésen meglegyen pontosan a 230V. Tehát a fő probléma az, hogy a tápfeszültség generátornak a kimeneti feszültsége a terhelés függvényében változik, vagyis, ha növekszik a kimenetre kapcsolt terhelés mértéke, akkor tovább csökken a kimeneti feszültség, és nem marad állandó. Ezt a kimeneti feszültségcsökkenést egyébként lehet, hogy a csöves erősítő nagy belső ellenállása okozta. Ezt kellene valami ügyes kapcsolással megoldanunk, amelyben a segítségeteket kérném. Első körben az AGC áramkör jutott eszembe, de ez nem jó, mert ez csökkenti az erősítést, nem pedig növeli. A következőt kellene együtt gondolkodva kitalálnunk: hogyha a kimeneten megnövelem a terhelést, akkor az erősítő kimeneti feszültsége ezzel együtt csökken a - jelenleg - állandó feszültségszintű bemeneti 50Hz-es szinuszjel mellett. Ahhoz, hogy a kimeneten, a terheléstől függetlenül állandó 230V-os feszültséget kapjunk, az erősítő bemenete és a függvénygenerátor közé egy olyan kapcsolást kellene kigondolnunk, amelynek pozitív irányban változtatható az erősítése. Az lenne az áramkörünk feladata, hogy az erősítő bemenetén éppen annyival meg kell növelnie a függvénygenerátor jelszintjét, hogy a kimeneten megmaradjon pontosan a 230V-os tisztán szinuszos jelünk. Ha ez megvan, akkor a terheléstől független tiszta szinuszos 230V-ot kapunk. Ez lenne tehát a cél. Egyébként ezzel nem találtam fel a spanyol viaszt, mert van egy ilyen cég, az IsoTek, amely ilyen tápfeszültség generátorokat készít direkt Hifistáknak. Csak valahogy nincs kedvem több, mint 5MFt-ot kiadni érte, ha meg is tudjuk építeni együtt, más módon, sokkal olcsóbban. Ha van kedvetek, akkor a leírásom alapján Ti is bátran kipróbálhatjátok, hogy milyen hatással van a zenére egy ilyen készülék.IsoTek EVO3 Genesis
Szia!
Elég bonyolultan szeretnéd megoldani mikor van ilyen készülék is. A Fikars régebbi online szünetmentes áramforrásai pontosan ilyen elven mennek. Kvarc pontos 50Hz-et állít elő és 230V szinuszos kimenőjelet ad a kimenetén. A 230V-os bemenetén csak tölti az akkumulátorokat. Ha érdekel keress magánba. Üdv: Gábor
Csak halkan megsúgom ezek a "hifistáknak" szóló termékek kb arról szólnak hogy jól lehúzzák a bőrt róluk hisz legyen az bármilyen hobbi kategória minden hobbinak van egy "high end" csoportja akik képesek bármennyik kifizetni csak hogy ők elmondhassák.
Eleve minek 230V? Könyörgöm ha akkora hifista vagyok veszek 8db 12v zselés aksit vagy még annyi sem kell mert a hifisták nem szoktak falat bontani elég 2x30V, sorbakötöm ész kész, van egy közel atomstabil abszolút zajmentes tápom. De ugye az nem ne jó mert kijön az egész pár 10eFt-ból és a high end a milliónál kezdődik. Baromság az egész, eleve egy erősítő fokozatban ott van visszacsatoló fokozat. A végtranzisztorokon kívül ha minden egyéb áramkör a munkaponti áramok miatt kap egy analóg áteresztős stabilizátort az bőven elég kell legyen hisz a visszacsatolásnak pont az a dolga hogy a tápfesz és egyéb okokból kifolyó hibákat eltüntesse. Na mindegy te tudod. A hozzászólás módosítva: Szept 18, 2017
Ez kb olyan mint a 99.999% os méregrdrága OFC kábel. Vajon melyik a jobb 4mm^2 OFC vagy 8mm^2 sima réz sodrat? Bizonyítsa be nekem műszeres méréssel bárki hogy az OFC.
Szia!
Kétféle megoldás lehetséges, az egyik a negatív feszültségvisszacsatolás a kimenő trafó szekunderéről egy második kis trafóval az erősítő visszacsatolási pontjára, a másik a pozitív áram-visszacsatolás. Az első elvileg tökéletes tud lenni akkor, ha sikerül nagy hurokerősítést elérni stabil szabályzási körben. Gyakorlatilag elég nehéz de nem lehetetlen szabályozástechnikai feladat, amihez az erősítőt is módosítani kell kissé. A második megoldás csak a terhelő árammal arányos feszültségcsökkenést tudja kompenzálni, annyira amennyire pontosan sikerül beállítani. Mivel a kimeneti impedancia nem teljesen állandó, lesz olyan része a hibának, ami megmarad. Ráadásul a nagyfrekvenciás hibakomponensek (kb. 10 kHz fölött) nem kompenzálhatók megfelelően. Cserébe ez a megoldás nem hajlamos gerjedésre, mert a visszacsatolás mértéke pici, 10 % körüli. Ehhez nem feltétlenül kell plusz trafó, primer körből is vehető az áramjel. A te megoldásod nem foglalkozik azzal, hogy a táplált kör árama torz, ezért a feszültség csökkenése is torz. Ha nem a pillanatnyi értéket figyeled, hanem mondjuk az effektívet, akkor késik a kompenzáció, egy hirtelen tranziensre nem kellően reagál. Ha viszont pillanatnyi értéket figyelsz, akkor amit leírtál az pontosan a negatív visszacsatolásos feszültségszabályzásnak felel meg.
Amellett hogy az egésznek nem sok értelmét látom, talán egy öszvér megoldás is jó lenne ide, ha megfelel egy gyengébb szabályozás is. Egyszer kellett csinálnom egy "viszonylag stabil" nagyfesz tápot, ami azt jelenti, hogy néhány % eltérés megengedett volt.
A primer körben a konverter teljes kitöltésű négyszögjellel ment, a szekunder DC pedig egy ellenállásosztóval vissza volt csatolva egy darlington tranyó zénerrel megfogott bázisára, a tranyó pedig egy áteresztőtranyót vezérelt. Tehát a szekunder fesz nem a kitöltési tényező változtatásával, hanem a primer négyszögjel amplitúdójának nagyságával volt szabályozva (gyári szigetelésvizsgálóból lestem el ezt a megoldást). Itt is működhetne, ha a szekunder feszt figyeled, és a primer oldalon a szinusz amplitúdójába avatkozol be vele.
Sziasztok!
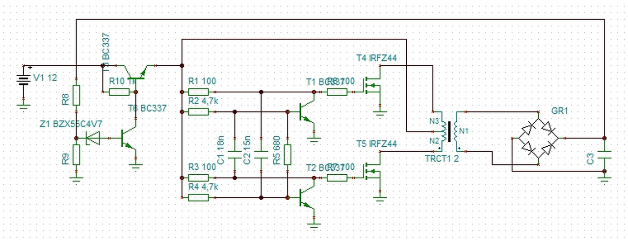
Köszönöm szépen mindenkinek, hogy hozzászólt a témához, sorban válaszolnék mindenkinek, ha megengeditek. HA5AWS: Igen, azt tudom, hogy a szünetmentes áramforrások között vannak ilyenek is, amelyeknek szinuszos kimenete van. Melyik lenne az a Fiskars szünetmentes amelyik ilyen? Érdekes lehet ez a készülék is, ha valóban torzításmentes szinuszt ad ki a kimenetén, és a nagyobb teljesítmény miatt is érdekes lehet, hogy a végerősítők is mehessenek egy ilyen jó tápfeszültségről. cimopata: Most miért vagy ilyen frusztrált? Pontosan tudom, hogy az egész High-end ipar a misztikumra épül, és ennek segítségével húzza le a Hifistákat. Írtam is, hogy nem akarom megvenni azt a készüléket, és másnak sem javaslom. Inkább építsük meg, együtt. Ebben szívesen látlak Téged is. De az a helyzet, hogy a történetnek a hitvita része egyáltalán nem érdekel, nem akarok itt erről beszélgetni, mert nincs értelme, és megint a személyeskedésbe fog torkollni ez a beszélgetés. Nem. Egy műszaki problémát vetettem fel, amelyet szeretnék megoldani a segítségetekkel. Inkább koncentráljunk erre a kis műszaki problémára. Ha van kedved, Te is kipróbálhatod bátran ezt az ötletet, hallgass meg egy ilyen hangláncot a saját füleddel, a normál hálózati fesszel, és az inverterrel is, aztán vagy tetszik neked, vagy nem. Ha nem tetszik szétszeded, ha tetszik használod tovább. Nem igaz? Egyébként meg van értelme ennek, mert ha egy vízvezeték hálózatnak tekintesz egy hangláncot, akkor hiába van egy kiváló szabályzórendszered, amivel nagyon pontosan tudod a beáramló vizet szabályozni, de nem lesz tökéletes, mert a befolyó víz szennyvíz. Az akkumulátoros ötleted viszont nagyon jó, megfontolandó az is.Pafi: Nagyon jó ötlet amit írtál, a pillanatnyi értéket kellene figyelni, mert abban igazad van, hogyha van egy nagyobb pillanatnyi áramfelvétel a kimenet felől ami hirtelen csökkentené a kimeneti feszt, akkor ezt gyorsan vissza kellene tudnunk szabályozni a 230V-os értékre. Kicsit leírom, hogy mire gondolok. Ami erősítő most a következő kísérleti nyúl lesz az a BEAG EBE-5310-es változata, amely 250W-os teljesítményt tud. Ennek kimenőtrafós 100V-os kimenete van, ebbe gondoltam még egy ugyanilyen kimenőtrafót beépíteni (csak hogy egyelőre a tekercselést megússzuk ). Ez eddig rendben. Tehát megvan az erősítő, benne a negatív visszacsatolással. Ennek a bemenetére gondoltam kötni egy műveleti erősítőt, amelynek a (+) bemenetére kapcsoljuk rá az 50Hz-es függvénygenerátor jelét, amely ugye állandó feszültségszintet képvisel. A műveleti erősítő (-) bemenetére meg jönne a kimenőtrafó szekunderéről a visszacsatolt jel a plusz trafóról? Azt nem értem, hogy ez a kapcsolás hogyan fogja megnövelni a bemeneten a feszültséget, hogyha a kimeneten leesik a fesz? Ehhez nem pozitív feszültség visszacsatolás kellene? Vagy én értettem valamit félre? Egy rajzot készíts nekem kérlek, hogy mire gondoltál. Ge Lee: A Te megoldásodról is kérek szépen egy egyszerű kis rajzocskát, hogy mire gondoltál, de nem tűnik rossz megoldásnak a Tiéd sem. Még arra gondoltam, hogy az működhetne-e szerintetek, hogy a kimenőtrafó szekunderéről egy különbségképzőnek megépített műveleti erősítő venné le a jelet, és egy referencia szinuszjellel hasonlítaná össze. A referencia lehetne a függvénygenerátor jele. Na most ezt a különbségi jelet egy összegző erősítő egyik ágára vezetjük, és a másik bemenetére kapcsolódna az oszcillátor jele. Az összegző kimenete természetesen az erősítő bemenetére kapcsolódik. Mi is történne? Ha nincs terhelés a kimeneten, akkor a különbségi jel nulla lenne, és csak a függvénygenerátor jelét kapná meg az erősítő. Ha ráteszem a terhelést a kimenetre, akkor ugye elkezd leesni a kimeneti fesz, mindjárt lesz különbségi jel is, amelyet hozzáadunk a generátor jeléhez, hogy éppen annyival növelje meg a feszt a bemeneten, hogy a kimenetre visszatérjen a 230V, és ezt addig csinálja, amíg a különbségi jel nulla nem lesz megint. A ravasz fogós kérdés viszont az, hogy ez kikompenzálná-e az erősítő torzítását, vagy újabb torzítási komponenseket vinne bele? Szerintetek ez működhetne? Jó ez az elgondolás? A hozzászólás módosítva: Szept 18, 2017
Sok ilyen szünetmentes van, minden rendes gyártónak szerepel a palettáján. De nemcsak az, valódi szinuszos inverterek is vannak. Már néztem szkópon, a szünetmentes sokkal szebb szinuszjelet produkál, mint ami a hálózatról bejön. Egy jó tápegységen ezek a torzulások nem juthatnak túl. Ha Faraday kalickába rejtett akkukról táplálod, akkor is jut be zavarjel a rendszerbe, több is, mint amit a 230V-ról működő tápegység produkál.
Van erre a kereskedői viselkedésre néhány régi paraszti mondás, pedig akkor még feszültség is csak a felhőkben meg a macska simogatásakor keletkezett.
Ez egy általános egyszerűsített modell, de ha szerencséd van, akkor gyakorlatilag is csak ennyi kell hogy működjön. Ami bekavarhat: kapacitív terhelés, kapcsitáp, gyenge kimeneti trafó, nem elegendő túlvezérlési tartalék, induláskor letiltó túláramvédelem, (stb...)
Ami viszont fontos és kimaradt a rajzról: az integráló kondiját át kell hidalni egy ellenállással, kb. 1M-val, különben ki fog akadni a DC átvitel hiánya miatt. Az látszik a jeleken, hogy a szabályzónak köszönhetően a 230V ideális, de ehhez az erősítőnek belül többet kell előállítania. Ha nem lenne szabályzó, akkor a 230V csúcsa lecsökkenne. Tinában készült, a program ingyen letölthető a Texas Instruments honlapjáról. Nyisd meg és kísérletezz vele! Ha a fogyasztó belső ellenállása túl pici, vagy van jelentős párhuzamos kapacitív terhelés is, akkor nem lesz ilyen szép a jel, akár gerjedhet is! Ezért írtam hogy a negatív visszacsatolás nem egyszerű. A hozzászólás módosítva: Szept 19, 2017
Csináltam egy skiccet róla hogy hogyan nézett ki a konverter. A 12V DC-ből egy multivibrátor 2 fettel és egy trafóval nagyfrekin csinált néhány 100V DC-t, ez a nagyfesz egy osztóval vissza volt csatolva az áteresztőtranyós fokozatra, tehát az áteresztőtranyó a szekunder DC függvényében szabályozta a primer oldal tápfeszét, így az adott terhelésértékeken belül viszonylag stabil maradt a szekunder fesz. Nyilván nálad az AC-t kellene adott amplitúdón tartani, de annak a csúcsát (vagy egy leágazásának a feszültségét) is el lehetne tárolni egy kondiba, amit aztán vissza lehetne csatolni a primer szabályozáshoz. Biztos nem lenne olyan stabil, meg gyors sem, de ez talán nem is baj, mert nem termelne egyéb zavarokat a gyors szabályozás.
Én azért elgondolkodnék egy egyszerű LC szűrőn is. Hatásában nagyjából ugyanott vagy vele...
Illetve ferrorezonáns stabilizátor, csak azt macerás méretezni...
Szia
Ebben benne van minden ami egy inverterhez(transzverterhez)kell végfokot kell neked össze rakni
Kivéve a teljes teljesítmény kört. És miért oroszul?!?
Idézet: „Azt nem értem, hogy ez a kapcsolás hogyan fogja megnövelni a bemeneten a feszültséget, hogyha a kimeneten leesik a fesz?” Úgy, hogy az invertáló (negatív erősítésű) bemenet feszültsége csökken (negatív változás) a terhelés hatására, és negatív erősítés szorozva negatív feszültségváltozással az pozitív feszültségváltozás. Ez gyorsan addig növeli a kimeneti feszt, amíg meg nem közelíti az ideális szinuszos értéket, így majdnem megszűntetve a hibát. Csak akkora hiba marad, amekkora a szabályzónak a megnövelt bemeneti feszültség fenntartásához szükséges. Minél nagyobb a szabályzó erősítése, annál kisebb hiba marad. Ez a negatív visszacsatolás működési elve.
Analóg megoldásban gondolkodik a kérdező.
Rendben
Idézet: „A cégvezető elmondta a bemutatón, hogy a hálózati feszültség egy nagyon torzított 50Hz-es szinuszjel, amely jelentősen lerontja a Hifi készülékek analóg tápegységeinek hatásfokát, ezáltal lerontja a zenei hangminőséget.” Az, hogy a tápegység hatásfoka romlik a torz jelalak miatt, a hangminőséget nem érinti, legfeljebb a hőtermelést... Ami gondot jelenthet, az a tápegységen esetlegesen átjutó felharmonikus tartalom, amit viszont a jó tápnak ki kell tudni szűrni (pl. Gafly által említett LC szűrővel). Egy erre a célra szánt inverternek 0..100% terhelés ingadozást kell elviselnie/kiszabályoznia viszonylag gyors reagálással és kevés túllövéssel, ami nem kis feladat. Cimopata javaslata az akkumulátorokkal tökéletes megoldás, ezt semmilyen szabályzókör nem übereli... A drága és rövid áthidalási idejű szünetmentesek idejében én is megoldottam a dolgot 22db 2Ah-ás zselés akkuval a PC-táp előtt...
Szia!
És ezt az akkupakkot mivel töltötted, vagy készítettél huszonkét darab töltőáramkört?
Nem gondolnám, hogy két diódánál meg egy ellenállásnál komolyabb elektronika kellett hozzá neki az egészhez.
A hatásfoknak nem sok köze van hozzá. A gond inkább ott van, hogy a pufferek töltőárama nem szinuszos áram hanem inkább impulzusszerű, és ez ugyanúgy jelentkezik akkor is ha tökéletes szinusz a hálózat, meg akkor is ha nem. Minél nagyobb a terhelőáram, annál inkább. Ezért is nincs semmi értelme az egésznek, mert amikor "minőségi" zenehallgatást eszközöl valaki, azt általában szobahangerőn, 1-2W-tal, de inkább kevesebbel teszi, ott ez a probléma nem jelentkezik. Olyankor meg amikor több száz W dübörög, senkit nem érdekel, plusz abban a lármában nem is hallja meg.
Miert 22 akkuval? 324Vra nem 23 vagy 24 akku lenne jobb?
Időosztásos rendszert alkalmaznék:
Aminkor töltöm az akkumulátorokat nem hallgatnám, illetve amikor a minőségi zenét hallgatnám, nem töltenék. Zavarjelek minimalizálva.
Sziasztok!
Picit régen jártam erre, mostanában tudtam egy kicsit foglalatoskodni az inverterrel. Köszi mindenkinek, aki hozzászólt a témához. Elkezdtem mechanikailag összerakni az invertert, nagyon kellemesen szerelhető a BEAG EBE-5310-es erősítő sasszija. Beépítettem a két kimenőt a keretbe, még éppenhogy cipőkanállal belefértek. A két kimenő mellett már alig maradt hely. A tápegység lemezét is lejjebb kellett engedni, mert a két kimenőt a tápegység lemezét tartó két merevítőtől nem lehetett volna beszerelni, ezért egy 5x15mm-es alu rúddal helyettesítettem őket. A képeken láthatjátok is, hogy oldottam meg a beszerelést. Az 50Hz-es oszcillátort pedig majd kényelmesen be lehet majd szerelni az előlap mögé. Tervezek még egy kimeneti feszültséget, áramot, és teljesítményt mérő műszert is beépíteni az előlapba. Most már csak el kellene indítani az erősítőt, hogy megnézhessem mit csinál, hogyan működik. Azt tudom, hogy ez egy hidalt erősítő, de a kis panelnek az előlap mögött mi lehet a szerepe?
Én is használok ilyen 230V-os szinuszos invertert és valóban javít a hangminőségen. Ebben a kapcsolásban a VCO 50 Hz-es referencia jelét szinkronizálja össze a hálózati 50 Hz-el egy PLL áramkör. A végfok kimenete a hálózati feszültségen lebeg és az előállított hibajelet hozzáadja, illetve kivonja a hálózati feszültségből. Egyben stabil 230V jelenik meg a kimenetén. Hibajavító képességét végfok tápfeszültsége határozza meg, jelen esetben ez kb. 60 Vpp 5 A kimeneti terhelhetőség mellett.
|
Bejelentkezés
Hirdetés |




Aztán sikerült két vonalkimenetű trafót szereznem, aminek 100V-os volt a kimenete, ezeket sorba kötve már elérhetővé vált a 230V-os feszültség, és a végfokot sem terheltem már túl vele. A 24V-os primer tekercsek természetesen párhuzamos kapcsolásúak, amelyek az erősítő kimenetére kapcsolódnak. A második kísérlet egy 80W-os csöves erősítővel történt, amely már jól sikerült, mindenféle vészhelyzet nélkül. A kapott hang ugyanúgy meggyőző volt, és sokat javult ettől a tuningtól.






