Fórum témák
» Több friss téma |
Olyan áramköri megoldást, kapcsolási rajzot, eszközt, készüléket keresek, amivel a 230V-os váltakozó áramú hálózaton kimeneti áramot lehet potival korlátozni. Olyasmi megoldást keresek, mint a labortápnál, de nem törpefeszültségre, hanem a 230V-os hálózatra.
És az ok, amiért keresem: jelenleg egy kb 30x30cm kapcsolóüzemű tápegység zárlatát kellene megszűntetni, mert kb 1 sec alatt kiég a bizti. Viszont a távolkeletről nagy nehezen beszerezhető félvezetők egyenként 4-6 hét alatt érkeznek, és alapból is horror árúak, de még cserébe rengeteg van a pcb-n. Sajnos semmilyen kapcsolási rajzot nem találok, a neten eddig fellelt hibaelhárítási tippeket (vélhetően elszállt félvezetőkről) már végig rágtam, így kezdek kifogyni az ötletekből. Égésnyom egyébként nincs NYÁK-on, a tápegység terhelés nélkül izzítja az üvegbiztit. A terv az lenne, hogy lekorlátozom a táp bemenetére jutó 230V-ot, aztán "végignyálazom", hogy hol melegszik. Izopropil van, talán hőkamerát is tudok kölcsönkérni. Tanácsot is elfogadok természetesen. P.SY400W.01 A hozzászólás módosítva: Ápr 9, 2022
A 230 V-os betáppal köss sorba egy 60 W-os hagyományos izzót.
Ez legalább 3 külön táprész. Legelőször is mindet le kellene választani a primer pufferkondikról. Akkor már mérhető, melyik rész zárlatos. Ha nem akarsz vezetéket keresztülvágni a panelon, a jobb felső részen a 3 fekete kocka esetleg kiforrasztható úgy, hogy csak félig kibillented. Hibás alkatrészek legvalószínűbb helye a panel közepén a 2 nagy és 2 kisebb hűtőborda.
Szabályozható toroid, de igazán áramkorlátnak induktivitás vagy izzó. Ha ennyire veri a biztit megnézted az összes dióda jó rajta és ha a fő kapcsolóelemeket kiveszed a dcbusz megjelenik, ha van külön pfc akkor az is megy-e? Amúgy semmi extra nincs ezen, kb akármilyen fetek jók rá, amik hasonlóak. És nyilván ha fetet cserélsz akkor a fet drivert is cserélni kell, ha gate zárlatos (és a driver körüli kis ellenállásokat, clamping zenereket stbket is cseréld).
Ez egy 4500 USD-s monitor tápegsége lenne? (Nem árt, ha tudjuk, hogy hogy ez minek a tápegysége...)
Azért a félvezetőket nem sok idő átmérni...
Hőkamera jó játék, csak nem feltétlenül a hibás alkatrész fog melegedni.
![]() Ha tudsz kölcsönkérni, akkor izzón keresztül (ahogyan már javasolták), rombolás nélkül is lehet következtetéseket levonni. Ha tudsz tegyél fel képeket (mármint hőkamerásakat). Valamint azt is írták már, hogy multiméterrel végigmérhetnéd a főáramköri félvezetőket (beépített állapotban is lehet következtetéseket levonni). A hozzászólás módosítva: Ápr 10, 2022
Egy ilyen kell neked, értelem szerűen csak a felső fele, egy kis teljesítményű leválasztó trafóval (ez lehet pl. 2db szembefordított nyák trafó is ha nincs más) és nagyobb feszültségű fettel, az adott maximális áramhoz beállított áramkorláttal. Ez egy egyszerű kis táp, aminek állítható a feszültsége és van rajta áramkorlát. Nem az AC áramot kell korlátozni mert az macerás, a DC-t jóval egyszerűbb, pláne hogy a kapcsolóüzemű dolgokat egyszerűbb is DC-ről megtáplálni.
A söntre meg tehetsz még analóg műszert is illesztve, és látod a táp áramfelvételét is, azt is ha zárlat van. Amíg nem volt nagyfeszültségű labortápom addig én is minden kapcsolóüzemű dolgot, de végfokokat és egyebeket is ilyenről élesztettem.
Igen, ez egy 75" interaktív monitor 450$-os tápegysége.
Bekarikáztam egy kerámia kondit, egy 0R68 és egy 10R ellenállást, valamint a 3.15A üvegbiztit, a felső oldalon ezek mentek ki. Az alsó oldalon egy N csatornás MOSFET. Na ennek a beszerzése már kacifántos volt, de kerülőúttal meglett 4 hét alatt a 12 hét helyett. Ezért szeretném a kísérletezést megpróbálni lerövidíteni. Ráadásul úgy megy a javítás, hogy hozzák, javítási kísérlet, majd viszik. És ez lehet, hogy addig ismétlődik ciklikusan, amíg valaki meg nem unja, illetve helyre nem jön.
Várhatóan szerdán újra hozzák, akkor nekiállok csupaszítani, és a 60W-os izzós megoldást is bevetem, illetve a fekete kockákat is felemelem a jobb felső sarokban. A hozzászólás módosítva: Ápr 10, 2022
Bár már említették, de nem kellene erőltetni a hálózati élesztést.
Annyira nem bonyolult visszarajzolni blokkséma szintén egy ilyen tápot. Van az AC bemeneti rész, ebben zavarszűrő, túlfeszvédő stb. Ez megy az egyenirányítóig. Következő blokk a kapcsolófokozat(ok). Itt található (amennyiben van) készenléti táprész, a fő táprész, valamint az esetleges aktív Pfc. Harmadik blokk a szekunder DC körök. Én visszafelé szoktam tesztelni. Bár van egy 70V/30A gyári labortápom, nekem sem volt mindig. Akkor egy áramkorlátos teszt tápot használtam én is. A kimeneti feszültségeket előállító első pufferekre 10-100 Ohmos ellenállásom keresztül feszültséget kell adni. Ha nem tudjuk mekkora ott a névleges feszültség, akkor a kondenzátor feszültségtűrése lehet támpont. A ráírt érték fele elég. Igazából csak a zárlatmentesség a lényeg. Ha ezek jók, akkor a hálózati betáp pontra adok DC feszültséget. Itt is 10-100 Ohmon keresztül. A fő primer pufferek mérek közben feszültséget. Már 2-3V bemeneti feszültségnél elkezd emelkedni a fő puffer feszültsége. Ha nem, akkor kiforrasztom a primer dióda hidat. Természetesen előtte vagy utána érdemes multival rámérni arra is. Ismét tápfeszt adunk a hálózati betápra. A diódahíd helyén tudunk mérni. Most sem kell nagy feszültség, pártíz V bőven elég. Egyetlen hiba nem derül így ki, mégpedig ha egy túlfesz védő hamar átvezet, vagy ha a bemeneti zavarszűrő valamelyik tagja áthúz 300V felett. Ha eddig nincs gond, akkor primer puffer. Először rámérünk hogy van e rajta feszültség, ha igen párszáz Ohmos ellenállással kisütjük, nem csavarhúzóval. Ha feszmentes, akkor multiméter szakadásvizsgálóval rámérünk. Ha nincs zárlat, akkor a lábai rá forrasztunk két vezetéket, és adunk rá egyen feszt. Ha 5-10V felé tudjuk emelni a feszt jelentősebb áramfelvétel nélkül, akkor a kapcsolóelemek (fetek, igbt-k) nem zárlatosak. Ilyenkor az impulzus trafók is lehetnek hibásak, bár ez igen ritka eset. Ha jelentős áram folyik, vagy zárlatot mutatott a szakadás mérő, akkor még mindig nem forrasztunk ki alkatrészeket, mivel minden forrasztás amortizálni fogja a nyákot. Megpróbáljuk 100mA-1A között tartani a bemeneti áramot. Lehet, hogy ilyenkor csak néhány mV lesz a pufferen, de ez elég. A kapcsolóelemek source (emitter) körében szokott lenni áramfigyelő ellenállás. Ez 0,1-1 Ohm közé szokott esni. Ezeken érdemes feszültséget mérni. Ha egyiken sem mérhető, akkor gyanakodhatunk a pufferkondira, és azt (azokat) forrasztjuk ki. Viszont ha az áramfigyelő ellenállások valamelyikén mérünk legalább pár mV feszültséget, akkor a hozzá tartozó kapcsolóelem gyanús. Egyelőre nem írok többet, mert mostantól hatványozottabban ágazik el a metódus, egy könyv is kevés lenne mindent leírni. Inkább te írd le, eddig mit csináltál. Az mindenesetre nem jó javítási procedúra hogy az éppen eldurrant alkatrészeket kicseréljük. Fel kell ismerni egy fokozat működését, vagy működésképtelenségét. Bár minden tápegység egyedi, ezért nem lehet ugyanazt a sémát követni, mind jól kiforrott sablonokból tevődik össze. Ezeket a részeket külön tesztelni. A hozzászólás módosítva: Ápr 10, 2022
A panel alját nem tudod lefényképezni? Könnyebben tudnánk segíteni.
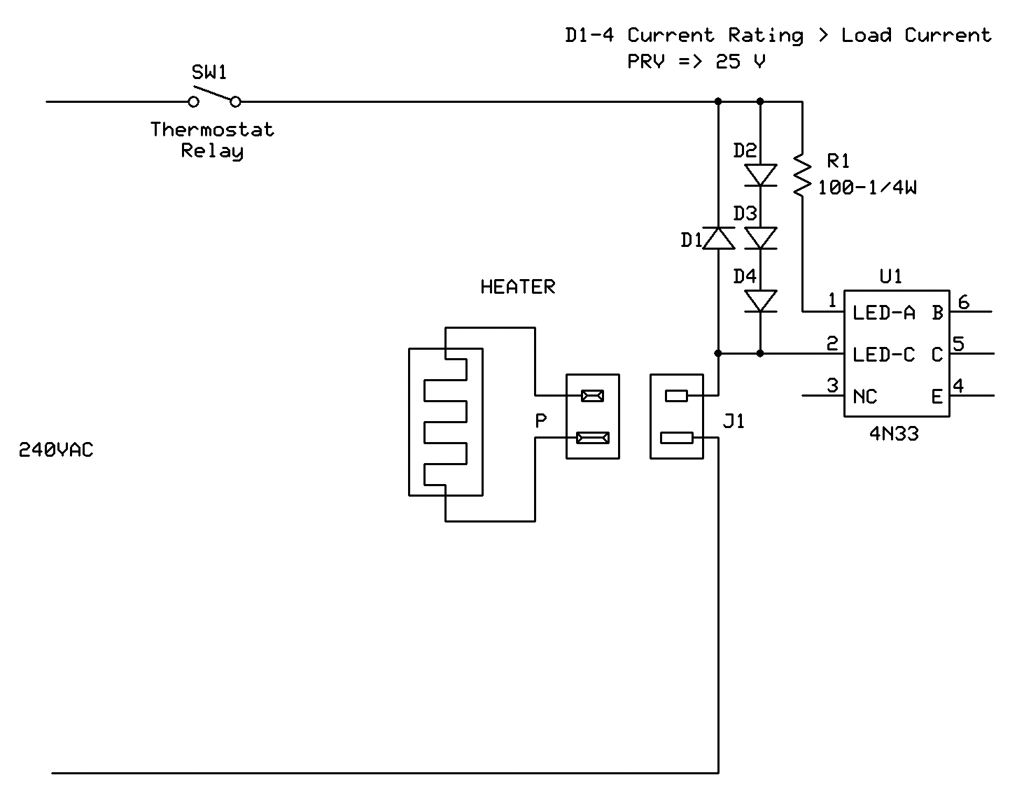
Bár a topik már átment a kapcsolóüzemű tápok javításába, de az eredeti témanyitó ötlethez fűznék egy mikrovezérlős megoldást, amivel nemrég kísérleteztem. Hátha valaki kedvet kap és készít egy profibb változatot:
Bővebben: Link
Sziasztok!
Nem találtam témábavágó topicot, de talán itt is elfér. Adott egy AC 230V 2-3W fogyasztó, konkrétan egy termoelektromos szelepmozgató, melyet egy zónavezérlő egy relén keresztül fog vezérelni. Szeretném valami egyszerű módon a szelepmozgatón átfolyó áramot detektálni, hogy a fűtőszál szakadása esetén, ha zárva marad a szelep ne indítsa a kazánt, illetve vizuálisan látható legyen, melyikkel van a gond. Erre tud valaki valami egyszerű ötletet mondani? Gondoltam arra, hogy a relé nyitott kontaktusán megjelenő 230V-ra opcsatolót kötni, amit egy mikrovezérlő dolgozna fel, de mivel a 2-3W fogyasztó áramfelvétele 8-10mA, ezért a leden keresztül átfolyó áram miatt kinyithat a szelep. Soros ellenállásnál meg pont a kis áram miatt nem nyit ki a led. Eseleg egy soros ellenálláson eső feszültséget egyeirányítás után egy mikrovezérlő analog bemenetére kötni és azzal detektálni? Nem lesz hálózatfüggelten, de ez nem is feltétlenül fontos.
Szia!
Vannak olyan "nagy fényerejű", lencsés elejű glimmek, amelyek többszáz kohm előtéttel is kellően meg tudnának világítani egy fototranzisztort. Ezt a kettőt egy fekete csőbe helyezve csinálsz egy optocsatolót és a tranzisztorral már azt csinálsz a mkrovezérlő felé, amit akarsz. Azt kell leellenőrizned, hogy a szelep hány tized mA felett nyit ki.
Szia!
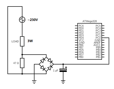
Az alábbi megoldás működőképes lehet?
Ha csak a 3 W-os fogyasztó van a körben, kb. 13 mA áram folyik át rajta. A 47 Ω-os ellenálláson kb. 0.6 V mérhető, ez meg sem csiklandozza az egyenirányító hidat.
Galvanikus kapcsolat a villamos hálózattal "kissé" aggályos. Fogsz egy feszültség kimenetű áramváltót, pl. ezt: Bővebben: Link, átfűzöd rajta annyiszor a vezetéket, ahányszor tudod és kapsz egy könnyen kezelhető AC feszültséget. Igény szerint műveleti erősítő, egyenirányító stb.
Szia!
Találtam még egy lehetséges megoldást. Az áramváltó azért nem jó, mert 14 fűtési kör áramát kellene detektálni, a helyigénye is nagy, a költségről meg nem is beszélve. A niedziela által említett hall elemek meg bőven nagyobb áramot érzékelnek, mint a szelepmozgató 8-10mA árama, számításaim szerint nem lesz biztos az érzékelés. Ha minden kötél szakad, akkor megépítem a zónavezérlőt 24V-os szelepmozgatókkal, annak nagyobb az árama is és érintésvédelmileg sem kifogásolható. |
Bejelentkezés
Hirdetés |











