Fórum témák
» Több friss téma |
Csak azért gondoltam mert PIC-kel csináltam meg ezt a vezérlést.
Egyáltalán nem mindegy hogy mikor kapcsolod rá a feszt. Ha a csúcs közelében kapcsolsz rá, akkor a kialakuló tranziens áram maximális nagysága 2-3 szor is nagyobb mintha nullátmenetnél kapcsolod rá, ugyanis az áram lényegesen lassabban fut fel, 5ms alatt, míg a csúcsnál az áram szinte azonnal kialakul, a tranziens sokkal nagyobb! Nem beszélve arról, hogy a kapcsolóeszközt is kíméli, mert a kapcsoláskor, amikor az érintkezők prelleznek, nem folyik áram, így nem tud beégni, az élettartama sokkal hosszabb lehet. Ráadásul nagyon könnyű is megvalósítani ezt az áramkört PIC-kel.
A hozzászólás módosítva: Dec 19, 2013
Időközben mégis sikerült keríteni egy havert, akinek digit szkópja van és megmértük a kütyüt. Volt egy kis fennakadás, de végül sikerült megmérni. A cucc a vezérlést tökéletesen időzítve adja ki nullátmenetnél, és szerencsére a relé behúzási ideje is majdnem pont egy fél hullámhossznyi volt 10ms(finder gyártmány), így az áramkör jókor kapcsol és a relé meghúzási ideje is stabil, nem igazán ingadozik.
De egyébként nagyobbacska trafóknál is így van ez, hogy ha úgy sikerül bekapcsolnod hogy éppen elkapod a nullátmenetet, akkor sokkal kevésbé nyomja le az autómacskát! Biztos többen tapasztaltátok már hogy nem minden esetben nyomja le. Na most ez az áramkör azt csinálja hogy ha megnyomod a gombot, akkor még csak kérelmet adsz a bekapcsolásra, de a valóságban majd akkor fog megtörténni, ha annak eljött az ideje. Ebből a késlekedésből persze nem veszel észre semmit, mert másodpercenként 100 alkalom is van erre, de mindjárt a legelsőt kihasználja. A szilárdtestrelé ezt alapból megvalósítja, de mivel ez erősítő tápja , nem szeretnék több félvezetőt a cuccba, de ez már hifizés és messzire vezetne a tárgytól.
A hozzászólás módosítva: Dec 19, 2013
Mégis leveregeti az automatát... Ugyan miért?
Sziasztok!
Egy Hetra 140/200-as hegesztőtrafóhoz szeretnék lágyindítót készíteni, tudna valaki részletes rajzzal, vagy esetleg képekkel és magyarázattal segíteni , hogy milyen alkatrészeket szerezzek be és hogy kössem össze?Nem vagyok villanyász, de gyorsan tanulok ![]() Köszönöm előre is.Csak 220V ról szeretném használni, tehát a lágyindító is 220V os lesz.380V os részével nem foglalkozom.
Nézd meg a téma képeit. Amelyik a legtöbbször ismétlődik, az a nyerő.
Elmagyarázom azt is neked.
![]() Eddig 10-ből 7-szer leverte, mert csak statisztikai alapon találtam el, most meg 10-ből csak egyszer veri le! Azért, mert baromi sok kondér van az áramkörben és néha még így is sok az áram, amit egyébként egyszerű megoldani, mégpedig úgy, hogy a záróérintkezővel párhuzamosan kötöttem egy kis, pár mikrós kondit. Ez éppen csak pár 10V-tal képes felhúzni a tápokat(melegedés nincs), amitől még nem indul be a k.táp(nem is fogyaszt különösebben), de éppen elég ahhoz, hogy az áramtranziens a határ alá kerüljön.
Köszi. Na, az a párhuzamos kondi jó ötlet (azért csak kevés önmagában a nullátmenet figyelés), bár ha állandóan fogyaszt... Kétütemű bekapcsolással ez is kiiktatható, ha már PIC van benne.
Sziasztok!
Egy kis segítségre lenne szükségem mert kezdő vagyok. Van itthon 12V-os relém és nem vennék amiatt egy másikat. Mit kell módosítsak, hogy menjen vele a kapcsolás? Vagy elég ha beteszek egy 12Vos stab ICt?
Nem lenne az kevés, ha nem épp a határon lenne. Kétfokozatút nem akarok mert abba kell még egy relé és egy jókora teljesítmény ellenállás. Meg különben is olyat minden hülye tud, így sokkal leleményesebb a dolog és megúszom egyetlen teljesítményrelével.
Hello! Lehet Te tudod mire gondolsz, de Mi nem valószínű.. üdv!
Elnézést, Alkotó lágyindítójáról beszélek. Találtam itt a témában 12V-os relés kapcsolást, de ennél maradnék, mert majdnem minden eleme megtalálható itthon.
Szóval ezt a kapcsolást szeretném 12V-os relével használni.
Én csak az utánépítők egyike vagyok.
A DC24V-os relének, ami eredetileg ki van hozzá találva (G2R-1A-E 24DC), 1100 R-os ellenállsú tekercse van, ezért 21,8mA folyik rajta. Ha ezt az irányt akarod erőltetni (a helyett, hogy vennél egy relét 5-600 Ft-ért), akkor sorba köthetsz vele egy szintén 1100R-os ellenállást. Így a feszültség fele ezen, a másik fele a relén fog megoszlani. Bekapcsolás után a feszültség le fog csökkenni, és ennek a csökkent értéknek is az előző arányban fog eloszlani. Ennek ellenére, célszerű 1-2W-os ellenállást használni. Ha a relé ellenállása nem ennyi, akkor a soros ellenállás értéke is eltérő legyen, Közel azonos a relé ellenállásával.
Nem egészen célszerű amit szeretnél. A 12V-os relének, kétszer akkora áram kell, mint a 24V-osnak. Vagy is amellett, hogy kipótolod a tekercs ellenállását, a 220nF-ot és az 1000µF-ot is kétszeresére kell növelni a megfelelő áram és időzítés eléréséhez. üdv!
A hozzászólás módosítva: Dec 21, 2013
De gondolom nem a rajz szerint kötötted be
![]() Érdekes az a tirisztor-diac meghajtás is... ilyennel még nem találkoztam - az így lesz öntartó ? Eddig lágyindítóba csak egy sima R-C késleltetésű relét láttam. Ez így jobb mint az egyszerű félvezető nélküli ? A hozzászólás módosítva: Jan 9, 2014
Jahogy neked még nem esett le?
Nézd meg a rajzon a visszajelző led bekötését!
Jogos, fordítva raktam rá, sajnos nem sok időm volt és átsiklott a figyelmemen, köszi h szóltatok.
Így utólag elgondolkodva tényleg jobb lehet... ahogy emelkedik a fesz, nem csak simán eléri a meghúzó áramot, hanem a diacon át belöki a triacot mintegy triggerimpulzus. Ügyes!
Sziasztok ! Próbáltam keresgélni a fórumban meg a google-val itt ott, de nem jutottam eredményre.
A problémám a következő : Van egy nagyon tuti inverteres awi hegesztő gépünk, 200 ampert tud. Az itthoni hálózaton csak 15 ös kismegszakító van,( a gépnek egy 20 as jobban tetszene ) és ha nincs a műhelyben lekapcsolva a villany, illetve még akkor is van hogy bekapcsolás pillanatában a gép levágja a biztosítékot. ( magas pillanatnyi áramfelvétel miatt... ) Mód egyenlőre nincs a bővítésre, mert minden bejövő megszakító 15 ampert tud. Viszont ha már megy a gép, akkor akár 200 amperrel is hegeszthetek úgy hogy más gép is mehet közben a műhelyben,fúró, villany,fűrészgép akármi. Tehát arra gondoltam hogy nem-e lehetne valamiféle puffert csinálni hogy a bekapcsolás pillanatában kisegítse a hálózatot és ne verje le a megszakítót. Van esetleg valami ötlet ??? Előre is köszönöm
OLvastam valahol, hogy esetleg segíthet egy 20M-es hosszabbító az áramkorlátozó hatása miatt. Mindenesetre egy próbát megér.
Hmmm... Valamit kondenzátorokkal vagy egy plusz akkus inverterrel nem lehetne rásegíteni ?
Hali. Én most építettem egy lágyindítót CO hegesztőhöz, mert az is kilőtte a 16A-os megszakítót. Azóta hibátlanul működik teljesen.
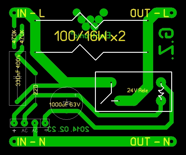
Raktam képet fel és NYÁKtervet is, ha kell fel tudom rakni LAY formátumban is.
Sziasztok!
Nekem egy lágyindító kapcsolásra lenne szükségem ,amely egy 12 V -os PC ventilátort fokozatosan indítana. Az internetet böngészve a legtöbb kapcsolás csak 230 V-ot kapcsol relével. Ezért kérném a segítségeteket. Előre is köszönöm! |
Bejelentkezés
Hirdetés |






Nézd meg a rajzon a visszajelző led bekötését! 


