Fórum témák
» Több friss téma |
Fórum » Autó-generátor nem tölt rendesen
Most akkor, Gerjesztő áramot vagy gerjesző feszültséget szabályoz?
Álló motornál a gerjesztő fesz tehát max?
Gerjesztőáramot szabályoz. A gerjesztőfeszültség meg éppen annyi, amennyi az Rg * Ig eredménye lesz.
Idézet: „Álló motornál a gerjesztő fesz tehát max?” Nem okvetlenül. Attól függ, milyen a szabályzó. Ha nincs külön segéddiódahíd a generátorban, akkor maximális a feszültség (de ez nem okvetlenül egyezik meg az akkufeszültséggel). A te generátorod ilyen. Ha van segéddiódahíd, akkor meg elég széles tartományban változhat attól függően, hogy mekkora az előgerjesztés.
Csak azért kérdezem mert ha a fesz szabályzóra csak a pluszt és a testet kötöm be akkor az 54 és DF pontokon (gerjesztés pontjain) 9Volt van, álló motornál.
Nem tudom hogy jó e a fesz szab? Mert a generátor javitós emberke , úgy tesztelte, hogy gerjesztésnek 24V ot akasztott rá.
Akkor a szabályzód valószínűleg rossz, legalábbis szerintem.
Ha meg állandó 24 V-ról gerjesztette a szakker a generátort, és netalán túl is pörgette a fél perc alatt (a füstjelek miatt mondom), akkor van rá esélyed, hogy már a generátor is rossz, vagy legalábbis sérült a zománc a tekercseken, és nem fogja sokáig húzni.
Ott hagytam felújitásra mert mondta hogy vlmi most már biztos elszállt benne, de nem lehetett már 1oo %- os előtte se.
Na majd kiderül.....
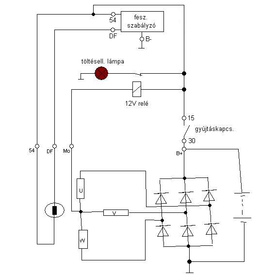
Hali! Így nem lehet generátorral villamos hálózatot ellátni, vagy akksit tölteni!!! Eleve az akksit max. 14.4V-al tölti a generátor, a generátor által indukált feszültség a mágneses fluxustól, a gerjesztő áramtól, és a generátor fordulatszámától függ!!! tehát feszültségszabályzó mindenképp szükséges!!! A feszültségszabályzó a gerjesztő áramot ki-be kapcsolgatja, vagy ellenállást iktat közbe, ennek hatására stabilizálódik az áramerősség, a feszültség közel állandó értékre áll. A generátor által indukált 3fázisú váltakozó áramot egyenirányítani kell, erre a célra 3fázisú hídkapcsolás használatos, öngerjesztő generátor esetén a gerjesztő tekercsre jutó feszültséget is egyenirányítani kell! Öngerjesztő generátornál szükséges egy általában 4W-os lámpa is, előgerjesztésnek!!! mellékelek egy rajzot!!!
Vissza jött a generátor felújítva, vettem még egy fesz.szab. ot, de így sem lett töltésem.... Vettem magam és felkerestem egy autó villamossági szakit (78 éves) , felmutattam neki a fesz.szabályzót, szinte meg sem szólaltam és már mondta is, hogy az 54 es pont az egyenlő a 15ösel, Tehát negatívot szabályoz, DF változik, negatívhoz képest. Ezt is tudjuk......
Az én generátorom tölt , de néha a visszajelző halványan világít , ha leveszem a világítást akkor erősebb a fénye , de ha adok még fogyasztót neki akkor elalszik. Mi lehet a baja.
Azt hogy tölt, úgy érted, hogy rámértél az akkufeszültségre? Így most hirtelen nincs ötletem, de hogy csak néha jelentkezik, az rossz érintkezésre, beragadó kefére, kopott csúszógyűrűre, stb. utal. Nem ártana ellenőrizni a keféket és kitisztítani a kefeházat, illetve az érintkezéseket megtisztítani. Meg akkor már a hajtószíjat is ellenőrizni.
Mértem és 14,4-14,6-tal tölt . De miért van az hogy ha terhelem akkor elalszik. Először én is ezekre gondoltam , de fordítva kellene lennie. Azért köszönöm
Láttam én már olyat, hogy alapjáraton túltöltött, nagyobb fordulatnál meg nem töltött eléggé, szóval néha történnek furcsa dolgok ezeknél. Ott mondjuk a szabályzó volt hibás mint utólag kiderült.
Eszembe jutott még az, hogy ha a segéddiódahíd egyik diódája szakadt, akkor kisebb terhelésnél halványan világíthat a lámpa, míg nagyobbnál a fődiódahídon nagyobb feszültség esik, és akkor már nem jut elég feszültség a lámpára, így az elalszik. Mondjuk a 14,6V az már azért egy kicsit sok, és ha az egyik ilyen dióda nyúlt ki, az simán okozhatja a töltőfeszültség megemelkedését. Régebben is mértél már rá, és akkor is ennyi volt a töltőfeszültség?
Hali
nekem egy bekötési gondom volna van egy ducati de ez nem motorba kell generátorom amelyen csak egy vezeték van amin kellene hogy adjon töltést de nem ad van egy hely egy sarunak és az van oda írva hogy"EX" és már működött korábban de most motor csere miatt szét lett szedve és nem sikerült működőképessé tenni ha tud valaki sgítsen thx
Az a saru valószínűleg a gerjesztés csatlakozója. Oda csatlakoztasd az akku pozitívját egy 5W-os izzón keresztül! A vastag, elszigetelt csavarra szintén akku pozitív, generátor testre pedig a negatív.
Igen az az EX a gerjesztőszál ahogy elöttem leírták és ha nincs bekötve esetleg kiég az izzó akkor nem lesz töltésed!Az izzó egyben a töltésvisszajelző is mikor nincs töltés (üzemszerüen áll a generátor) akkor világít az izzó ha felgerjed és tölt akkor pedíg elalszik!
Köszönöm a gyors reagálsokat
remélem sikerül jól bekötni ezek alapján és végre felszállhat a gép
Nagyon szívesen!
Remélem, nem értettelek félre, mert én úgy értettem a kérdésedet, hogy a kiszerelt generátort más környezetben szeretnéd üzemeltetni. Ha tényleg 1 repülőgépben lenne, akkor keresd meg inkább az eredeti gerjesztő vezetéket!
Sziasztok! szerintem rossz uton jártok. Űdv Attila.
üdvözlet mindenkinek! az lenne a gond, hogy marelli generátor olyat produkál, hogy nem tölt, a visszajelzőlámpa halványan pislákol, álló motornál véletlenszerűen hol világit hol nem (álló motornál állandóan világítani kéne neki), alapjáraton erőssebben, míg emelt fordulaton kevésbé világit. A diódahídon kiforrasztva egyik irányban "végtleen nagy ellenállás" másik irányban kb 500 ohm ot mértem.
végigmértem az állórész tekerceit, a tekercsek közt kb 1 ohm, testzátlat nincs, ugyanez van a forgórésznél is. A csdilalgpont nincs kivezetve, ha ki lenne, akkor már régen lene fordulatszámmérő az autóban. (mechanikus adagolós euroII dieselmotorról van szó...)véleményem szerint a szabályzó lehet a hibás, ami benne van a generátorban, egy kis kiöntött vízálló dobozban. Mi lehet a hiba oka? előfordulhat, hogy a generátor egyik tekercse menetzárlatos lenne, vagy csak a szabályzó lehet a rossz?
Szia! a 6 db tejesítmény diódát terheléssel/ egy fényszóró izzó/ ellenörizzűk! 3+,3- házas.Egy akkutöltővel, aksival sorbakötve a diódákkal !A gerjesztő diódákat meg általában az általad leirt módszerrel!Általában a leírt jelenséget valamelyik teljesitmény dióda okozza.A feszab.-t úgy ellenörizzük le, hogy kiszerelt állapotban a test és a pozitív kivezetés közé 12V körüli feszültséget kapcsolunk, a kefékre 2A-nél nem nagyobb áramfelvételű próbalámpát kötünk-világítania kell! /össze ne érjen!/a 12v-os feszültségforrással sorbakötűnk egy másik feszültségforrást/megfelelő elemet/,hogy a 14.3V ot meghaladja okkor a kefére kötött próbalámpa nem világít! Természetesen más hiba is fenállhat, leolvadt fázistekercs kivezetés. Üdv!Szabályozható, min2A -es tápegységgel könnyebb!
A leírtak szerint jártam el, megterheltem egy 50 wattos h4 es izzóval a diódákat egyenként, egyiok iárnyban világított másik irányban nem, a feszszabályzó is az álltalad leírt módon lett ellenőrizve egy labortáp és egy 20 wattos halogén izzó segítségével, az izzó 14,5 volt körül kialudt.
Ezek szerint jó a feszszabályzó? mi lehet még a hiba oka? A forgórészt nem muitatja szakattnak, az állórész 3 kivezetése és a test közt nincs zárlat, de két kivezetés közt kb 1 ohm-szakadásvizsgáló "visít"- mérhető.
Ezekután sajnos valószinűsithető a menetzárlat.
A forgórész mekkora ellenállású? A kefékkel minden rendben van?
Ha állo motornál hol világit a probalámpa, hol nem, akkor lehet, hogy a kefék nem érik el rendesen a csuszogyürüket. Pl. kopottak,szorulnak, vagy a csuszugyürü kopott vagy üt. Ezt nézted?
A forgórész ellenálása 3,4 ohm körül van, a kefék szerintem jók, bár az egyik jobban le van kopva mint a másik (mindkettő a szabályzóval van egy házba építve, és egymás alatt vannak. Azalsó kefe mérete kb a fele a felsőnek.
Mindenféleképp cseréld a keféket. A rövid meg tud billenni,megszorul és kész a kontakthiba. Szóval addig ne is csinálj mást, az ilyen alapvető hibaforrásokat muszáj rendbe tenni.
A keféket csak egyben lehet cserélni a szabályzóval.
MIndjárt felteszek pár képet a kefékről meg a csúszógyürűről, hátha az mond valamit.
itt a csúszógyürű és a kefék. érdekes, hogy az a gyűrő jobban meg van kopva, ahol a kopottab kefe van.
Ha van rá lehetőség szabályoztasd fel a csúszógyűrűket is. De előtte ha még nem próbáltad köss egy akkut sorba egy 21W-os izzóval,majd csatlakozz a forgórész tekercsére. Hibátlan kivezetések esetén az izzónak teljes fénnyel kell világitania. Egyedül a forgórész menetzárlatát nem tudod ily módon kiszűrni,de ilyennel még nem találkoztam. Kellene szerezned egy kölcsön szabályzót,az eldönthetné a kefekérdést.
Cseréld ki azokat a keféket. Nem kell az egész feszszabályzot!
|
Bejelentkezés
Hirdetés |














