Fórum témák
» Több friss téma |
Sziasztok!
Nekem napelemről van itthon áramom és szereztem egy felültöltős automata mosógépet aminek a vezérlése volt rossz. Már Tudok vele igazából mosni, a motor mosáshoz 12 voltról tökéletesen jó, a centrihez viszont invertert kellett készítenem. Ahhoz 80 V volt elegendő hogy kb 800-as fordulaton fugázzon, de azt 2 fázisban csinálja. Először csak 50 voltot kap. A vizet nem akarom vele melegíttetni. Egyenlőre én vagyok a vezérlése, én kötözgetem át mindig. Volna viszont pár kérdésem. Gyárilag a mosógépek oda-vissza forognak és közte elég hosszú, több másodperces szünetet tartanak. Ennek van valami szerepe a mosás minőségét tekintve? Nekem csak egy irányba forog 20 percig mosás közben folyamatosan. A másik kérdésem pedig az lenne h a szivattyúja nem megy a négyszögjeles inverterről. Régen volt nekem másik mosógép szivattyú ami ment róla de az kalickás forgórészű volt ez meg állandómágneses és teljesen más a felépítése. Hogyan lehetne beindítani? Áttekercselni nem gond, jól hozzá tudok férni a tekercshez. Én úgy gondoltam a vezérlését hogy 2.5 perces oszcillátor hajtana egy 4017-es ic-t abból meg tudom oldani 8 kimenettel a mosás 20 percét, és 2.5 perc marad az összes többi tevékenységére. Az a tapasztalatom hogy ennyi idő elég. Ha valakinek lenne valami jó ötlete ezzel kapcsolatban azt is szívesen meghallgatom
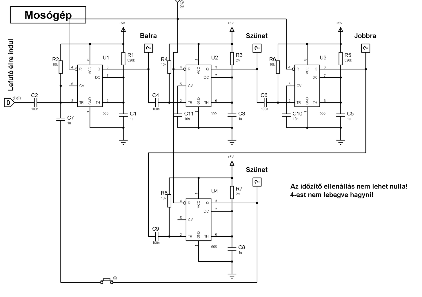
Hello, a forgások közötti szünetnek az energiatakarékosság miatt van szerepe, a váltakozó irány pedig a ruha összecsavarodását gátolja meg. A fordulatszám sem mindegy itt... Ezt vezérelni szerintem korrektebb 4-5 db 555-tel, ha nem akarsz programozni...ld. ábra
A hozzászólás módosítva: Júl 15, 2013
A mosási dobfordulatszám iszonyatosan lényeges.Ha túl magas nem érvényesül a sújkoló hatás vagyis a géped vizezni fogja a ruhát nem pedig mosni.A szünetek (mint ahogy az előttem szóló is írja) a ruha összecsavarodását(szintén a mosásánál lényeges) és a túlzott energia fogyasztást gátolja meg,illetve hogy a motor nem melegedjen túl.Ezeknek az üzemi hőmérséklete úgy kb 50-60C (vagy több)És akkor még nem is beszéltünk a tachogenerátor visszacsatolásáról ami a centrinél lényeges hacsak nem akarod hogy összetörje a fürdőszobát a géped.
Ez a kapcsolás nem rossz elgondolás, van pár 556-os ic-m azokból meg tudom csinálni
A mosási fordulatszám nekem tök jó, jól mos, tud egymásra borulni a ruha de nem is lassú. A motor még kézmelegre sem melegszik fel a teljes mosás alatt sem, bár ha sokszor kell neki majd elindulni akkor valószínűleg jobban fel fog. A szivattyú kérdés viszont még mindig megoldatlan amúgy energiatakarékossági szempontból nem vagyok biztos benne hogy ez jó ötlet lenne hiszen akkor mindig fel kell neki pörögni, akkor pedig még több ampert vesz fel. A mosási idő megnő, vagy ha nem akkor a kevesebb forgás miatt nem mosna ki annyira jól. Közben a víz is hűl, gondolom azt is vissza kell neki fűteni így szerintem nem annyira takarékos a szünet benne. A tachogenerátor mit jelent?! Arról még nem hallottam sose. Nekem nem reszket a mosógép centri közben, a dob néha eléggé rázkódik benne de a gép egy helyben marad, alig rezeg.
Szerintem a szünet azért van, hogy közben ázzon a ruha. Gondolom a mosószeres víz jobban átjárja, ha nem a levegőben van.
A tacho olyan alkatrész, ami a motor tengely fordulatával arányos kimenőfeszültséget ad (Egy egyszerű tekercs a motor végén ) . Ez alapján szabályozza az elektronika a motor fordulatszámát. (változó terhelésnél hasznos lehet )
Ha keveset forog jobbra balra az a jó.Mert akkor a ruhát nem csak egy oldalról éri a sújkoló hatás.A szüneteknek és az irányváltásnak a mosási hatékonyságban van jelentős szerepe.A tachogenerátor segítségével érzékeli az elektronika a motor fordulatszámát.
Így igaz, felesleges folyamatosan keverni, anno a keverőtárcsásnak is az volt az "upgrade", amikor egy időkapcsolóval kapcsolgatták ki-be.
A hozzászólás módosítva: Júl 16, 2013
Aha, értem
Azt láttam hogy van egy érzékelő a motor tengelyén, de még ki akartam kísérletezni hogy impulzust ad-e vagy feszültséget de így akkor jó. Egy komparátorral be lehet lőni a fordulatát könnyen
Sziasztok!
Én egy autómata mosógépet szeretnék átalakítani PLC vezérlésűvére. Bocsi az offtopicért, ha valaki tud itt HE-en megfelelő topicot a témában az linkelné? Köszönöm. Az oka ennek az átalakításnak az az hogy elkezd mosni de egy idő után hibát jelez és mindig ugyanott. A panelt szemrevételeztem nem találtam hibát, úgy vélem a firmware-el lesz gond, na itt jön a gond kell először is egy UM232R modul ami 10eFt, a firmware flash-elő szoftver sem ingyen van, viszont PLC-t tudok is beszerezni meg van is otthon. Nagyjából megvan a terv, a tacho-s részt nem tudom, h hogy kellene kivitelezni illetve hogy az hogyan működik. Gondolom a motor fordulatát fázis hasítással szabályozzák vagyis a tacho a triacok vezérelheti. Szóval ha építek egy triacos áramkört amit a tacho vezérel akkor ezt még be kell állítanom, hogy melyen terhelésen mennyire dolgozzon a triac?
Szerintem a többi mosógépes topic sem jobb ennél erre a célra.
Jó lenne tudni a mosógép típusát, akkor könnyebben kitalálnánk, hogy miként lehet PLC-hez illeszteni...
Egyik ismerősöm több mint 20 éve LPT porton keresztül vezényli a régi régi automata mosógépét.
Azóta a mosógép 40 éves lett és elnyűtt kb.: 3 PC-t is amik WIN 98-at futtatnak .szövegelős-mosó-masa A hozzászólás módosítva: Jan 24, 2023
A kérdésedből ítélve talán célravezetőbb lenne, ha a neten fellelhető megoldások közül válogatnál.
A motor szabályozása nem ennyire egyszerű, mint ahogyan gondolod, egy bontott motor szabályozó panel már sokat segítene rajtad. (kb. 50 motorvezérlő panelt dobtunk ki, mert a kutyának nem kellett, de ez már nem segít rajtad) De talán a mosógéped hibáját kéne feltárni, mert ha nem panelhiba, akkor egy másik elektronikával sem fog működni.
Más hibája nincs a gépnek. Indesit gépről van szó típus számot nem tudok mondani, viszont a panel száma indesit0254.10
Maga a probléma komplex. Olcsóbb kihívni rá a szervizt és egy huszasból megy a gép. Ellenben ha az építés láza örömöt hoz, kb. így nézhet ki az ügy:
Fel kell írni az összes terepi eszközt. Mágnes szelep, víz szint érzékelő x 2. Ajtó csukás érzékelő és kinyitás védelem, fűtőszál, hőmérséklet jeladó, motor amely forgat és centrizik. Ekkor szokott 1-2 eszköz kimaradni LOL. Utána kell rá egy eszköz, ami szoftveresen lekezeli a fentieket, de harveresen sem gyullad meg, ha átmegy a fűtőszál árama. Ez valamilyen egyedi nyák + egy arduino vagy a feljebb jelzett vezérlő. Gazdasági totálkár az ügy, de műszakilag elég komplex. Ránézésre az anyag egy 20-as, és kb. 50 óra munka . Én egyszer dühömben akartam ilyet csinálni, de az akkori főbérlő kihívta a szerelőt 150 fontért LOL. Panel csere + szoftverrel fel kellett tanítani. Igazi retkek a modern gépek. A hozzászólás módosítva: Jan 25, 2023
Ami még kérdés a program kapcsoló a start gomb, szivattyú felvétele. Anyával is kompatibilisnek kell lennie a gépnek, de végülis a 40 fok színes és a 60 fok fehér mosás programhoz elég egy billenő kapcsoló is.
![]() ![]() |
Bejelentkezés
Hirdetés |





amúgy energiatakarékossági szempontból nem vagyok biztos benne hogy ez jó ötlet lenne hiszen akkor mindig fel kell neki pörögni, akkor pedig még több ampert vesz fel. A mosási idő megnő, vagy ha nem akkor a kevesebb forgás miatt nem mosna ki annyira jól. Közben a víz is hűl, gondolom azt is vissza kell neki fűteni így szerintem nem annyira takarékos a szünet benne. A tachogenerátor mit jelent?! Arról még nem hallottam sose. Nekem nem reszket a mosógép centri közben, a dob néha eléggé rázkódik benne de a gép egy helyben marad, alig rezeg.
Azt láttam hogy van egy érzékelő a motor tengelyén, de még ki akartam kísérletezni hogy impulzust ad-e vagy feszültséget de így akkor jó. Egy komparátorral be lehet lőni a fordulatát könnyen 
.
. Én egyszer dühömben akartam ilyet csinálni, de az akkori főbérlő kihívta a szerelőt 150 fontért LOL. Panel csere + szoftverrel fel kellett tanítani. Igazi retkek a modern gépek. 






