Fórum témák

» Több friss téma
Fórum » Bipoláris léptetőmotor meghajtása IC nélkül
Lapozás: OK   1 / 1
(#) ViktorkaHun hozzászólása Júl 26, 2019 /
 
Szasztok! Van egy bipoláris léptető motorom és szeretném működésre bírni, csak a közeli elektrós boltokban sehol sem árulnak ic-ket. Összesen 3 darab 555-ös IC-m van. Meg lehet e hajtani 555 el vagy semmi ic-vel?

A segítséget előre is köszönöm.
(#) Kera_Will válasza ViktorkaHun hozzászólására (») Júl 26, 2019 /
 
"Egymást kergető" tranzisztoros időzítő fokozatok kellenek.(itt a sebesség váltás macerás általában fix)
Vagy egymás után kötött tranzsiztoros flip-flop egységek amik billentik egymást a külső órajelről hajtva.(itt már az órajeltől fog függeni)
Aztán ezek kimenetére egy egy H-híd amik kapcsolják a motor tekercseit.
Nem kevés tranzisztor kell majd .
A hozzászólás módosítva: Júl 26, 2019
(#) Inhouse válasza ViktorkaHun hozzászólására (») Júl 26, 2019 /
 
Végülis az IC-k is tranzisztorokból épülnek fel...ezt te sem gondolhatod komolyan. Nem a gombhoz keresünk kabátot. Rendelj megfelelő IC-ket interneten...
(#) Peter65 válasza ViktorkaHun hozzászólására (») Júl 26, 2019 / 1
 
Szia!
A bipoláris léptető motor korrekt működtetéséhez 2db H híd kell, amihez legalább 90°-os fázishelyzetben lévő négyszögjel vezérlés kell, de inkább célszerű a mikrólépéses megtáplálás. Szóval mazochisták összeépíthetik diszkrét elemekből, de egyébként cél IC használata az ésszerű, és általában a gazdaságosabb is.
(#) kaqkk válasza ViktorkaHun hozzászólására (») Júl 26, 2019 /
 
Idézet:
„Meg lehet e hajtani 555 el”
Igen ha veszel Egy ilyet még az 555 és a motor közé
(#) Hp41C hozzászólása Júl 26, 2019 1 / 1
 
Bipoláris léptetőmotor meghajtása IC nélkül egy forgó kapcsolóval lehetséges.
A hozzászólás módosítva: Júl 26, 2019
(#) vargaf válasza Hp41C hozzászólására (») Júl 26, 2019 /
 
"Yexley"? Helyesen: Yaxley
(#) Hp41C válasza vargaf hozzászólására (») Júl 26, 2019 /
 
Igazad van. Forgó fokozatkapcsoló. De legalább működik IC nélkül.
(#) vargaf válasza Hp41C hozzászólására (») Júl 26, 2019 /
 
De ez sincs otthon a fiókban csak 555, igaz abból 3 darab!
A hozzászólás módosítva: Júl 26, 2019
(#) Hp41C válasza vargaf hozzászólására (») Júl 26, 2019 / 1
 
Mottó: Ha valaki ezen a fórumon kérdez, elvárható, hogy legyen a fiókjában némi vezeték...
Csak Neked, csak most egy alkatrészigény nélküli megoldás.
- Végy egy falapot.
- Készíts egy furatot a közepére. (A furat elmaradhat, ha facsavart alkalmazunk egy következőkben leírt lépésben.)
- Készítsd el a tetejére szigeteletlen vezetékből a képen zölddel látható ábrát, úgy hogy nagyobb mechanikai igénybevételt is kibírjon.
- Végy egy lécet.
- Készíts egy furatot a közepére.
- Készítsd el az aljára szigeteletlen vezetékből a képen kékkel látható ábrát, úgy hogy nagyobb mechanikai igénybevételt is kibírjon. A kékkel jelölt két csikk-cakk a motor két tekercsét jelképezi.
- tedd egymásra a lapot és a lécet úgy, hogy a négy kék felület csatlakozzon a zölddel rajzolt ívekhez.
- Lazán csavarozd össze őket, hogy forgatni lehessen a lécet a lapon.
- A TAP jelű pontokra kapcsolj alkalmas feszültségű és terhelhetőségű egyenfeszültségű tápegységet.
- Forgasd a lécet a lap fölött.
Ha mindent jól csináltál, a motor is forogni fog.
ps.: Nyák lapokkal is lekészíthető.
A hozzászólás módosítva: Júl 26, 2019
(#) zenetom válasza Inhouse hozzászólására (») Júl 26, 2019 /
 
Te pedig ezt a modort nem gondolhatod komolyan.
(#) proba válasza kaqkk hozzászólására (») Júl 26, 2019 /
 
Ha azt mondta volna, 4 NE555 van otthon érzésem szerint megoldható lenne ( van 4 félhíd, némi időzítővel megspékelve ) . Ha Proli befutna, szerintem 3 ból is megoldaná. Tekercsek egyik vége közös NE555 kimenetre, a másik kivezetésük meg a maradék 2 NE555 kimenetére. Aztán vagy működne vagy nem. A következő bevethető dolog lenne még a szimmetrikus táp. De ennek inkább a találós kérdések rovatban lenne a helye.
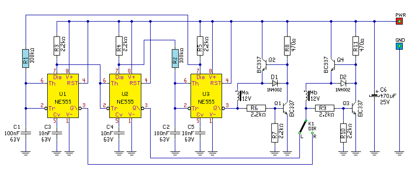
(#) proli007 válasza proba hozzászólására (») Aug 4, 2019 / 2
 
Hello! Legyen úgy..

Steppers.png
    
(#) Inhouse válasza proli007 hozzászólására (») Aug 5, 2019 /
 
Kár, hogy a válasz a kérdezőt már nem nagyon érdekli. Modorilag rendben van ez így?
(#) proba válasza proli007 hozzászólására (») Aug 5, 2019 /
 
Én mondtam Mindig van valami tanulmányozható rajzod.
(#) Szabó Janko hozzászólása Jan 20, 2024 /
 
Szép napot !
Segítséget kérnék.
Van egy léptető motor vezérlő elektronikám . Ezzel szeretnék egy négyvezetékes léptető motort meghajtani . Az a problémám hogy nem engedi a beépített védelem miatt működni , csak próbálkozik de letilt . Azt gondolom hogy a motornak nagyobb áram kéne ( 1.7 A van ráírva) Egyébként egy NEMA 17-es motor áttétellel . Kellene egy teljesítmény fokozatot készíteni a vezérlő és a motor közé . Ehhez keresnék egy kapcsolási rajzot , fetekkel gondolnám mert az van kéznél. Ha tudtok ijen kapcsolást nagy segítség lenne .
(#) pipi válasza Szabó Janko hozzászólására (») Jan 20, 2024 /
 
Idézet:
„egy léptető motor vezérlő elektronikám”
nem információ és az apró képeden sem látszik semmi
(#) Szabó Janko válasza pipi hozzászólására (») Jan 22, 2024 /
 
Ezt a neten hirdetik több hejen is . Többféle használási lehetőséggel . A képet a hirdetésből ollóztam .
(#) Szabó Janko válasza Szabó Janko hozzászólására (») Jan 22, 2024 /
 
Remélem ez nagyob lesz
(#) zamatőr válasza Szabó Janko hozzászólására (») Jan 22, 2024 /
 
Panel méretben talán de ugyanúgy 800mA a max áram.
Olvasd el a leírást ami a kép alatt van (volt).
(#) Szabó Janko válasza zamatőr hozzászólására (») Jan 22, 2024 /
 
Igen ezt tudom de nekem 2A ra kéne kiterjeszteni.
(#) pipi válasza Szabó Janko hozzászólására (») Jan 22, 2024 /
 
A vezérlő kimenete teljes hidas, erre bármit nehéz rá applikálni... A motor csati melletti 2db IC-t ki kell venni, és annak a helyére barkácsolhatsz erősebb meghajtást
(#) Szabó Janko válasza pipi hozzászólására (») Jan 22, 2024 /
 
Köszönöm a választ. Megpróbálok egy másik vezérlőt hozzákötni , nekem az egészből a múködési mód miatt kellene ez panel.
(#) tiborati válasza Szabó Janko hozzászólására (») Jan 22, 2024 /
 
Ilyen olcsón ugyan nehéz találni, de van korrekt megoldás szabadonfutó vezérlésre.
Itt.
(#) robis01 válasza Szabó Janko hozzászólására (») Jan 24, 2024 /
 
Régebbi laser nyomtatóból bontottam már ki komplett léptető meghajtó egységet. NYÁK laminálót készítettem belőle. Ha jól emlékszem valami HP nyomtató volt, az IC 1,5-2A tudott. Keress rá az ingyen elvihetők között, van hogy tesznek fel nyomtatókat is.
Következő: »»   1 / 1
Bejelentkezés

Belépés

Hirdetés
XDT.hu
Az oldalon sütiket használunk a helyes működéshez. Bővebb információt az adatvédelmi szabályzatban olvashatsz. Megértettem