Fórum témák
» Több friss téma |
Fórum » Bluetooth kérdések
Tényleg nem bántásból írom, valószínűleg túl fiatal vagy még, de miután még leírni sem sikerül, amit szeretnél, kicsi esélyt látok az építésre, így a legegyszerűbb, ha veszel egy kész bluetoothos hangszórót.
Arra azután lehet utólag tenni jack kimenetet, ha arra van szükséged! A hozzászólás módosítva: Jan 4, 2015
Na most ki vagyok pihenve, tegnap meg fáradt voltam, na tehát olyan készüléket szeretnék építeni ami bluetoothon keresztül csatlakozik a telefonomhoz és azt a jelet "ráteszi" egy jack csatlakozóra, hogy a bolti hangfalat arra ra tudjam kötni így nem lenne vezetékfüggő a zrnehallgatásom
Sziasztok. Vettem egy HC-06-os bluetooth modult. Be szeretném állítani. Eddigi próbálkozásaim: Számítógép soros portjára van egy szint illesztőm MAX232-vel(AVR-rel szépen kommunikál így a gép), a feszültség különbség miatt a bluetooth module RX lába ellenállásokkal lett lehúzva. Három féle terminál program sem csatlakozik.
Második próbálkozásom mobillal történt, egy oldalon le van írva(Bővebben: Link), addig jutottam, hogy a mobil látja a modult, csatlakozik is hozzá, ezt jelzi a modulon lévő LED folyamatos világítása is, de hiába küldök AT parancsokat semmire nem reagál. Mi lehet a megoldás?
Ha felépült a kapcsolat, az AT parancsokat már nem értelmezi a modul.
Milyen szoftvervezió van a modulban? Milyen gyártó? Master vagy slave a modul?
Hardveresen slave. Ennél nem állítható. Ez a modul: Bővebben: Link
Van egy leírás abban olvastam, hogy a 34-es lábát fel kell húzni tápfeszre és akkor AT módban megy. Máshogyan nem lehet konfigurálni? A gyártót nem tudom kínai csoda ![]() Szoftververzió nincs rajta a PCB-n, kiolvasni meg hát nem tudom...
A párosítást töröld ki a telefonból, majd akkor élesítsd, ha mindent tudsz a modulról.
Ha törölted, a tápfeszültség bekapcsolása után AT módba kerül a modul, és kiolvashatsz mindent, amit lehet. Ismered a HC-06 szűkített parancskészletét? Az adat adatátviteli sebesség alapállapotban más, mint a parancs (párosítatlan) állapotban. A hozzászólás módosítva: Feb 11, 2015
Sorosportról működik, fel kellett cserélnem az RX TX kivezetéseket, a Max232-ből jövőket. Abban pedig biztos voltam, mert AVR-rel úgy működik...
Sikerült beállítani. Mobil bt konzolból küld a pc soros portra szépen. A szolga ennél a típusnál azt is jelenti, hogy fogadni tud adatokat a modul, küldeni csak AT módban?
Körülbelül arról van szó, hogy a szolga nem kezdeményezhet új rádiófrekvenciás kapcsolatot. Adni/venni ugyanúgy tud. A modul üzemmód (AT / adat mód) váltó lába nincs kivezetve a tüskesorra.
A hozzászólás módosítva: Feb 11, 2015
Sziasztok!
Olyan kapcsolást keresnék, ahol a telefonnal bluetoot-on keresztül fényerőt lehetne állítani. E-bay-en néztem is komplett áramkört, de elég drágának találtam, így gondoltam, hogy jóval olcsóbban is meg lehetne ezt valósítani, de viszont kapcsolási rajzot nem találok sehol sem. Ebben szeretnék segítséget kérni tőletek.
Miért jobb a BT fényerőállítás, mint az infrás? Hatótávolsága nem sokkal nagyobb. Ha rálátás van, az infra is működik, ha nincs, akkor nem látod az eredményt.
A kérdésből kimaradt, hogy minek a fényerejét akarod állítani. Mit találtál az eBay-n?
A BT-ossal mindig lenne kapcsolat akárhol vagy is míg egy infrással vagy el találom vagy nem, illetve a mai telókon és padokon nem nagyon van már infra.
Egy izzónak a teljesítményét szeretném vele állítani 230V max. 60W-os lenne. E-bay-en pedig őt találtam durván 10.000-ért, szerintem ettől olcsóbban is ki lehetne hozni: Bővebben: Link A hozzászólás módosítva: Márc 11, 2015
A feladatra elég lehet, ha olyan kapcsolást keresel, ahol egy mikrovezérlő a soros porton (RS232) keresztülvégzi a szabályzást. Ilyen esetben a kapcsolást ki lehet bővíteni ( a vezetéket le lehet cserélni) egy blútúsz adapterrel.
Találtam kapcsolást amit egy kicsit át is alakítottam így (csatolt fájl)
A forrás erről az oldalról szereztem: Bővebben: Link A következő kérdésem pedig az lenne, hogy ez a BT modul jó lenne-e a kapcsoláshoz? Bővebben: Link
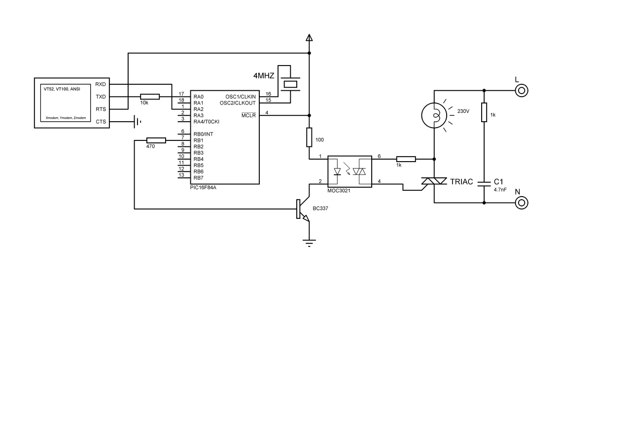
Elvileg így nézhet ki egy vázlat.
A kapcsolás így nem jó. Az optocsatoló bemenetén levő LED tönkremegy, ha nem kötsz vele sorba egy védőellenállást. A triakok védelmét is meg kellene oldani, például a MOC3023 adatlapjában levő kapcsolással. A mikrokontroller szoftverét le tudod fordítani, be tudod égetni? HC-05 helyett elég lehet egy HC-06 is. A PIC16F84 nem igazán alkalmas erre a feladatra (ráadásul régi, tehát drága típus), a forrás valószínűleg bontotta valahonnan, azért ezt a kontrollert választotta. Tápfeszültségnek elég lehet 3,0-3,6V, akkor nem kell szintillesztéssel foglalkozni.
Köszi a segítséget, módosítottam a kapcsoláson (csatolt fájl).
PIC16f84 helyett mit javasolnál? A programot le tudom fordítani és be is tudom égetni.
Ahhoz, hogy a kontroller hardveres UART egységét használd, a programot alaposan át kellene írni. A program méretétől függően a legtöbb alkalmas rá. Nem tudom, PIC10F222 memóriájába beleférne-e. (Tudniillik én nem értek a C nyelvhez, a program pedig abban van írva - fogalmam sincs, mekkora keletkezik belőle.) Ezt próbálgatással lehet meghatározni.
Még annyi kérdésem lenne, hogy a BT modul és a PIC közé nem kell egy 232-es illesztő?
Igaz, hogy a forrás honlapján azt írják, hogy nem kell de bármely programmal (Multisim, Protheus) szimulálva sem működik a kapcsolás.
Ha a PIC tápfeszültsége 3,3V akkor nem kell szintillesztő.
Milyen kapcsolás nem működik? Mit szimulálsz? Ez a probléma kezd eltávolodni a topik témájától, máshol kellene folytatni.
Kollégák, nem tudja valaki, létezik bluetooth hivásjelző? Ipari kivitel kellene, egy csarnokba kellene , hogy vonyitson, ha bejövő hivás van.
Üdv!
Egy bluetooth modulnál mi adja meg, hogy hány másik eszközzel képes kommunikálni/hogyan valósítható ez meg? Hogyan valósítható meg a lent leírt cél? Konkrétan lenne egy központi AVR egy BT modullal és további 4-5db mellék AVR egy-egy BT modullal. Mindegyik mellék kapcsolatban lenne a főnökkel, de egymással nem kell kapcsolatban lenniük. A főnök és a mellékek között oda-vissza is lenne kommunikáció.
A fő kérdésre a válasz: a beleírt szoftvertől függ.
Az olcsóbb master modulok egyszerre csak egy slave állomással tudnak kommunikálni, és a váltás pár másodpercig is eltarthat.
Ez lenne az? "Support up to 7 ACL links and 3 SCO links" Mit jelent pontosan ez a sor?
Üdv!
Egy olyan kérdésem lenne, hogy egy normál kazettás autórádióba beépítettem egy bluetoothoss MP3 lejátszót ami bluetooth üzemmódban némi nemkívánatos zajt produkál használat közben. Olyan mintha a bluetooth egység zavarná az előerősítőt, és pittyegések hallhatók halkabb pillanatokban zenelejátszás alatt. Más üzemmódban tökéletesen működik. Amúgy ezt leszámítva tökéletesen működik a ketyere... Erre van valami megoldás vagy nem lehet vele mit kezdeni?
Hello
Van egy ilyen Bluetooth-om! De nem az enyém volt hanem vettem! És sokszor próbáltam rákapcsolódni a mobilommal és egyszer véletlen rá bírtan kapcsolódni de amikor próbált a mobilom "párosítani, , akkor valami pin-t vagy jelszót kért! És az a kérdésem, hogy mért nem birok rákapcsolódni rögtön és, hogy miért nem bírom használni? Én csak zenét szeretnék rajta hallgatni lehet csak zenét?
De nem is kér semijen jelszót!
O igen bocs elirtam!
A hozzászólás módosítva: Jún 12, 2015
|
Bejelentkezés
Hirdetés |













