| Fórum témák 
 
 » Több friss téma | 
				Köszi, ez azért elvezetett valahova   . Alkalom adtán kibogozom. 
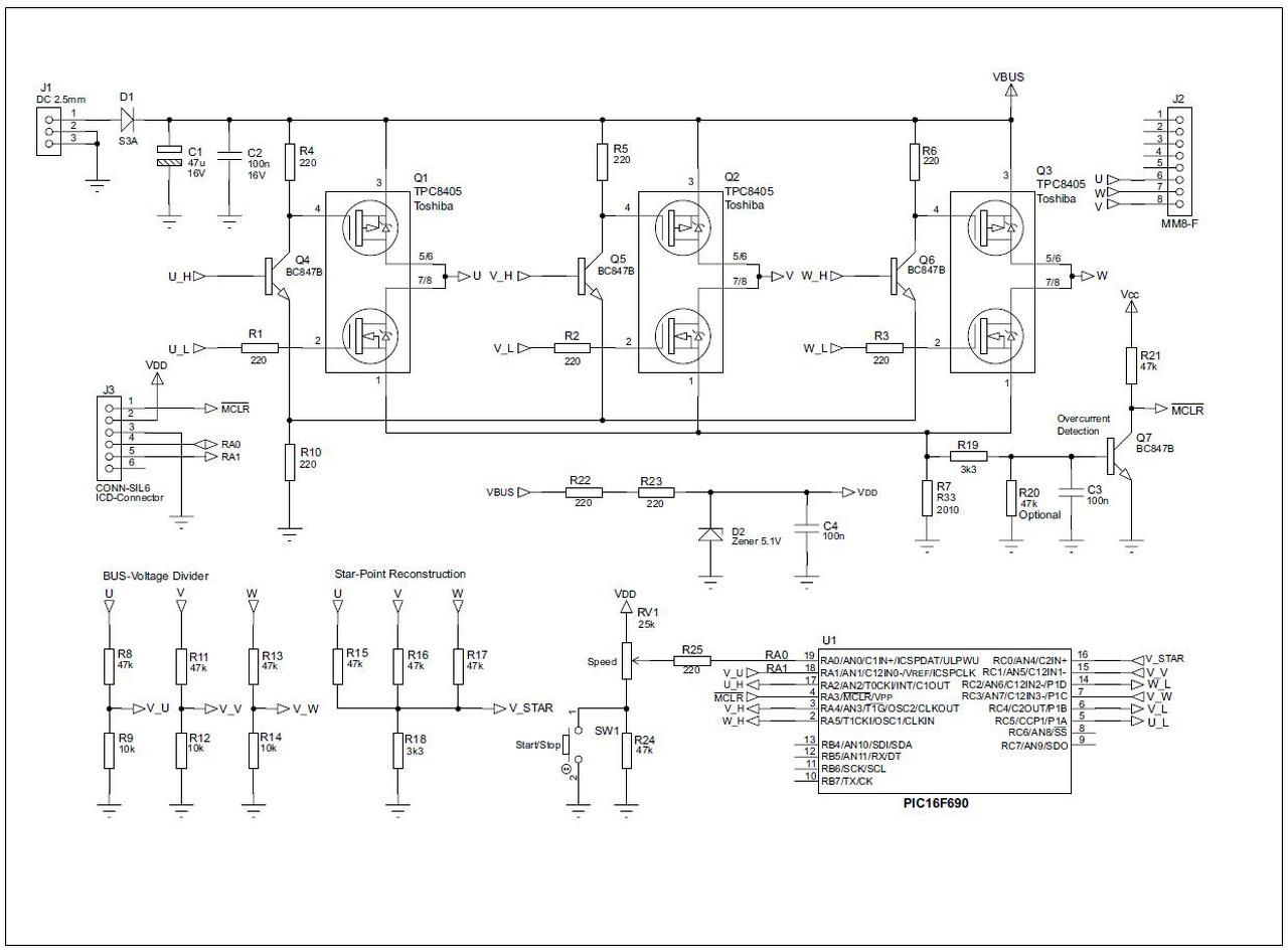
				Egyenlőre maradnék a P-fetnél. Az lenne a kérdésem, van-e valami akadálya, hogy ezt az alábbi kapcsolást 24V-ról használjam. A P fet 30V-os 25V Vgs max (FDD6685). Persze a kondik tűrésének kivételével. A hozzászólás módosítva: Aug 5, 2015 
				Hello!  - Minden tranyónak külön emitter ellenállás kell (R10). Különben ha két tranyó van bekapcsolva egyszerre, a Felső oldali Fet Gate feszültsége lecsökken. - Az sem túl szimpatikus, hogy a BC847 maximális disszipációja 300mW, miközben itt (igaz csúcsban) is 300mW a disszipáció. 
				Köszi a segítséget. Igen én is ezt számolgattam, majd teszek bele KST2222 (vagy 4401-et a Vcesat itt úgysem érdekes, ha jól gondolom) ez 350mW  . A közös ellenállás szerintem direkt van, úgysem lehet egyszerre kettő bekapcsolva. 
				- A közös emitterekről nincs semmi elvezetés. Így értelme sincs, ráadásul Te vezérled, tudod mi történik ott.. - Egy háromfázisú rendszerben, miért nem lenne átfedés? 
				De most, hogy nézem a "szünetek" miatt, mintha tényleg nem lenne átfedés?..				 A hozzászólás módosítva: Aug 5, 2015 
				Hali! Én a gate-re tennék mindenképpen zener diódát. Nem bízok abban, hogy a tüskékkel nem lépi át a tápfesz a 25V-ot. Valamint 12V-ról esetleg gyorsabban lezár FET, kisebb tárolt energia van a kondiban. 
				Hello! Szerintem nem egészen azt látod, ami van. Az R10-en ugyan akkora feszültség, mint az R4-en. Vagy is 5V-0,65V. És ez ráadásul tápfesz független, mert Q4 suttyomban "áramgenerátorként üzemel". Ettől persze zéner még lehet rá tenni.						 
				Igazad lehet, benéztem.   Kicsit elszoktam már az analóg módban üzemelő tranyótól. Ettől függetlenül én csak ott használnám ezt a kapcsolást, ahol a felső FET-et ritkán kell kapcsolni, azaz a fázisidő ideje alatt végig nyitott lenne a felső rész, míg az alsót a pwm jel vezérelné. 
				Játszok egy ideje ezzel a motorvezérléssel és most kaptam egy olyan vezérlőt tesztre mint amit már mellékeltem ( így sikerült is megfejteni a a felső fetek vezérlését). A lényeg, hogy ebben a fordulatszám szabályozást a tápfesz szabályozásával oldják meg, step-down konverterrel pwm szabályozással. Valaki próbálkozott hasonlóval?						 
				Kíváncsi vagyok, hogy mit tapasztaltál. Mennyire szabályozható az alsó tartományban? Pl. 3V-os "tápfesznél"? 
				Most 1 póluspáros motor van rákötve, így 1000rpm a minimális fordulat. Ekkor 2,2V a tápfeszültség terheletlenül és tökéletesen szabályoz (ha kézzel lefogom a motort). Nagyon tetszik a megoldás, mivel a kommutációban nincs PWM jel így egyszerűbb lehet a nullátmenetek detektálása, a fordulatszámot csak a táp PWM jelével kell szabályozni. Most nézelődök valami PIC-es szabályozható buck konverter megoldást, de eddig nem nagyon találtam, úgyhogy most az adatlapokat bújom, mi lenne erre alkalmas, PWM-COG modul vagy PSMC modul (amúgy is gondolkodtam már valami hasonlón labortáp előszabályozója okán). Különben ilyen a vezérlő. 
				Milyen motort hajtasz vele (kv, u, i, hall)? A leírás alapján szenzoros motorhoz való a szabályzó.						 
				Egy fekete színű motorral teszteltem   . Kukázott motor, ami felirat megmaradt rajta, az alapján nem tudtam beazonosítani. Annyit tudok biztosan, hogy 80W-os és igen van benne hall elem. Marás/fúrásra gondoltam használni, hogy kíméljem a Dremelt, mert sokkal halkabb is. 
				Ez egy exact típus!     De sokszor vagyok így én is. Én hétvégén teszem fel a hűtőbordát az új teljesítmény panelemre és meglátom mit tud az új verzió. 
				Elég sok kapcsolás létezik, általában valamilyen cél IC -kre, vagy mikrovezérlőre épülnek. Ez a "brushless" motor alapvetően egy háromfázisú szinkronmotor. A forgórész egy állandó mágnes, az állórész egy háromfázisú tekercselés. Elvileg, ha készítesz egy háromfázisú generátort, (nem kell feltétlen színuszosnak lennie) akkor annak frekvencia változtatásával lehet fordulatszámot szabályozni. A cél IC -k annyival tudnak többet, hogy figyelik a motoráramot is. A mikrovezérlős megoldásnál pedig a motoráram változásából számolják ki, mikor kell az állórész tekercseit kapcsolni, plusz az áram védelem is megoldott. A Microchip oldalán találsz áramköröket, ezek adatlapjairól tájékozódhatsz a megoldásokról, nem kell szétboncolni kész áramköröket. Ajánlom figyelmedbe az Applications Notes motorvezérlések témakörét. A hozzászólás módosítva: Szept 24, 2015 
				Az előbb felsoroltakból az MTD6501/2-t már próbálgattam, igazából ezek inkább ventilátorhoz jók, esetleg CD/HDD motorhoz. Amit utoljára tanulásnak építettem az a AN1175, de a tudása ennek sem teljesen kielégítő.						 
				Igen a pucuka által belinkelt cél ICk-kel tényleg szög egyszerűen lehet meghajtani kicsi bldc motorokat. Sajnos a legizmosabb is csak 1.5A-t tud kimenetenként. Egy motor aminek 5-10A áramfelvétele is van ezt gondolom elfüstölné. Szerk. OK el nem füstölne a beépített védelem miatt. A hozzászólás módosítva: Szept 24, 2015 
				Mit szóltok ehhez? A PDF 2. oldalának tetején van egy ígéretesnek kinéző kapcsolás.						 
				Szerintem a motort meghajtó hídáramkör korlátozza a terhelést, a vezérlés ugyanaz.						 
				Jó de amit linkeltem az egy gate diver IC, annyit bír amenyit a meghajtott fetek bírnak nem?						 
				Nem fordítva? A motor meghajtó áramkör, az külön áramkör. Csak az a kérdés, hogy a meghajtó IC mekkora (teljesítményű) FET -eket tud meghajtani. Persze az áramérzékelő ellenállást is jól kell megválasztani.						 
				Az csak egy sematikus ábra. A kapcsolási rajz valami hasonló:						 
				Én is erre gondoltam, hogy az a lényeg mekkora teljesítményű feteket tud meghajtani.						 
				Ó ó ó és ó.   Erre hirtelen annyit mondanék hogy szép! 
				Többféle gyártmányú meghajtó áramkör létezik, azért hoztam a Microchip példát, mert nem csak adatlapot, hanem alkalmazási példát is találsz. Olvasgasd át, és akkor bármekkora motorhoz tudsz készíteni meghajtást.						 
				És amit legutóbb linkeltem? Az szerintem tényleg direktben meg tudná hajtani a mocit. Ez ni 10. oldal figure 8. Ez is életképtelen?				 A hozzászólás módosítva: Szept 24, 2015 
				Rendben körbeolvasgatok még Microchip-éknél! Azért dobálózok csak fairchild linkekkel mert onnét szoktam rendelni.						 | Bejelentkezés Hirdetés | 











