Fórum témák
» Több friss téma |
Fórum » Csöves erősítő készítése
Ne feledd betartani a fórum viselkedési szabályait, és a topik megmaradásának feltételeit. [link]
A téma átmenetileg fagyasztva lett, hozzászólni nem tudsz!
Tudok én!
Már volt is annó egy hsz-em ott!
Linkelni nincs mit, mert saját fejlesztés, és még le sincs rajzolva a kapcs rajz, mert folyamatosan változott, mire trafónélküliből metamorfolálódott trafóssá!
Előbb lerajzolom, majd felrakom fényképek kíséretében... Mint OTL találsz róla néhány képet itt előrébb! Külsőleg nem változott, mert a trafók is belül vannak!
Idézet: „van egy halom ilyen csövem.” Nekem meg kéne még! Úgyhogy haverok vagyunk mától!
Üdvözletem!
Van egy csúnyácska csövem.A kérdés az lenne,hogy ettől még működőképes-e. Köszönettel:Máté.Bővebben: Link
Üdv!
Köszönöm,sajnálattal hallom Azért majd megpróbálom,hátha fűt.Máté. U.I.:Van viszont PL36-os csövem.Ezt szeretném ebbe a kapcsolásba rakni.Lehetséges?Ha igen,akkor melyik láb hova kell? U.I.2:Honnan lehet tudni,hogy levegős?Úgy néz ki,mint az enyém? Máté.
Nem biztos hogy levegős, csak strapált, a getter a tetején még fényes.
Hali, okés köszi a segítséget ( a tápot azért tekertem le, mert izzott az anód, mostmár nem, viszont nem is szól... ez ilyen hirtelen felindulás volt...). Figyelj szerintem újra kezdem az egészet... a hálótrafót visszatekerem úgy, hogy több feszültségmegcsapolást is csinálok rajta, így nem kell majd tekergetni állandóan (ha nem lenne jó a gyári fesz). Azért nem próbáltam egyszerre mind a két oldalt, mert nem volt csak 1 foglalatom... ez is lehet a gond, hogy kicsi volt az áram és nem esett akkora fesz amekkora kellett volna. Tehát megcsinálom a hálótrafót, és a másik kimenőt, be üzemelem a két oldalt egyszerre a gyári fesszel, és majd akkor szólok, hogy mi lett... Lehet, csak túl lelkes voltam és az egész el lett hamarkodva...
A kondit azért megnézem. Még egyszer köszi mindent szerintem a héten megcsinálom még, majd ha gond van akkor kérek még segítséget , ha nincs akkor azért azt is megírom. Köszi.
Amúgy mekkora az a kimenő hogy csak 1114 menet kell primernek 5 Kohm illesztésre ?
Nem tudom mire válaszoltam tegnap, meg mernék rá esküdni, hogy azt is olvastam, hogy az egyik anód megint felizzik, azért forszíroztam a csatolót. késő volt már. Nem is sztereo az erősítő, te nem írhattad.
Köszönöm!
Közben próbálgattam kicsit,adatlapot nézegettem és erre jutottam: (adatlap beli adatok)PL504:g1=1,2 láb;g2=6,7 láb;k,g3=8 láb;f:5,4 láb. PL36 esetén: g1=5láb;g2=4láb;k,g3=8;f=2,7láb.Mármost,elég ha lábkiosztásnak helyesen belerakom a kapcsolásba és 25V-ra veszem a feszültséget? Köszönettel:Máté.Bővebben: Link
Sziasztok! A G807-es doboza elkészült. A trafó kapott egy burkolatot, amely át tud szellőzni, mivel a hálózati trafót takarja. 5mm es rétegelt lemezből csináltam elég munkaigényes feladat volt de szerintem megérte. Most már van potméter gomb is szintén saját készítés. Még talpak lesznek rajta valószínűleg 3 db keményfából esztergálva, de arról már nem teszek fel képeket. üdv mindenkinek.
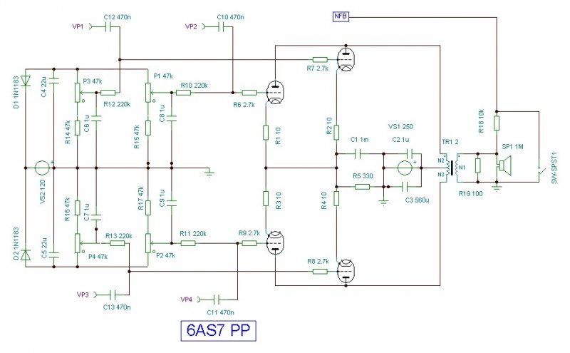
Méregettem a hidalt SRPP triódás végfokot .
Jelalakok szépek , átvitel jó , sajnos a teljesítménye vártnál is kisebb , 8W amit minőségben tud . Nagyon érzékeny a csövek válogatására , csak egyforma triódákkal az igazi , aszimmetria lényeges teljesítmény csökkenést is okoz . Így meg sem hallgattam , hangja feltételezhetően nem lenne rossz , de ez kevés a befektetett energiához képest . Most ezt a PP elrendezést fogom méregetni , erre alakítottam át .
Nem igazán vagyok oda fűles erősitőért de ez ott van
A vp1, vp2 és a vp3, vp4 gondolom össze lesznek vonva, vagy ezek is külön lesznek hajtva (pl. dupla anódos csővel). ? Azért ha már megcsináltad meghallgathattad volna a hidalt SRPP-t is, én nem bírtam volna meghallgatás nélkül szétszedni.
Igen a vp1, vp2 össze van kötve , csatolásban a végleges meghajtása . Azért nem hallgattam meg , mert csak egyik oldal végfokát csináltam meg mérések miatt . Nagyon zavart az is , hogy nagy szimmetriát igényelt és ha sikerült is összeválogatni a csöveket , meddig maradna úgy , hosszabb használatot követően .
300/8 ohm...hm. nekem a két régen emlegetett 100V os illesztőtrafóm 2x400 Ohm 8Ohm ot tud...érdemes lenne PPP ben 6SZ19P vel csatornánként 4-4db al meghajtani?
A kimenő az: 5cm2 es, az elektroncső.hu-s számolás szerint 10W ra kell kb ekkora kimenő, és fa=160Hz nem 20Hz... Beszéltem a elektroncső.hu-s fazonnal és ő mondta, hogy nem érdemes 100Hz alá menni, mert ott már nagyon jól átviszi a brummot...(gondolom a 15cm2 es vasaknál ez nemigaz, csak pár watton) és mondta, hogy rendezzem át a trafó méretezős képletet, hogy mekkora fa-t lehet kihozni a trafóból, és azzal számoljak, az 160Hz. Próbáltam, 20 Hz-re 3000 fölött jön ki.
Nem akarok kontárkodni, de 5cm2 nem kevés 10W-hoz?
simson s51b kinézete lett de nekem nagyon tetszik a külcsín. ötletes a fából kreált mégis jól szellőző takaró.
Idézet: „Beszéltem a elektroncső.hu-s fazonnal és ő mondta, hogy nem érdemes 100Hz alá menni, mert ott már nagyon jól átviszi a brummot...” Hú ez nagyon durva . Ezt lehetne tovább gondolni és megállapítani , hogy 5KHz fölé sem érdemes méretezni , mert akkor nagyon jól átviszi az esetleges zajokat is .
6N9S SRPP meghajtó fokozatot ha 330nagyanódra 100k Ohmal táplálok és 2k2 2k2 a két ellenállás 0,6mA folyik, -1,4 V rácselőfeszek mellett az jó? Vagy növeljem 3k3 ra akkor kevesebb áram nagyobb Ug-k alakulnak ki az a jobb?
a 100k táp soros R en 60V esik a 0,6mA miatt azaz 270V ja van. 141V on csatol ki a csatolókondi.
Hát 160 Hz re nem.... ha sok mélyet akarsz akkor természetesen az... de amint írtam, nekem azt mondták, hogy nem jó 100Hz alá menni... és ha kiszámolod, hogy mennyit tud a trafó 10 watton akkor az 160 Hz..., mivel az én erősítőm, 5 W körüli értelem szerűen 5 W on tud 80Hz et brumm nélkül átvinni, ha kiszámolom, 20Hz re az optimális trafó 10cm2-es lenne. Megelégszem a 80Hz es alsóhatárfrekvenciával. A képlet egyébként:
q=20*gyök P/fa ezt lehet rendezgetni... ( ez együtemű erősítőkhöz való képlet)
Értem. Én egyszer ez alapján számoltam: Bővebben: Link. A képlet ugyanaz.
Ja, én sok mélyet akarok...
Jó estét!
Ma elkezdtem meg csinálni a 6H5C-s erősítőmet is a kapcsolást Varttina tervezte meg amit itt találtok. Egy kérdésem lenne csupán! Az az egy 100µF-os kondi milyen feszültségű legyen? Képek: Amit a képen láttok csövek fogik alkatelemek mind újak tehát ne írja senki sem,hogy honnan bontottam ![]() Kimenőnek 2db 1600W-os(SG165) hiperszil lesz.
Értem, gyors kiszámoltam egy két dolgot, ezekkel a képletekkel, olyan mintha egy alacsonyabb alsóhatárt adnál meg, nem 20Hz et annál kicsit többet. Mindkettő jó szerintem. Persze meg aki sok mélyet akar
Nekem majd a következőbe, ha egyszer ez kész lesz
Szia!
Ha hasonlóságnak a 100mA-t, és a 11W-os anód disszipációt nézzük, és a 300ohm-os katódellenállást, akkor még lehet is értelme a 4-4 db/ oldalnak PP-ben, de az a 110V-os max anódfesz igencsak korlátozna! Jó ha 30W-ot elérnél vele...
Nekem nem kell 7W sem 5W elég, sőt az 1,6W os el84 triódás kötésű SE-m is elég, bár az már korlátos...
inkább a minőség a kérdés a trafó vasméret ugyis 30W hoz is kevés.
A brummot át is kell vinni a trafónak, ott még javában zene van (vagy milyen céllal készül az erősítő). 5 cm2 es vason PP-ben (légrés nélkül) lehet 10 W-ot csinálni kompromisszumokkal (persze 170 Hz-re nem érdemes méretezni kimenőt). SE-nél 5 K Ra-hoz 50 Hz-re méretezve is kell 2400-3000 menet 5 cm2-en 3-4 W-hoz (a kívánatos 15-16 Hy primer induktivitás (üresen) még így sincs meg, de 10 Hy-n talán túl lesz, az már elég). 1140 menet kevés lesz 5 cm2-re. Az erősítődet majd 40-50 mA-el tudod üzemeltetni, kb EL84-es SE kimenő kell és a teljesítmény is hasonló lesz.
Folyatattam a kisérletezést PL82 PP ügyben. Kidobtam PY82 csöveket és két BY133 diódát tettem a helyükre. Így már 250V-ra nőtt a tápfeszem. Elhagytam a soros fűtést és labortápról megfűtöttem a csöveket 16,5V-al. a PCF80 fűtőszálával sorba kellett kötnöm 22 Ohm-ot. A kimeneti teljesítményem 5W lett. Lehet hogy csak erre képes a junoszty trafó? 1Khz-en azért többet át kéne vinnie. Papírforma szerint PL82 PP-ben tud 12W-ot 5% torzítással 200 anódfesz mellett.
A 110 Vmax anódfeszt mire érted ? A 6C19P-nek mehet 350 V is. Egy 6N13C általában helyettesíthető két 6S19P-vel.
|
Bejelentkezés
Hirdetés |


Már volt is annó egy hsz-em ott!
Azért majd megpróbálom,hátha fűt.
A kondit azért megnézem. Még egyszer köszi mindent szerintem a héten megcsinálom még, majd ha gond van akkor kérek még segítséget
, ha nincs akkor azért azt is megírom. Köszi.













