Fórum témák
» Több friss téma |
Fórum » Csöves erősítő készítése
Ne feledd betartani a fórum viselkedési szabályait, és a topik megmaradásának feltételeit. [link]
A téma átmenetileg fagyasztva lett, hozzászólni nem tudsz!
Az a 22K visszacsatoló ellenállás igen nagy, ezért ettől nem igen kéne sipolnia. Nem kőtőtted forditva a kimenö primer, vagy szekunder vezetékeit?
Akkor folyamatosan sípolna. Ő pedig azt mondta, hogy egy bizonyos hangerő állás fölött(vagy talán gain, már nem emlékszem pontosan)
Bocsi,itt nagy félreértés van.A pentódával önmagában semmi baj nincs,ilyet nem is állítottam.Amit írtam:single-end üzemmódban nem szerencsés a pentódás beállítás,és ezt továbbra is fenntartom.Hogy miért? Konstrukciójából kifolyólag a pentóda főleg páratlan fokszámú torzítási harmonikusokat termel,és ezeket a hallásunk nagyon nem szereti.PP-üzemben ezek majdnem hiba nélkül kioltódnak az ellenfázisú vezérlés folyományaként.De SE-üzemben NEM,mivel nics "mihez képest".Hidd el,tucatnyi SE-kapcsolást építettem meg.(és dupla ennyi PP-t) Soha,egyetlen esetben sem volt nyerő a pentódás üzem. zavaros,ködös,definiálatlan hangképeket kaptam,a ki nem oltódó torzítást hosszabb távon pedig nem lehet nem-észrevenni.Ja,hogy a csöves tévékben-rádiókban is ilyen volt?? Persze... 30-40 évvel ezelőtt középhullámon egy 3w-os szélessávú hangszórón(rezonáns fadobozban)hallgatva,akkor ez nyilván senkit nem zavart.Csak eltelt néhány évtized,és ma már jobb "forrásokat"használunk,ne adj'isten minőségibb hangsugárzókkal.
Azzal is tisztában vagyok,hogy egy pentóda tr-nak kötve soha nem lesz olyan,mint egy valódi trióda.De a legtöbb embernek-és én is közéjük tartozom-nincs több tízezer forintja 300B-kre 211-esekre,és egyéb ezoterikus uborkásüvegekre... Ezért is mondtam le az együtemű erősítőkről-többek között. Egyébiránt az EL 84 karakterisztikái pentóda létére eléggé közel esnek a valódi triódákéhoz.Főleg emiatt szól annyira jól.És ha alaposan körülnézel, sok hangfrekis triódás kapcsolás fellelhető,nyilván ezeknek is single-end üzemben van inkább létjogosultságuk. A hozzászólás módosítva: Jan 17, 2015
A 22K-val sípolt de csak ha a második potméter 50%fölé volt tekerve. Kikötöttem a visszacsatolást , sípolás megszűnt, max hangerőn sem jelentkezik. A kimenő primer/szekunder végeket próbáltam odafigyelni, hogy ugyanúgy kössem mint a donor rádiónál voltak kötve. (Ennek ellenére nincs kizárva hogy véletlenül megcseréltem valamelyiket) Ha jól tudom, ennek felcserélése, már kis hangerőn is zavaró és feltűnő lenne, de mivel kezdő csöves vagyok nincs ebben tapasztalatom, hogy hangzásban mivel jár ha felcserélem a "polaritást".
Nem feltétlenül fog egyből sipolni, csak, ha "kinyitod" valamennyire a csöve(ke)t. Egy próbát megér, én megnézném. Amügy meg el is hagyható, sokan az ilyen micro champokba nem is raknak.
Szerintem még ismerkedned kellene a csöves technikával. Az elmúlt 90 évben mindent leírtak a csövekről, amit csak lehetett. A "régi időkben" is volt "minőségi" felvétel, hangforrás. Talán még jobbak is mint manapság. (gyakorlatilag mindegyik digitális hangforrás veszteséges egy analóghoz képest)
A csövek, trióda, és a pentóda is, jellegénél fogva négyzetes karakterisztikájúak. Pont ezért jobb az ellenütemű kapcsolás az általad single ended -nek nevezettnél, mert a páros harmonikusok "kiesnek", a páratlanok ugyan nem, de azok amúgy is kisebb szinten vannak jelen. Előnyük még, hogy mivel magas az üzemi hőmérsékletük, a környezetnek szinte semmi hatása az átvitelre. Sőt, a dinamikus torzítások is meglehetősen alacsony szintűek. (a digitális technikánál egyáltalán nem elhanyagolható, pl. kvantálási torzítás) Egyszerűbb igényeket olcsón viszonylag jó minőségben ki lehetett elégíteni egyszem pentódás végfokkal. Persze jobb minőséget lehet produkálni ellenütemű pentódás végfokkal, De egy tetródás (sugártetródás, ami már majdnem pentódás) lehet talán a legkisebb torzításút, (minőségűt) készíteni. Ezért készült annyi sugárpentóda, amit aztán elég változatos nevekkel illettek szabadalmi, vagy egyéb okokból. De egy analóg csöves erősítőnél a paraméterek elég jól kézbentarthatók, csakhát rendesen, körültekintően, tisztességesen meg kell tervezni az áramkört, és akkor nincs szükség erősítők garmadájának legyártására, hogy milyen a hangja. Hangja amúgy a hangsugárzónak van, és leginkább annak a minősége befolyásol.
Ja,igen! EZ GITÁRERŐSÍTŐ. Akkor vissza az egész... Valóban,a rajzon látható az input,jack-csatlakozója,erről leeshetett volna!!! Ez esetben minden úgy jó,ahogy a rajzon áll,és kell a kétfokozatú erősítés is.Minimum.
Rendben, örülök, hogy nem kell átépítenem!
Kösz,de nem akarok tovább ismerkedni a csöves technikával,miután több,mint egy évtizedet cca.ezzel töltöttem el.szinte csak,és kizárólag.
Idézet: „mindegyik digitális hangforrás veszteséges egy analóghoz képest” Igen,bizonyos értelemben valóban.Sok más paraméterben viszont magasan túlszárnyalja az analógot. Ezt írod;Pont ezért jobb az ellenütemű kapcsolás az általad single ended-nek nevezettnél,mert a páros harmonikusok kiesnek... Ezzel ugyanazt állítod,amit én.Holott a közvélekedés épp az ellenkezőjét mondja,nálam is jobban teljesítettek a PP-erősítők úgy általában.Erre én sem tudok épkézláb magyarázatot adni.Ha Téged nem zavar az együtemben "bennemaradó"páratlan harmonikus,hát hallgasd nyugodtan,én-köszönöm szépen-de nem kérek belőle. Ettem már ilyet,de nem ízlett... "Alacsonyabb szinten vannak jelen",ez így igaz,csak a hallásunk(majdnem)egy nagyságrenddel érzékenyebb rájuk,mint a párosakra. A sugártetróda alkalmazása nálam is bejött,ebben is egyetértek. Idézet: „...és akkor nincs szükség erősítők garmadájának legyártására,hogy milyen a hangja.” Nem tudom...ha fabrikálsz egy szál végfokot,aztán áhítattal hallgatod 50éven keresztül,nem valószínű,hogy ebből szert tudsz tenni széleskörű tapasztalatokra,a különböző kapcsolástechnikák,és a hangminőség összefüggésének vonatkozásában. Hangja valóban a hangsugárzónak van,ez már tényleg egy örök igazság.
Én kérek elnézést,tévútra vittelek volna.Jó nagy baki volt,dehát...
No, egy triódába kötött EL84-es 10W-os... Az első saját (nyák) terv, ami a csöves erősítőket illeti.
Kicsit sárga, kicsit savanyú, de a ... enyém. A végcsövek számozása a tervezőből használt kettőstrióda, nincs sajnos EL84-es a tervezőm tárában. A hozzászólás módosítva: Jan 17, 2015
A 3. harmonikus nem ejtődik ki, még ellenütemben sem, viszont keménnyé teszi a hangzást, cserébe jó a hatásfoka. Nem érzékenyebb a fülünk rá, hanem sajnos disszonáns, mig a 2. nem.
Nem teljesen értek veled egyet abban, hogy a trióda alkalmazásának SE -ben van létjogosultsága. Persze, az általad emlitett 300B -nél igaz is lehet, ahol kilóméter hosszan egyenes a görbe. Kipróbálása viszont kőltséges, számomra (is) elérhetetlen, de nem csak az létezik a világon.
Kísérleteztem különböző értékű kondikkal. Kb. 50nF-ig nem hallok különbséget, felette 100-200nF környékén már igen, itt már hallható a magas hang növelés, "fényesebb hangzás". Ha növelem ez fölé 1, 2.2, 4.7, 10, 22, 47 µF értékre akkor már inkább csak a torzítás növekedik, magas hangban nem annyira hallani különbséget, mint a 100nF-nál. Valamint bármilyen értékű kondinál hallgatva a hangerő is minimálisan ugyan de "nagyobb" lesz.(mondjuk ez logikus)
Nekem a 100nF-dal szimpatikus, de ez már tényleg szubjektív dolog! Egyik hozzászólásban volt egy képlet is, az alapján a 100nF-os kondi az 1KHz frekvenciát emeli. (persze ha jól értelmeztem) Köszönöm a tanácsot!
Idézet: „Egyik hozzászólásban volt egy képlet is, az alapján a 100nF-os kondi az 1KHz frekvenciát emeli.” Aztán én felraktam egy linket egy programról, ahol ez másodpercek alatt látványosan illusztrálva is van. Hm.
Megosztanád újra ezt a linket?
Elnézést, megtaláltam!
Érdekes és látványos!
Sziasztok. Jó rég jártam erre, de újra megjött a kedvem az erősítő építéshez
Lehet hogy a gitárerősítős topic-ba kellett volna ezt írnom, de szerintem ez inkább csöves erősítő specifikus dolog. Lenne egy olyan kérdésem, hogy jól számoltam-e ki a kimenőtrafót ehhez a kapcsoláshoz, 4 ohm-ra illesztve. A kapcsolásból csak a Master volume poti utáni részt használnám EL34-es végcsövekkel. Tehát a következő adatok jöttek ki SM102a hiperszil vasmaghoz számolva: primer menetszám 1030 menet, 515 + 515 menetre osztva, közte 37 menet szekunder. Primer huzalvastagság: 0.4mm2, szekunder 2mm2. Az Raa-t 3,5K Ohm-nak vettem. Segítséget előre is köszönöm. A hozzászólás módosítva: Jan 18, 2015
Üdv
Még nem néztem át a talált rajzokat talán , közte van a te erősítőd rajza is ! Nálam igaz Marshall rajzzal nyit , pedig nem azt írtam be a keresőbe . Lehetséges , hogy ez egy klón ( koppintás ) ? A hozzászólás módosítva: Jan 18, 2015
No, a pentódába kötött, 14-15Wos EL84 PP. A panel az előző átalakításával, bővítésével készült.
Itt az előfok és f.fordító is önálló tápról fog üzemelni. Ha már lúd, legyen tavasz... végre.
A master volume potméter a a visszacsatoló hurkon belül van. Így a negvcs a poti szabályzó hatását csökkenti. Ha a szóbanforgó poti testre menő lábát emelnénk meg egy mondjuk 1k-s ellenállással, és oda csatolnánk vissza a 22k-val, szerintem javulna a helyzet.
Így már kerek. Valószínűleg ezért gerjedt neki a poti állásától függően.
Két hasonló gyári kapcsolás alapján készítettem az erősítőt, az egyikben volt visszacsatolás (ráadásul nem is el84 végcsöves), a másikban nem volt. Valamint master volume egyikben sem volt, azt pluszként tettem bele. Mindezeket figyelembe véve én sem csodálkozok, hogy visszacsatolással hiba alakulhat ki. (Mint már írtam a master poti 50% fölé tekerésnél jött elő a sípolás, de alatta nem) Amúgy hangzásban nem sok különbséget tapasztaltam (csatolás/anélkül), így ki is hagytam végleg. Jelenleg problémamentesen és szépen szól.
A tippet köszönöm, egy próbát megér!
Sziasztok! Kezdő vagyok ebben a témában. Szeretnék építeni egy 20 wattos csöves erősítőt. Sokat hallottam arról, hogy milyen telt, és jó hangja van egy ilyen kapcsolásnak, szeretnék én is hallani egy ilyet. Tudnátok ajánlani kapcsolásokat.
Esetleg egy PP végfok?
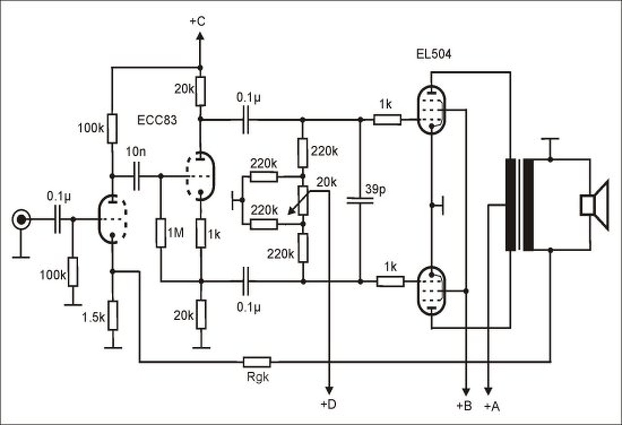
A +A +B +D kifejezések mit jelentenek? Az EL504 milyen csövekkel helyettesíthető? Köszi a javaslatot, kimenő teljesítmény?
Különböző tápfeszültségek becsatlakozási pontjait jelölik a betűk.
Az EL504 EL504-el helyettesíthető. ![]() Szerintem kezd azzal, hogy milyen csövet tudsz beszerezni és keress arra egy kapcsolást. Kezdőként lehet, hogy nem a kimenő teljesítménnyel kéne törődnöd elsősorban.
Rendben köszi.
Az EL504 PL504-el nem helyettesíthető? csak a fűtés nem eggyezik meg.
Lehet helyettesíteni, bár EL Magyarországon nem nagyon fordult elő, míg a PL változat igen gyakori cső.
Nekem is csak teljesen véletlenül van - AEG EL504.
|
Bejelentkezés
Hirdetés |










