Fórum témák
» Több friss téma |
Fórum » Csöves erősítő készítése
Ne feledd betartani a fórum viselkedési szabályait, és a topik megmaradásának feltételeit. [link]
A téma átmenetileg fagyasztva lett, hozzászólni nem tudsz!
Srácok!
Raktam kapcsolót a 6P3CE UL PP-m be. UL/ síma állandó g2 között kapcsolgat... Megdöbbentő különbség van a két hang között: UL-ban elvesz a mélyből, és a magasból is, a közepet meg kiemeli, míg visszakapcsolva jobban érvényesül a mély, és a magas. Gubán Gábor barátom, te is rakj a GU50SE UL-be kapcsolót, ha jót akarsz!
A kimenőd hány kohm-os? hány wattos?
Ha nem is ECC 83-al, de 82-vel több TV-ben is találkoztam annakidején...
OTL... A múltkorában egy régi TV rajzon láttam OTL végfokot, ami egy PCL86-al és egy PL 84-el volt kivitelezve, igaz hogy 750 Ohmos hangszórót hajtott... De sajna nem vásároltam meg a könyvet... Az EL86-os cső hasonló alkalmazását is láttam már... Meggondolandó, hogy mennyivel könnyebb lenne esetleg egy 800/8 Ohmos kimtéert tekerni, mint mondjuk egy 5000/8 Ohmosat
Szia 6c4c.! Üdv a csövesek között. A talin találkoztunk. Fűtéstrafóról érdeklődtél.
Üdv!
A kiválóan sikerült kecskeméti tali után döntöttem el, hogy regisztrálok ezen a fórumon is Ha nem gond, hogy idetaláltam... A 6.-ik oldalon a rajz: http://tubedata.itchurch.org/sheets/030/e/EL86.pdf Bocsi, nem 800 hanem 1000 Ohmra dolgozik, sajna erre rosszul emlékeztem... De aránylag pici trafót lehetne hozzá használni, mivel nincs DC-vel előmágnesezve...
Szia! Én is üdvözöllek köztünk! Mi is dumáltunk pár szót a talin. Érezd jól magad nálunk!
Idézet: „Ha nem gond, hogy idetaláltam...” Az lett volna a gond, ha nem találsz ide.
Dehogy gond!
Biztosan többen is észrevették hogy otthon vagy a csövek között.
Köszönöm MINDENKINEK a kedves fogadtatást!
Közben kiegészítettem a 79160 hozzászólást
Igaz, de nem mernék rá mérget venni, hogy jó hangja lenne előmágnesezés nélküli kimenővel (a trafó együtemű vezérlést kap, a vasnak hiszterézise van), hacsak nem valami fürge kis hiszterézisű vason lenne a kimenő (ami meg már drága megoldás egy ilyen erősítőhöz).
Üdv!
Egy kicsit kezdem belemeríteni magam a csöves technikába. Első próbálkozásom egy előerősítő lenne. A PCL86-os végfokhoz. Mivel van itthon 2 db PCC189-es csövem (2x trióda) gondoltam lehet valamit kezdeni vele. Az elktroncso.hu-n találtam egy cikket, az alapján számolgattam. A kondik csak hasra ütés szerűek, ha valaki elmondaná hogyan lehet optimális értéket találni, annak nagyon örülnék. A katódon levő kondi jelentőségét értem, csak a cikk épp a méretét felejtette el leírni. Remélem a többi azért jó lett
6C4C! Én is üdvözöllek a csövesek között!
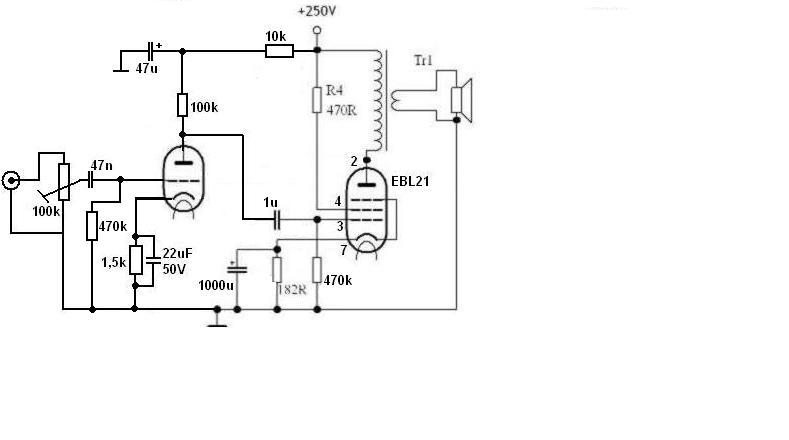
Találtam egy meghajtás nélküli rajzot az EBL-hez. Átrajzoltam, hogy legyen benn trióda is. Ehhez a rajzhoz jó lesz az ECH triódája? A katódkondija a triódának mekkora feszültségű legyen? Szerk.: Ja igen, az EBL-nek a diódák anódjait a GND-re kössem?
A rajzot elfelejtettem felrakni.
Annyit tudok mondani pár év fizika óra után, hogy Ohm törvényéből ki tudod számolni, hogy a katódellenálláson mekkora feszültség fog esni. Nyilván azt a a feszültséget fogod mérni a kondi két sarkán!
Egy megjegyzés. A trióda rácslevezető ellenállása hol maradt? Amúgy a triódán max 1-2V szokott esni az ellenálláson, mert ennyi előfesz elég neki. Vagyis, ami rajzokat láttam eddig, ott ennyi volt. Szóval ha egy 63V-os kondit teszel be, akkor az bőven elég. Az EBL-hez is jó lesz 63V-os. A diódákat pedig szerintem kösd GND-re.
Ezen még kicsit dolgozni kellene , nemcsak a hiányzó rácslevezető ellenállás miatt , a csatoló és hidegítő kondik értéke is kicsi , ha nem szereted a basszust akkor maradhat . A 150nf és a 100k is már erősen korlátozza a mély hangokat és rontja a fázisátvitelt .. A meghajtás tápját is el kellene választani a végfokétól (R-C).
Tegnap kaptam 4 csövet meg 2 trafót egy Videoton rádióból. Így a csőgyűjteményem 51-re bővült.
A keresztanyám anyósánál... De nincs több!
Átrajzoltam. Az 1000µF szerinted még nem túl sok? Van itthon két ROE 1000µF/63V-os kondim, csak azért
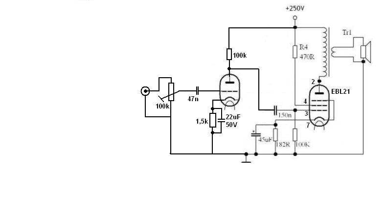
.Raktam R-C tagokat az előfok tápjába. Van 1µF-os olajpapír kondim, az jó lesz csatolókondinak. Az a 182Ohm nem túl kevés a katódhoz? Szerk.: A melléklet, már megint... Köbzoli: Még nem láttam a Te hozzászólásodat, amikor rajzoltam. Rhesus23: Hát jól jártál! Csak úgy 2 trafó, meg négy cső. Gyosan szereznek kell egy csövet, hogy egyenlítsek !Ez a rajz így nem jó?
Márk! Te most mit is akarsz? Egy UBL21 monoblockot? Van redeti EBL 21-hez való kimenőm, meg UBL-hez is, de az kicsi, meg lehet hogy kell nekem ( tartalék, öreganyám néprádiójába, még nem tudom az övé jó-e ), meg egy kis fika valami nagyon, jó ha megvan 2 cm2. De az EBL-es az jó öklömnyi méret, régi - ma már szabványtalan - "lekerekített" sarkú M-nek kinéző EI vason van Orion gyártmány. Vagy terta?
Dupla monoblokk. Két csatornát akarok. Még nincs hozzá kimenőm sem, majd azt szerzek.Még nem akarom megépíteni, majd később, csak kerestem hozzá megint rajzot.
Az ajánlatom még áll! Ha Hozzájutsz Orion 444 kimenőjéhez, akkor Neked adom az enyémet párnak
Fogyóban a bevált Rubycon nagyfesz elkóm...
Jó áron Epcos, Yageo vagy G-Luxon szerezhető be. Melyiket ajánlanátok? Köszi!
A rácslevezető azért maradhat 470K? 300K nem biztos, hogy van itthon.
G-Luxon, Epcos! A Yageoról nálunk a cégnél nincsenek jó tapasztalatok ... Személy szerint nekem sem jött be, a 47 mikrós elveszítette a kapacitásának nagy részét egy év használat után ...
Különösen ajánlanám a Lomexben kapható Snap-in Epcos-t! Gyakran akciós is , pl a 200µF/400V 200 Ft, a kisebb kapacitásúak olcsóbbak. Akció nélkül húzósabb az ára, de a megfizethető kategóriába tartozik!
Oké, majd teszek azt is! Meg a csatolókondi (trióda->pentóda) 1µF/1kV-os olajpapírkondi lesz.
Én is a Lomexet mazoláztam, csak gyanúsan alacsony árúnak tűntek ezek az Epcos elkóka HQVideo áraihoz, különösen az onnan beszerzett Rubycon-jaimhoz képest. Saját tapasztalatom pedig nem volt még egyikkel sem.
Ezek szerint a Te ajánlásodat már élvezik
Én is "élvezem", mert bevásároltam belőle
Jó kondik, nem mondom , hogy különös képességekkel bírnának, de az áruk jó, a minőségük átlagos, így a G-luxonnal, és a Rubiconnal szemben előnyt élvez Szerintem jó helyről beszerezhettek sokat, azért tudják ilyen olcsón adni ...
Elvileg jó a kapcsolás, de nem tudjuk mekkora anódfeszt fogsz neki adni! Azt tudnod kell, hogy ez egy változó meredekségű cső ! Nem igen alkalmas hangfrekvenciás célokra, legalábbis nem lineáris erősítésre. Én a karakterisztikából azt "szűrtem" le, hogy ahogy növeled a vezérlést, úgy csökken a cső erősítése (nem egyenesen arányosan ), így egyfajta "kompresszor hatás" fog érvényesülni. Én nem vágom annyira ezeket a csöveket, megint Imi asztalára kerültünk, majd Ő jön és elmondja ( ha akarja
), mit, s hogyan !
A mult héten barkácsolt PCL86SE paneljaimat tegnap összedrótoztam kiváncsiságból ! Ami azt illeti a hozzá tervezett kimenők még később készülnek majd . A próbánál csak TV ből kibányászott kimenőket tudtam csak hozzá alkamazni ? A meghallgatás a beüzemelés után kellemes meglepetést okozott , még ezekkel az osztás nélküli és eléggé picike keresztmetszetű vasakal is ! Drótkupac szintjén van még csak ,a dobozolás folyamatban . Szóval minden elismerésem a kapcsolás megalkotójának Janinak /Djhans/ - nak !
Ezt is meglehet máris vizuálni , szintén csak folyamatában van az építés de a fotó albumomban folyamatosan lehet róla képeket nézegetni . Ja ez az erősítő HTA-30 névre hallgat . Köszönet érte a Zolinak ami azt illeti mind a kapcsolást és a nyákot is Ő konstruálta át erre a formára ! |
Bejelentkezés
Hirdetés |


Remélem a többi azért jó lett


.

), mit, s hogyan !
Ezt is meglehet máris vizuálni , szintén csak folyamatában van az építés de a fotó albumomban folyamatosan lehet róla képeket nézegetni . Ja ez az erősítő 
