Fórum témák
» Több friss téma |
Sziasztok!
Egy kis segítséget szeretnék kérni. Van egy hajtőműves DC motorom,amit úgy szeretnék vezérelni,ha elér egy bizonyos áramfelvételt,akkor megáll. Ezt hogy lehetne megvalósítani? Én arra gondoltam,hogy egy sőnt ellenállással mérném a felvett áramát és a vele arányos mV-nál állna meg. Vagyis nekem egy olyan áramkör kellene,ami egy adott mV-nál meghúz egy relét. Esetleg ha állítani lehetne a mV értéket az jó lenne. Segítségeteket előre is köszönöm. Üdv. Peti
Hello!
Alapvetően ehhez, csak egy Shunt ellenállás, referencia feszültség, és egy komparátor kell. - De nem írtad mekkora tápfeszültséggel járatnád az áramkört? - Mekkora a motoráram? - Mekkora Shunt ellenállásod van? - Mekkora tartományban szeretnéd beállítani a motoráram értékét? - Milyen relét szeretnél kapcsolni? - Mekkora a motor induló árama és kell-e késleltetés bekapcsoláskor és mekkora idejű? - Van-e infó arról, hogy a motor indul? - Legyen-e késleltetés, ha túláram van és ha igen mekkora? - Visszaálljon a komparátor, vagy törölhető legyen ha bebillent? - Húzzon, vagy ejtsen a relé, amikor a motoráram normálértékű.. Szóval vannak itt tisztázatlan kérdések.. üdv! proli007
Szia!
Köszönöm a gyors reagálásod. Leírom,hogy mit mire szeretnék használni,hátha úgy jobban körvonalazódik benned,mit is akarok és lehet tudsz rá jobb megoldást is. Szóval én egy 12V-os autó ablaktörő motort arra szeretnék használni,hogy egy csavart húz majd meg és ahogy húzza és növekszik a nyomaték ( vele arányosan a felvett áram is). Amikor elérte a maximumot ( kb 3-4 A ),akkor kikapcsol a motor. A motor vezérlése úgy nézne ki,hogy egy öntartásos relés kapcsolás indítaná és az elektronika az öntartásos kapcsolást kapcsolná ki. Tehát az elektronika a relé NC pontját szakítaná meg. A shunt ellenállás én készítem majd és a kívánt mA értékre kalibrálom majd be. Nem kell se késleltetés,se infó a motorról,mert azt az öntartó kapcsolás elvégzi. Ha jól gondolom hasonlóan működik az elektromos ablak is az autókba,mert miután felhúzódott az ablak és még nyomom a gombot,csak egy kis idő után ejt el a motor reléje. Én is valami hasonlót szeretnék. Segítséged előre is köszönöm! Üdv. Peti
Hello!
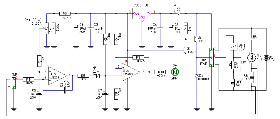
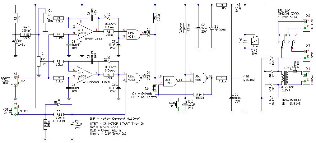
Én megrajzoltam akkor egy ehhez hasonló áramkört. Lehet kicsit komplikáltnak találod. De lehet egyszerűsíteni ha gondolod. A helyzet azért nem olyan egyszerű sokszor, mert a motor áramfelvétele a motor működése közben függ a mozgás dinamikájától. A gépkocsi ablakmozgatókat nem ismerem, de szerintem azok úgy vannak méretezve, hogy álló motor mellet sem alakul ki olyan túláram ami károsítaná a motort. Ezért nem áramra, hanem időzítve működnek. - Ez egy védelmi áramkör, ami bekapcsoláskor meghúzza a relét. Tehát amikor normál üzem van (nincs túláram) a relé húzva van. Ez azért fontos, mert ha kimarad a készülék tápfeszültsége, bontja a motor működését. - Alapvetően egy RS tárból áll, amit a túláram kibillent ki, és a nyomógombbal lehet vissza bebillenteni. Tápfesz bekapcsoláskor nem kell a nyomógombot megnyomni, mert automatikusan bebillen. - Az áram értékét két komparátor figyeli. Tehát két védelmi szint van. Egy túlterhelés, és egy magasabb védelmi szint. (mind kettő beállítható.) - A túlterhelés védelem késleltetve működik, ami a nyomaték áramát figyeli. Tehát ha a nyomatékhoz tartozó túláram "tartósan" fenn áll, akkor kikapcsolja a motort. - A védelmi komparátor azonnal hat, ha a túláram elérte a beállított nagyobb védelmi értéket. Mondjuk beszorult, és el sem indult, akkor szinte azonnal, rövid késleltetéssel megáll. - A "motor bekapcsolt" információra azért lehet szükség, mert induláskor a motornak álló helyzetből kell indulnia, ilyenkor lehet egy lökésszerű túláram, amire a védelem kikapcsolna. Így motor indulásakor van egy időzítés, ami a túlterhelés védelmét az indulási idő alatt hatástalanítja. - A Shunt ellenállást úgy kell megválasztani a motor részére, hogy a legmagasabb figyelt áram mellett, 100mV feszültséget adjon. Kalibrálni nem kell, hiszen a billenési szintek ezek után potival beállíthatók. De ha neked egyszerűbb igények is megfelelnek, akkor megfelelő lehet egy komparátor és egy monostabil multi, ami a relé ejtési idejére bontja a reléáramkörét. Ekkor az öntartás megszűnik. üdv! proli007
Hello!
Közben elkészítettem egy egyszerűsített változatot is remélem ez jobban illeszkedik az elgondolásodhoz.. Ha az áram a beállított értéknél magasabb, akkor kb. fél másodpercre bontja a reléd áramkörét. Ettől az elejt, megszűnik az öntartás. De remélem a motor valami sima egyenfeszültségről működik, mert ha egy aksitöltőről, akkor ott azért problémák lehetnek a szűréssel.. üdv! proli007
Szia!
Köszönöm a sok ötletet és kapcsi rajzot. Megépítem és utána jelentkezem. Még egyszer köszi. Üdv. Peti
Sziasztok! Éppen egy ledekkel világító diszkógömböt barkácsolgatok össze és van egy problémám, az hogy mivel kb.21 db led lesz benne 12V-ról kell üzemeltetnem.
A motorhoz viszont csak 3V kéne és kell még egy sebesség szabályozó is (kicsi teljesítményű). Tudnátok segíteni? Előre is köszi. Üdv.: Tamás
Hello!
Talán legjobb megoldás, ha egy LM 2576-ADJ (vagy TS2576-ADJ) kapcsolóüzemű táp IC-t használsz a feszültség csökkentéséhez. Azzal egyben a szabályozást is el tudod végezni. 1,2V..3V tartományban. üdv! proli007
Köszönöm szépen a gyors választ, segített. Ha kész lesz (ami lehet h sok idő lesz) jelentkezem a kész dologgal.
Szevasztok. Az a problémám, hogy egy kis távírányítós autót építek. Ami nem is lesz olyan kicsi mert kb 20V ról fog üzemelni. Namost szereztem hozzá egy elektronikát ( kínai kisautóból az lesz a vevő 27mhz-n. És amikor kapcsolgatom a motorokat, (előre hátra jobbra balra akkor gyakorlatban irányonként polaritás váltás van a 2 motornak. A problémám az hogy 3-5 v al tudok vezérelni és kb 20v kellene menjen a motorokra. IRF 540 fet van egy zsákkal abból ellene megoldást találni, csak a polár váltással vannak a problémák.
Segítségetek előre is köszönöm.
Talán ha a modellezéssel foglalkozó topikokban is körülnéznél. Ott ugyan kis teljesítményű motorok meghajtásával foglalkoznak, de a motorvezérlő híd nagyobb teljesítményűre cserélésével a dolog megoldható. A nagyobb teljesítményű motormeghajtó híd vezérlésének megerősítéséről is gondoskodni kell.
Szia!
Nem írtad, hogy mekkora áramot vesz fel a motor. Ha 1A megfelelő, akkor szerintem az L293D-vel a legegyszerűbb megoldani.
A kínai kisautóból kitermelt cucc is kb. ilyen nagyságrendű áramokat tud, ezzel nincs "beljebb" a kérdező. Viszont van egy "zsák" FET -je, amivel a nagyobb áramot kezelni lehet. Csak a FET -ek vezérléséről kell gondoskodni, némi átalakítással. A polaritás (forgásirány) váltást az eredeti H híd megoldja.
Rendben . Tanulmányozni fogom a h hidat.
A motort nem mértem de komolyabb áramokat vesz fel.
A motorok elég nagy áramokat vesznek fel. Akkus fúró motorok.
Kipróbáltam irf 540-el az erősítést és hibátlanul működik. töltök a teszt kapcsolásról képet.
Ő lenne az elvi kapcsolás. Csupán az lenne a kérdésem hogy ezt meg lehet e építeni 4 egyforma fet-ből? Vagy mindenféleképpen 2 n és 2 p csatornás kellene?
Üdv.
Most nézem az előző hsz ben nem szerepel a kép. Pótlom.
Sziasztok!
Egy DC szervo motorhoz kellene nekem építeni egy áramszabályozási hurkot. Nem is magával a szabályozással lenne a gond, hanem inkább a gyors áramérzékeléssel és a galvanikus leválasztással. Találtam egy ilyen MOSFET-et: IRC 540 És az lenne a kérdés, hogy ennek a beépített áramszenzora tulajdonképpen, hogy működik vagy egyáltalán mire való? Árammal arányos feszültséget lehet vele produkálni? PWM-es H-hídhoz lenne a motorral sorosan bekötve. Persze ha ez nem ilyen érzékelő akar lenni, akkor kilőve az érzékelésnek ez a fajtája is. Sönt ellenállás a zajfeszültség miatt nem lenne túl jó megoldás, meg a leválasztás sem egy egyszerű feladat. De gondolom ezzel a FET-tel már az is meg lenne oldva.
HEllo!
Nekem még sosem volt ilyen a kezemben, de szerintem kicsit túlzottan sokat gondolsz róla. - A HEXFET-ben egy kazal kis Fet van "párhuzamosan kötve". Ebből ha pld. egynek a forrását leválasztjuk, akkor abban kb. annyival kisebb áram folyik, mint amilyen a leválasztott és összekapcsolt fet-ek aránya. - Ezt az áramot lehet érzékelni, ami sokkal kisebb, mint a főáramkörben (forrásokban) folyó áram. Így nem kell a nagyáramú körben Shunt ellenállást alkalmazni. - A kivezetéshez tartozik még egy Kelvin-nek csúfolt láb, amire azért van szükség, mert a Chip és a tranyó lába közti kivezetésen folyó nagy áram feszültséget ejt, így meghamisítaná a mérést. Tehát ezlrt a Sense és a Kelvin láb között kell mérni az áramot. - A 18. ábrán látszik a valóság. Az OPA áram-feszültség konverterként működik. És mivel az invertáló lába virtuális földpontnak számít, tényleg a Sense lábon kifolyó áramot érzékeli. De szerintem egyszerű esetben lehet egy ellenállást is tenni a két kivezetés közé. Akkor is az árammal arányos feszültséget lehet levenni, legfeljebb nem lesz oly ponttor/lineáris a dolog. - De galvanikus elválasztásról itt szó sincs.. A forrás potenciálján van/lesz mind két kivezetés. üdv! proli007
Értem. De akkor lényegében ez a módszer jobban alkalmazható, mint egy sönt ellenállás, nem? Tekintettel arra, hogy már eleve áramjelet kapunk, ami kevésbé érzékeny a zajokra. Legalábbis én így tudom.
Meg akkor már a felerősített feszültségjel is hőkompenzált lenne, és nem kellene külön egy hőmérséklet kompenzáló elem. Akkor szerinted ezzel egy jó közelítéssel lineáris, árammal arányos feszültségjelet kapnánk? A leválasztást meg majd megoldom valahogy optocsatolókkal. Még egy kérdés: a Sense lábon folyó áram arányát ez a Current Sensing Ratio takarná? Tehát 29A esetén a Sense-en folyó áram minimum 29/2810 = 10,32 mA? De ha csak 500 mA-et vesz fel a motor, akkor ez az érték csak 178 uA lenne. Ez nem lenne nagyon kevés?
Szia!
Nem tudom, hogy milyen elvű az áramszabályzód, de egy átlagos PI szabályzó a motoron folyó tényleges áramot kívánja visszavezetett jelnek, nem pedig csak a bekapcsoláskor folyó (szaggatot)áramot. Ezért szokás általában sönt + szigetlet erősítőt, hallelemes áramérzékelőt, DC áramváltót stb. használni. Ha a jelfeldolgozás olyan, hogy a kapcsolt áramot is fel tudja használni, akkor használhatsz sima áramváltót is, amit a fet drain körében helyezel el. Ez lehet egy ferritgyűrű megfelelő menetszámmal. Biztosítani kell, hogy amikor a fet nem vezet, az áramváltó le tudjon mágneseződni.
Azt nem tudom, hogy érted, hogy a tényleges áramot. Nyilván ha 5A folyik át a motoron, akkor azt nem vezethetem vissza. Azt le kell csökkenteni arányosan. Az meg majd meglesz oldva, hogy a szagatott áramból (ha a PWM miatti szaggatásra gondolsz itt) rendes DC feszültség legyen. Tehát 50%-os kitöltésnél pl. 0V.
A Hall elemes érzékelők nem lassúak? Meg mA-es áramokat érzékelnek egyáltalán? Sima áramváltó nem igen jöhet szóba, mert a kitöltést 0-tól 100%-ig kell majd szabályozni. A szigetelt erősítőt, hogy érted? De amit írtam FET-et, az is felfogható egy söntnek, nem?
A tényleges áramot úgy értettem, hogy ne legyen megszaggatva a PWM miatt. Tehát nem az 5A-re értettem, hanem a jelalakjára. Ha azt külön megoldod, hogy a szaggatott jelet visszaállítsd a motoron folyó áramhoz hasonló jelformájúvá, akkor lehet. Ha teljes hidat használsz 50%-os kitöltési tényezőhöz a kimenő feszültség valóban 0V, de az áram attól még lehet akár maximális is, és az iránya is lehet pozitív és negatív is.
A Hall elemes érzékelők határ frekvenciája 100kHz nagyságrendű. Ez általában elég szokott lenni. Ha tartósan 100% lehet a kitöltés, akkor valóban nem jó az áramváltó. Szigetelt erősítőnek azt az áramkört, kapcsolást, készüléket nevezik, ami galvanikus leválasztást biztosít lineáris átvitellel. Ez lehet akár egy IC is (pl.: HCPL7800), de sokszor inkább egy kiterjedtebb kapcsolás, ami lehet chopperes, u/f, vagy pwm elvű, vagy pl. elterjedt még az IL300-as optocsatoló használata is. Lehet ilyen funkciójú készüléket is venni. Én még nem használtam ilyen áramérzékelővel ellátott fetet, de biztosan működik.
Hello!
Mint említettem volt, nem volt még ilyen eszközöm.. De szerintem Te egy kicsit kevered a dolgokat. - Hogy valami jobban alkalmazható vagy sem, azt mindig az igények - lehetőségek - eszközök és a tudásunk szabja meg. Ez egy egyszerű, és vélhetően nem egy precíziós áramérzékelés. Viszont nincs járulékos veszteség rajta. - Hogy mi mit zavar és mennyire, az megint csak a paraméterek fogják meghatározni. Amit tanulsz, abból nem lehet általánosságokat levonni. Egy áramjel semmivel nem zavar-érzéketlenebb, mint egy feszültség jel. Ez mindig az adott kapcsolástól belsőellenállásoktól, zavarjelek nagyságától fajtájától függ, nem a jel áramnemétől. - Fogalmam sincs, mit kellene hőkompenzálni. Ha egy Shunt ellenállás tényleg az, akkor szükségtelen, mert kis hőegyütthatójú anyagból készül. De ezek a féllelmek a Shunt ellenállástól alaptalanok. De egy motor vezérlése, mindennek mondható, csak nem egy precíziós valaminek. Ráadásul a szabályzásnál a motor csak egy végrehajtó, aminek szabályozási jellegét, a motor karakterisztikája és a szabályzó minősége fogja meghatározni. - Nem is igazán tudom miért kell leválasztani az áramjelet. Galvanikus elválasztásra akkor van szükség, ha a mérési pont feszültsége pld. a hálózaton van, a szabályzót meg nem szeretnének arra kötni. Vagy pld. a mérési pontok feszültsége a szabályozás alatt nagy tartományban változik. Hogy ekkor a közösmódusú elnyomást kis értéken tudjuk tartani, célszerű a galvanikus elválasztás. Ha meg a vezérlő-szabályzó miatt szükséges, akkor a Fet vezérlését is le kell választani. De semmi képen nem egyszerű, és segédtápfeszültségeket igényel. - Nem igazán értem a sebesség problémát. Ha a pillanatnyi "zárlati" áramot akarod korlátozni, akkor kellene a sebesség. De a PI szabályzó, alapból integrál, nem beszélve a motor áramáról ami viszonylag "lassan" fog változni ahhoz, hogy sebesség problémák ne legyenek. - A CSR paraméterét én is így gondolom. De hogy a 178uA kicsi lenne, annak nem sok értelmét látom. Ha annyi, akkor annyi, több vagy kevesebb nem lehet, ha az arány annyi. De annak sincs sok jelentősége, hogy ha a motor 29A-t fogyaszt, akkor mit tesz 500mA-en. Mert valószínűleg nem sokat. Egy motor 1:100 arányú szabályozása, általában már a tehetetlenség miatt sem lehetséges. Vagy ha igen, az mindennek mondható, csak korrektnek nem. De minden esetre ehhez nagy kommutátorszámú külön erre a célra gyártott motorokat terveznek. üdv! proli007
Na álljon meg a nászmenet.
![]() Nem mondtam, hogy 29A-t fogyaszt a motor, és azt sem, hogy csak bekapcsolom egyszer, és pörög vagy 10 percig, aztán lekapcsolom. Ez egy szervomotor és nem csak egyszer kapcsolom be, hanem a kitöltés rendesen változhat 0-100-ig akár másodpercenkénti gyakorisággal. (pozícionálás) Szóval nem egyszeri pillanatnyi zárlati áramról van szó. A jelenlegi motor csúcsárama bekapcsoláskor 4A felé nem igen megy, DE a szabályozó úgy lesz megtervezve, hogy akár nagyobb motorokat (akár hálózati feszültségű) is eltudjon látni és ezért kell a galvanikus leválasztás. Ha csak alacsony feszültségű motorhoz kellene, akkor nem lenne semmi probléma. De nagyobb feszültségeken egy műveleti erősítő szerintem nem igen szeretné ha pl. 200V csücsülne a lábain és ezért kell a leválasztás. Valószínűleg a Peter65 által ajánlott lineáris optocsatoló meg is felel majd a célnak, ha nincs jobb megoldás. Hőkompenzálni akkor sem kell, ha a hőmérsékleti tartomány mondjuk 0 és +50°C között változhat? Teszem azt 0°C-on indul a motor, majd a söntön folyó áram felmelegíti azt 40-50°C-ra. Meg egy 10mohm-os söntön 0,5A mellett (5mV-os jel) szerintem már összegyűlhet elég nagy zaj ahhoz, hogy meghamisítsa a mérést, főleg akkor ha a motor ipari körülmények között működne. És azért gondoltam, hogy áramjelet kellene továbbítani, mert hosszabb vezetékeknél is azt szokták alkalmazni vagy differenciális feszültség jeleket (vagy itt is áramjel?). Szóval nem tudom, hogy ez a MOSFET mennyire pontos vagy nem, meg, hogy milyen pontosság ill. gyorsaság kell egy ilyen szabályozáshoz. Annyit tudok, hogy ennek kell a leggyorsabbnak lennie az egész szabályozásban. Vagyis a legjobb megoldást keresném!
Amit tapasztalatból tudok mondani:
Nem kell attól félni, hogy az 5mV-os jel felzajosodik, hiszen nagyon kicsi belső ellenállású a forrása. Akár 10 ohmos bemenetű erősítővel is fogadhatod, a pontosságon szinte semmit sem ront, és a zajcsillapítása kiváló. Persze az elv az, hogy a sönt erősítőjét minél közelebb tegyük a sönthöz. 60mV-os söntön is lehetséges az áram1:1000 átfogása, és az ugyebár 0,06mV kezelhető feldolgozását jelenti. Áramirányítós (hálózati tirisztoros) hajtásoknál nincs is ezekkel semmi baj. A sönt hátrányai akkor jelentkeznek, ha kapcsoló üzemű, PWM a teljesítmény elektronikai rész. A viszonylag nagy árammeredekség változások már a söntön induktivitásán is akkora feszültséget indukálnak, hogy az már zavaró lehet. Ezért frekvencia váltókban ritkán találunk söntöt. Ha mégis, akkor az valamilyen induktivitás szegény konstrukciójú, megfelelő aluláteresztő szűrővel feldolgozott. Leggyakrabban hall-elemes áramváltókat építenek be ilyen helyekre. Ha mégis a söntöt választod (ez lehet kicsit olcsóbb mint a hall-elemes), nem lesz könnyű gyors és pontos szigetelt erősítőt építeni. Az IL300 viszonylag olcsó, még viszonylag gyors is, de az offszet hőmérséklet függése tapasztalatom szerint túlságosan nagy. Nekem a pwm-es és u/f-es leválasztó erősítők jobban bejöttek, de ezek sávszélességét nehéz a 100kHz-es tartományig kitolni. A szükséges gyorsaságot azért érdemes volna specifikálni. A motorok villamos időállandója már eleve korlátozza az áram változást. Szerintem fölösleges több nagyságrenddel fölé menni. A szervó motorokat nem ismerem annyira, de ha néhány kHz-es vivőjű pwm-mel lehet használni őket, akkor az időállandójuk biztos 1msec-nél nagyobb. Idézet: „A sönt hátrányai akkor jelentkeznek, ha kapcsoló üzemű, PWM a teljesítmény elektronikai rész.” Jelen esetben ez az, nem? (PWM, H-híd) Egyébként olyan 30-40kHz-re gondoltam a PWM jelet. Vagy ezt is a motorhoz kellene hangolni? Ilyen PWM-es meg u/f-es erősítő típust kérhetnék adatlap böngészés céljából? És mit takar ez az u/f rövidítés? Egyébként a villamos időállandójuk olyan 10ms alatt szokott lenni a szervo motoroknak.
A PWM-et szerintem annyiban kell a motorhoz hangolni, hogy az áramhullámossága ne legyen túl nagy, azaz legalább egy nagyságrenddel legyen nagyobb a villamos időállandójánál. A kapcsolási veszteségek miatt szerintem nem célszerű túl magasra felmenni, szerintem a 20kHz-is elég lehet.
Az u/f feszültség frekvencia konverter. Egyik legolcsóbb a CD4046-ban lévő, viszont nem túl pontos. Nagyon pontos, de nagyon drága is a VFC32. Ezeket én is használtam. De gyárt az AD, NSC, Mirochip is ilyen IC-ket. Ha megismered az elvüket, felépíthetsz ilyet az LMC555 felhasználásával is. Az adó oldalon a feszültséggel arányos frekvenciát állítunk elő, ezt optóval/trafóval leválasztjuk, és egy inverz konverziót kell végezni, vagy ha digitálisan dolgozod fel, akkor csak megméred a jel frekvenciáját. PWM-es erősítőnek csak az adatlapját láttam, talán a BB gyártotta, drága és nehezen elérhető volt. Viszont ilyet nagyon könnyű műveleti erősítőkből összehozni. Lehet a hagyományos háromszögjelképzés, komparálás úton előállítani, vagy schmit-triggeres kapuval felépíteni. Leválasztás után aluláteresztő szűrőre kötve, a kimeneten ott lesz az analóg jel. Írtad, 10ms alatt szokott lenni. Ez 10ms-nél gyorsabbat, vagy lassabbat jelent?
Köszi!
Nem is hülyeség ez, hogy átalakítsam frekvenciává a jelet, mert akkor egy opto vagy trafó is könnyeben elbánik vele. Mondjuk az baj, hogy ezt az IC-t is le kellene választani. De ez már az én problémám.Az utolsó kérdésedet nem teljesen értem. Nyilván ha kisebb a villamos időállandó (pl. 6ms), akkor a motor armatúra tekercse is gyorsabban fog reagálni az áramváltozásra, vagyis az alapjelre. A mechanikai időállandónak pedig a villamostól minimum 4-szer nagyobbnak kell lennie egy szervo motornál, hogy stabil legyen a rendszer. Lehet nagyobb is, de akkor meg lassú lesz. ![]() Jah igen, van pl. ez a HCPL7800 leválasztó erősítő. Ennek most a Vin+ és Vin- bemenetét simán rá lehet kötni a motorral sorosan kötött sönt ellenállásra még akkor is ha hálózati feszültségű a PWM híd? (Még annyira nem néztem utána).
A HCPL7800 bemenetét elvileg simán rákötheted a söntre, de az ajánlott applikációban egy 39ohm/10nF aluláteresztő szűrő is be van téve. Természetesen a bemeneti résznek is kell a sönt potenciálján lévő táp. Ezt az IC-t a Siemens egyik frekvenciaváltó családjában használják árammérésre. Ebben a készülékben, hasonlóan mint az ajánlott applikációban, a felső hídági IGBT-nek a tápjából van megoldva az IC tápellátása.
|
Bejelentkezés
Hirdetés |







De ez már az én problémám.



