Fórum témák
» Több friss téma |
Fórum » DCF77 óra Nixie-csövekkel
Olyat tudok adni, a többit privátban...
Hajnalba befejeztem az RGB panelt. A sok próbálgatástól a ledek piros része tönkrement. Nem volt egyszerű a csere. Nem működik most sem 100%-ban mert van, hogy fényerő növelés parancsra kikapcsolja az adott színt, de nem akarom még egyszer szétszedni, remélem a következő jobban sikerül. Hát hiába, a smd picit más világ...
Üdv
Na megint van egy rendellenes jelenségem. Mulev2. 163V fölött minden csöben derengés van. Az eddig elkészülteknél, mindegyiknél 175-180V nál tökéletes volt, e fölött kezdte azt ami most van jelenség. Csövek újak, nyákok lepucolva, 74141 csere is volt, nem melegszik semmi. Mi okozhatja mèg ezt? Valahol áthúzás van? De hol lehet?
Akkor válaszolok magamnak.
Meg van a hiba. Alkohollal is át kellett mosni a nyákot, valahol áthúzott. Most 177V-ra van állítva, 180-nál már dereng.
Hmmm Nekem melegszik a fet és a 7805 is. Lehet nekem is mosnom kéne???
Változtattam pár apróságot a panelon. Elhagytam a led alávilágítás táp részét és megcsináltam az rgb csatlakozót. Szerintem nem ezzel van a baj. Csatoltam a kiindulási alapot és a változtatott verzió képét, valaki nézzen rá legyen szíves! A 7805 a lemosás után már nem melegszik, de a fet továbbra is melegszik. Már végigméregettem az összes ellenállást, de nem jöttem rá a hibára. Valami ötlet, hogy merre keresgéljek?
Félig meddig megfejtettem a titkot: túl magas a bemenő tápfesz, 9V-ról visszavettem 7,5V-re. 9V-on annyira melegedett a fet, hogy 10 perc működés után már nem is működött a nagyvesz tép része. Valami biztos nem jó, mert most ugyan működik hosszabb ideje is, de most is forró.
Szia!
Milyen induktivitás van beépítve? Tegyél fel egy képet a tápról.
Szia
Az induktivitást nézd meg, az is okazhat ilyen hibát. 9V-ról még a stabkockának sem lenne szabad melegedni. Üdv: Csupasz
Nem, csak 9 ill 7,5-ről.
Az induktivitást megnézem, lehet az a ludas mert nem ott vettem ahol szoktam.... Köszi mindenkinek!
Itt a kép. Sajnos nem az induktivitás volt a ludas. Kicseréltem, de nem lett jobb. A fet-et is kicseréltem, de semmi változás...
Milyen fet van bent? A kerámiakondi a 100pF-os hány voltos? A 2,2µF elko hány voltos?
Akkor nem értem mi a baj. Igaz az enyémben IRF530 van de az 540-nek is jónak kell lennie hiszen még erősebb. Valami igen terheli szerintem a dc konvertert. Vagy egyik cső vagy valami más. Vagy erőlködik a konverter mert kevés a benő feszültsége ezért kéne megnézni 11-12 Volton mit produkál.
Terheletlenül is melegszik, már kínomban átvágtam a 180V vezetősávját a panelon...
Nekem ugyanilyen az induktivitás a tápban, az jó. A táppal egyszer volt bajom, igaz akkor alig produkált valami nagyfeszt, inkább csak némi derengés volt a csövekben. Viszont melegedett rendesen a FET. Nehezen láttam meg mi volt a probléma: a 2,2 µF-os kondi adta meg magát. Nem felül púposodott meg, hanem alul folyt ki. Csere után tökéletes volt. Nézd meg, vagy cseréld, hátha.
Akkor valószínű valamelyik kondi rossz,hogy előttem is írták. Terhelés nélkül nem melegedhet! Az ellenállásokat is ellenőrizd nem lett e véletlen más értékű beépítve.
A hozzászólás módosítva: Szept 22, 2012
Köszönöm mindenkinek a segítő hozzászólásokat!
A HEstore-tól ebben a csomagban 4 ízben kaptam más alkatrészt mint amit szerettem volna. A dióda volt a hibás a melegedésben. Hp41C kérdésére simán rávágtam, hogy UF4007 mert meg voltam győződve róla, hogy azt raktam bele, mert azt rendeltem, de 1N4007-et kaptam helyette.....
Mule V2-ben, a 2000µF-os kondi helyett elég lenne 1000uF? Vagy valamilyen smd-vel lehetne helyettesíteni?
Szia
Kellene bele a 2000 mikró.Egymás mellett sem fér el 2db 1000 mikró párhuzamosan? Üdv: Csupasz
Lehet elférne, -mostmár-, hogy a ledes fényerő rész és a buzzer rész ki lett véve belőle.
De magasságban nem sokat nyernék vele. A feteket le tudom már fektetni, már csak ez az egy magas alkatrész van benne. Amúgy ez a kondi "minek" kell bele? A táp miatt?
Igen, hogy elég legyen a puffer.
Csináltál már In-12 csővel órát? 170V-on megy, 15K anódellenállást tettem bele, de gyengének tűnik a fénye.Vagy ez ennyi?
Szia.
Van otthon egy mule2 órám, ami még nincs dobozolva. kicseréltem a kondit egy 1000 mikrósra, és mértem szkóppal a pufferingadozást. gyötörtem, nyúztam, ébresztettem, beállítottam, stb, de egyszer sem volt nagyobb a fesz ingadozás 5mV-nál. Végeredményképpen tehát szerintem cserélhető a puffer, ha nagyon szükséges kisebbre.
Az értékek jónak tűnnek. Szerintem ez ennyit tud.
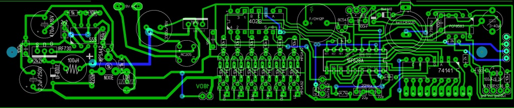
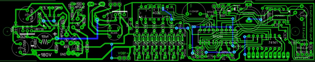
Nos egy újabb hibajelenségem van. Mellékletben a nyákterv. A felső montír a ludas.Az alatta lévő a régi hibátlan.
A jelenség. Az óra "hibátlanul" működik. Viszont a PIC alatt ,két oldalon lévő 4.7K ellenállás a csőpanelen lévő két gomb folyamatos nyomására melegszik, ha sokáig nyomom "szénné is égne". A kijelzést lépteti rendesen ahogy kell. Ha elengedem a gombokat a melegedés megszűnik. Negyed vattos ellenállásokat használtam eddig, ezeket most kicseréltem 0.6W ra, ugyan az a jelenség. A 2 nyáktervet ha tesztprogramban nézem, nem látok hibát, vagy vak vagyok. Valakinek ötlet? Vagy valamelyik másik alkatrész lenne a ludas?
Bocs, én nem tudom megnézni a panelt, mert Diptrace-t használok, csak egy ötlet
Nem cserélted fel véletlenül a + és test vezetéket?Test megy az 5K-ra,+ a nyomógombra. Üdv: Csupasz |
Bejelentkezés
Hirdetés |













