Fórum témák
» Több friss téma |
Fórum » DCF77 óra
Úgy tűnik egyetlen karakter volt elütve a nyelvi fájlban, attól borult fel az egész: a "Hétfő" é beűje hiányzott a hosszú kijelzéshez. Javítottam. A számított ugrás miatt egy hiba is elég és utána minden eltolódik különböző hibákat okozva:yes:
Sziasztok
Szeretném megkérdezni hogy mikor most a napokban próbálgattátok az órát akkor a DCF vevő melyik kimenetét használtátok invertált, vagy a nem invertált jelszintet kötöttétek az órára?
Köszi
Én is korábban próbálgattam de nálam az istennek sem akar lenni DCF szinkronizáció pedig már építettem kültéri DCF vevőt is de még úgysem akart szinkronizálni az óra.
Sikerült elérnem hogy a bejövő DCF jelem már 1Hz villog de az óra ennek ellenére sem akar szinkronizálni, elképzelhető hogy még így is zavaros a jel?
Elképzelhető, de az is lehet, hogy kimaradozik a jel számold meg hányat villan 59 után kell egy szünetnek lennie. Nekem pl. a tápegységek rendesen zavarják a vevőt.
Szia
Ma megint próbálgattam egész nap a lakás minden szegletében a DCF vevőt, és a legtöbb helyen szépen villogott is a ledje másodperc pontosan, Egyszer-kétszer rászámoltam és valóban az 59 másodpercben kimaradt egy ciklus ilyenkor nálam egy pillanatra folyamatosan világított a led, majd újra másodperces ütemben villogott tovább. De sajnos ennek ellenére az időt nem állította be az óra, sőt még a szinkronizációt mutató kis antenna szimbólum sem kezd el nálam jelezni hogy lenne vétel! Összeraktam az órát proteus szimulátorban és ott két perc után beállította az időt.
Alkalmaztad a dcf modul tápján a szűrőkondikat és a soros 100 ohmot? (A led csak a vételi hely kereséséhez kell, beterhelheti a kimenetet, ha kicsi az előtétellenállás)Bővebben: Link
Idézet: Ha ez igaz, akkor az invertált kimenetet nézed. „nálam egy pillanatra folyamatosan világított a led,”
Pedig én is így kötöttem be a DCF modult csak ezek az áramköri elemek nem kerültek beépítésre.
De holnap akkor ezeket is berakom.
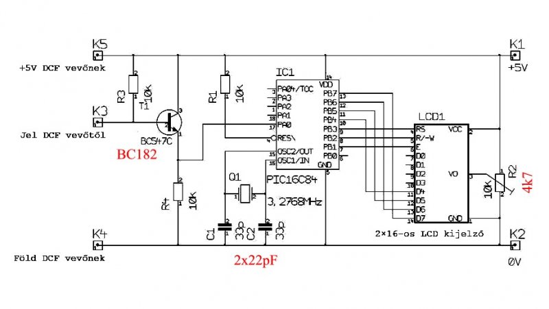
Szia bekötöttem így a visszajelző ledet ahogy a rajzodon láttam, és megnéztem a dcf modult a jobról a 3-ik kimenet van bekötve ami elvileg ugye a nem-invertált kimenete.
De így viszont folyamatosan sötét a led. Én ezt a DCF kapcsolást építettem meg hozzá.
Itt van a bekötés:
Köszi. Én pontosan így kötöttem be a modult.
Azért nem értem hogy miért nem tudja az óra az időt beállítani.
A 2-es és a 3-as csatlakozás között vagy a pic bemenetén van 10k felhúzóellenállás az 5V-ra? Mert a mellékelt kapcsoláson nincs...
Azt hiszem ezen amit megcsináltam nincsen , én ezt dobtam 9ssze pont a DCF szinkronizáció végett.
Igen ez az amit én is próbáltam, a buffer tranyó nem szükséges a conrados modulhoz. Ennek így mennie kell maximum az lehet a baj, hogy nincs meg a jelszint vagy nagyon zajos a táp. Nekem sincs vele állandóan szinkron, de azért 5-10 percen belül egy 2m-es kábel végén lévő vevővel megtalálja az óraszinkront. Tegyél fel egy képet a kész kapcsolásról, vagy egy videot, hogyan (nem)működik más ötletem nincs...
Rendben de sajnos már csak holnap tudok róla képet mutatni!
Egyenlőre csak dugdosós panelon dobtam össze, én ezzel csak azt szerettem volna letesztelni hogy van-e itt nálunk a panelben DCF szinkronizáció.
Ezeket a képeket tudtam csinálni róla mind mondtam csak dugdosós panelon van összerakva egyenlőre az óra, magáról a DCF vevőröl nem tudtam képeket csinálni mert az jelenleg a tetőn van fent egy műanyag dobozban!
Ez úgy látom az én általam módosított ékezetes progi. Akkor a pic 16f628A és a kvarc 4Mhz. Kipróbálom, nálam megy-e ez a változat, mert én csak a hosszabb kijelzésű (24 karakter) változatot teszteltem a vfd kijelzővel...
Kipróbáltam...ok.
Nem tudom a tiéd miért nem működik rendesen Talán a modult közvetlenül csatlakoztatva kellene lehatárolni, hogy mi az ok.
Szia
Nálad mikor talál DCF jelet az óra villog a kis antenna szimbólum? Mert nálam az sem akar villogni!
Igen villog, a képen is látszik, hogy éppen halványan még ott van. Ha ki van merevedve, akkor a polaritást is ellenőrizni kell, mert arra utal, hogy állandóan magas szinten van a kimenet (nekem is volt ilyen , amikor fordítva kötöttem a modulra a tápot
)
De valahogy azt nem értem hogy nálam hiába van a nem-invertáló kimenetre kötve ezek szerint mégis valahogyan megfordul a jelszint de hogy miért van ez arra még nem jöttem rá.
Normál esetben ha megfelelő DCF jelet szolgáltat a vevőmodul akkor milyen feszültségértéket kell mérjek a kimenet, és a test között?
A tápfeszt, 5V ha aktív, ha nem akkor 0V. Lehet, hogy csak szkópon látod, ha rendesen működik.
Szia! El tudnád küldeni nekem az ékezetes forrásfájlt, ha publikus?
Előre is köszönöm!
Tessék: :yes:
Sziasztok az a problémám hogy a panel lakásban nem vesz a dcf orám jelet. Szeretném ha müködne, tudna valaki egy helyet ahol lehet gyári antennát venni, háta az erősebb. Vagy tudja valaki hogyan lehet feltuningolni a meglévő ferittest. Vagy esetleg van valakinek egy erősítő kapcsolása mit az antenna után bekötnék. A conrádban csak vevő modult lehet kapni, külön antennát már nem
![]() Nincs valakinek egy felesleges Conrádos DCF antennája megvenném.
Sajnos az ungarisch_e.inc -be került egy kis bug. A programsor alján a Téli felirat után kell egy szóköz, mert a Nyári feliratnak ottmarad az "i" betűje és igy szinkron után Télii látszik. (a rövidebb kijelzőknél)
Javítás után:
Sziasztok!
Átalakítottam az órámat a képen látható módon, hogy kikapcsolás után se felejtse el az időt. Problémám az, hogy amikor kikapcsolom akkor a tápon ~2,7V-ot mérek. A pic vezet át a 4. és a 14. lábán. Ha kiveszem a pic-et akkor nincs feszültség a tápon. Feltöltött kondinál ha beteszem a foglalatba akkor nem produkál ilyet amíg be nem kapcsolom. Utána ugyan ez. Csak az a baj, hogy gyorsan leszívja a kondit és elfelejti az időt. A pic-el van baj, vagy miért vezet át? Előre is köszönöm! |
Bejelentkezés
Hirdetés |









Nem tudom a tiéd miért nem működik rendesen 
)
Javítás után: 

