Fórum témák
» Több friss téma |
Fórum » Digitális sebességmérő motorra LED-es kijelzővel
Témaindító: tbence3, idő: Ápr 30, 2006
Témakörök:
Sziasztok!
Egy kérdéssel fordulok hozzátok. Van egy robogóm amiben analóg km/h van beépítve.Ezt szeretném kicsrélni 7szegmenses kijelős km/h-ra.Ez lehetséges-e megvalósítani és persze hogy? Amúgy az a bajom vele (analóggal) hogy amikor megállok akkor még a mutató még 40-50-nél tat és ez engem idegesít. Vagy pl amikor elindulok akkor se tudom pontosan hogy mennyivel repeszt a robi mert csak akkor lehetek ebbe biztos ha már beált abba a sebességbe.Tudtok nekem segíteni? Talán kapcsrajzot küldtök + nem tom.Jótanács is elég. Elöre is kösz: Bence
Hali!
Ez engem is nagyon érdekelne, bár nem tudom, hogy hogy lehetne ezt megoldani.
Helló.
Na ez a baj nekem is.Nem tom hogy merre induljak el.
Van a neten egy jópár rajz, mindegyik azonos alapon nyugszik...az első villára raksz egy HALL-érzékelőt, a küllőre 1,2,4,8 db mágnest, leméred a gumid külső kerületét.
impulzus * kerület/mágnes darabszáma/idő és már meg is van... Néhány TTL IC-vel megoldható... Ha kell, keresek rajzot
Sziasztok!
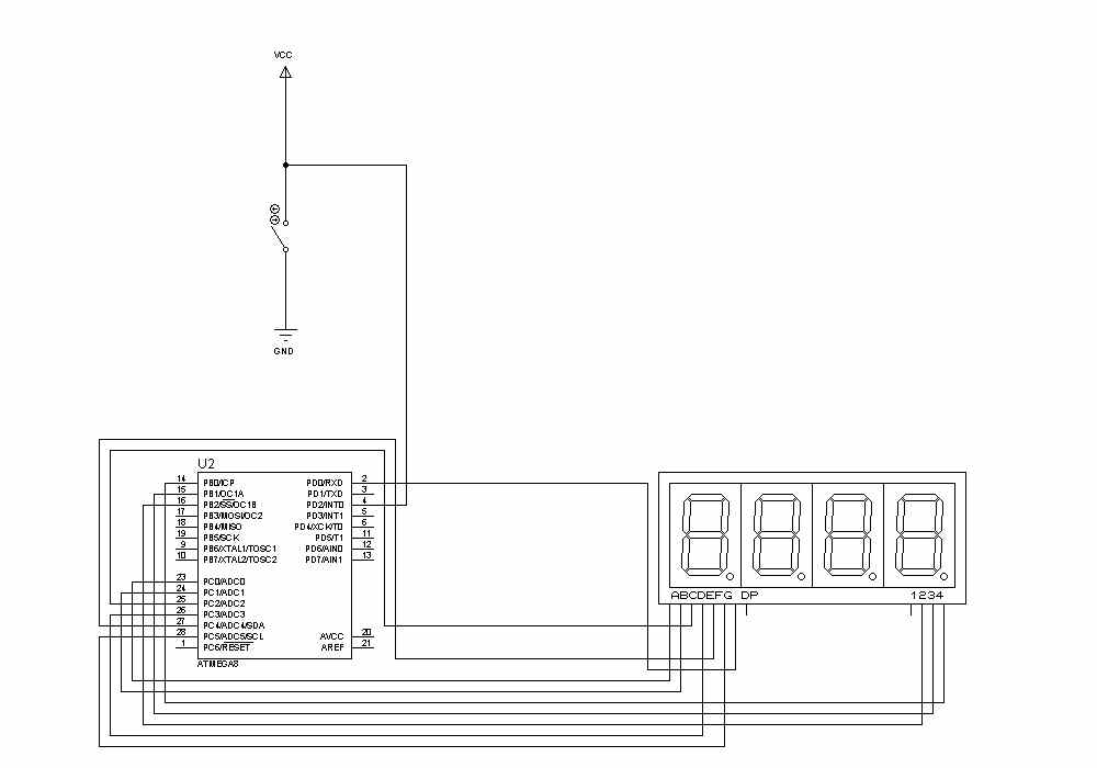
Szerintem a legegyszerübb egy mikrovezérlővel. Nem kell hozzá más, csak a mikrovezérlő, a Hall cső+mágnes, és a táp az ic-nek. Meg persze a 7szegmens kijelző. Belinkelek egy vázlatot, ez persze a program függvényében változhat. Hátrány, hogy legalább Basic szintű programozási ismereteket kíván, előnye viszont, nem csak km/h-t lehet vele mérni, hanem megtett utat, eltelt időt, átlagsebességet, és még sokmindent, akár még motor fordulatszámot is. Üdv
Hát igen ezt csak fejlettebb fejlesztőkörnyezettel lehet megcsinálni, Tizedestörttel való számolgatás, osztás, szorzás, ezt assembly ben megírni elég nehéz volna....
Oké!
köszi szépen. Ha van valaki aki tud még ajánlani másik megoldást azt örömmel veszem de szerintem másokat is tudnánk ezzel segíteni.
Bocs de amúgy mit jelent az hogy HALL?
Mert ezt még nem hallottam sehol és nem is láttam.
HALL : ha jól tudom, egy olyan IC, ami mágneses tér hatására ad impulzust, vagy valamilyen feszültséget a kimenetén
A röviden HALL érzékelőnek titulált "IC" tulajdonképpen egy HALL jelenségen alapuló érzékelő
A lényege, hogy a mágneses tér eltordítja egy rezgőkör hullámalakját és frekvenciáját, ezáltal a mágneses tér iránya és nagysága is mérhető... A lényege, hogy vagy mágneses tér jelenlétét érzékeli, és ezalapján tápfeszültséget, vagy testet ad ki a kimenetén, illetve a mágneses tér polaritásváltozását érzékelve be illetve kikapcsol É-D polusokra...
Most vettem a Lidl-ben biciklicomputert 1200-ért.Mindent tud ami Neked kell, 1 mágnest kell felszerelni a küllőre + a reed-relét:1szerű, olcsó kivehető a tartóból (nem lopják el).
Ált. én sem assembly-ben szívok a számolgatásokkal. Az avr-ekhez van egy shareware Basecom-avr nevű progi, csak beírom a műveletet és kiszámolja, így nem szükséges olyan komoly fejlesztői környezet sem. Az avr-eknek kicsit nagyobb az utasításkészlete mint a PIC-nek, de asm-ben még így is komoly munka lenne.
Én is gondoltam a biciklis cuccokra, de nem led, és itt arról van szó, meg nem biztos, hogy jó a moci kerékátmérőjére is, egyébként tőkéletes.
Hello
Abbol kellene kiindulni ami a kilometer oraban van egy fordulat fugvenyeben valtozo mutató amit ugye egy spiral hajt kellene egy fordulatszamlaló amivel kulonbozo sebességeken meg lehetne mérni a spirál fordulatszámát és ezeket az etalon értékeket megadnia a mikrokontrollernek amibol o kiszámolná a pillanatnyi sebességet és kiírná a kijelzőre... És akkor már ha szétbontottuk a gyári órát meglehet spékelni egy fordulatszám mérővel meg egy benzinszint jelzővel ami elfér benne és elég jól nézne ki.... nah milyen ötlet?
sziasztok!
Nem tom nem reklámnak szánom de itt van az a km/h amit Sebi ajánlott a figyelmembe és a tiétekbe is:km/h Megéri szerintem.
ilyet nem csak a lidlbe lehet venni!!!!
van biciklis boltba, gazdaságosba, hódnál, praktikusba, szal minden nagyobb áruházba is. körül kell nézni tuti van 1200 alatt is
mondanál valami kulcsszót, hogy kell rákeresni ??
engem érdekkelne, de a bolti nem jó, mert kissebb kerékre kellene, mint 16" -os.
hi
nekem csak annyi a problemám ezzel, hogy bicajon nem túl csúnya a mágnes meg az érzékelő, úgy mond "észrevehetetlen", de egy motoron :S:S:S (nagymotor) én is inkább a spirál fordulatát mérném, meg van adva az áttétel nagysága, tudod hogy 1 fordulattal megettet X métert.
Sziasztok!
Az nagy hülyeség lenne, ha modjuk a spirál végére tennénk egy kismotort, mint pl ami a magnókban van és ha forgatná a spirál, akkor feszültséget termelne és erre meg kötnénk egy 3 számjegyű fesz mérőt, persze úgy hogy érzékennyebbé tennénk a műszert, mert a kismotor csak pár voltot termelne nekünk. Szerintetek?
Sziasztok emberek, én építettem egy hasonló áramkört igaz autóba. Feltettem pár képet rólla ide :
http://www.kep.tar.hu/ampervadasz2001/50251866#2 Az egész lelke egy pic, az számol mindent. A sebesség a felső 7szemenses kijelzőn , a motorhőfok az alsó, az összes többi paraméter az lcd kijelzőn jelenik meg.Az impulzust a bal első féltengelyre szerelt érzékelő adja, ebből számolom a sebességet és a megtett utat. Remélem segítettem, üdv.
Megtudnád velünk osztani a kapcsrajzott vagy amit érdemes vagy amit meg is osztanál?
Kösz
Hali!
A motorhőfok adatait honnan veszed le? Saját adójáról, vagy külön hőérzékelő? Milyen adatokat tud még mérni, kijelezni? Köszi
üdv
szerintem ezt is megérné megnézni ugyan az az leve mint a speedméternek (szem a flipflopot kellene kicsit átdolgozni bár még ennyire nem merültem bele a témába.) de ha valaki ávgja a témát .... csá
Sziasztok
A motorhőfok jelét egy pt100-as ellenáláshőmérő adja, ez van megtáplálva egy 1-2mA-es aramgenerátorral.A hőmérőn eső feszültség jelét egy szűrő+erősítő páros erősíti 11x-es értékre, majd mindezt egy 12bites ADC alakítja át, és a pic dolgozza fel, jelzi ki. A hőmérő a vízkörbe lesz beépítve, sajna még nem jutottam el idáig. A berendezés még olyan 80%-osan kész. Méri a sebességet, megtett utat, 2 résztávot (nullázható), motorhőfokot, külső hőmérsékletet, és az akksifeszt. A motorhőfokot, és a sebességet 7szegmenses kijelzőkön, a többi paramétert az lcd-n jelzi ki. Többek között azért lett mikrovezérő alapú a rendszer, mert a kerékkerület+idő ből számítja a sebességet, és fontos volt, hogy az összes paraméter kalibrálható legyen.
Ja és a javastalaim, a kijelzővel kapcsolatban:
Ha lehet akkor 3,5digites lcd kijelzőt használjatok az előlapra, mert nappal a 7szegmenses kijelző csak gyengén látható. Este viszont az a gáz, hogy az ilyen lcdknek nem láttam még háttérvilágításos változatát, tehát külső megvilágítás kell neki jobb híjján. Este viszont a 7szegmenses kijelző király ![]() Ledekből megpróbáltam a legfényesebbeket venni, de nem oldotta meg a gondomat, bár a zöld színű szinte nem, a piros színű valamicskét használható mappal is. vagy nagy árnyékolást csinálunk a kijelző elé, ami nem biztos, hogy mindíg kivitelezhető. Megpróbálok valamiket ide feltenni, amik használhatónak tűnnek.
HI
egy ötlet, egy ilyen bonyolult átszámítóellenállásbigyó helyett lehetne használni mondjuk spec szenzort (DS1820) ?? ha nem tennénk bele LED kijezőket, hanem HD44780-as alapú LCD-ket háttérvilágítással (2x24,4x16) van egy spec LCD-ém fénymásolóból (2*22 karakter+két darab 7 szegmenses LCD külön vezérelve! (cd4511)) HD44780 kompatibilis, ja és fehér CCFL háttérvilágítása van+ nagyok a pöttyök! => távolról is jól látható. udv...
Nem nagyon akarok beleszólni! De szerintem egy 128x64-es grafikus LCD-n simán elfért volna az összes kijelzendő dolog és még háttérvilágítása is van és nem sokkal kerül többe mint egy 4x20-as karakteres LCD.
A PIC belső 10bit-es ADC-je nem lett volna elég a hőfok méréséhez? Ha nem, akkor a microchip gyárt olyan hőszenzort amiben 12bit-es ADC-van és akkor nem kellet volna a PT100-al vacakolni. Csak ennyit akartam..... |
Bejelentkezés
Hirdetés |






nah milyen ötlet?




