Fórum témák
» Több friss téma |
Öhöm. tegyek potit a két kapcsolás közé? Vagy hogy?
Vetnék egy pillantást a LED-es kapcsolásra. Térjünk vissza a kiindulási ponthoz.
Sziasztok!
Kicsit belekavarodtam elméleti szinten a dolgokba és ebben kérnék kis segítséget. Először is adott ez és ez a fajta limiter. Melyik a jobb működés szempontjából? Én arra jutottam, hogy az utóbbi a végfok teljesítményére van belőve, így ha mondjuk kisebb teljesítményű hangszórót akasztunk rá és emiatt kisebb teljesítményről járatjuk, akkor nem fog működésbe lépni, nem védi a hangszórókat. Előbbinél viszont, ha rendesen be van állítva a végfok gain potija, akkor elvileg egy kis túlvezérlést fog megengedni a limiter, ahova be van állítva a vágása. Persze, ha valaki feltekeri a gain-t, akkor mindegy... Jól értelmezem? A másik, hogy ezeknek hova van beállítva az a feszültség, ahol vágjon? Gondolom nem 0,775V-ra. Melyik alkatrészről függ?
A második végfok teljesítmény kimenetet figyel, az hajtja meg. Amikor elér egy szintet, akkor nyit a tranzisztor és kapcsolja a LED-ket, amik a fényen keresztül vezérlik a fotóellenállásokat és lehúzzák a bemeneteket.
Meg van adva egy táblázat a teljesítményhez, hogy mekkora soros ellenállás kell hozzá. Gyakorlatilag egy max teljesítmény esetén közbelépő áramkör, pl. egy bolondbiztos erősítőhöz buliba... Üdv Inhouse
Ezt így értem, a másik is így avatkozik közbe.
De akkor ez csak akkor jó, ha a végfok és a hangszóró teljesítmény kb azonos. Idézet: „Ezt így értem, a másik is így avatkozik közbe.” A vége hasonló, de itt aktív elektronika van, saját tápfesz igénnyel és műveleti erősítők formálják a jelet. Itt nem játszik a nagyjelű bemenet, ez vonal szintű jelet igényel. Nagy valószínűséggel jobb a minősége, jel/zaj viszonya, torzítása...és használhatod ott is, ahol nincs teljesítmény kimenet. Idézet: „De akkor ez csak akkor jó, ha a végfok és a hangszóró teljesítmény kb azonos.” Nem. Arról itt nincs szó. Nagyobb végfok szólhat halkabban, és korlátozhat kisebb teljesítményen ez a limiter. Tehát ha kisebb a hangfalad, mint a végfok, akkor is lehet jó. Üdv Inhouse
Szia! Mindkét limiter széles határok között állítható a bennük lévő potival. A Silonex-hez a leírás itt található.
Elliott rajzát preferálom, a C2 igényednek megfelelő kiválasztásával a beavatkozás felfutása és lecsengése kézben tartható.
Inhouse, reloop: köszi a segítséget! Kezd összeállni a kép. Bár nincs rá szükségem, csak érdekel.
Még annyi, hogy akkor itt az R3-at az erősítő teljesítményének megfelelően megválasztjuk, utána a VR1-el tudjuk szabályozni? Ha igen, akkor gondolom úgy, hogy fülre megkeressük hol kezd vágni, majd kicsit feltekerjük?
Az R3 korlátozza a LED-eken átfolyó max áramot, ezért kell a teljesítmény maximumához illeszteni. A tápot is a végfok kimenete adja. Aztán persze a potival lehet állítani az egészet. A füled becsaphat, érdemesebb szkóppal megnézni azt a vágást.
Üdv Inhouse
Hát igen, ha lenne...
De ha a kisebb teljesítményű hangszóróra méretezzük a beállítást, abban a szkóp úgyse tudna segíteni. Vagy itt úgy érted, hogy az adott hangerőn véletlenül se vágjon bele a limiter?
Arra, hogy lásd a vágást, lehet, hogy hamarabb vág - és ezt látod - mint hallod. Ha jó a füled és hagysz rá egy kicsit, el tudod találni.
Üdv Inhouse
Most már csak egy kérdésem van.
Azt ugye jól gondolom, hogy ezekben egy bizonyos késés van. Aztán miután leszabályzott, akkor már a kimeneten a jel megfelelő lesz, így egy kicsit visszaerősít rajta. Így nem lesz hullámos a jelszint? Ezen az ábrán ugye a sima limiter működése elvileg a 2. ábra. De ezt valahogy nem tudom elképzelni. Mivel a fotoellenállás a bemenő impedanciát szabályozza, így csak a jelszint lesz kisebb, nem négyszögesedik a jel, vagy mégis? Meg néztem a silonex oldalán az nsl32 felfutási és lefutási görbéjét, számomra olyan mintha belevinne egy attack-ot és release-t. Javítsatok ki, ha baromságokat beszélek!
Szia! A negyedik ábra a mérvadó. Attól, hogy nem vágja a szinusz csúcsát a "gain manipuláció"
még jelentősen torzítja a jelet. Ezért kell a mindenkori igényekhez testre szabni. Egy jó limiter rendelkezik külön attack és release szabályozással, digitális verziónál erről megfelelő algoritmusok gondoskodnak. Neked marad a jelszinttel arányosan töltődő- kisülő kondenzátor kapacitásának a megválasztása: Bővebben: Link
Azt hiszem kezd összeállni a kép. Az angolom nem valami jó, így elliot írására annyira nem tudtam támaszkodni.
Köszönöm a segítséged Neked és Inhouse-nak is!
Sziasztok!
Vettem nem régen egy ilyen hangfalszettet: http://www.mall.hu/polchangszoro/sal-pa-25-active?gclid=CI3VjqnB1bk...MSoAGg És van hozzá egy ilyen "mixerem" : http://metroman.hu/product/vezetek-nelkuli-mikrofon-karaoke-erosito...-MIXER És nekem mindössze annyi problémám van, hogy igencsak túlerősít ha a mixer a laptop és a hangfal közé be van iktatva. Azért lenne erre szükségem mert hangerőszabályzásra könnyebb egy potit tologatni mint állandó jelleggel felállni és halkabbra/hangosabbra venni. Szeretném tudni létezik-e olyan kapcsolás, amely leszabályozza a maximális bemenő jelet. Előre is nagyon köszönöm a segítségeteket.
Szia! Létezi ilyen áramkör: itt a témája. Készen is árulják: Bővebben: Link
A keverőnek nem kéne drasztikusan felerősíteni a jelet, ez a része elég érthetelen számomra
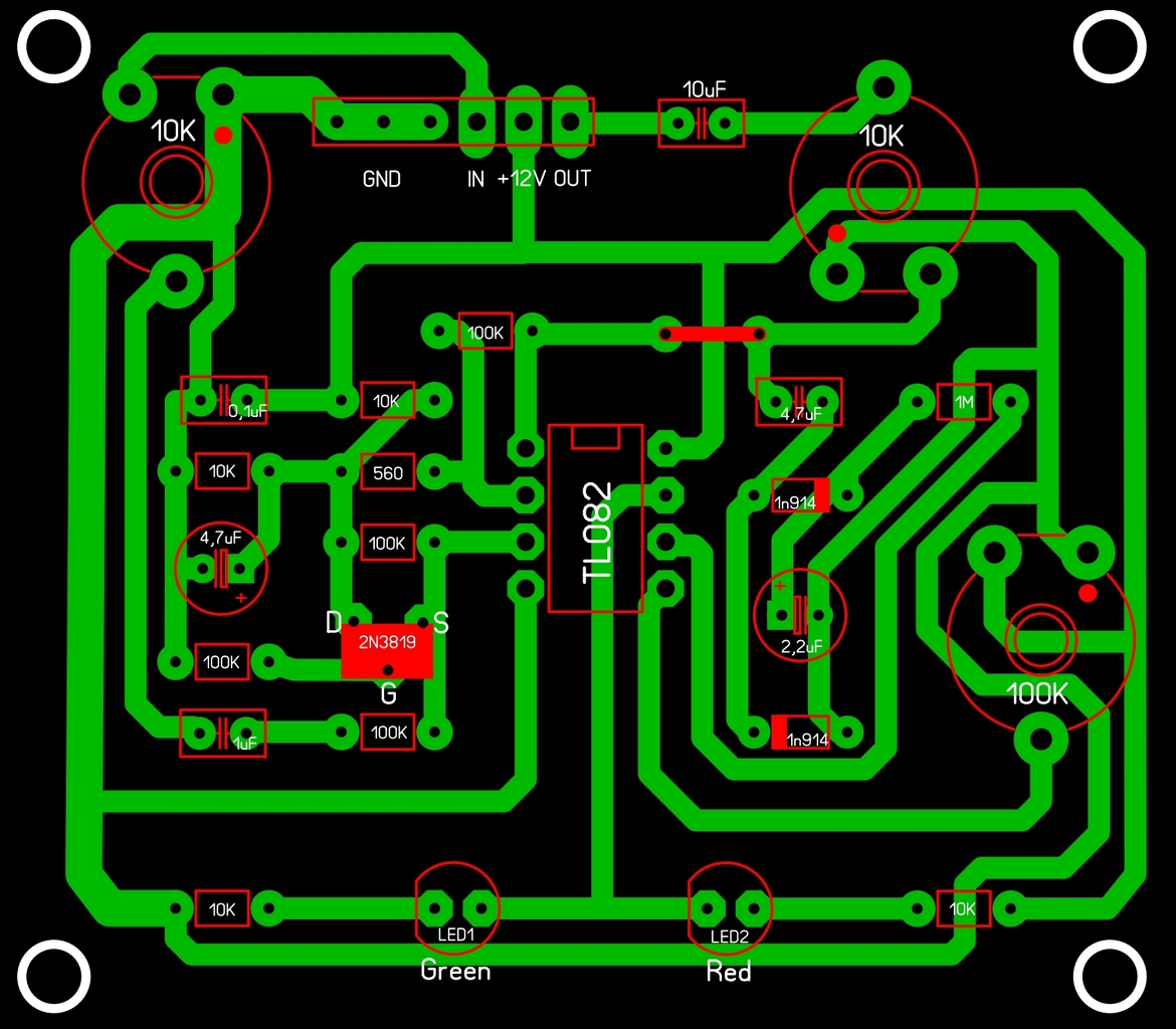
Sziasztok, még régebben olvasgattam itt a fórumon a limiter kapcsolásokról, de időm még nem volt vele foglalkozni, tegnap este megrajzoltam egy kapcsolást, ha időtök van nézzétek már át, hogy rendben van-e minden? Aztán ha jó akkor a hétvégén el is készítem, kíváncsi vagyok rá, hogy milyen is lehet!
Szia!
Én is tervezek építeni egy limitert. A kapcsolásban az R11 mit csinál azon kívül, hogy változtatja, hogy melyik led világítson? Mert én úgy látom, hogy az másra nincs befolyással.
Szia! A rajz bal alsó sarkában van a magyarázó szöveg. R11-el állíthatod be, hogy jelezze a határolást.
Igen, láttam én is. De szerintem az úgy abban a formában nem igaz. Mert jelezHET akkor is amikor nem határol és határolHAT amikor nem jelez.
Amíg az "A" műveleti erősítő kimenetén a jel amplitúdója kisebb mint D1, D2 nyitófeszültsége mitől jelezne?
Való igaz. Én csak annyit szerettem volna hozzá tenni, hogy a kijelzés és a szabályzás között nincs egyenes arányú összefüggés.
Sziasztok.
Adott ez az áramkör: http://www.hobbielektronika.hu/forum/getfile.php?id=83815 Az optó helyett nekem LDR+LED van és a FET BS170. Minden jól működik,teszteltem hanggal,gyönyörű torzítás mentesen dolgozik,csupán a release/attack RC tagokon kellett változtatnom, **mert nagyon lassú volt. A release értéken gyorsítottam,de csak annyira hogy még ne "huppogjon" hallhatóan.** Az itt a problémám,hogy a threshold poti a kisérletben 10kohm volt,most stereo 50kohm van és nem akar működni a dolog. Továbbá,ha ki is cserélem,vissza 10k-ra,akkor sem működik. A poti közvetlen kap 3V-ot TL431-ről,nincs osztó tag rajta. Alig haloványan pislákol a fehér LED,de az opto -vörös- LED-je már nem villanik. A kisérleti és a beépített nyák egy és ugyan az,tehát ez a hiba kizárva. Több FET csere sem hozott eredményt. Ha a FET előtt-re csatlakoztatom a LED-eket közvetlen az op amp-ra a dióda után,akkor működnek,csupán igy elveszik a release(vissza állás,elengedés)funkció,vagyis "huppog" a hang. Vajon mi lehet a baj ,még? Minden segítőkész ötlet szivesen látott. Egyébként,ha valaki meg szeretné építeni,hallottam a hangját,rendkívül jó,csak most valamiért nekem nem akar -újra- életre kelni. **szerk. A hozzászólás módosítva: Ápr 24, 2014
Szia! Ellenőrizd D4 helyes beültetését, úgy tűnik fordítva van, esetleg hibás.
A dióda jól van bekötve és nincs baja.
Átnézem holnap még,mert 2 napja még működött.Magam is meglepődtem,hogy igen,főleg hogy milyen szépen. De fogalmam sincs,most miért nem. Ha kell elszaladok diódákért,újabb,esetleg más tipusú FET-ekért,mert rengeteg van,amivel ki lehet váltani.Csak épp BS170-t mondtam az eladónak elsőként. Egyébként,egy 2 utas crossover-be van beépítve,utólag.A sok "vak" DJ palánta 4 ingyen sör után már nem "lát" sokba kerülnek a végfok tranzsztorok,pláne a hangszóró tekercselés. Ez a megoldás viszont nem segit:
Járd körül jobban! Ha a FET elé kötve beindul a LED akkor honnan máshonnan kaphatna áramot?
Az opamp-tól.
Visszakötve a FET-re már nem kapcsol.
Mérj egyenfeszültséget túlvezérléskor D4 katódján!
Szerk.: a BS170 úgy nézem jó bele. A hozzászólás módosítva: Ápr 24, 2014
|
Bejelentkezés
Hirdetés |















