Fórum témák

» Több friss téma
Fórum » DVD-olvasóból lézer?
 
Témaindító: tillitomi, idő: Júl 31, 2007
Témakörök:
Lapozás: OK   136 / 143
(#) dave500 hozzászólása Júl 14, 2013 /
 
Sziasztok!
Na a 20x LG diódám 420 mA mellett szállt el, ahol már a bőrt is égette, fekete folt nélkül is (le vagyok sülve.)
Szerintetek lehetne pwm-el (555 meg pár alkarésszel) finoman szabályozni a fejmi?ozgató tekercsének az áramát? Ahogy mértem kb. 20 mA-nél mozdul meg, és 300mA körül megy végállásba. Mindent 5 V-ról.
Mivel lehetne ezt elég finoman szabályozni?
(#) sargarigo válasza dave500 hozzászólására (») Júl 29, 2013 /
 
Röviden? Bármivel! Akár pwm, akár egy áteresztő tranzisztoros, akár áramgenerátoros megoldás jó lehet a tekercs belövéséhez! Szerintem az áteresztő tranzisztoros a legegyszerűbb ha potival akarod beállítani, de akár pwm is lehet ha mikrovezérlővel akarod állítani.
(#) sargarigo hozzászólása Júl 29, 2013 /
 
Szereztem lézeres szintjelzőt occsóér játszani. Rátettem a már leközölt áramgenerátoros kapcsolást, de az áram beállítása közben (nulláról kezdtem növelni) szépen el is pusztult egyenként mindkettő. Arra gondoltam, hogy ha nem hajtom ki nagyon, csak menjen, akkor majd jó hosszú élettartama lesz. Nem jött be. A poti új, szóval nem gondolom hogy a tekergetés közben kapott volna nagy "zaj-áramot". Tönkreteheti a lézert az, ha túl kevés az árama? Tehát például amikor még csak ledként működik, nem indult be a lézer effektus (vagy kicsit fölötte). Van még kettő ilyen lézerdiódám, nem akarnám őket is tönkretenni.
Szeretném az áramát színusszal modulálni (vagy lehet hogy négyszöggel majd meglátom). Tönkreteheti?
A hozzászólás módosítva: Júl 29, 2013
(#) sargarigo válasza sargarigo hozzászólására (») Júl 31, 2013 /
 
Up?
(#) sargarigo válasza sargarigo hozzászólására (») Aug 5, 2013 / 1
 
Akkor válaszolok magamnak, az egy hetes kutatás eredményéről:
A lézerek elpusztulását feltehetőleg az okozhatta, hogy próbapanelen készült el az áramkör, és a sok mocorgás közepette a lézer vezetéke kicsúszhatott egy pillanatra a lyukból (olyan vékony a huzal, mint a hajszál, én meg ahogy kitermeltem, már pakoltam is a próbapanelre). Mivel áramgenerátorról van szó, a megszakadás pillanatában a lézer kontaktjára rákerült a teljes tápfesz, és amikor újból érintkezett, már késő volt a szabályozáshoz.
Ez az első verzió. A második, hogy a lézer nem szereti a teljes kikapcsolást, én meg a modulációval nulláról üzemi áramig hergeltem, ezzel másodpercenként több ezerszer ki-be kapcsolgattam. Naná hogy elpusztult.
Úgyhogy a következő lépés az lesz, hogy kap az egész motyó egy rendes panelt (így a kontaktgond elvileg megszűnik), a lézer rendes kábelt, és a minimum áramot beállítom arra az értékre, amikor már sziporkázik. Talán így már nem fog átlépni az örök fotonok vidékére!
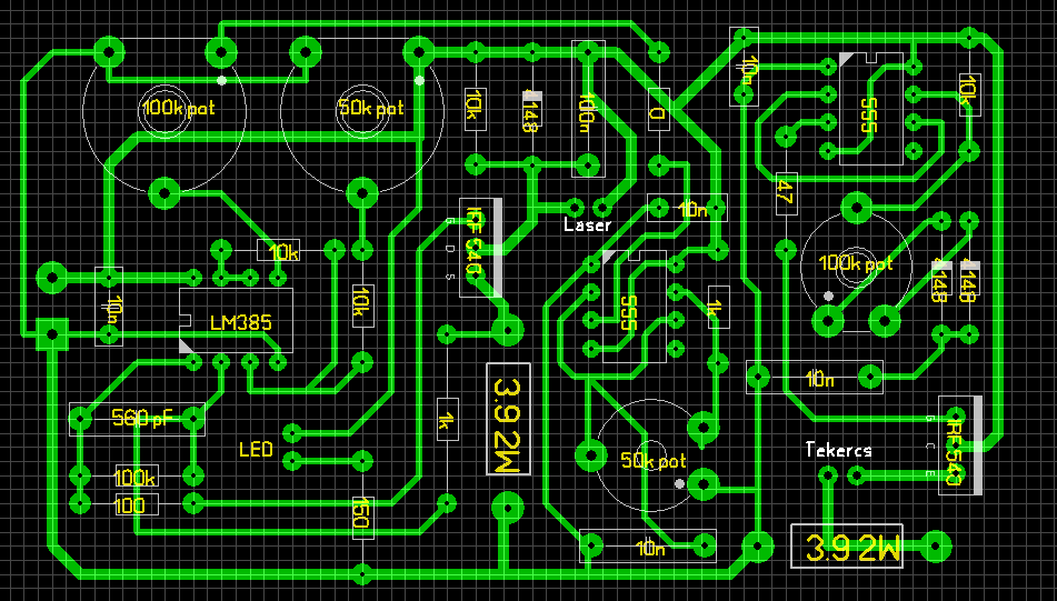
(#) dave500 hozzászólása Aug 23, 2013 /
 
Sziasztok! Megterveztem a nyákot egy all in one kapcsoláshoz a lézerrel kapcsolatban!
A nyákterv tartalmazza az áramgenerátort, a modulációt, és a lézerhezfejben lévő tekercsekkel megvalósított fókuszt.
Az áramgenerátor módosítás nélkül a szupepe féle, a villogtatás az 555-s IC alapkapcsolása, a PWM pedig ez.
Ezzel lehetne a PWM-es kapcsolással lehetne jól, finoman szabályozni a tekercs áramát? Fontos lenne a precíz fókusz álllítás. (kb 10-400 mA között, ezér is raktam be a 3.9 Ohm - os ellenállást.
Ez így egyben szerintetek működhet? Megnézné nekem valaki, hogy van-e benne hiba? Megköszönném!
(#) nolf hozzászólása Aug 29, 2013 /
 
Sziasztok lenne egy olyan kérdésem lézer nyomtato le let selejteve nem jó és ki szedtem a lézert valaki tudna benne segiteni hány voltos vagy milyen lehet és lehet eh belöle csinálni estleg lézer schohoz megfelelö eszközt ? és 3 lába van és hogy mit hova kel köttni ?
(#) misi93 válasza nolf hozzászólására (») Aug 29, 2013 /
 
Szia! Úgy hallottam hogy a nyomtatókban nem jó "lézer" van mert az infra nem pedig vörös ha kis áramgenerátorra rákötöd kis pirosas fényt látsz, de nem jó és véletlenül se nézz bele veszélyes. a nagyok majd többet tudnak mondani
(#) nolf hozzászólása Aug 30, 2013 /
 
szia ja értem :S aj de kár volt egy olyan lézerem amit abucsuba vedtem de azzal az a baj nem tudom hogy lehet be kötni mert nem tudom le szedni a nyáklaprol az meg gombos volt :SS
(#) tápos hozzászólása Okt 11, 2013 /
 
Hello Mindenkinek!!
Segítséget szeretnék kérni!
Szétszedtem egy kék-uv lézermutatót, a meglévő elektronikára kötöttem rá egy dvd író lézer diodát, ugyanúgy 2 db AAA ceruzaelemmel működtetve először fényesen világított majd elhalványodott! Az elektronika melegszik, a dioda meg halványan világít!
Érdemes ezzel az elektronikával hajtani vagy inkább építsem meg a Szupepe féle panelt, vagy esetleg be lehet valahogy kötni a gyári elektronikára???
Köszi a segítséget!
(#) dave500 válasza tápos hozzászólására (») Okt 11, 2013 /
 
Szia! Inkább építsd meg a szupepe félét, én is megépítettem, és remekül működik! A dióda pedig kuka!
(#) tápos válasza dave500 hozzászólására (») Okt 11, 2013 /
 
Köszönöm a gyors választ!
Akkor majd a jövőhéten beszerzek hozzá mindent, viszont majd az élesztéséhez szeretnék kérni egy kis segítséget, mert nem teljesen világos!
Előre is köszönöm!
(#) tápos hozzászólása Okt 12, 2013 /
 
Hello!
A dvd íróba ugye van 2 db dioda, lézermutatót kibelezve és azt felhasználva meghajtóáramkörnek az egyik dióda erősen világított majd elhalványodott, viszont égetett, a másik dióda brutál fénnyel világít, ezt simán össze lehetett így kombinálni vörös lézermutatónak, de sajnos ez egyáltalán nem éget!
Miben különbözik a 2 dióda egymástól, hogy tönkrement az egyik? Túl nagy árammal hajtottam, ezért végezte a kukába? Gondolom az egyik ami most nekem működik az csak olvas, amit meg tönkretettem az ír! Olvasgattam visszafelé, ott azt olvastam hogy az egyik az infra dióda a másik meg a vörös! Akkor hogy is van ez???
Jövőhéten megépítem a szupepe féle kapcsolást, még van tartalékba egy másik dvd íróm, viszont azt a diótát már nem szeretném tönkretenni! Mire kell figyeljek?
Köszi a segítséget!
A hozzászólás módosítva: Okt 12, 2013
(#) Stewe válasza tápos hozzászólására (») Okt 12, 2013 /
 
A CD műveletekhez használja a fej az infravörös lézerdiódát, a vörös színű a DVD-k író olvasó sugarát adja. Az hogy egy lézer éget-e, csak a teljesítménytől, és az energiasűrűségtől (vagyis a fókuszálástól) függ.

Megkülönböztetés:Készítesz egy áramgenerátort 40-60mAre. Áram alá helyezve a vörös fénye gyenge de határozott, az infra sehogy sem, esetleg alig látható fénnyel válaszol, ami kamerán keresztül fehérnek látszik.
A határáramról: ismeretlen diódát 160-180mA felett a legjobb hűtés mellett sem érdemes járatni. Komoly teljesítményre ismert határadatokkal rendelkező diódát kell beszerezni.
Égetni... a lézer nem játék!
A hozzászólás módosítva: Okt 12, 2013
(#) dave500 hozzászólása Okt 13, 2013 /
 
Sziasztok! Ma bontottam egy 22x-es diódát egy samsung íróból (soha többet nem veszek samsungot) Olyan fura tokozása van, hogy fogalmam nincs hogyan fogassam be ezt egy processzorhűtőbe..
Ilyen a lézer.
Még egy kép.
(#) tápos hozzászólása Okt 15, 2013 /
 
Hello!
16x-os dvd íróból kiszedtem a diódát, megépítettem szupepe féle kapcsolást, tök jól működött, kb 160mA-t adtam neki, de többet nem is vett fel hiába tekertem feljebb a potit!
Lehetséges az hogy kb 4-5 perc folyamatos üzembe tönkremegy a dióda jó hűtés mellett is?
Teljes fénnyel világított sokáig, majd egyszer csak halványodni kezdett a fénye, kikapcsoltam vártam vele, mikor újra kapcsoltam minden oké volt, azt hittem merül az elem, majd többszöri használat után elhalványodott, (most már jóval halványabban világít csak) melegnek egyszer sem éreztem, valamint égetni se nagyon akart!
Túl sokat járattam volna?
(#) dave500 válasza tápos hozzászólására (») Okt 15, 2013 /
 
Szia! Jó volt a termikus kapcsolat a borda és a dióda között? Bár 160 mA-től még olyan veszetten nem melegedhetett..
(#) tápos hozzászólása Okt 15, 2013 /
 
Hello!
Eléggé feszesen illeszkedett, nem értem mi volt a baj, az normális, hogy hiába tekerem a potit feljebb nem tudok neki több áramot adni? Folyamatosan mértem az áramfelvételt, bekapcsolás pillanatától kezdve folyamatosan csökkent az áramfelvétel és halványodott el, kb. 120-100 mA-nél kikapcsoltam, kis szünet majd vissza! De meghalt.....
(#) dave500 válasza tápos hozzászólására (») Okt 15, 2013 /
 
Nekem is halt már meg diódám érthetetlen okokból, de nekem nem úgy, hogy folyamatosan halványodik a fénye, hanem egyből átment LED-be.
Ha az áramgenerátor kimenetére kötöd a multimétert 10A-es állásban, mennyi a max áram, amit be tudsz állítani? Lehet kevés a táp, és leesik a feszültség. Vagy nem 3,9 Ohm-os az ellenállás.
(#) tápos válasza dave500 hozzászólására (») Okt 16, 2013 /
 
Hello!
A diódát kikötöttem, helyére bekötve a multimétert, max. 178mA amit ki tudok szedni belőle!
Egy 9 voltos elemről működtetem, egyébként kb 130-140mA- től hiába állítottam be nagyobb áramot már nem változott a fényerő, de visszatekertem addig amíg picit elhalványodott!
(#) tápos hozzászólása Okt 16, 2013 /
 
Az ellenállás 4,1 ohm, valamint az elem nincs már 9V, csak kb. 7, de ez szerintem még mindig nem ok arra hogy tönkrement a dioda, vagy tévedek?!
A hozzászólás módosítva: Okt 16, 2013
(#) dave500 válasza tápos hozzászólására (») Okt 16, 2013 /
 
Üdv! A 9 V-os elem édes kevés egy ilyen áramkörhöz! Nem tud ekkora áramokat leadni feszültség esés nélkül! Nagy valószínűséggel annyira leesett a feszültség, hogy nem működött már megfelelően a lézer! Lehet nem is ment tönkre, csak lemerült már, és nem tud adni elég áramot, ezért is csökkent a fényerő folyamatosan. Node! Az áramkört 5 V-ról célszerű üzemeltetni, ott elviekben 350 mA körül ad le maximum! Keress 1 dugasztápot, ami 5V DC-t ad re, kösd rá azt az áramgenerátorra, tekerj le minden potit 0-ra, kösd rá a lézerdiódát (kikapcsolt állapotban!!) sorba a multimétereddel, kapcsold be, és kezdj el finoman emelni az áramot! Ha működik akkor annyit vesz fel a dióda, amennyit adsz neki, csak ne hajtsd túl! Hányszoros íróból van?
(#) tápos válasza dave500 hozzászólására (») Okt 16, 2013 /
 
Nekem úgy rémlik hogy 16x-os! Van egy 6-os AC tápegységem azt alakítom DC-re, és megpróbálom azzal!
Köszi a segítséget!
(#) dave500 válasza tápos hozzászólására (») Okt 16, 2013 /
 
ÁJJ! A 6 V AC egyenirányítva és pufferelve kb 8,5 V lesz, az megint csak sok! Melegedni fog eléggé! Van 5 V-os stabkockád? Ha van rakd be elé! Ha nem tudod hogy kell elmagyarázom!
(#) tápos válasza dave500 hozzászólására (») Okt 16, 2013 /
 
De van előtte stabkocka 7805-ös, azt a kapcsolást csináltam meg, amiben ez már benne van kondival zenerrel + ellenállással! A stabkocka elbírja a laptop töltőt (kb 18 VDC) ? Vagy csak 12V-ig mehet?
(#) dave500 válasza tápos hozzászólására (») Okt 16, 2013 /
 
Persze, mehet, de itt már erősen fog melegedni az stab, rakj rá nagyobb hűtőbordát!
(#) tápos válasza dave500 hozzászólására (») Okt 16, 2013 /
 
Ohh, így mindjárt más, igazad volt, annyit vesz fel ameddig csavarom, infra diódával próbáltam,180mA-rel már éget rendesen, viszont a vörös az halott, csak halványan világít! Hány mA-rel érdemes hajtani egy 16x-os vörös diódát? Jó hűtéssel 200mA mehet?
Köszönet a segítségért!
(#) dave500 válasza tápos hozzászólására (») Okt 16, 2013 /
 
200-al mehet, igen! 16x-osnál 250mA a MAX! Annál többet nem érdemes! Viszont egy 22x-es már mehet 400mA-ról is!
A hozzászólás módosítva: Okt 16, 2013
(#) tápos válasza dave500 hozzászólására (») Okt 16, 2013 /
 
Hajtott a kíváncsiság és az infrát nem sajnáltam mert van még belőle, adtam neki 300mA-t, ott már az újjamon is éreztem ...., de nem is bírta sokáig!
(#) dave500 válasza tápos hozzászólására (») Okt 16, 2013 /
 
Infrával azért óvatosan, mert nem veszed észre, és már kiégett a szemed.
Inkább használj vörös diódát, ott legalább bántja a szemet az erős fény!
Következő: »»   136 / 143
Bejelentkezés

Belépés

Hirdetés
XDT.hu
Az oldalon sütiket használunk a helyes működéshez. Bővebb információt az adatvédelmi szabályzatban olvashatsz. Megértettem