Fórum témák

» Több friss téma
Fórum » Eagle 3D segítség, POV-Ray
Lapozás: OK   35 / 42
(#) Moderátor hozzászólása kargela hozzászólására (») Dec 4, 2009
 
Esetleg a kérdésed elküldése előtt futtathatnál a post-on Te is egy ULP-t, ami a hiányzó szóközöket, nagybetű-váltásokat pótolja...
(#) kargela válasza Attila86 hozzászólására (») Dec 4, 2009 /
 
Szia köszönöm
(#) kargela válasza (») Dec 6, 2009 /
 
Rendben .
(#) kargela hozzászólása Dec 6, 2009 /
 
Szia! Tuda valaki segiteni?Megáll a POV-Rey futás közben, mit csinálok rosszul? A választ előre is köszönöm.
(#) Attila86 válasza kargela hozzászólására (») Dec 6, 2009 /
 
Egy nagyobb felbontású kép jó lenne!
(#) kargela válasza Attila86 hozzászólására (») Dec 7, 2009 /
 
Szia remélem ez jobb :Úgy értelmezem nem találja a"tools.inc -t ami az ulp/Eagle3d/povray utvonalon van.előre is kösz a választ.
(#) Krisz03 válasza kargela hozzászólására (») Dec 7, 2009 /
 
Ha a melléklet csatolása után, az alatt kikapcsolod a méretezést (legördülő menü), akkor megmarad az eredeti méret.
Sok esetben jobbnak tartanám, ha az automatikus méretezés nem lenne alapból aktív. Persze ennek is vannak hátrányai.
(#) kargela hozzászólása Dec 7, 2009 /
 
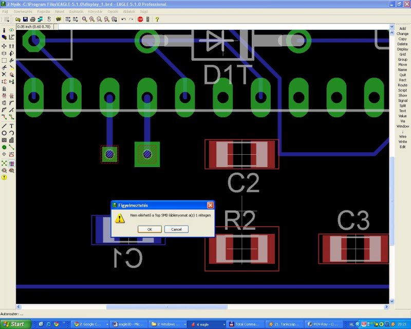
Szia ! Valaki megtudná mondani hogyan lell "bottom"-ra tenni SMD alkatrészt ? Nekem csak "top" -ra teszi ami most nem jó.Bocs, hogy ide irom a3D_témára de nem találtam közelebbi topikot.köszönöm a választ előre is (utólag is).Ja: Eagle 5.1
(#) zomatt válasza kargela hozzászólására (») Dec 7, 2009 /
 
Tükrözni kell.
(#) kargela válasza Krisz03 hozzászólására (») Dec 7, 2009 /
 
Kedves Krisz03!A kérdésem arra vonatkozik, renderelni szeretném a 3D -t és nem megy végig a futtatás . Ez kapcsolatos a méretezéssel?
(#) Krisz03 válasza kargela hozzászólására (») Dec 7, 2009 /
 
Nem, ezért írtam OFF-ként. Csak segíteni próbáltam, hogy másoknak ne folyjon ki a szeme, mire kibogarássza, hogy mi van a képen. Már bánom...
(#) kargela válasza zomatt hozzászólására (») Dec 7, 2009 /
 
Szia Tükröztem .Csatolom az eredményt.
(#) Attila86 válasza kargela hozzászólására (») Dec 8, 2009 /
 
A tools.inc-t nem találja. Nézd meg a c:\Program Files (x86)\POV-Ray\include\ mappában hogy van-e egy tools.inc fájl!
(#) dinokal válasza kargela hozzászólására (») Dec 8, 2009 / 1
 
Szia. Na most van a Top-on. Kiírja: 1 réteg ! Top = piros, Bottom kék. Ha tükrözöd kékre vált a színe.
(#) kargela válasza Attila86 hozzászólására (») Dec 8, 2009 /
 
Szia ! Tettem file-t az /include könyvtárba(nem volt). mégsem fut.
(#) kargela válasza dinokal hozzászólására (») Dec 8, 2009 /
 
˛Szia !Kéknek-kék de nem lehet kötni

smd.jpg
    
(#) kargela válasza kargela hozzászólására (») Dec 8, 2009 /
 
Igazad volt .Most futtattam le az autoroutert.Megköti de pont a tükrözés miatt csúnya a rajzolat (minden tükrözött).Most vagy csinálok "aliasz" alkatrészt vagy megelégszem ezzel.Kösz a választ.
(#) Attila86 válasza kargela hozzászólására (») Dec 8, 2009 /
 
És ugyan az a hibaüzenet? Ha igen, akkor még sincs ott a tools.inc!
(#) kargela válasza Attila86 hozzászólására (») Dec 8, 2009 /
 
Nálam nincs olyan" c:\Program Files (x86)\POV-Ray\include\ "de van:"
(#) kargela válasza kargela hozzászólására (») Dec 8, 2009 /
 
Most megint futtattam a display_1.pov-ot .ugyanott áll le a process.
(#) Attila86 válasza kargela hozzászólására (») Dec 8, 2009 /
 
Gondoltam egyértelmű, hogy a TE pov-ray programod include mappájába kell belemásolni.
(#) kargela válasza Attila86 hozzászólására (») Dec 8, 2009 /
 
Hogyan tovább?
(#) Attila86 válasza kargela hozzászólására (») Dec 8, 2009 /
 
Érdekes probléma. Nincs rá más ötletem. Esetleg a hibás sor elé beírhatod ezt: //
Tehát:
  1. //#include "tools.inc"

Így figyelmen kívül hagyja azt a sort. Ettől persze nem lesz jó semmi, de kíváncsi vagyok hogy az user.inc-t sem találja-e meg.
(#) Kafka válasza kargela hozzászólására (») Dec 8, 2009 /
 
Szia!
-Egyszer nekem is volt hasonlóm, csak tippként mondom hátha: be kellene zárni az összes fület a POV-RAY-ben (*.pov fájlok) (csak, hogy ne zavarjon). Újra generálni a pov fájlt Eagle-ben és próba.
-De nálam nem ott van a tools.inc, itt van, de lehet csak azért mert ide installáltam anno, c:\Program Files\Eagle\ulp\Eagle3D\povray\ (user.inc is ott van). De ott legalább 10 inc fájlnak kellene lennie cap,capwima,col, connector,.... Nálad ott megvan a tools.inc? Ha nincs esetleg próbáld oda másolni.
(#) kargela válasza Attila86 hozzászólására (») Dec 9, 2009 /
 
Igen erre én is gondoktam, de főleg arra, hogy indulás a "kályhátol" és ujra rakom az egészet.:Eagle - 3D- Povray.Holnap megteszem azán beszámolok(1,2,3,4.....)
(#) kargela válasza Kafka hozzászólására (») Dec 9, 2009 /
 
Ezt is megnézem.Kösz a tippet.
(#) tcsonka hozzászólása Dec 9, 2009 /
 
Elkészítettem egy alkatrész 3D-s rajzát. Nem egy általánosan használt alkatrész, de ezért is nem tartalmazza alapból a program. Ez az első próbalkozásom ezen a téren, éppen ezért lehet még csiszolni az alkatrész kinézetén. Ennek ellenére azért felismerhető. A rar fájlban megtalálható az user.inc valamint a 3dusrpac.dat fájlba beillesztendő szöveg. Mellékeltem az alkatrész Eagle lib-jét is. Ez a Cadsoft oldaláról töltöttem le, de egy picit módosítottam rajta mert a méretek nem teljesen stimmeltek.
(#) Attila86 hozzászólása Dec 17, 2009 /
 
Még nincs karácsony, de nem baj. Az Eagle3D alkatrészeim makróit, illetve az Eagle3D program általam elkészített módosított fájljait a mai nappal letölthetővé tettem a weboldalamon!
Még lehetnek benne hibák/hiányosságok, ezért arra szeretnék kérni mindenkit hogy ha ilyet talál, akkor jelezze!
Szerettem volna még bele tenni pár dolgot, de belekóstoltam a PIC-ek világába és úgy néz ki jó sokáig ez le is fog foglalni. Az Eagle3D további tuningolására ezért valószínűleg nem lesz időm. Ezért inkább közreadom így.

Használjátok egészséggel!

http://pa-elektronika.fw.hu/
(#) MPi-c válasza Attila86 hozzászólására (») Dec 17, 2009 /
 
Szép, nagy munka volt!
Nagy kíváncsisággal fogom letölteni. :kalap:
(#) tcsonka válasza Attila86 hozzászólására (») Dec 17, 2009 /
 
Nem lehetséges, hogy a diode.inc fájl hiányzik. Sajnos nem találom a DO35-ös üvegburkolatú tok makróját.
Egyébként a munka szenzációs.
Következő: »»   35 / 42
Bejelentkezés

Belépés

Hirdetés
XDT.hu
Az oldalon sütiket használunk a helyes működéshez. Bővebb információt az adatvédelmi szabályzatban olvashatsz. Megértettem