Fórum témák
» Több friss téma |
Fórum » EAGLE NYÁK tervező
Témaindító: csonthulye, idő: Dec 1, 2005
Témakörök:
Eagle leírások a neten:
Eagle alkatrész-könyvtárak: http://www.snapeda.com
és a leírás hozzá.- http://www.piclist.com/images/www/hobby_elec/e_eagle.htm - http://pa-elektronika.hu/hu/cikkek/75-eagle.html
Kiegészíteném még annyival Bari- barátom leírását, hogy a board-nál gondot okozhta, ha az alkatrész (jelen esetben a csatlakozó) kivezetései nem illeszkednek a raszter-hálózatra. Ilyenkor két lehetőség adódik:
1. Megváltoztatod a raszterhálózat sűrűségét 2. A "nem illeszkedő" alkatrésztől kezded el húzni a vezetősávot. (Ha van az a sárgás "gumi" összeköttetés!) Az első esetet nem javaslom kezdőnek, mert ha elállítod, komoly nehézségeid lehetnek később, bár a beállításoknál van lehetőség az alaphelyzetbe állításra, de megkísérelheted, hogy az "Alt" lenyomása mellett kattintasz a bekötendő pontra. (Ilyenkor a raszterhálózat finom beosztása szerint enged kattintani, ez általában segíteni szokott.) A második esetben, ha nincs a sárga "gumi" összeköttetés, akkor van az, amit Bari- az előző hozzászólásban leírt.
Üdv mindenkinek!
Sokszor kellene valamilyen gyors, egyszerű villamossági tervező program, pld. egy hálózati elosztó szekrény kapcsolásának dokumentálására. Eddig EPLAN-t vagy PCshematikot próbálgattam, de igazából túl bonyolúlt a feledathoz. A zoom funkciók is gyengék, macerásak. Az EAGLE grafikusan jól felépített, jól kezelhető. Az a kérdésem, hogy létezik-e az EAGLE-hez erősáramú könyvtár? Próbáltam új alkatrész könyvtárat létrehozni, nincs is probléma, csak az idő... Ha esetleg valaki használta már erre a célra a programot, és tudna segíteni, nagyon megköszönném!
Üdv!
Vettem ilyen thermo-transfer fóliát amire rá nyomtatnám a nyákrajzomat. Az A4es lapot szeretnék annyira kihasználni amennyire csak lehet. 9ről 16ig feltornásztam a nyák/lap arányt. A bajom ott van, hogy ha elmentem a rajzot pdf-ben majd küldöm a nyomtatónak hogy azt nyomtassa ki, nem lesz jó a NYÁK mérete. Pl 14pines IC 1pin sorral rövidebb lesz, összezsugorítja. Hogyan tudnám úgy beállítani az EAGLE progit hogy méretarányos pdfet mentsen nekem? GA
Szia
Nézd meg hogy a csatolt képnek megfelelően a méretarány 1-re van e állítva, és a kalibrálásnál X és Y is 1. A másik probléma ami lehetséges, hogy a nyomtatód beállításánál a méretezett nyomtatás be van kapcsolva. Bari
Az Eagle erősáramú könyvtára a lbr/elektro mappában található. Ahogy láttam a kapcsolási rajzhoz való szimbólumok rendben is volnának, de a "tokozás" már hiányzik, csak a padeket csinálták meg. Az Eaglet nem használom erre, mivel szerintem nem erősáramú tervezéshez való, ahhoz vannak jobb programok is. Nem hiszem, hogy fogsz találni "tokozásokat" az erősáramú alkatrészekhez.
Az Eplan-hoz "pilótavizsga" kell, elhiszem hogy bonyolult, de a PCschematic viszonylag könnyen kezelhető, azt jól ismerem. A zoom funkciókról csak annyit, általában a legtöbb programban a CTRL+egérgörgővel kényelmesen zoomolhatsz, az utóbb említett programot is beleértve. Semmi macera, az egy alap Windows funkció.
a'sszem ez nem az eagle dolga, hanem az acrobaté, valamiért lezsugorítja akkorára ami a nyomtatónak tetszik, de elvileg ezt ki lehet kapcsolni (nem néztem utána, nekem végül volt lehetőségem eagle-ből közvetlen nyomtatni)
Hali mindenkinek!
Az Eagle 5.6-os verzió van nekem és azt szeretném megkérdezni hogy pdf-et vagy Gerbert hogy lehet belőle ki konvertálni? A választ előre is köszöni GTEE*
Köszönöm a választ, letöltöttem az elektro.lbr-t.
Ha csak elvi kapcsolás kell, esetleg valamilyen elektronikus vezérlés kiegészítéseként, szerintem használható. Elővettem a PCschematik-ot, és a zoom funkció így már jól működik. Viszont az alkatrész könyvtár elég szegényes (demo,gyógyított). Esetleg letölthető valahonnan egy bővebb könyvtár verzió?
Sziasztok.
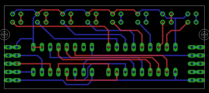
Elkészítettem első Eagle-s nyáktervem, autoroute segítségével. A pirossal karikázott részeket kijavítom majd a zölddel jelöltekre. Ezen fajta hibákon kívül szerintetek van e valami, ami nem a legoptimálisabb? Köszi a segítséget.
Szia Laci!
Magad készíted a nyák-ot? Mert akkor kellementlenül nagyok lesznek a forrszemek közepén a furatok. Erre egy megoldás, ha már teljesen kész vagy, hogy lefuttatod a drill-aid ulp-t. (Nem akarok rád licitálni, de ha jól nézem, egyoldalasra is meg lehet csinálni, vagy kétoldalasra, átvezető furatok nélkül...)
Persze, hogy magam.
Írtam is. Te egy varázsló vagy!Most ismerkedem még csak az Eagle-lel, úgyhogy az optimalizálókat nemigen ismerem még. A két szélén lévő tüskesorból elég lenne egy- egy szimpla is, de azért tettem duplát, mert egy pin kivételével mind a négy össze van kötve, hogy ne legyen a nyákon mind átvezetve, átkötéssel oldanám meg. Ezzel a tápgerinc is megfelelő vastagságú vezetéken haladhatna át. 5V-os a táp s az első modulon 4A haladna át. Bár jobb lenne panelenként külön tápod adni nekik, s csak a vezérlést felfűzni. 24 darab ilyen panel kellene majd, vagy 12, mert végül is 2 darab egymás mellett lesz alkalmazva ebben a "projektben". De mivel eléggé moduláris, valószínűleg szimplán lenne legyártva(gyártatva). A vonalak nem túl sűrűek a hobbi szintű legyártásra? A kapcsolási rajz ez lenne amúgy. Bővebben: Link
Hol haladna itt 4A?? Egyrészt az IC-k nem bírnák ki, másrészt a LED csak egyszer villanna, harmadszor 4A-hez szobahőmérsékleten 35mikron-os vezetővastagságnál kell 100 mil vezetőszélesség (2,54mm).
De amúgy legyártható otthon a panel vasalással is.
Itt valóban, ha csak egy panelt nézünk kicsi az áram, de...
A led(ek) nem csak villannak, hanem akár folyamatosan is világíthatnak, ugyanis ha a tároló IC-t FF H-val töltjük fel, s azt kiküldjük a kimeneteire, akkor az addig ott marad, amíg más értékkel nem módosítjuk. ez nem csak ezred, hanem akár másodpercek vagy ki tudja milyen sok idő is lehet. Mivel 24 ilyen panel lesz sorba kötve, panelenként 8 LED, az összesen 192 LED, Egy LED legyen Max 20mA, akkor az össz. áram 192*0,02A = 3,84A + az IC-k fogyasztása. És ez nem az IC-ken haladna át, hanem a paneleken, a tápgerincen.
Ja hogy párhuzamosan lesznek kötve!
Úgy már jó lesz
Azt hogy "magad készíted" úgy értettem, hogy te magad fogod legyártani a NYÁK-ot? Mert akkor valóban egy kicsit vastagabbra lehet venni a vezetősávokat, bár a 16 mil vastagság nem okozhat gondot házi gyártásnál sem. Az egle gyári furatainak mérete a forrszemekben viszont a házi gyártáshoz nagy, azért javasoltam a drill-aid ulp-t. (Keress rá mind a két eagle topikban, mert volt róla szó!)
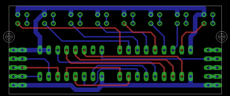
Állítsd be a Gird ikonnal a rasztert 0.05 inch-ről 0.0125-re és akkor finomabb felbontásban a vezetősávokat messzebb rakhatod egymástól és a tápvezetékeket is vastagabbra tudod venni! (Pl. melléklet) Valószínűleg célszerűbb lenne több panelt (4-et vagy 6-ot) egyben megtáplálni, nem pedig az összeset sorbakötni.
Üdvözlet Mindenkinek!
Bevallom, teljesen kezdő vagyok a témában, de már építettem néhány áramkört, működtek is, igaz, mindig kézzel rajzoltam a kapcs.rajzot és a NYÁK-ot is odaadtam másnak, hogy legyen belőle valami.... Érdekelne egy nagyon egyszerű, kezdő számára is könnyen emészthető, olcsó (vagy ingyenes, ha van ilyen) NYÁK-tervező progi. Ha nem ingyenes, mennyibe kerülne (nagyságrendileg), hogyan lehetne hozzájutni? Próbálkoztam az Orcad Capture-rel egy ismerősömnél, de majdnem megőrültem tőle, az nekem túl bonyolult volt...... A segítséget előre is köszi. Üdv.
Hát... ahogy a nyákgyártók árait nézem (ha nem találok elfogadhatót), lehet, hogy magam birkózom meg, valószínűleg a vasalásos módszerrel. 24mil-es vezetősávval szemezek minimumra.
Ezt a gridest megcsinálom. Olyannal is próbálkoztam már, hogy először én kézzel húzok be pár lényeges sávot (pl tápvonal), s a maradékot hagyom a gépre. A megtáplálást logikailag a mostani kiépítésnél tényleg nem mind sorba, hanem csak kettőt, s így a 12 páros lesz párhuzamosítva. Így alakul majd ki a 16*12-es mátrix. Köszi a segítséget! Továbbhaladni már csak hétfőn fogok vele a melóban. (Ott van az Eagle, meg a project is.)
Én is olyan kezdő vagyok e téren mint Te. Na jó C64-en már terveztem, de mindent kézzel rajzoltam. Több programot is kipróbáltam már, de nekem az Eagle a legjobban tetsző. Nem a legegyszerűbb, de megéri megtanulni. Fentebb láthatod az első próbálkozásaimat.
Ne küszködj egyszerű kis programokkal, sok bennük a kompromisszum, amit nem éri meg elfogadni.
Üdv!
Szeretném megtanulni az Eagle használatát, néhány egyszerű kérdésem lenne: 1. Hogyan tudok beszúrni alkatrészeket (pl.: lm3915 -öt) 2. Hogyan tudok vezető vonalakat csinálni. 3. Hogyan tudok úgy nyomtatni, hogy csak a vezető vonalak látszódjanak ???
1. Add paranccsal (keresni *keresett alkatrész*)
2. Net paranccsal (összekötöd a megfelelő lábakat) 3. DIsplay paranccsal (értelemszerűen csak a neked megfellő réteget hagyod láthatónak)
hú, ez a része engem is érdekelne. Van valami "ipari" megoldás rá? A forrszem nem az igazi, mivel elég sokat kéne letennem.
jajj, bocsánat. Egy 2006-os kérdésre reagáltam
![]() Szóval az érdekelne hogy hogy lehet megnövelni a forraszpontok méretét?
Na, még egy gyors kérdés: át lehet kapcsolni valahol hogy metrikus mértékegységeket használjon? Sajnos nem találtam meg sehol sem és ettől az angolszász dologtól megőrülök.
Előre is köszi!
A View - Grid párbeszédablakban adhatod meg a raszterméretet és mértékegységet is. A legtöbb alkatrész lábkiosztása azonban az angolszász mértékegységben van megadva. Ha ezekkel mm-ben fogsz dolgozni, nem biztos, hogy kötődni fognak a vezetősávok a forrszemekhez, nem lesznek azonos raszteren. Erről néhány oldallal korábban egy hosszabb vita is volt.
Nagyon köszi, már meg is találtam a neten, letöltöttem, csak nem bontottam ki. Látom, nyomjátok rendesen többen is, ha majd használom, lesznek kérdéseim.... Üdv. Á
Ok, köszi!
Ránézek az ügyre. Azért kérdeztem csak mert a dobozoláshoz jó lenne látnom hogy mekkora paneleket sikerült alkotnom.
Szia
Forrszem méretét globálisan így tudod megváltoztatni: DRC ikon, Rating fül, és a Pads szekció, a százalék értékét növelve nagyobbak lesznek a forrszemek, a minimum értékkel adod meg mekkora lehet a legkisebb huzal szélesség a furat körül, a maximummal értelemszerűen a legvastagabb értéket adhatod meg. A százalékos érték növelésével vastagodik a furat körül a vezetősáv, arra azért figyelj, hogy vannak alkatrészek amiknek közel vannak a forrszemei egymáshoz, mint pl IC-k kisméretü kodik, sorkapocs stb, hogy ne érjenek össze, a DRC hibát is fog jelezni ha a Clearance fülön beállított érték alá csökken a forrszemek távolsága. Célszerű még a huzalozás elkezdése előtt beállítani a forrszem méretét mert később már gondok adódhatnak a miatt, hogy nem fér el a huzalozás pl. 2 láb vagy alkatrész között.
Sziasztok.
Valaki tudna segíteni hol keressem a rotary encodereket? Sehogy se bukkanok rájuk. :no:
Leginkább az adott bolt keresőjével.
De ha :google: , akkor így is megpróbálhatod. |
Bejelentkezés
Hirdetés |









Írtam is. Te egy varázsló vagy!







