Fórum témák
» Több friss téma |
Ha 500MHz környéke a cél, én inkább hanyagolnám a BF199-et! Ha nagyok a veszteségek, simán be sem indul, mivel ekkora frekin már alig van erősítése neki.
Inkább BFR92/93 -mal próbálkozz....
Csak azért 500 MHz a cél, mert azt írjak a leírásba.Ahova sikerül.
Idézet: „... simán be sem indul, ...” Ez a felvetésed különben teljesen helytálló. A BF199 adatlapja szerint a max. fT: 1100 MHz. Na de, a most a boltban kapható tranzisztorok szerintem nem bírják ezt a frekvenciát. Megfogom már letörik a lába. ![]() Majd próbálkozok különben. Másodikként BFW30-at gondoltam, az adatlapja szerint 1600 MHz. Igaz a Ue és Uc csak 10 V. De 9V-os tápra jó lehet. Azonban nem tudom, hogy amit a boltban vettem tranzisztor bírni fogja-e. A régi "aranyozott" tranzisztorokkal nem veheti fel a versenyt. A hozzászólás módosítva: Feb 8, 2024
Még semmi baj. Csinálom a v2.0-át. Bevallom ez az első verzió nem a legjobb volt.
Ha van kellően nagyfrekvenciás lehetőleg schottky diódád, akkor dobd össze a feszültségkétszerező/egyenirányító kapcsolást. A kimenetére mutatós műszer helyett tégy egy pár 10k-s ellenállást, és ezen mérj feszültséget normál digit műszerrel. Rögtön kiderül, működik e valamilyen frekin, vagy kussban van?!
Igen, max 1100MHz lehet az erősítése...ha 7mA körüli kollektorárama van, és hozza az adatlap által ígérteket!?! De még ha igen, akkor is a kb 2X-es erősítés elég kevés a biztonságos működéshez! Az elméleti 1X-es fölött bármi jó..., de ez osztódik a veszteségekkel, és ha a végeredmény kevesebb, mint 1, nem fog csillapítatlan rezgés keletkezni!
nagyon jól látod,az én korabeli mérési tapasztalataim is azt mutatták, BF199, inkább kf.erősítőnek való..
Van ettől jobb min.kis zajú BFR91,BFR92,,BFW92, BFR 96,.PH.gyártmányú. ezek megfelelőek, akár 600MHz-re is, oszcillátorba, erősítő fokozatba, egyaránt. 4-6V.os táp.fesz.ről csodákra képesek,kidolgozott tervezett kapcsolásban. A hozzászólás módosítva: Feb 10, 2024
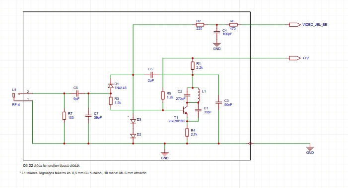
TV játék modulátorAdott egy régi pong TV játék RF modulátorra, amit visszafejtettem. A modulátor típusa ASTEC WE-3.Lenne néhány kérdésem ezzel a modulátorral kapcsolatban. Először is azt lehetne tudni, hogy ez a modulátor UHF vagy VHF sávon működik-e? Van kettő ilyen modulátorom, szinte minden ugyanaz bennük, csak a kapcsolási rajzban is látható 2 pF-os kondenzátor helyett, az egyikben van egy kis vezetékdarab és arra néhány nagyon vékony rézdrót menet feltekerve. Gondolom valami csatolásos elven működik. Hogy működik ez a RF modulátor? Mi a szerepe a diódáknak? Az ismeretlen diódák esetleg PIN diódák? Köszönöm a válaszaitokat! A hozzászólás módosítva: Jan 4, 2026
A menetszámokból ítélve, kb 50-100MHz között ketyeghet valahol... Ha pontosabb saccolásra vágysz, a segédletek között találsz induktivitás számolót, és a rezgőkör képletével kiszámolhatod pontosabban a frekvenciát.
Szerintem az ismeretlen diódák egyszerűen csak videojel határolók lehetnek. Kb sima si diódák... Mivel AM modulációt kell előállítani, gyanítom az 1N4148 záróirányú kapacitásváltozása modulálja amplitúdóban az oszcillátort... De...nem ismerem konkrétan a működési elvét...lehet hogy valami más effektus van a háttérben...
Az lehetséges, hogy 300 Ω-os a TV bemenetre van?
A kondenzátort nem lehet vezérelni (passzív alkatrész), az nem változtatja meg a kapacitását a feszültség változtatására. Fogd fel úgy a diódát, mint egy vezérelhető ellenállást, ahol a vezérlés a videojel. Lehet, hogy már láttad ezt a cikket: 104. oldal.
Szia !
A drótra tekert vékony drót, egy "gimmick" kapacitás. Saját készítésű kondenzátor (szerintem). A két egymás utáni dióda lehet valamilyen limitáló, amelyik 1.4 v felé nem engedi a bemeneti jelet. De a másik irányba nem véd, ezért szerintem nem védelem. Igazából nem értem, hogy működik, elkészítettem viszont ltspiceba:
Tudom, hogy van kapacitása. Hiszen pl. varikap is létezik. De miért záró irányban?
Itt a tekercs.
A hozzászólás módosítva: Jan 5, 2026
Itt a magyarázat: Bővebben: Link. A félvezetők már csak ilyen különlegesek.
Nem védelem, hanem limiter. Pontosabban az oszcillátor kimeneti jelét limitálja a videójel függvényében. A videójel AM modulációval dolgozik. Ha a videójel mellé még becsatolnánk egy 5,5 vagy 6,5MHz-es jelet amit FM-ben modulálnánk, akkor hangot is tudna átvinni.
AM modulációt sokféleképpen lehet kivitelezni, akár így is, bár nem ez a legjobb. FF tévéhez mondjuk két árnyalathoz elmegy. Nekem volt színes TV játékom, ott már profibb volt a modulátor. Az oszcillátor jelét egy diódás ring modulátoron keresztül vezették, azt meg maga a videójel billegtette. Idézet: „...azt meg maga a videójel billegtette.” Épp ez az itt nem az billegeti oszcillàtort, vagy csak éppen. Hiszen itt fix a munkapontjontja A tranzisztornak. Ha jól tudom 3 színt visz àt. A hozzászólás módosítva: Jan 5, 2026
Határozott állítás ) Akkor nyilván azt is ilyen határozottan tudod megmondani, mi szükség van a 4148-ra ott?!
Biztosan láttál már videojelet. Ez 0 és 1V közötti jel, ahol az 1V a fehér, 0,3V a fekete. Ami ez alatt van, az a feketénél is feketébb, azaz nem látszik a képen. Na itt vannak a szinkronizáló jelek. Ezek adják meg, mikor kell sort váltani, vagy mikor kezdődik az új kép első sora. Nos a rajzot szemlélve valóban elég csálé lehet a modulácó. Feltételezve, hogy a videójel ami bemegy a modulátorba az AC csatoláson megy keresztül, majd a D2,D3 dióda mint clamp áramkör pozitív irányban megfogja a jelet 1,2V környékén, a szinkron jelek akár negatív feszültségen is lehetnek. Ennek az a feltétele, hogy maga a videójel nem szabványos 1V, hanem akár 3V, vagy 5V. Ez már a D1 dióda segítségével képes a kimeneti RF szintjét csökkenteni. Most nem tudom mekkora a szabványos modulációs mélység, mert már nem láttam ezer éve analóg TV-t sem, de vélhetően nem kell nullára csökkenteni az RF jelet szinkronjelnél, kell valamekkora maradék. Úgy gondolom, valahol 30-50% körül van a modulációs minimum. Pontosabban most ugrott be, hogy a szinkronjel alja a modulációs csúcs. Csak az pontos mindig, így amikor a kép a legfeketébb, akkor maximális az RF jel nagysága. Minél fehérebb, annál kisebb az RF jel.
Annyira tudom mint bárki más. Csak feltételezéseim vannak, de ha elég nagy a videójel, akkor az oszcillátor munkapontját is meg tudja változtatni, de ahhoz nem elég a szabvány 1V. Látni kellene, honnan származik a videojel. Ha egy játék IC direkt kimenő jele, akkor az nem 1V.
Szándékosan csálé a moduláció, mert a televíziós videojelet csonka oldalsávos AM modulációval sugározzák. A csonka (alsó) oldalsávba kerülnek a szinkronjelek. Kép forrása
Itt van a javított verzióm ltspice-hez.
Ez viszont sajnos nem oszcillál.
Innen: Bővebben: Link.
Valóban van DC levàlasztás.
Legalább szakszerűen is le van írva. Köszönjük.
Különben tudnám mérni valahogy a frekvenciát a bemeneten vagy akár a kimenő videójel? Milyen jelnek kell lennie?
A mért jel a bemeneten 1.16V és 5 MHz-t mérek. A jelalakot meg majd felrakom este megmutatni. A hozzászólás módosítva: Jan 7, 2026
Megvan rárakom a modulàtorra a képminta-generátor jelét. Aztán kiderül jó-e.
|
Bejelentkezés
Hirdetés |














