Fórum témák
» Több friss téma |
Megkezdtem a javítást.
![]() A nyáklap tiszta és ellenőrizve, az esetleges hibàk javítva lettek. Azonban... A panelròl leforrasztottam mindent. Első lépésként a tápok meglétét kellene megcsinàlnom. A előzőekben megadott kapcsolás sajnos nem úgy működik, ahogy kell. Beforrasztottam az IC tokokat. Az áramkörben egy CD4001 és egy CD4069 felel a pisztoly működtetésért. A színes képért a PAL szikron IC felel, a TBA520-as. A vivő segédfrekvenciaért egy CD4001-es IC àllìtja elő. És persze a az AY-3-8500 IC. Az IC tokok teljesen újak. Az IC-k is teljesen újak, persze az AY nem. De 100 %, hogy működik. Ezeket fontosnak tartottam leírni, mert sajnos a táppal gondban vagyok. A képen látható táp alkatrészeit beforrasztottam. A bemeneti feszültség mérve 9,47 V. A áteresztő tranzisztor emitterén stabilan 6,67 V-ot mérek. Ez a feszültség stabilan megvan minden behelyezett IC-nél. De ha beteszem az AY, akkor ez a feszültség leesik 3,58 V-ra. ![]() Szerintettek miért? Nincs szakadás, rövidzàr. Valamiért nem bírja a terhelést a stabilizàtor. A tranzisztor nem melegszik. Esetleg lenne valami ötletettek? A hozzászólás módosítva: Dec 5, 2025
Szia,
Szerintem a két ellenállás értékét felcserélted. A bázisra menjen a 330 ohm-os és a betáp felé a 3,3 ohm-os.
Szerintem is kicsi az a 3R3 bázisellenállás. A kollektor ellenállás meg minek? csak mindent ront, nem "szoktak" az áteresztő tranyős stab kollektorába ellenállást https://www.google.com/search?q=%C3%A1tereszt%C5%91+tranzisztoros+s...%A1tor
, esetleg ha nagyon sokkal több a bemenőfesz mint a kimenő..., itt meg inkább az is baj lehet, hogy az a kis, 3V feszkülönbség elveszik a tranyón, nagy betájú tranyó kéne ide, vagy inkább valami low drop stab kocka, és akkor a zéneren sem 9mA veszik a semmibe, ami elemes táplálásnál előny. --- Még egy jó tanács, az AY igen korai fet-es időszakből származik, akkor még nem voltak divatban a beépített védődiódák a lábakon, ezért nagyon érzékeny a sztatikus feltöltődésre, fogdosásra, elég ha görbe szemmel nézel rá és méris tönkremegy. Emlékszem, a "jobb" boltokban is figyeltek erre, alufóliába csomagolták az IC-t
Ez így volt benne. Tudom, hogy nincs értelme, hogy ott van
Eredetileg ez a tranzisztor volt benne. Itt már kérdeztem.
Az a baj, hogy az eredeti Zener értéket nem tudom, ezt már én raktam bele.
A 330 ohmon keresztül táplálod a stabilizátort akkor biztos leesek a tranzisztoros stabilizátor bemenő feszültsége is. Az biztosan nem jó oda. Egyszerűen lehetetlen , nhogy működjön! Azt nyugodtan vedd ki és zárd rövidre a helyét! Den ha beteszed az AY-t akkor mérd meg a stabilizátor tranzisztor kollektorán a feszültséget, meglátod az is nagyon le fog csökkenni! Ez egyből bizonyítani fogja, hogy ebbe a tápba nem való az a 330 ohm.
A másik panelba is benne volt eredetileg egy 330 Ω-os ugyan így. Csak onnan gyàrilag hiànyzik a 3,3 Ω-os. Igen bizonyos terhelés utàn lecsökken. De akàr tehettek stab. IC-t is.
Videoton elemtartó fedélSziasztok! Esetleg valakinek nincs STL file a zöld Videoton elemtartó fedélről?Egy kis haladásEgy kicsit haladtam a Pong TV játékkal.Visszaforrasztottam az alkatrészeket a panelra. A tárcsa kerámia kondikat mindent ellenőriztem, ahol gyanúsak voltak ott kicseréltem őket. Két ellenállást találtam, amin szakadást mutatott az ellenőrző műszer. Igaz ez a pisztoly elektronikai részében volt. Minden IC új, kivéve az AY-3-8500-ast. Addig jutottam el, hogy a AY IC 17. lábára menő bemeneti órajel megvan, ami 2MHz. Legalább is a műszer szerint. A PAL dekóder segédfrekvencia órajele is működik, igaz a képen még 4,29 MHz szerepel, de sikerült aztán beállítanom 4,433 MHz-re. A potméter kontrollereket bekötöttem. Ez eddig szép is lenne. ![]() Azonban a kis TV-em nem találom a egyik frekvencia sávon sem a képét. Mind a három frekvencia sávban megpróbáltam megkeresni UHF, VLF és VHF-en is. A kis TV kézi tuneres, VHF sávon találok függőleges vonalakat, nagyon zavarosan. Ha kikapcsolom a TV játékot ezek eltűnnek. Gondolom ott lenne valami, de még nincs. A tápfeszültséget sikerült stabilizálni, pontosan 6,23 V. A stabilizátor üzemben működő tranzisztor bázis ellenállása 1 kΩ. A Zener-dióda ZPD 6,8 V-os típusú. Lehet ezt így kevés? A hozzászólás módosítva: Dec 8, 2025
Vissza az időbeEgy kis hétvégi Pong projekt. Még nincs kész, de működik.A kapcsolás az Elektor Magazin 1977. 07-08. lapszámàban talàlható.
Ügyes !
Még nincs kész.
Akinek van elfekvőben AY-3-8500 IC-je annak bátran ajánlom, hogy építse meg, nem nehéz. Viszont a közölt PCB-n van egy hiba. A CD4050-es IC-hez nincs tápfeszültség odavezetve a 16. lábához. Azt pótolni kell. Univerzális ez az IC olyan szempontból, hogy ahány kapcsolást megnéztem az mindig más volt. Ha jól tudom, akkor ez eredeti kapcsolása, amit az eredeti gyártója a General Instrument ajánl az IC-hez. Folytatás következik... A hozzászólás módosítva: Dec 16, 2025
Régen divat volt hibát tenni a rajzokba.
Egy 78. évi Ezermester újságban is volt egy kapcsolás a " Harmadik tv adás ! címmel. A hozzászólás módosítva: Dec 18, 2025
Köszi, megkeresem. Még van egy IC-m.
Meg lehet venni is kínából IC-t. Érdekes, hogy pisztolyos rajzot nem talàlok.
Pisztolyos rajz is van, én próbálkoztam vele. Egy nagy fehér négyzet pattog a képernyőn.
Megvan a cikk.
??? Hol van ?
A cikk az Ezermester 1978. áprilisi lapszámában található. A cikk elérhető az Ezermester oldtimer oldaláról.
Az általam csatolt cikk képei a weboldalról letölthető pdf-ből származnak. A hozzászólás módosítva: Dec 19, 2025
Ezt az újságot sokat nézegettem gyerekkoromban. Ma már van egy utánépített pong játékom + egy pong IC !
A valamikor a pisztollyal is próbálkoztam de nem sikerült a project. A 18-19 lábon lehet a fénypisztoly játéküzemmódot kiválasztani. Ezt a rajzot most leltem: És még Pisztoly A hozzászólás módosítva: Dec 20, 2025
Most ha lesz időm itt az ünnepek között, akkor a koràbban bemutatott áramkört feltérképezni teljesen.
Itt az enyémhez van pisztoly. Erről majd többet megtudunk. ![]() Köszi a kapcsolást. Annyit tudok, monostabillal érzékeli a pisztolyt az IC. Az én pisztolyban a ravasz egy áramkörös kapcsolót kapcsol. Lehet összedobom az áramkört, hamarosan.
Ezt a kapcsolást régebben én is megépítettem. Viszont a keverő osszcillátort nem csináltam meg, mert nem a tv koax bemenetét használom, hanem a video bemenetet. Azt viszont nem tudom hogy mi az oka annak, hogy ha a kezelő potmétereket végkitéresbe tekerem, akkor a képen lévő pálcikák ki mennek a képről. A rajzon lévő 1MΩ-os potikat 470KΩ-ra cseréltem, de akkor is.
Azt mondhatjuk ez ilyen, kimegy a pálcika a képből. Persze ki lehet ellenállásozni, kettő trimmer potival az irányító poti két végére kötve.
Erre különféle variációk vannak.
Tapasztalatom szerint, igaz eddig minden Pongban különböző értékek voltak az RC-kre és a potméterre vonatkozóan, de a legtöbbször az R tag 22 kΩ-os és a C tag 100 nF-os, a potméter pedig 2,2 MΩ-os. De találkoztam már olyan készülékkel is, amelyben az R tag 2,2 MΩ-os és a C tag 220 nF-os, a potméter pedig 220 kΩ-os volt. A hozzászólás módosítva: Dec 27, 2025
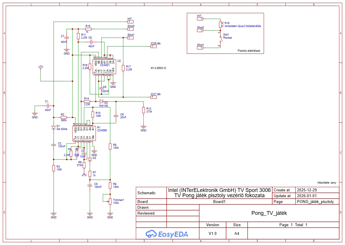
Visszarajzoltam a TV játékom pisztoly vezérlő fokozatának kapcsolási rajzát. Egy kicsit bonyolultabb.
Meg szeretném osztani veletek.
Köszi. Lehet hogy elkezdek kísérletezni vele.
A többi fokozat is rajzolás alatt, lesz egy nagy teljes kapcsolási rajz is.
Gondosan àtnéztem, de hiba lehet. Végül itt is monostabil megvalósítás van. A D1 ismeretlen típisú GE dióda (azt hiszem) , fekete csíkkal.Lehet Zener? A hozzászólás módosítva: Jan 2, 2026
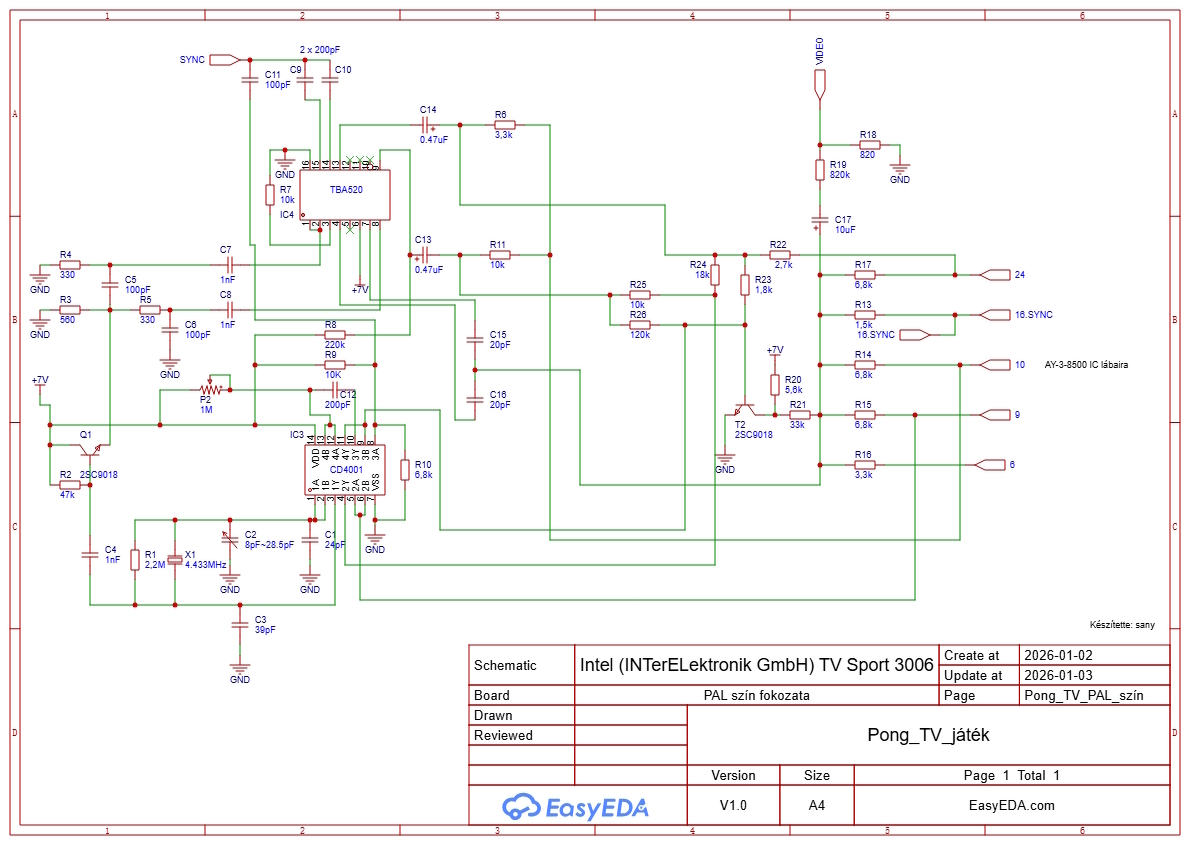
Aki akar ezzel is lehet. Elkészült a színfokozat visszafejtése.
Ha kérhetném ne osszátok meg másik fórumon, weblapon, vagy más közösségi oldalon.
Mindig szerettem volna színesben játszani ezt a játékot. Ma már RGB szinten könnyebb csatlakozni egy tv-hez, de régen ez csak Pal kóderrel volt lehetséges. Ha nekem volna ez a játék még tennék rá RGB kimenetet is!
A visszarajzolásért ment a mancs !
Még valami... A TBA520 demodulátor ic, szerintem más való oda.
Nem jó az oda .
Csak rákeveri. Nem lesz 4k-ba 24 bit színmêlység. ![]() Bővebben: Link A hozzászólás módosítva: Jan 3, 2026
|
Bejelentkezés
Hirdetés |























