Fórum témák
» Több friss téma |
- Ez a felület kizárólag, az elektronikában kezdők kérdéseinek van fenntartva és nem elfelejtve, hogy hobbielektronika a fórumunk!
- Ami tehát azt jelenti, hogy a nagymama bevásárlását nem itt beszéljük meg, ill. ez nem üzenőfal! - Kerülendő az olyan kérdés, amit egy másik meglévő (több mint 17000 van), témában kellene kitárgyalni! - És végül büntetés terhe mellett kerülendő az MSN és egyéb szleng, a magyar helyesírás mellőzése, beleértve a mondateleji nagybetűket is!
Én még nem tekercseltem hangszórót, de gondolom sok mindentől függ( pl. vezeték átmérője).
Meg, hogyha te csinálod a hangszórót 200 W-osat, attól még leehet, hogy egy gyári 100 W-os hangosabban szól(hatásfok). De azt hiszem van valahol itt a cikkek közt egy hangszóró készítéses cikk, szerintem nézd meg azt. Üdv.: Máté
Sziasztok!
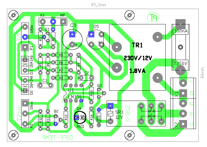
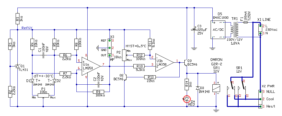
Van egy kapcsolásom (mellékletben feltöltöm), amely arra jó, hogy egy bizonyos hőmérséklet elérésekor elkezd egy LED-et vagy izzót villogtatni (de hangjelzésesre is meg lehet csinálni állítólag). Én úgy szeretném átalakítani, hogy a hőmérséklet elérésekor meghúzzon egy relét az áramkör, ehhez hogy lehet átalakítani a kapcsolást? Ebben a formájában a szaggatott feszültség miatt gondolom nem lehet relét rákötni. Magamtól megpróbáltam úgy, hogy a kondenzátort és T3 tranzisztort (meg persze az izzót és a hozzá tartozó előtétet) kihagytam belőle, de így nem kapcsol a hőmérséklet-változásra.
Aha értem. Sajnos fogalmam sincs hogy milyen cső egy pici csövecske egy pici digis gépé volt.
Akkor elméletileg a mellékelt rajzzal működne a gyújtás vizsgálat? Az én motorom gyújtásáról kapná a tápot és a paciens gyertyája gyújtaná a csövet.
Sziasztok!
Édesapám megkért rá, hogy a következő cuccot csináljam meg neki: -van két víztartály, összekötve, az összekötő csövön egy szelep. Egy olyan rendszer kellene, hogy ha a két tartály hőmérsékletkülönbsége 8 foknál nagyobb, akkor a szelep kinyílik. Na most ezt azért kellene megcsinálnom mert a boltban egy ilyen cucc 30000 Ft (csak az elektronika egy szép nagy lcd kijelzővel). Addig meg van, hogy kell kettő hőszenzor, meg valami logika, ami vezérel. Na most itt jön a nagy kérdésem: Nézegettem a cikkeket, kapcsolásokat, és nagyrészt nekem ez kínai. Elvileg mindket egyetemen megtanítottak idén logikai áramkörök tervezésére, de a gyakorlati megvalósításról egy szót sem szóltak. Egy ilyet lehet csinálni mikrokontroller nélkül (nincs programozóm, ráadásul életemben nem csináltam ilyet). Valamint ezek a szenzorok milyenek? Konstans kiadja binárisan hogy adott pillanatban mekkora hőmérsékletet észlel, vagy egy sorban adja ki binárisan órajelezve, vagy teljesen perifériaként működik és külön kell vezérelni? Én egy fázisregiszteres vezérlőre gondoltam, mert ugye ahhoz még rom se kell,. Tudnátok segíteni? Valamint van valami tanács, hogyan lehet a nulláról elkezdeni az elektronikát? Az aktív és passzív elemek működését még értem, de valahogy ami cikkekben utána jön az már teljesen kínai. Előre is köszönöm a segítséget! Üdv.
Ami kell neked: műveleti erősítő, pl . TL072, vagy LM358, kell két hőérzékelő, ezek analóg csodák, pl. NTC, PTC. Ezek ellenállása a hőmérséklet függvényében változik. Ezután be kell őket kötni feszültségosztó üzemmódban, és a műveleti erősítővel össze kell hasonlítani a hőérzékelőkön eső feszültséget egymással. Nagyjából ennyi lenne. Ha olvastál az írásomban idegen kifejezéseket, akkor nézz utána, vannak alapismeretes cikkek. Ehhez nem kell PIC.
Módosítok, csak lecsúsztam:
Tehát a két érzékelőn eső feszültségeket ki kell egymásból vonni, aztán ezt az értéket kell összehasonlítani egy referenciával.
Sziasztok. Elkészítettem egy saját terv alapján egy PIC-es projektet. A PIC-nek 5V kell, stabilan. Ezt úgy oldanám meg, hogy egy USB csatlakozóra kapcsolnám. Ha veszek egy USB kábelt, és levágnám az egyik végét, akkor valami alapján meg tudnám állapítani,hogy hol jön a +/- drótszín alapján, vagy mindet blankolni kéne, és kimérni az 5V-ot???
Előre is köszönöm !
Rámérsz az összesre aztán amikor megvan a megfelelő két szál a többit levágod.
De talán a fekete/piros lesz a nyerő.
Üdv!
Nem tugya valaki hogy az ohm és k közöt mennyi a váltó szám?
Hello!
A kondit tényleg ki kell hagyni, de ha a T3-at kihagyod, akkor mi fogja meghúzni a relét? Viszont a kondi helyett visszacsatoló ellenállás kell, hogy legyen hiszterézis is. Az R6 ellenállást célszerű ekkor kisebbre (kb. 10kohm-ra) cserélni. üdv! proli007
És lenne még egy kérdésem van egy potméterem 50k-s a osztályú és végfok-ba akarom beleteni és az lenne a kérdés hogy a földet a negatívra kössem vagy a hang gnd-jére?
Jó lesz ez így? Egy kapcsolóüzemű dologhoz kell áramváltó, a kimenetén 1,25V DCnak kell lennie ha 20A áram folyik. Diódáknak 1n4148-ast használok, kb. 700mV nyitófeszültségük van. A terhelő ellenállás 4,7ohmos lesz, ami után diódahíd lesz, majd egy 5-10K potméter a kalibrálás végett, akkor 2*0,7V+1,25V nak kell lennie a terhelő ellenálláson, ami 0,5638A áramot jelent, azaz az áramváltó szekundere 35 menet lesz, ha a primer 1. Miért jó, ha a primer 1 menet? Nem jobb a csatolás, ha több menet lenne? A leírtak szerint működne? Jó így?
Segítségeteket köszönöm.
Ha a poti földjére (árnyékolására gondolsz) akkor a "hang" GND-re. Bár megjegyzem ha hangerő potinak akarod betenni, oda "B"-s kellene. Igaz az "A"-sal is működik, de a hangerő szabályzás karakterisztikája nem lesz ok. üdv tibi
A váltószám: 1000
1000 ohm = 1Kohm 1000 Kohm = 1Mohm
Hello!
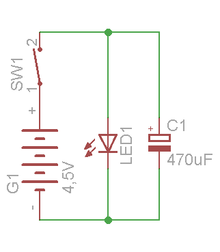
Ha "nulláról szeretnéd elkezdeni az elektronikát", akkor lehet első nekifutásra egy analóg áramkörrel kezdeni. Pld. egy viszonylag egyszerű megoldással, mint amit a melléklet mutat. üdv! proli007
sziasztok!
egy sima asztali dvd lejátszóról amin van usb csatlakozó, honnan tudom meg (mármint a boltba mielőtt megvenném) hogy mekkora adathordozót képes felismerni és filmeket stb lejátszani az usb-ről? köszi!
Szia!
Megkérdezed az eladót, vagy szétnézel a neten, hogy milyen infók vannak róla.
hát ez az úgy kezdtem! a neten meg néztem vagy 30 félét de nem írja a műszaki leírásokban. abban meg kételkednék hogy egy nagyáruházban az eladó ezt tudná.(bár most kipróbálom
. ezért itt kérdem.
Üdv!
Az lenne a kérdésem hogy univerzális nyákot hogy lehet el vágni ??
A forrszemeset? Óvatosan, mert össze-vissza repedhet. Én már párszor elbénáztam vele..
Szia! Megcsináltam egy átalakított kapcsolást, kicsit amatőr módszerrel de a lényeg látszik
Az Rv ellenállást hogyan kell méretezni? Ill. a D1..D4 diódák valóban elhagyhatók, mint ahogy a könyvben van írva, ha nem muszáj teljesen pontosnak lennie, hogy mikor kapcsoljon be?
Ha arra a fajtára gondolsz, amin minden raszterpontban (2,4mm-enként) ki van fúrva? Tehát egy "szita" az egész?
Azt még vágni sem kell. Törik mint a keksz. Az asztal széléhez teszed (úgy hogy akkora lógjon ki az asztalról, amekkorára szükséged van) és határozott mozdulattal (rátenyerelve) megtöröd lefele a kiálló részt.
Fűrésszel, vagy recés késsel. Csinálsz benne, egy mély vájatot, aztán kézzel letöröd.
Hello!
- Ebben a kapcsolásban elég nehéz méretezni, tekintettel arra, hogy a tranyók-tápfesz és egyéb paraméterektől fog függni az alkatrész értékek. Tehát próbálkozni kell. Az Rv fogja meghatározni a hiszterézis értékét, vagy is hogy mekkora hőfok legyen a ki és bekapcsolás között. De ez alapvetően a Te igényedtől is függeni fog. - De a diódákat miért is kellene elhagyni? (a kapcsolásban amúgy is alig van pár alkatrész.) Ennél a kapcsolásnál a kapcsolási küszöbfeszültséget alapvetően a T1 tranyó bázis-emiter küszöbfeszültsége, és a D5 diódán eső feszültség összege fogja meghatározni. Vagy is a billenést ennek a két feszültségnek összege adja, ami kb. 1,3V lesz. Ez a feszültség érték, viszont függ a környezeti hőmérséklettől. Mivel a tranyó alapvetően áramerősítő eszköz, az R4 ellenállás értéke és a T1 bétája is nagymértékben befolyásolja az E pont tényleges kapcsolási feszültségét, hiszen a T1 bázisárama majd feszültséget ejt az R4-en. A négy dióda stabilizálja az NTC feszültségosztó tápfeszültségét, és részben függetleníti azt a tápfeszültség változástól, részben pedig nagyjából hőfokkompenzálja azt, hiszen ezen mérhető feszültség is változni fog a hőmérséklettel. Szerintem rakd össze, méregessél, és majd megismered a működését.. üdv! proli007
Sziasztok!
Annyit szeretnék kérdezni hogyha ezt az áramkört 12V-ról akarom működtetni elég csak a relét kicsierélni 12V-osra, illetve a 5 voltos stabkockát kiiktatni? Köszi előre is!
Egyik haverom azt állítja,hogy az alábbi kapcsolási rajz tökéletesen működik úgy amikor zárja az áramkört akkor a led világít amikor nyitja akkor a led szépen elhalványodik, mert meg akar bizonyosodni róla hogy tényleg így van-e.
|
Bejelentkezés
Hirdetés |






Előre is köszönöm !


Az Rv ellenállást hogyan kell méretezni? Ill. a D1..D4 diódák valóban elhagyhatók, mint ahogy a könyvben van írva, ha nem muszáj teljesen pontosnak lennie, hogy mikor kapcsoljon be? 






