Fórum témák
» Több friss téma |
- Ez a felület kizárólag, az elektronikában kezdők kérdéseinek van fenntartva és nem elfelejtve, hogy hobbielektronika a fórumunk!
- Ami tehát azt jelenti, hogy a nagymama bevásárlását nem itt beszéljük meg, ill. ez nem üzenőfal! - Kerülendő az olyan kérdés, amit egy másik meglévő (több mint 17000 van), témában kellene kitárgyalni! - És végül büntetés terhe mellett kerülendő az MSN és egyéb szleng, a magyar helyesírás mellőzése, beleértve a mondateleji nagybetűket is!
Szia!
A fehér plexi az pici lencsék sora, amik az érzékelőre fókuszálják az infravörös fényt. Ha nincs ami fókuszáljon majdnem nullára csökken a PIR érzékenysége. (legalábbis én ezt tapasztaltam)
De akkor miert nem atlatszo? Igy nem szuri meg a fenyt?
Az infravörös hullámok átmennek, ha nem átlátszó is.
Keresek szerviz könyvet, vagy alkatrész jegyzéket, robbantott ábrát, AEG-Electrolux HR250 típusú háztartási robotgéphez. (habverő) Illetve alkatrész beszerzési forrást. Az egyik kihajtó fogaskerék (csigakerék) eltört.
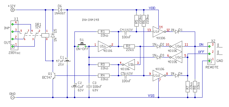
Hello! Megrajzoltam. Mindössze annyi a dolgod, hogy a REMOTE csatlakozó három vezetékét, összekötöd egy ugyanilyen másik fokozattal. Ha esetleg zavarérzékeny lenne, akkor lehet, hogy az R7 és R8 ellenállásokkal egy -egy 100nF-ot kell párhuzamosan kötni. A hat inverter természetesen egyetlen CD40106-os tokban van. Arra ügyelni kell, hogy összecsatlakozás előtt, a két készülék földelése (GND) már össze legyen kötve! üdv!
A hozzászólás módosítva: Aug 21, 2013
Üdv. Van két darab kétutas hangfalam(somogyi), és egy mélyládám(somogyi xpro 30100).
Eddig úgy gondoltam, hogy veszek még egy mélyládát melléjük, ám múltkor tartottam egy kültéri bulit, és bizony már a mély ígyis majdnem elnyomta a másik 2 hangfalat. Szóval felesleges még 1. Na,úgy döntöttem hogy hangosítani szeretném az egész készletet. Két lehetőség van: Vagy veszek egy Sal 1220 cp -t ,vagy viszont egy hifi hangfalpárt(Bővebben: Link) . Hogy mire szeretném rákötni? Eddig úgy áll hogy a Yamaha 2x150W -os erősítőmre, ahol a subwoofer mellett van még egy hely.Csak azt nemtudom ,hogy vajon két darab hangfalat(a két hifit) rábírom kötni az egyik felére? A hangfalak 8 ohm-osak, az erősítő tud 8-at és 4-et is. A Sal 1220 cp-ből meg nem szeretnék kettőt venni, mivel drága lenne, a hifi hangfalpár használtan,jó állapotban 20 ezer forint , a Salból ha kettőt vennék az már 40e lenne. Szóval,mit gondoltok?
Szia! Köszönöm szépen a segítséget!
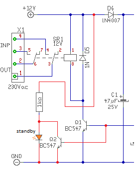
Akkor építek egy 12V-os segédtápot, ami a 230V csatlakoztatása után ellátja ezt a kis áramkört, és ez gombnyomásra indítja/lekapcsolja a főtápot. Még annyi kérdésem lenne, hogy mindezt kiegészíteném egy standby jelző 3mm normál LED-el, ami mutatja, hogy áram alatt van a berendezés, de a főtáp indítása után kialszik. Próbáltam a kapcsolási rajzot kiegészíteni, de nem tudom, így jó-e ? (A főtáp 1000W körül lesz, relének valami 12V-os Omron relét gondoltam). Üdv, zoka.
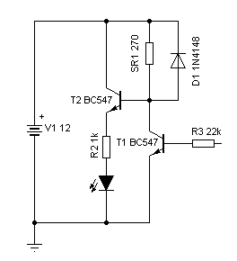
Hello! Tranyó bázisokat nem illik párhuzamosan kötni, mert nincs ami elosztja az áramokat. Inkább emitterkövetőnek kösd be a tranyót. üdv!
üdv.
újfent lenne egy kérédsem. Első nyákom elkészítésében mesterkedem. Vettem 130g-os műnyomó papírt, de nemtudom hogy melyik oldalára nyomtassak. Mind a kettő egyformának tűnik. Az lenne a kérdésem hogy ez a műnyomó papír ez nem olyan mint a fotópapír aminek csak az egyik oldala "spéci"? üdv, Máté
Szia!
Arra a felére nyomtass amelyiket kevésbé fogdostad össze, mert a zsír jelen esetben nem hasznos közeg(nyomtatás után se fogdosd össze). Illetve gondolom, tudod, hogy lézernyomtató szükséges.
Sziasztok!
TCST1103 rés-opto kapcsolást szeretnék csinálni. Egy ledet kapcsolna ki-be, 3.6V-ról táplálnám a kapcsolást. A problémám, hogy a led akkor is kap egy kis áramot, amikor zárom a rés-opto -t. Gondolom nem megfelelő az ellenállás? Hogy tudnám kiszámolni? Előre is köszönöm a választ.
Hello! Nem az ellenállással van a baj, hanem hogy a résopto látja a környezetei fényt is, a fototranyó arra is kinyit, nem csak az Infra Led-re. üdv!
Köszönöm.
Akkor kéne tennem egy relét a led elé?
Nem tudom mi értelme van egy szem Led-nek, de azért relé hozzá, az enyhe túlzás. Esetleg egy tranyóval kibővítve ki lehet küszöbölni az indulóáramot.
De inkább mérd meg, mekkora az áram amit eltakarva és nyitottan ad a fototranyó. Jelenleg 13mA körül van az adó árama, erre a CTR tényezőt 20%-körülire adják meg, vagy is átvilágítva 13mA*0,2=2,6mA körüli áramra lehet számolni. De mennyi, az áram, ha el van takarva.
Van egy régi hegesztő trafóm felszeretném újítani, maga a trafó lemezei koszosak, rozsdásak, ezt mivel lehetne "felújítani"? Ha megcsiszolom és átkenem olajjal az jó neki?
Szia!
Nagyon jó lesz és így a további korrodálást is megelőzöd.
A lemezekkel ne csinálj semmit. Régen kitettük a lemezeket az esőre, hogy rozsdásodjanak. A rozsda, mintegy "szigetelő" réteget alkot a lemezek közt. Még régebben volt, hogy a lemezek közé vékony papírt helyeztek. Ez biztosítja a mag lemezes mivoltát. Ha szépen csiszolt lemezeket használnánk akkor egy tömör vasmag lenne.
Kívülről szépre fesd be az egész trafót. A hozzászólás módosítva: Aug 22, 2013
250V / 12A adatokra tippelek, de ha küldesz egy képet is róla, az sokat segíthet, hogy reális lehet-e ez a tipp.
Szia!
Leginkább a lemezek foszfátozása jelentett szigetelést és nem a rozsda. Az a szürke felületi réteg alkot szigetelést a lemezek között. A hozzászólás módosítva: Aug 22, 2013
De attól még butaságot hagytál jóvá, amikor a másik fórumozó a csiszolásról, olajozásról írt.
A rozsda még mindig jobb a semminél.
a kezdők kategória egy egyszerű áramkör cikkben egy képlet (4,5V-1,6V)/20mA=R a 4,5V a laposelem, a 20mA a LED, de a -1,6 micsoda?
A hozzászólás módosítva: Aug 22, 2013
.. az igazi hiperszil meg festve volt kékre..
Hello! Az a Led-ed nyitófeszültsége, hiszen ennyivel kevesebb jut az ellenállásodra. (Mondat elején nagy betűt írj, légyszíves!) üdv!
Köszönöm szépen. (Fogok
)
A trafót kívülről nyugodtan rozsdamentesítheti, de nehogy már szétszedje és a lemezek felületét egyenként lecsiszolja
Ez még viccnek is rossz lenne. Az olaj meg egy jó korróziógátló anyag, ami nem árthat. A hozzászólás módosítva: Aug 22, 2013
Sziasztok!
Egy sima 220-(230)V-os, 50Hz-es légkondi elmegy 220V 162/3Hz-ről? Mi a helyzet a porszívóval? Egy Ausztria, és Magyarország között járkáló 1960-as években készült osztrák gyártmányú GYSEV-es kocsitípusról beszélek, melynél felfigyeltem a kapcsolószekrényben található konnektorra, melyre 220V 50-162/3Hz van írva. A kocsin utólag felszerel split klíma van, a kültéri egység az alvázra van szerelve. Természetesen a fűtővezetékről -1-1,5kV- van letranszformálva. A fűtőáram a mozdony hálózati főtranszformátor fűtőtekercséről származik, ami függ a hálózattól. Ausztriában, Németországban, és a legtöbb Nyugati országban csökkentett frekvenciájú a vasút villamosítása. (Érdekel, hogy hogyan oldják meg az energiaellátást ott, ahol nem 50Hz van.) A hozzászólás módosítva: Aug 22, 2013
Neked mit jelent a sima klíma?
Egy vasúti kocsihoz hogyan jön neked a porszívó? Mit jelent a 16 2/3 Hz? Amúgy van némi infóm a témáról. Lévén nem kevés klímát vittem erre a célra nekik. Az, hogy honnan transzformálja a feszültséget kevésbé számít. A végén kb. 220-240VAC lesz módosított szinusszal. Egész konkrétan trapéz lesz belőle. Hogy a klíma mit szól ehhez? Na itt nem mindegy, hogy neked mit jelent a sima klíma! |
Bejelentkezés
Hirdetés |








) 




