Fórum témák
» Több friss téma |
- Ez a felület kizárólag, az elektronikában kezdők kérdéseinek van fenntartva és nem elfelejtve, hogy hobbielektronika a fórumunk!
- Ami tehát azt jelenti, hogy a nagymama bevásárlását nem itt beszéljük meg, ill. ez nem üzenőfal! - Kerülendő az olyan kérdés, amit egy másik meglévő (több mint 17000 van), témában kellene kitárgyalni! - És végül büntetés terhe mellett kerülendő az MSN és egyéb szleng, a magyar helyesírás mellőzése, beleértve a mondateleji nagybetűket is!
proli007 második példájában az U1a és U1b alkotja az RS flip-flopot.
(Az első példában meg a relé van bekötve öntartóra.) A hozzászólás módosítva: Márc 16, 2015
Sziasztok!
Bár nem elektronika, de nem tudom kihez fordulhatnék rajtatok kívül. Van egy lámpa, ami félig meddig összerakva került hozzám, össze kéne raknom, de mivel nem jól lett összepattintva a cucc és úgy lett a csavar beletekerve, nagyon nem jó. Ki kellene valahogyan tekernem a csavart, de ilyet még nem-igen láttam. Elképzelhető, hogy ezt a fajtát csak befelé lehet tekerni és semmivel nem lehet kiszedni, csak mondjuk kifúrni vagy ilyesmi? Nem a legnagyobb és legjobb kép, de most jobbat nem tudtam lőni.
Igen, ez a fajta csavar arra való, hogy csak becsavarni lehessen.
A lehető legjobban passzoló csavarhúzóval ki lehet annyira tekerni, hogy fogóval megfogva kitekerhető. Fontos, hogy izomból nyomni kell kitekerés közben. Kiszedés után méretvétel, majd a szemetes. Ha annyira speciális méretű, akkor mikrokörfűrésszel be lehet vágni, hogy lapos csavarhúzóval kezelhető legyen.
Ha jól látom, a csavar feje nem tűnt el teljesen. Oldalról nem lehet megfogni valamilyen fogóval? Fontos, hogy a fogó oldala ép legyen, különben leugrik a csavarfejről. Esetleg egy frissen köszörült csavarhúzó talán megakad benne.
A hozzászólás módosítva: Márc 16, 2015
Tűreszelővel vagy kis köszörüvel/vágólappal az emelkedést el lehet tüntetni, az így keletkező vállaknak már nekifeszül oldalról egy egyenesvégű csavarhúzó. Akkor van szívás, ha a csavarfej nem hozzáférhető, pl. sűllyesztett furatban van.
A hozzászólás módosítva: Márc 16, 2015
Így már világos. Nem feltétlen ragaszkodom a logikához, ha tranzisztorokkal is ugyanaz a végeredmény.
![]() Köszönöm szépen a segítséget. A hozzászólás módosítva: Márc 16, 2015
Ha jól látom, ez a bitfej való hozzá, ha beugrasz érte kölcsönadom.
Sziasztok!
Egy kicsit összezavarodtam. Nem rég kezdtem el foglalkozni áramkörök tervezésével, még nagyon az elején járok. Szóval adott a képen is látható feszültségosztó, aminek a kimenete 10V. Csatlakozik hozzá egy 12V relé, aminek illene kapcsolnia a 10V-ra (ha közvetlenül kapcsolok rá 10VDC-t akkor kapcsol), viszont nem történik semmi. Nagyon valószínű, hogy én csinálok valamit rosszul, nem jól kötöttem rá, de próbáltam már annyi mindent, mégse jöttem rá. Ha nagy butaságot csináltam, akkor valaki lenne olyan szíves és leírná, hogy hogyan kell bekötni a relét? (Az egyes pinek-re mit kell kötni) Köszönöm
Helló! A reléd tekercse beterheli a feszültségosztót, amin 10V alá csökken a feszültség. Mi lenne a célod ezzel az áramkörrel?
Azt illik észrevenni, hogy a relé tekercsének az ellenállása az osztó részévé válik, azt bele kell kalkulálni.
Hello! Célszerűbb lenne elsőként egyszerű szavakkal leírni, mi is az amit szeretnél. Könnyebb segíteni.
Sziasztok!
Hol van ezeknek a FET-eknek az elzáródási feszültségük, mert nem tudom kivenni biztosan az adatlapjából. IRLZ24N , IRFU024N . Olyan FET-re lenne szükségem, ami 0V gate-nél teljesen nyitva van a csatorna, és ahogy emelkedik a gate-source feszültsége úgy záródik el. Ehhez tudnom kellene az Up -ot hogy mekkora fesz kell a gate-re hogy ne folyjon drain áram. Melyik FET-et ajánlanátok erre. Max fesz. 12V áram 4A. Kapcsolóként szeretném használni. Előre is köszi a segítséget. A hozzászólás módosítva: Márc 16, 2015
Szia!
Esetleg ha P-FET-et néznél ki magadnak.
Helló!
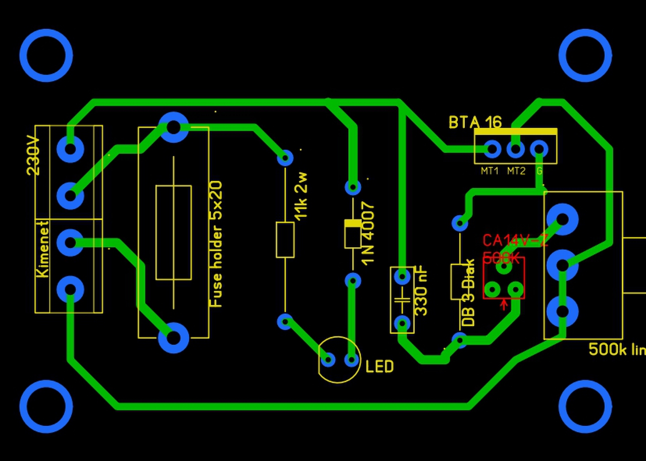
Adott egy 0-230V-os AC szabályozó, de én azt szeretném, hogy a kivezetendő potival szabályozható rész 110-130V között mozogjon. Az erdeti (orig) rajzon egy 10k-s sima ellenállás szerepelt, ha én egy CA14V-Z 500K trimmert tennék be, azzal be tudnám állítani ezt? Válaszokat előre is köszönöm!
Hello! Hogy csökkenjen a szabályozási tartomány, ahhoz csökkenteni kell a poti ellenállását, és növelni a soros ellenállás értékét. Hogy mennyivel, azt akkor tudod meg, ha megépíted, és megméred a poti+ellenállás értékét a két a két kívánt értéknél.
De egy fázishasításos szabályzó, valóságban nem a feszültséget, hanem a munkát szabályozza. Ha műszerrel méred, akkor a jel integrált átlagértékét látod, mint "feszültséget".
Mindkét FET, amit belinkeltél, növekményes FET (növekvő vezérlőfeszültségre nő az árama). Akkor vannak lezárva, ha a vezérlőfeszültségük 0.
A leírásod alapján neked elzáródásos FET kellene. J-FET az ilyen, de ezekből jellemzően kis áramúak vannak csak (10-100 mA). A feladatot kapcsolástechnikával lehetne megoldani. Vagy a növekményes N csatornás FET vezérlése elé teszel egy invertert, vagy P csatornásat használsz úgy kötve, hogy a 0 vezérlőfeszültség a FET-nek maximális vezérlést jelentsen (source a + tápra, drain és a - közé a terhelés, vezérlés a negatívhoz képest). A második esetben a P csatornás FET lezárásához 12V-os vezérlőfeszültség kell (akkor lesz a FET-en a Vgs=0) (Mellesleg P csatornás nagy áramú FET sem sok van...)
Ez megvalósítás szempontjából mit jelentene?
Én úgy vettem le a rajzból, hogy ha 500k trimm -500k poti kerülne be, akkor 115 lenne osztótag miatt, ha mondjuk a trimmert addig tekerném (kb 380-400k), akkor olyan 125 körüli értéket érhetne el, persze tekergetéssel és méréssel beállítva. Ez járható?
Értem már. Köszi szépen.
Akkor megpróbálom a P csatornást ahogy írtad.
Ez nem egy tápegység feszültségosztója. A poti a 330nF-al egy időzítő tagot alkot. Ez késlelteti a gyújtás időfontját a félhullám kezdetétől. Ha 500k+10k van benne, akkor nyilván 5010k-nál lesz a legkisebb a kimenti teljesítmény, ha meg 10k akkor a legnagyobb. A 90fokos gyújtás, valahol félúton van, ha a az időzítés eredetileg jól van kiszámolva. Tehát ha az körül szeretnéd szabályozni, akkor a poti+kiegészítő ellenállásnak a 250k értékkörül kellene szabályozni. És mivel kisebb szabályozási tartományt szeretnél, a potinak kellene kisebb ellenállásúnak lenni, mint a kiegészítő ellenállásnak. De miért nem próbálod kis, méred meg, mint javasoltam? Ha csak lamentálsz rajta, attól még nem jutsz előrébb.
Sziasztok! Erősítő tápjának pufferében 60000 µF / 42V van. Kikapcsolás után még másnap is marad benn kb. 20-30V mert az erősítő IC-je lekapcsol. A kondik kivezetését most állandóra összekötöttem 22k ellenállással, ez nem fogyaszt sokat, de egy jó óra alatt leszívja a puffert. Célszerű rajthagynom ezt az ellenállást, vagy forrasszam ki, vagy lényegtelen? Mi a jobb a kondiknak? (Kb naponta be van kapcsolva).
Szia!
Teljesen mindegy, hogy kisütöd vagy megmarad a töltése, nem lesz se jobb se rosszabb a kondenzátornak.
Sziasztok!
Tudna valaki küldeni nekem olyan vizsgatételeket vagy vizsga feledatsort ami az elmúlt években a szakvizsgán szerepeltek feladatok? Elektronikai műszerész. Másfél hónap múlva vizsgázok és nagyon sokat segítene. Előre is köszönöm a segítséget!!!
Szia! OK, mindegy akkor marad így. Köszi.
Sziasztok!
AZ IRFZxxx feteknél a Z betű mit takar? G-S közötti zenerekre utal, de akkor itt a 2. adatlapon kimaradt, vagy még se a zenert jelöli? Bővebben: Link és Bővebben: Link
A FET-en belül semmilyen zéner nincs; az egy schottky dióda.
Akkor az első linket ha megnézed a G-S között levő (szerintem zener) az nem a feten belül van hanem csak példakapcsolás?
A hozzászólás módosítva: Márc 17, 2015
A rajzjel nem zéneré, hanem schottky diódáé, de a szövegben meg ott van, hogy integrált zéner
Értem, csak biztosra akartam menni, hogy egyről beszélünk.
Köszönöm a szájbarágást! Viszont azt még mindég nem tudom, hogy IRFxx és IRFZxx között mi a különbség
A Z-s típusban van egy G-S kött lévő Z-dióda a sztatikus és egyéb túlfeszültségek káros hatásainak levezetésére.
|
Bejelentkezés
Hirdetés |
















