Fórum témák
» Több friss téma |
- Ez a felület kizárólag, az elektronikában kezdők kérdéseinek van fenntartva és nem elfelejtve, hogy hobbielektronika a fórumunk!
- Ami tehát azt jelenti, hogy a nagymama bevásárlását nem itt beszéljük meg, ill. ez nem üzenőfal! - Kerülendő az olyan kérdés, amit egy másik meglévő (több mint 17000 van), témában kellene kitárgyalni! - És végül büntetés terhe mellett kerülendő az MSN és egyéb szleng, a magyar helyesírás mellőzése, beleértve a mondateleji nagybetűket is!
Hello! Nevezd aminek jólesik.. Pld..
Sziasztok!
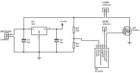
Adott egy DVR rögzítő eszköz. Az a gondom, hogy a gépben lévő HDD felpörög ugyan de a 12V nem stabil. 12,20 és 11,85V között ingadozik de csak akkor amikor leterhelem. Az 5V ág stabil de ezzel gondjaim vannak. Az eszköz külső tápos DC12V 2A. Ettől függetlenül rendben működik az eszköz csak a rögzítés jelenleg nem megoldott. Amúgy a HDD rendben működik. 100/100%. Teszteltem. Mit gondoltok, hol lenne érdemes kezdeni?
Sziasztok!
Autóban egy 12V (kb. 5A) kapcsolóról szeretnék levenni 5v feszültséget egy bluetooth jeladóhoz. Milyen ic-t ajánlanátok ehhez: Ic 7805 vagy Ams1117? Esetleg mást? Fontos, hogy egyszerű legyen a bekötés. Az ic-hez menne a 12V plusz és minusz majd onnan menne tovább az 5v. A bemenet változó lehet 11v tól 15v ig. A kimenetnek meg 4v tól 6v határig kellene lennie. Max. 200mA lenne a terhelés így az ic 1A határba bőven beleférne. Plusz tartósság szerint azért jó lenne ha 100 órát is kibírna.
Szia!
Maradj csak a 7805-nél.. tegyél rá kis hűtőbordát, ha nem akarsz gondot, az adatlap szerinti bemeneti, kimeneti 100-220 nF kondikat a lábaihoz, + a kimenetre párszáz µF-ot és kész. Az AMS necces nagyon a max 15 volt bemeneti feszültségével. A hűtést csak azért javasolom, mert a "max 200 mA" ki tudja, hogyan módosul esetleg az idők folyamán.. A hozzászólás módosítva: Ápr 4, 2018
A legkorrektebb megoldás egy készen beszerezhető kapcsolóüzemű dc-dc konverter lenne (valami ilyesmi), mert a 14,4V -on a 200mA már jelentős disszipációt jelentene, ami hűtéssel kezelhető ugyan, de körülményes az elhelyezés, nyáron pedig mikor egyébként is nagyon(!) meleg van egy autóban, meglepetést okozhat. A kimenetre egy 315mA-es biztosítékot mindenképpen tennék,
Nem kell a kimenetre nagy kondenzátor, max. 10 uF, különben tönkremehet vagy gerjedhet a 7805-ös.
Nekem még egy se ment tönkre ezért, pedig már igen sokat beüzemeltem... a gerjedés ellen peig ott vannak a picikék. Nem téma.
Sziasztok!
Van egy Lítiumos akku szettem. Ezt szeretném kapcsolgatni egy PIC-es bekötéssel. Pár hónapja még ment a dolog LED-ekkel, de tegnap mikor megpróbáltam rákötni egy STM32-t meg egy RPI-t akkor furcsa módon a megfelelő feszültség megvolt, de semmi életjel. Arra gyanakszom, hogy nem képen a tranzisztor valamilyen hiba miatt átvinni az áramot. Ez lehetséges? Valami tanács?
Mekkora feszültséget mérsz a FET source-gate között?
4,98V ot. Úgy gondolod ez miatt nem nyit rendesen a tranyó? és ha igen akkor hogyan tudnám változtatni a bekötést hogy jó legyen? Köszi előre is.
Cseréld ki a FET-et logic level típusúra, és akkor az 5 Voltos MCU-val is tudod kapcsolni. Például IRL széria.
köszönöm szépen
Sziasztok!
Ha ebben van nyákterv azt hogy tudnám megnyitni? Köszönöm! Innen való.Bővebben: Link A hozzászólás módosítva: Ápr 4, 2018
Konkrétan a rar fájl kinyitásával van gondod? Ez hasonló, tömörített fájl, mint a zip. Program van hozzá bőven (pl. 7-zip).
Szerintem az Xcalibur Layout File (.LYT) okoz gondot a kollégának.
Egy pici állat ólban (kb. 50 liter térfogat, szigetelt ól) szeretnék télen is úgy +10 fokot fenntartani, de csak 12V-ot szeretnék kivezetni oda. Tudtok készen olyan eszközt / készüléket / IC -t ami 12V-al termosztátként használható és 1 - 2 A -nél nem vesz fel többet?
Szia!
Termosztát rengeteg van pl az ebay en is 2 dolcsitól 100 ig! 12 volt 2+2 kanóc és kész! A termosztát biztos nem fog 2 Ampert felvenni, de mivel akarsz fűteni? Ha nyul ketrec akkor talán az autókba rakható utólagos ülésfütés a legolcsobb! Vagy egy fűtőelem egy alulapra, arra almozni.... A lehetőség végtelen!
Készen nehézkes ügy, mert nagyon speciális alkalmazás. Nézd el, hogy az ipari követelményeknek megfelelően gondolkodom, de nem lesz felesleges bonyolultságú amit írok.
12V 2A az 24W fűtőteljesítmény.... ami az elérhető legjobb szigeteléstől függetlenül is kevésnek tűnik. Lehet, hogy 5-10 A is kell majd, de ez úgy gondolom ez most részletkérdés. A lényeg, hogy mindenképpen külön kell gondoskodni a hőfokszabályozásról és a fűtés túlmelegedésének megakadályozásáról is (nem mindegy, hogy nulla fok a külső hőmérséklet, vagy -20. Az alom nagyon tűzveszélyes, izzószálat semmiképp sem javasolnék. Egy olajtöltésű vékony, (kis hőtehetetlenségű) fűtőlap kellene, amiben előre beállított hőfokúra (25-30°C?) fűti a folyadékot ha a levegő hőfokát figyelő termosztát "kéri". Fűtésre végső esetben használhatsz hajszárító fűtőbetétet egy nagyon kicsi légkeringtető ventilátorral. Ha 24V AC táplálást kap, akkor elvileg a 2kW-os betét kb 20W-ot adna le, de természetesen mivel nem izzik, az ellenállása kisebb, valamivel több hőt ad majd le, ki kell kísérletezni.
Mivel tudnám megnyitni ezt a LYT fájlt?
Proteus a kulcs.
A táblázat saját gyűjtés, ha valahol hiba van benne, szóljatok, javítom. Megvan xls formátumban, ha kell valakinek. A hozzászólás módosítva: Ápr 5, 2018
Próbáltam letölteni de nem nyitja meg!
![]() Nem mindegy melyik verzió szerintem!
Az lehetséges. Nekem amik vannak .lyt fájlok, (elég régiek) azokat a Proteus 8 megnyitja.
Sziasztok, szerintetek az miért van, hogy OP-AMP-al felépített LC, vagy LRC szûrôk igen ritkák a (néhánytíz) kHz tartományra? Aktív sáváteresztô (bandpass) kapcsolásokra kerestem volna rá, de jellemzôen RC tagokkal felépítettek vannak hangfrekire.
Tulajdonképp egy 10kHz-es sáváteresztô akarok összedobni (minél keskenyebb sávra, egy sípjelet keresek). Furcsállom hogy mennyire egyeduralkodók az RC-sek. Ezekkel kapcsolatban, akinek van tapasztalalta: van valamekkora késése-torzítása egy ilyen szûrônek, tehát ha szkóppal nézném, a bemenô X msec impulzust nem vágja le mire áthalad rajta? Olyanra gondolok mint a szuperreg.vevôknél, hogy van egy berezgési idô.
Talán azért, mert 10kHz-en már elég lehet a passzív elemekből felépített kapcsolás is, nem kell nagy kapacitást, vagy nagy induktivitást használni.
Mihez kellene ez a kapcsolás? Ha belegondolsz, az időnek itt nagyon nagy jelentősége van, egy szűrő mondjuk 2ms-os időtartamú szinuszjelet kap, 10 kHz-en, ez csak 20 egész ciklus... Ha pedig nem is szinuszos, akkor könnyen lehet a szűrőn átjutó összetevője egy más frekvenciájú jelnek is.
Egy síp-jelet akarok detektálni. A sípjel nem színuszos, az a lényeg hogy a hangforrástól minél energia-hatékonyabban eljusson az érzékelô elektronikáig, ami pedig ezt a lehetô legpontosabban (mind zavartûrés, mind idôzítés szempontjából) detektálja.
Szia! Összeraktam ezt a kis kapcsolást 555-el. Alacsony szintre indul úgy ahogy mondtad. Tökéletesen működik, csak egy gond van vele. Sajnos induláskor blokkolja az egész rendszert, mert előbb életre kel, minthogy a bemenetén béállna a feszültség. Csak akkor működik ha utólag helyezem feszültség alá. Mit lehetne tenni?
Köszi! zoka
Műveleti erősítővel aktív szűrőt szokás készíteni. Abban nincs induktivitás.
Sípjel érzékeléséhez én egy egyszerű aktív sáváteresztő szűrőt és egy PLL-t használnék. Pl. XR2211-et. A hozzászólás módosítva: Ápr 6, 2018
|
Bejelentkezés
Hirdetés |














