Fórum témák
» Több friss téma |
- Ez a felület kizárólag, az elektronikában kezdők kérdéseinek van fenntartva és nem elfelejtve, hogy hobbielektronika a fórumunk!
- Ami tehát azt jelenti, hogy a nagymama bevásárlását nem itt beszéljük meg, ill. ez nem üzenőfal! - Kerülendő az olyan kérdés, amit egy másik meglévő (több mint 17000 van), témában kellene kitárgyalni! - És végül büntetés terhe mellett kerülendő az MSN és egyéb szleng, a magyar helyesírás mellőzése, beleértve a mondateleji nagybetűket is!
Sziasztok!
Van egy sorkapcsom, melyben kapcsonként egy 1x6x18 mm-es lemezre egy-egy 6x6 mm-es lemezzel lehet rögzíteni a vezetékeket csavar segítségével. Minden fém rész mágnesezhető anyagból készült. Reális lehet a műanyag házon szereplő 400 V 15 A érték?
Hello! A villanyszerelő topikban kellett volna feltenni a kérdést. De legalább egy kép nem ártott volna mert én elképzelni sem tudom mi ez..
Valahol hallottam, hogy a réz sodrott kábelt nem szabad forrasztani villanyszereléskor.
A trafómról lejövő rézvezetéket beleforraszthatom simán a panelba? kb 40V váltóról van szó.
Természetesen bele. Remélem csak irónia volt a kérdés. A hálózati villanyszerelés "más tészta".
A hozzászólás módosítva: Márc 30, 2018
Üdv!
Van egy 230V/24V transzformátorom aminek a feszültségét egyenirányítom és pufferelem.Tudna valaki segíteni abban , hogy az így kapott egyenfeszültségből , hogy lehet a legegyszerűbb módon 3.3V-ot előállítani egy mikrokontrollernek illetve 2db 20 mA áramfelvételű lednek?
Nem tudjuk, milyen a trafó. Ha "hagyományos", akkor jobban jársz néhány menet befűzésével, mint akár egy DC/DC konverterrel, vagy valamilyen feszültségstabilizátoros csökkentő (fűtő) eszközzel.
Sokkal energiahatékonyabb lenne, ha eleve 3,3 V-os kis dugasztápot használnál. Ez nem opció?
Sajnos csak a transzformátor jöhet szóba.Létezik egyátalán olyan stabilizátor , ami alkalmas erre a feladatra?Az a baj , ha létezik is akkor nagyon melegedne.
A hozzászólás módosítva: Márc 30, 2018
A linkelt DC-DC konvertert nem ajánlom kontrollerhez csak egy alaposabb szűrés után, lásd itt: Bővebben: Link.
Egyrészt amit már mások javasoltak, egy DC-DC konverter elég jó hatékonyságú is lehet (80% fölött), nem olyan mint a lineáris szabályozók, amik eldisszipálják a fölösleget.
De a uC egyen mondjuk 20-30 mA-t, ott van 2x20 mA LED-ed, az 60-70 mA, ez lineáris szabályozóval se lenne akkora disszipáció. 24V AC egyenirányítva és pufferelve kb. 33V, 30V*70 mA = 2,1W, ennyit disszipálnál el. De nem muszáj 1 eszközön elfűtened ennyit, ha egymás után kötsz pl. egy 7824-et, 7812-őt 1117-et (3v3-ast), akkor 900 mW disszipáció alatt maradsz stabonként. Vagy épp 2W-os ellenállásokat is felhasználhatsz, azon is disszipálhatsz.
900 mW az hűtőborda nélkül nagyon melegedni fog jól sejtem ugye?
Ha ezt a teljesítményt egy 78xx IC fűti el, akkor igen, nagyon melegedni fog, kelleni fog a hűtőborda.
Kellemes ünnepet mindenkinek!
Tranzisztoros segtséget kérnék, annyiról lenne szó, hogy egy RGB LED (közös anódos és katódos is van kéznél) kéket világtana folyamatosan, amíg be van kapcsolva a készülék, de ha a clip jelző áramkörtől jelet kap, akkor a piros felvillanna, az nem lenne baj, ha ilyenkor lila lesz, mert a kék is világít, de jobb, ha kikapcsol a kék, kb. erről lenne szó:
Itt próbálkoztam modellezni (a 26V kapcsolóval lehet a clipjelzőt ki-be kapcsolni), de eddig nem sikerült, tudtok segteni, hogy milyen kapcsolásra van szükségem?
Mennyire veszélyes a statikus elektromosság egyenáramról működtetve az emberi szervezetre nézve ill. egy ilyen készülék?
http://www.instructables.com/id/5-Static-Electricity-Generator/ https://www.youtube.com/watch?v=P5za9sa4-qk A wikipedia szerint: Az egyenáram hatásai Élettani hatás: erős sejtkárosító hatása van. Élő szervezetbe jutva hosszú távon relatíve magas feszültség és alacsony áramerősség esetében (is) akár halált is okozhat, ami a már említett elektrolízis miatt következhet be: a vérből kiváló gázok a szívbe jutva halált okoznak.
A statikus elektromosság (elektromos töltés) csak egyenáramot tud generálni. Ennek veszélyessége a generált áram nagyságától, és a kisülés idejétől függ.
Mindenesetre jobb, ha nem tapizod. A hozzászólás módosítva: Ápr 1, 2018
Sziasztok!
Az lenne a kérdésem, hogy egy LM324-es komparátor úgy van beállítva, hogy egy bizonyos feszültség, jelen esetben 15V alatt magas szintet ad a kimenetén. Ez a magas szint egy tranzisztorral meghúz egy relét, a relé így kikapcsolja, a rákötött lámpát. Csakhogy a rendszer akkuról működik és amint kikapcsol a relé, megszűnik a terhelés, ezáltal az akku feszültség növekedni fog, és visszakapcsol a relé. Majd ismét le, ismét vissza, vagyis beáll egy olyan holtpont, ahol berreg a relé, mert amint lekapcsolna, vissza is kapcsol. Szeretnék egy olyan megoldást, hogyha LM324 bejelez logikai "1" esetén, egy kicsi áramkör mondjuk 2 másodpercig adjon logikai 1-et, függetlenül attól, hogy a bemenetén LM324 már 0-t ad. Ezáltal, ki-be kapcsolna a lámpa és jelezné, hogy lemerült az aksi, nem pedig berregne és vibrálna... Vajon 555 IC-vel megoldható? És hogyan? Köszi!
Hello! Ez ilyen digitális fertőzés, hogy C-ben írod le a Led működését? De ha már ilyen penge vagy, hol van a kondi a programból?
De elfelejtetted, hogy A kondidban a töltés megmarad, az első tranyó meg lezár, akkor a bázis-emitterére -26V fog jutni, annak pedig ne szabadna -5V-nál több lenni. Bekapcsoláskor, a kondi feltöltődése pedig, tönkre teheti a PNP bázisát.
Hello! Igen, ha monostabil módban működik az 555, és az LM324-el nem logikai 1-et, hanem 0-át adsz. (Meg kell fordítani a két bemenetét.) Mert a Tr bement alacsony szintre triggereli az 555-öt.
Szia! Köszönöm, megoldom így. Egyébként megépítettem az általad tervezett zseblámpa vezérlőt:
EZT Nagyon jól működik, még csak tesztelgetem, és ez az akku védelem is ehhez lesz, mert 4Ah-s Makita akksiról fog menni, az pedig nem olcsó! Majd ha készen lesz, még beszámolok róla A hozzászólás módosítva: Ápr 1, 2018
Akkor minek a relé? Le lehet állítani a kapcsolóüzemű tápot is relé nélkül.
A LED vezérlő áramkör áramkorlátja nem képes levenni kb. 30mA alá a kimenő áramot, hiába kap 0mV-os vezérlőjelet. A LED-ek még ilyen kicsi áramtól is vakítóan világítanak.
A vezérlő másik potija a feszültség állító, ezzel akár 0-ra is levehető a fényerő. Ezt használom ki, relékkel kapcsolgatva, így nem kerül közvetlen kapcsolatba a két áramkör, ez egyrészt a fény ki/be a villantó, illetve a tompított funkciót is ellátja. Lehet, hogy túl bonyolítottam, de működik. A relé 100mW-os fogyasztása, már elenyésző ahhoz képest, hogy maxon 40W a teljes fogyasztás. Hozzáteszem, ez zseblámpa, és úgy 40W ! A tesztek során 30%-al túlhúzva a LED-et, 50W-ot is felvett a labortápból a meghajtó. A hozzászólás módosítva: Ápr 1, 2018
Egy ellenállással megnövelném a komparátor pozitív visszacsatolását, hogy ne kapcsoljon vissza kis változásra.
Helló!
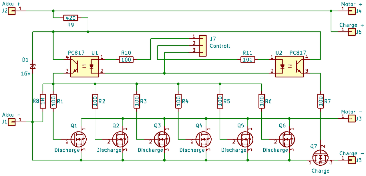
Kérnék egy kis segítséget. Van ez a kapcsolás amit most dobtam össze. A feladata egy akkucsomag töltés és kisütés tuláram védelme lenne. Az akku feszültsége 37V-63V között változik a merültség függvényében. J1/J2 csatira megy az aksi, J3/J4 csatin megy a terhelés, J5/J6 csatin jöhet be a töltés. Persze a terhelés és a töltés csak akkor "mehet" ha a J7 csatin érkező jel ezt engedélyezi, az optocsatolókon keresztül. Szóval én úgy gondoltam, mivel a feszülség elég széles tartományban változik, valamennyire szabályozni kellene a kapcsoló FET -ek (Q1-Q6) vezérlőfeszültségét, ezért tettem bele a D1 16V -os zénert, melynek az R9 az előtétellenállása. A megadott 420Ω értékkel 40mA van beállítva jelenleg, egyébként az optocsatoló maximuma 50mA. Az R1-R6 ellenállások ezt egyenlő részben osztják el a kapcsolóelemek részére. Az R8 pedig azért került be, ha "tiltva" van a terhelés a kimeneten, akkor a FET -ek GATE lába le legyen húzva testre. Igaz ez így közös megoldás, nem tudom érdemesebb lenne -e külön betenni mindegyik GATE -re lehúzóellenállást? A Q7 elvileg a töltést tiltaná ha szükséges, de most azon gondolkodom, hogy lehet az nem is kellene, ugyanis az akkucsomag elég nagy kapacitású lesz, kb 10-15Ah, a töltő pedig csak max 5-6A áramot képes leadni... Volna valami javaslatotok, hogy mit érdemes/kell változtatni ezen a rajzon, vagy megfelelően működőképes lenne ez így?
Olyan kapcsolást keresek, amely a tápfeszültség megjelenésekor (folyamatos trigger) a kimenetére egy egyszeri, bizonyos hosszúságú impulzust generál (0.1-2 másodperc). Mi ennek a kapcsolásnak a hivatalos neve? Talán monostabil, de csak rövid impulzussal triggerelt kapcsolásokat találok (nem folyamatos jellel).
Esetleg tudnátok tranzisztorokból felépített példát? RC tag használata esetén nehezítés, hogy a C tagot valamivel ki is kellene sütni (ha elmegy a tápfesz és újra visszajön, akkor ismétlődjön meg az impulzus). A hozzászólás módosítva: Ápr 2, 2018
|
Bejelentkezés
Hirdetés |













