Fórum témák

» Több friss téma
Fórum » Elektronikában kezdők kérdései
- Ez a felület kizárólag, az elektronikában kezdők kérdéseinek van fenntartva és nem elfelejtve, hogy hobbielektronika a fórumunk!
- Ami tehát azt jelenti, hogy a nagymama bevásárlását nem itt beszéljük meg, ill. ez nem üzenőfal!
- Kerülendő az olyan kérdés, amit egy másik meglévő (több mint 17000 van), témában kellene kitárgyalni!
- És végül büntetés terhe mellett kerülendő az MSN és egyéb szleng, a magyar helyesírás mellőzése, beleértve a mondateleji nagybetűket is!
Lapozás: OK   3993 / 4057
(#) pipi válasza Udvari Zsombor hozzászólására (») Jan 7, 2025 /
 
Igazán jó elemmel próbálod? Az én hp fotomasinámmal "annakidején" jártam úgy hogy nyaralás közben lemrült, betértem a trafikban vettem bele cerka elemet, beletettem, bekapcsoltam mire kiírta: "cseréljen elemet" . Szóval márkás, fickós elem kellett bele. 1.2V-os akksival pl meg sem nyikkant, ki volt hegyezve a feszültségre is.
Ha 5V-os powerbank után teszel egy megfelelő teljesítményű 3V-os stepdownt akkor nyilván ha üzemképes , megy.
(#) Lamprologus válasza Udvari Zsombor hozzászólására (») Jan 7, 2025 /
 
Hány amperes táppal próbálod elindítani?
Lehet nem tud akkora áramot leadni mint amekkora a gépnek kéne, és leesik a feszültség ezért nem működik!
(#) tibistor válasza bitmixer hozzászólására (») Jan 7, 2025 /
 
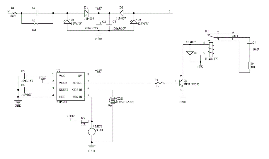
Kipróbáltam. Az időzítés beindulása után megvilágítottam (erős fénnyel) a fotoellenállást. Nem reagált rá. A közép tájon lévő nyolclábú "izé" lehet a mikrovezérlő. A KU5590 feliratot látom rajta.
Nincs másik lehetőség?
(#) bitmixer válasza Udvari Zsombor hozzászólására (») Jan 7, 2025 /
 
A helyedben megpróbálnám akkukról járatni, mégpedig 1 db NiMH + 1 db NiZn akkuval.
Ezek együtt épp jól kiadják a 3 Voltot, és tapasztalatom szerint elég erősek. Ha bátor vagy, 2 db NiZn-ről is megpróbálhatod. De légy résen, mert a NiZn-hez nem jó a NiMH töltő!
Én már működtettem így egy Samsung gépet több éven át.
(#) bitmixer válasza tibistor hozzászólására (») Jan 7, 2025 /
 
Momentán nincs több ötletem (libám .
(#) tibistor válasza bitmixer hozzászólására (») Jan 7, 2025 /
 
Kösz, megért egy próbát az ötleted.
Saját, képzetlen gondolattól vezérelve kicseréltem az eredeti, 10µF 50V-os elkot 4,7µF 50V-osra, de semmi változást nem tapasztaltam.
Esetleg valaki másnak egyéb ötlete?
(#) Udvari Zsombor válasza pipi hozzászólására (») Jan 7, 2025 /
 
@pipi ‒ Ugyanazokkal a tölthető Tesco elemekkel is próbáltam, amikkel akár egy egész hétvégét végig lődözök a másik fényképezőmmel, de inkább átcseréltem őket, hogy ne a legjobb elemeimet nyúzzam ezzel. Mivel ezek töltöttek, így bekapcsol, de a töredékét se teljesíti már a gyári üzemidőnek ez a HP ‒ inkább nem várom meg, hogy meddig bírná.
@Laprologus ‒ Próbáltam az 5V-ot powerbankról és USB töltőről is szolgáltatni, ami nem tudom, hogy milyen teljesítményű, mert máshoz is szoktam használni, most csak az adapterbe dugott kábelt cseréltem át.
(#) reloop válasza tibistor hozzászólására (») Jan 7, 2025 /
 
Szia! Ez cél IC. Bővebben: Link
Az időzítés kívülről nem befolyásolható.
Mekkora időzítést szeretnél?
(#) bitmixer válasza tibistor hozzászólására (») Jan 7, 2025 / 1
 
Azért találtam valamit: https://www.electroschematics.com/light-sensor-2/
Itt látható a kapcsolási rajz is. Egy másik fórumon felvetették, hogy a 3-as lábon levő 1µF határozza meg esetleg az idözítést, de ezt még nem igazolta senki. Próbáld ki azt is kisebbre cserélni.
Ha ez se jön be, akkor az előző ötletem működhetne úgy, hogy nem a fotoellenállást világítod meg, hanem a triakhoz menő jelet kisöntölöd/testeled, ami a 7-es lábról érkezik 10k ellenálláson át.
Kíváncsi vagyok, mire jutsz...

UPDATE
Most látom reloop hsz-ból, hogy a 3-as lábon át sem valószínű, hogy módosítható lesz az időzítés, mert az "reset"
A hozzászólás módosítva: Jan 7, 2025
(#) tibistor válasza reloop hozzászólására (») Jan 7, 2025 /
 
Eredetileg kb. 15 mp időzítésre gondoltam.
Úgy látom ennek az átalakítása nem nagyon járható út.
Esetleg teljesen egyéni megoldás 555-ös IC-vel?
A 230V AC be-és kimenet továbbra is preferált volna. Kisméretű relé használat is szóba jöhet (Hamlin Clare, stb). A fotoellenállásos része nem kell.
Minden javaslatot köszönök!
A hozzászólás módosítva: Jan 7, 2025
(#) reloop válasza tibistor hozzászólására (») Jan 7, 2025 / 1
 
Mellékelem az adatlap ide vonatkozó ábráját.
Ebbe illeszthetnél be egy időzítőt 555-tel. Az 555-nek van saját témája. Bővebben: Link

KU5590.gif
    
(#) proli007 válasza tibistor hozzászólására (») Jan 7, 2025 / 1
 
Hello! (Feltéve, hogy a rajz a kapcsolásnak megfelelő..)
- A Q1 helyére, egy BS170-et teszel.
- Az R3-at kiveszed, és egy 47µF 35V-os kondit teszel a helyére (U2 felé a +)
- A Gate-Source közé beforrasztasz egy 220k ellenállást.
- Ekkor kb. 15..18sec időzítést kapsz.
(#) tibistor válasza reloop hozzászólására (») Jan 8, 2025 /
 
Köszönöm, kipróbálom. Üdv!
(#) tibistor válasza proli007 hozzászólására (») Jan 8, 2025 /
 
Köszönöm, kipróbálom! (De időbe fog teleni.) Üdv!
(#) Lamprologus válasza Udvari Zsombor hozzászólására (») Jan 8, 2025 /
 
Kedves Zsombor!

Az itt eltöltött 10 éved után joggal elvárható Tőled, hogy tudd mi a különbség az elem és az akkumulátor között!
Az AA-s elem feszültsége 1,5V, az álltalad tölthető elemnek nevezett akkumlátor feszültsége 1,2V.
Szerinted miért jelzi a készülék, hogy lemerült az "elem" amikor frissen töltött akkumulátort teszel bele?
Nem tudhatjuk, hogy a powerbankod, töltőd mekkora áramot tud leadni! Ezt Neked kell megállapítani, egy ampermérő segítségével. ( Közben nem árt azt sem figyelni, hogy a feszültség hogyan válltozik! )
Azt hogy a fényképező mennyi áramot vesz fel, azt meg legegyszerűbben úgy tudod megnézni hogy egy "labortápról" azd neki tápot, és megnézed mennyi az áramfelvétele.
Ha ezeket megnézted, akkor már Te magad is el tudod dönteni hogy a powerbankod, vagy USB töltőd megfelelő áramforrás lesz-e!
(#) DWolf hozzászólása Jan 8, 2025 /
 

ATMEGA8 Hexadecimális dekóder

Sziasztok! Készíteni szeretnék egy dupla "BCD" bemenetű dekódert ami 2x7 szegmenses kijelzőn mutatná az aktuális bemeneti értéket 0-F-ig, és ezt pedig tárolva LE funkcióval mint egy cd4511 negatív élre triggerelve. A multiplexelt kijelző 5ms időben váltogatja egymást. A kijelzők 330ohmos ellenállással lesznek korlátozva, a közös pontjuk pedig tranzisztorral kapcsolva. Szerintetek helyes a mellékelt kód? Még nem csináltam ilyet, nagyon kezdő vagyok a mikrovezérlők terén. Előre is köszönöm!

hexa.ino
    
(#) Udvari Zsombor válasza Lamprologus hozzászólására (») Jan 8, 2025 /
 
Félreérted: "A" elempár rendesen fel volt töltve, azok a Tesco elemek, a "B" elempár régóta nem volt már töltve ‒ a feltöltött elemekkel nem jelzett, hogy szerinte lemerültek volna.
Labortápom sajnos nincs, így feszültséget nem tudok állítgatni. Az a tapasztalatom, hogy ha nincs benne elem, akkor csak külső tápról el se indul.
(#) bitmixer válasza Udvari Zsombor hozzászólására (») Jan 8, 2025 /
 
A gyári leírás szerint egyébként működnie kellene egyáltalán 1,2V-os NiMH akkukkal is? Ez nem magától értetődő! Az én Samsungom pl. kifejezetten csakis nem tölthető, azon belül is csak alkáli elemekkel volt használható speckó szerint.
Persze tartom magam azért annyira hozzáértőnek, hogy ennek ellnére a korábban leírt módon használtam (1 db NiMH + 1 db NiZn akku). És valóban, úgy már nem volt gond.
A hozzászólás módosítva: Jan 8, 2025
(#) Udvari Zsombor válasza bitmixer hozzászólására (») Jan 8, 2025 /
 
A két másik fényképezőmet (Kodak, Canon) is csak tölthető elemekkel használom és tökéletesen működnek, miért pont ez a HP ne működne? Csupán valamitől kissé kehes lehet, ezért is meríti az elemeket sokkal gyorsabban, mint kellene.
(#) Lamprologus válasza Udvari Zsombor hozzászólására (») Jan 8, 2025 / 1
 
Megkerestem Neked a kezelési utasításban :

Idézet:
„Átlagos energiafelhasználás: 2,5 Watt (bekapcsolt LCD-kijelzővel).
5 Watt maximális energia felhasználás.
Energiaforrások:
● Két feltölthető NiMH elem vagy két nemfeltölthető Alkaline vagy
Photo Lithium elem
● HP hálózati adapter (5 V-os egyenáram, 2000 mA, 10,00 W)”
(#) Udvari Zsombor válasza Lamprologus hozzászólására (») Jan 8, 2025 /
 
Tehát elvileg kellene működnie, de valamiért mégse igazán akar.
(#) Lamprologus válasza Udvari Zsombor hozzászólására (») Jan 9, 2025 / 1
 
Azt a részét is értelmezted, hogy 2,5W-5W a teljesítmény felvétele, és 5V 2A-es adapter kell?

Az 2,5 - 5W-os teljesítmény felvétel azt jelenti, hogy az elemeknek ( akkumulátoroknak ) 1-2A-t le kell tudniuk adni ... a Te akkumulátoraid tudják ezt produkálni?

Az amperóra kapacitásukból pedig kiszámolható, hogy kb. mennyi ideig kéne bírniuk?

(Nem tudjuk neked mit jelent az, hogy nagyon gyorsan lemerülnek.)
(#) gordonfreemN hozzászólása Jan 9, 2025 /
 

struktúradoboz, készülékdoboz, külső ábrázolás

Sziasztok!

Eplanban kérnék segítséget: struktúradoboz, készülékdoboz, külső ábrázolási mód ezeket mire tudom használni? Sejtésem, hogy ezekkel az egy felépítményen lévő de különböző szekrényekben vagy magán a felépítményen lévő alkatrészeket lehetne megkülönböztetni (pl hogy ne vegye figyelembe kiértékelésekkor az adott szekrényre), de érdekelne gyakorlati tapasztalat, hogyan helyes logikailag a struktúrát felépíteni?
Ami zavaró kicsit, hogy a lehelyezett alkatrészeknél be lehet állítani a teljes tervjel ...-nál a főcsoport és beépítési helyet is, tehát nem is minden esetben szükséges strukturadoboz vagy készülékdoboz, ha külső alkatrészről van szó?
(#) Kastler hozzászólása Jan 11, 2025 /
 

Három RSL vevő egyszerre

Tisztelt fórumtársak szeretnék 3 udvari lámpát 3 különböző helyen egyszerre fel és lekapcsolni. Arra gondoltam hogy a nálam már bevált RSL vezetéknélküli kapcsolókat használnám, de nem tudom hogy ugyan azok az adók(kapcsolók) rátaníthatóak-e három vevőre egyszerre. Nincs esetleg valamelyikőtöknek ezzel tapasztalata? Remélem jól fogalmaztam.
(#) Udvari Zsombor válasza Kastler hozzászólására (») Jan 11, 2025 /
 
Szerintem a másik irányból közelíts és a vevőket tanítsd rá az adóra, ha taníthatóak.
(#) Kastler válasza Udvari Zsombor hozzászólására (») Jan 11, 2025 /
 
Az RSL csak eszembe jutott a cél hogy a három lámpát ne kelljen össze kábelezni, mégis egyűtt kapcsolódjanak vezetéknélkűli kapcsolókkal egy udvarban akár több helyről is.
(#) Udvari Zsombor válasza Kastler hozzászólására (») Jan 11, 2025 /
 
Olyan megoldásban gondolkozhatsz, aminél egy adóra több vevő is tud reagálni, nem kell feltétlenül RSL.
(#) madzagos hozzászólása Jan 12, 2025 /
 

astabil multivibrátor

A szakértőket kérdezném hogy astabil multivibrátorral meg lehet hajtani egy H hidat? Hogy a H hid kimeneten váltakozó áramot kapjunk? Vfd cső fűtéséhez gondoltam.
A hozzászólás módosítva: Jan 12, 2025
(#) Gafly válasza madzagos hozzászólására (») Jan 12, 2025 /
 
Így semmiképpen nem.
Innen lehet puskázni.
(#) madzagos válasza Gafly hozzászólására (») Jan 12, 2025 /
 
Sajna az ic már beszerezhetetlen.
Kipróbáltam már az ict jók a tapasztalatok vele.
Következő: »»   3993 / 4057
Bejelentkezés

Belépés

Hirdetés
XDT.hu
Az oldalon sütiket használunk a helyes működéshez. Bővebb információt az adatvédelmi szabályzatban olvashatsz. Megértettem