Fórum témák
» Több friss téma |
- Ez a felület kizárólag, az elektronikában kezdők kérdéseinek van fenntartva és nem elfelejtve, hogy hobbielektronika a fórumunk!
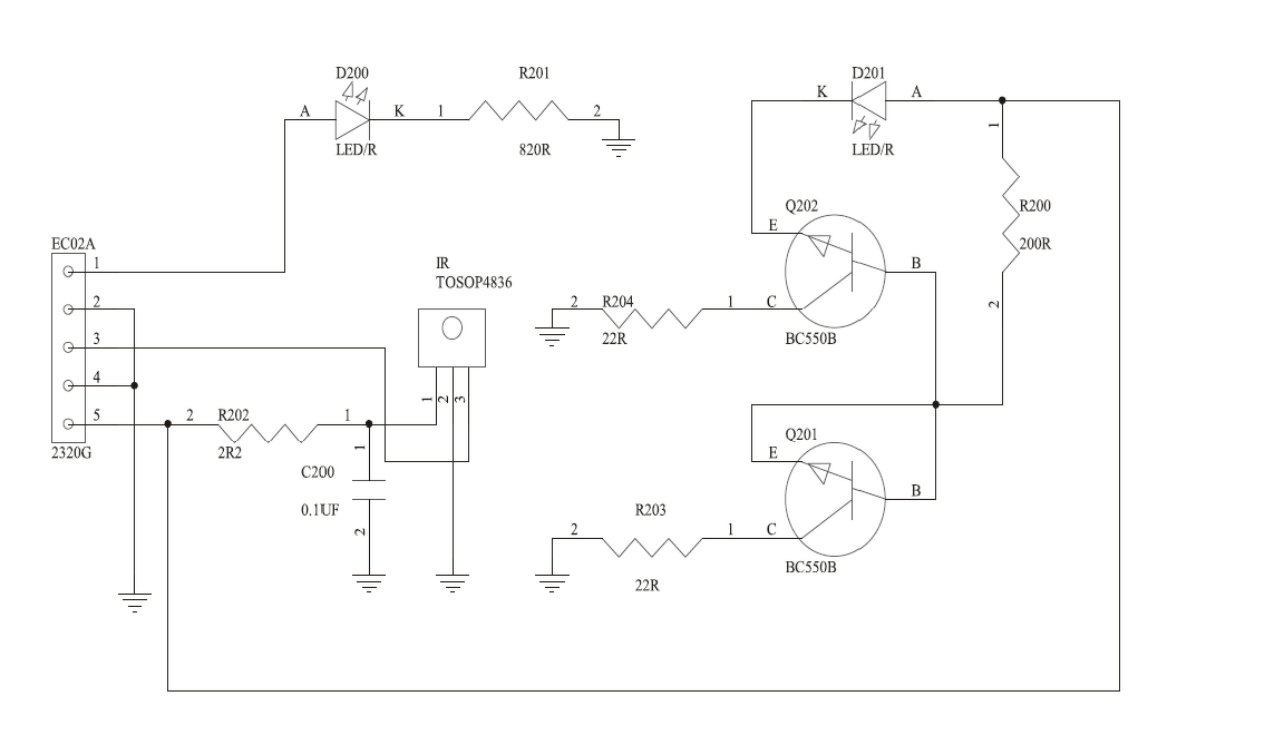
- Ami tehát azt jelenti, hogy a nagymama bevásárlását nem itt beszéljük meg, ill. ez nem üzenőfal! - Kerülendő az olyan kérdés, amit egy másik meglévő (több mint 17000 van), témában kellene kitárgyalni! - És végül büntetés terhe mellett kerülendő az MSN és egyéb szleng, a magyar helyesírás mellőzése, beleértve a mondateleji nagybetűket is! LED-es kapcsolásSziasztok!Van egy erősítőm, amiben a bekapcsolást jelző led kapcsolási megvalósítása számomra értelmezhetetlen módon van megoldva. Működik. Megépítettem próbapanelen is, hogy lássam, de itt semmi nem úgy van, ahogy azt az iskolában tanultam régen. A kérdésem a kép bal oldalán található két tranzisztoros kapcsolás. A csatlakozó legalsó 5-ös tüskéje fix 5V-ot kap, a GND látható. El tudja nekem valaki magyarázni, hogy ez hogy működik, és hogy miért nem a felül is látható egyszerűbb megoldást alkalmazták itt is?
Hát... Csak saját vélemény, de szerintem az emitterek és kollektorok fel vannak cserélve. Akkor már magyarázható a kapcsolás a diódának bekötött tranzisztorral együtt.
Pontosan ezt nem értem én sem. Ezért építettem meg, bár az eredeti is működik. És ha hiszed, ha nem így találták ki. Van a cégnek másik erősítője is pont ezzel a megoldással. Ezért írtam ide is, hátha valaki nálam sokkal nagyobb szaki érti a logikáját.
Ugyan nem én vagyok a legélesebb kés a fiókban, a megszokásoknak megfelelően átrajzolva valamennyi értelmet nyer a dolog.
Szerintem ez egy klasszikus áramtükör iskolapéldája, azaz mindkét oldalon azonos áram lészen. 22 Ohmok ezt még precízebbé teszik, de minek. Akkor volna értelme, ha a jobb oldalon fix feszültség lenne, mert akkor a másik oldalon állandó áram folyna, azaz ugyanúgy világítana. Ez most ugye nem igaz. Lehetne annak is értelme, hogy a tranzisztor füstölje el a felesleget, de ebben az esetben inkább az ellenállás. Akkor a fene tudja mire gondolt a tervező, de ugyanakkor bármilyen LED-et (piros/sárga/zöld/kék) tesznek bele a design miatt, ugyanúgy (mármint áramot tekintve) fog világítani. Ez az én értelmezésem...
Hello! Az áramkör, tulajdonképpen egy áramgenerátor, csak fejre vannak fordítva a tranyók. Úgy is működik, csak az áramerősítése 6..10 között van.
Leszimuláltam számodra, hogy lásd, hogy kevesebb alkatrésszel jobb is építhető. Alkottak, a mérnök urak..
Én az emitter <-> kollektor cserét simán rajzolási hibának vettem.
De mint mindig, most is Neked volt igazad.
Köszönöm a választ mindenkinek.
Az egyik kérdésem még megmaradt. Van értelme ennek? Ez csak egy szimpla led, kis feszültségről megy, tápegységről. Tudom, hogy a nagyobb teljesítményű ledeknél szoktak áramgenerátort használni, de itt minek?
Innen nem tudható a tervezői elgondolás. A TSOP használata miatt gondolom 5V tápról működik.
De sokan nem gondolkodnak, csak másolnak. Lektorálni meg nem szokás, arra nem költenek. De áramgenerátort két okból szokás alkalmazni, változó tápfesz miatt és hogy kisebb feszültség esetén nagyobb Led-áramot lehet elérni. Kis-teljesítményű Led esetén sok haszna nincs. Egy nagyobb teljesítményű Led-nél és telepes táplálás esetén lehet értelme és túlmelegedés esetén is lehetne védelmet biztosítani.
Lehet azért, mert mindegy milyen LED-et (szín/design) tesznek bele.
![]() Amúgy igazad van, mert én (sem) értem...
Még egyszer köszönöm mindenkinek.
Az értetlenkedésem okát is leírom, ha már ilyen gyorsan segítettetek nekem. A tapasztalataim szerint a cégek inkább spórolnak az alkatrészeken, mint sem. Itt egy ellenállás helyett 3 is van plusz 2 tranzisztor. Kicsit túl gondolta a tervező.
Néhány szempont:
- nem milliós széria - pár további alkatrészt (különösen SMD) felcuppantani nem tétel - profinak tűnik - simán megkapja a jóváhagyást Ne tudd meg, hogy mikre rá nem bólintok Hogy ha szerintetek ez így jó, akkor csináljátok. Tik értetek hozzá, meg az én farkam bánja, annak meg már úgyis mindegy.
Ez szerencsére egyetlen smd alkatrészt sem tartalmaz. Nem milliós, de nem is 100 darabos széria. Én tökéletesen elégedett vagyok vele. Csak mivel volt benne egy kis dolgom, beleástam magam a kapcsolásba, és ezt a részt egyáltalán nem értettem. Főleg, hogy a másik led a sima előtét ellenállásos megoldással van kivitelezve. Igaz, hogy az 10-20 másodpercnél többet nem megy.
Proli007 műszakilag tökéletesen kielemezte
Énnél több bőrt lehúzni szerintem már nem lehet a témáról.
- "Nálunk tranzisztorizált főnökség van.
- ?? - Csupa fél vezető..." A hozzászólás módosítva: Nov 13, 2025
Bocsánat, semmi bántó szándék, de tényleg érdekel, hogy mire fel a "kielemzni" szó. Miért éppen ki és miért nem fel vagy le, át? Annyi igekötő van, mint a fene. Az ilyeneket nagyon nem értem. Igekötővel igék jelentését változtatjuk meg, pontosítunk vele, pl. kiviszem, beviszem, ugyanakkor az elemezni és a kielemezni között én (lehet, bárgyú módon) nem látok különbséget.
Szerintem az elemezni azt jelenti, hogy vizsgálunk (vizsgáltunk) valamit, de nem járunk (jártunk) a végére. A kielemezni pedig szerintem azt jelenti, hogy elejétől a végéig mindent megvizsgálunk részletesen, "körbejárjuk a témát" (és jó esetben megértjük az okot, jelenséget, stb.) Hasonló a vizsgálni és kivizsgálni szavakhoz. Szerintem...
Az elemzés eleve azt jelenti, szerintem, hogy elejétől a végéig vizsgáljuk. Elemezzük a kapcsolást, kielemezzük a kapcsolást. Én nem látok semmi különbséget. Valahogy divat az igekötőkkel dobálózni... (?)
Szerintem nem volt érdemes belekötni, mivel ez csak egy kicsit érdes, pongyola stílus, ami így hangsúlyozza a befejezettséget, de nem kifejezett hiba (mint a tautologikus pleonazmus, ami a kedvenc idegen kifejezésem, hehe), ill. sokkal rosszabbak is léteznek. Például a ledegradál, beinvesztál, bevállal, visszaemlékezés, közös együttműködés, előre eltervezés stb. : -)
Semmi belekötés, csak nem értem, honnan jönnek ezek. A ledegradál, beinvesztál éppen egy kategóriában van a kielemezzel. A bevállalásnak viszont van extra jelentése a vállaláshoz képest, kockázatosabb dolgot fog megcsinálni az illető.
"A bevállalásnak viszont van extra jelentése" Na, ez ugyanaz, csak most te vagy a másik oldalon. : -) Nincs extra jelentése, csak számodra, de ha van, akkor a kielemeznek is - és mindezt még sokáig lehetne folytatni.
Egyébként az elvállalal és a felvállallal igen sokáig elvolt a magyar nyelv az egyre több mindenre ráhúzott "be-" nélkül is. Mert az olyan menő. Ez a kifejezés emlékeim szerint az első itthoni valóságshow terméke volt, legalábbis akkor futott fel, és számomra ritka undorító(an felesleges és csúnya), időnként meg is jegyeztem, hogy szerintem nem magyarul van.
Szerintem határozottan elférne egy szaknyelves topic, mert sok olyan kifejezés van aminek igazán nincsen rendes magyar megfelelője, és az írásmód is gyakran vita tárgyát képezi.
Példa: Idézet: „Ez az aksi méretét tekintve nem lehet 250mAhosnál több.”
Kedves proli007!
Próbáltam megérteni a kapcsolást és a "...csak fejre vannak fordítva a tranyók. Úgy is működik..." szöveget. Ha lehet néhány szóban, akkor elmagyaráznád, hogy ez miért működik? A D201 és a Q202 emitter-bázis átmenete tulajdonképpen két, egymással szembefordított dióda. Ezeken hogy folyhat áram? Mit nem értek? Köszönöm!
Van extra jelentése a bevállalásnak, a kielemezésnek nincs.
Ha nyomod a távirányító gombját akkor van valamilyen visszajelzés a LED-en?
TOSOP4836 nincs, vagy az is elírás. A TSOP4836-nál pedig az 1-es láb nem a tápfesz, hanem a kimenet. Elvileg a 3-as láb a tápfesz. Igy persze az C200/R202 nem sok értelmet nyer, vagy ez is egy hiba a rajzon és rossz a lábsorrend itt is. Ha mégis az lenne a kimenet, akkor az alapból magas szinten van és arról megy a LED, és a jel fogadásakor megy alacsonyba. A kimenete 5 mA-et visel el, talán ezt próbálták limitálni az áramtükör/áramgenerátor megoldással. A hozzászólás módosítva: Nov 14, 2025
Nem, nem világít. A kapcsolás többi része teljesen független tőle.
A felső led a mute állapot kijelzésére van egy pnp tranzisztorról kapcsolva. Az IR rész pedig megy be egy micro controller-be.
Szerintem a fejreállítást úgy gondolta, hogy az emitter és a kollektor fel van cserélve.
Egyébként szerintem is, mert a rajzzal ellentétben meg kellene cserélni a kollektort és az emittert. Még az is lehet, hogy úgy is van, mert ahogyan majkimester is rávilágított, van más gond is a rajzzal (és ahol egy hiba van, ott lehet több is ).Kevesen tudják, de fejjel lefelé is elmúködget a tranzisztor, csak a paraméterei nem olyanok mint rendes bekötéssel. Topológiától (tipus) erősen függ. Csinaltam egy gyors bizonyítást MY64, hFE: BC107: 393 <-> 3 2N2906: 56 <-> 1 BC213: 143 <-> 4
És a TSOP4836 tényleg a rajz szerint van bekötve? Mert annak az 1-es lába a kimenet. A Csatlakozó melyik lába a tápfesz?
(típus és komplett rajz is van?)
Ki fognak innen vágni bennünket. : -) Az, hogy valami borzalom elterjed és kénytelenek foglalkozni vele a szakemberek, az egy dolog. Nézz meg egy másik, valószínűleg korábbi forrást (a képen). Ott a kielemez, a másik meg nincs...
"A be- igekötő több megszokott igekötő helyett áll újabban, stílusa szlenges árnyalatú." Az a "némi jelentéstöbblet" inkább csak jóindulatú hozzáállás... A hozzászólás módosítva: Nov 14, 2025
Nem. Az 1-es és a 3-as lábat összekeverték. Úgy van bekötve, ahogy a user manual-ban is van. Most mindjárt kiderítem, hogy a többi stimmel-e a rajzhoz, de mint mondtam működik.
Nem az 1-es és a 3-as láb fel van cserélve a rajzon. Tehát jól van.
|
Bejelentkezés
Hirdetés |




















