Fórum témák
» Több friss téma |
- Ez a felület kizárólag, az elektronikában kezdők kérdéseinek van fenntartva és nem elfelejtve, hogy hobbielektronika a fórumunk!
- Ami tehát azt jelenti, hogy a nagymama bevásárlását nem itt beszéljük meg, ill. ez nem üzenőfal! - Kerülendő az olyan kérdés, amit egy másik meglévő (több mint 17000 van), témában kellene kitárgyalni! - És végül büntetés terhe mellett kerülendő az MSN és egyéb szleng, a magyar helyesírás mellőzése, beleértve a mondateleji nagybetűket is!
50-70voltal heggesztenek! Ekkor mire lenne képes a 230V
ha elég nagy áramerősséget adnánk neki!?
Hali!
Hallottam valami olyat, hogy tranzisztorral meg lehet oldani invertálást. Csak nem tudom, hogy miként. Nekem arra lenne szükségem, hogy a egy reed relé kinyit (eltávolítom előle a mágnest), akkor jelenjen meg azon a tranzisztoron a test. Szerintetek ezt hogyan kell megoldani? Előre is köszi! Krisz
hát, ha a 230V-al akarsz hegeszteni, akkor ott rövidzár lessz. Mivel rövidzárnál a biztosító kiold, megszakadna az áram.
Egy leválasztótrafóval ez elkerülhető, de így számít a trafó teljesítménye, ami U*I, ebből viszont kiderül, hogy ugyanakkora teljesítményű trafóval akkor lehet jobban hegeszteni, ha kisebb a fesz., mert akkor nagyobb az áram. (ez csak vélemény)
Ez egy érdekes kérdés!
Legegyszerübben egy PNP tranzisztorral lehetne ezt az invertálást megoldani. Legegyszerübben egy tranzisztorral úgy lehet ezt az invertálást megoldani, h. pl: KAPCSOLÁS: A NPN tranzisztort földelt emiteres kapcsolásba kötöd. Ekkor az emittere a -TU -re lesz kötve, a bázisára megy a vezérlőjel, a kollektorára és a +UT közé megy a felhúzóellenállás, vagy a védődiódával ellátott relé. Amikor a bázisa -UT -re kötöd (Tremészetesen kell egy soros ellenállat a bázisra (1-10Kohm) !), akkor a tranyó kikapcsolt ZÁRT állapotban van. A kollektoron nem folyik áram. A relé ki van kapcsolva. EKKOR A KOLLEKTORON A (+UT) +TÁPFESZ MÉRHETŐ (H szint) . Amikor a bázisra + nyitófeszt (nagyobbat mint +0.6Volt) kapcsolunk a tranyó kinyit és ezáltal a kolletor körben is áram tud folyni, aminek hatására a kollektoron a feszültség leesik kőzel GND-(-UT)-re és ÍGY a relé meg tud húrni. EKKOR A KOLLEKTORON (közel) A GND MÉRHETŐ (L szint) . Ez a tranzisztor kapcsolóüzemű-üzemmódja, és ekkor a tranzisztor vagy ki van kapcsolva vagy telítésbe van vezérelve... A pnp tranyónál minden ugyanígy van csak fordítva!!! A PNP tranzisztor emittere a +TU -re lesz kötve, a bázisára megy a vezérlőjel, a kollektorára és a -UT közé megy a lelhúzóellenállás, vagy a védődiódával ellátott relé. Amikor a bázisa +UT -re kötöd (Tremészetesen kell egy soros ellenállat a bázisra (1-10Kohm) !), akkor a tranyó kikapcsolt ZÁRT állapotban van. A kollektoron nem folyik áram. A relé ki van kapcsolva. EKKOR A KOLLEKTORON A GND (-UT) ÉRTÉKE MÉRHETŐ (L szint) . Amikor a bázisra - nyitófeszt (nagyobbat mint +UT minusz 0.6Volt) kapcsolunk a tranyó kinyit és ezáltal a kolletor körben is áram tud folyni, aminek hatására a kollektoron a feszültség közel tátfeszültség(+UT)-re emelkedik, és ÍGY a relé meg tud húrni. EKKOR A KOLLEKTORON (közel) +UT MÉRHETŐ (H szint) . Remélem sikerült érthetőel leírnom. DE ide is érdemes balaolvasni: Elektronikai alapismeretek - 6. Félvezetők: Tranzisztorok.
Köszi szépen!
Szimulálóprogiban kipróbáltam, de valami nem jó, vagy én értettem félre. Így csináltam: BC182 bázisán 1k és a kapcsoló, ami tápfeszen van; emitter testen; kollektor 1k-val tápon. Ha a kapcsoló zárva, akkor 18mV, ha nyitva, akkor tápfesz van a kollektoron. Pont fordítva, mint ahogy szeretném. Ja, és olyat relé nélkül nem lehet csinálni, hogy vagy test, vagy "semmi" legyen a "kimeneten"? Ugyanis az nem jó, hogy a tápfesz is megjelenik itt...
A kapcsoló helyére tegyél egy 10K-s felhúzó-ellenállást, és a tapcsolót kösd úgy be, h. az testet kapcsoljon a bázisellenállás és felhúzóellenállás csomópontjára.
Nem a H szintet kapcsolgatod, hanem az L szintet. Remélem érthetőlett.
Persze, érthető. Működik is. Köszi!
Csak még mindig nem tetszik az, hogy tápfesz is megjelenik. Ugyanis a kapcsolásnak (riasztó), aminek a testet kellene adni, hogy elinduljon, az nem hinném, hogy örülne a tápfesznek.
Tegyél vele sorba egy diódát úgy, hogy csak a minuszt engedje át.
Hagyd ki a soros felhúzó ellent. és úgy kapsz egy tranzisztoros kapcsolót. (Persze nem analóg és nem nagy áranút! Max 100mA.) A kapcsolt berendezést értelemszerüen kell bekötni. AZT a felhúzó ellenállást mint fogyasztót kell tekinteni aminek saját-különálló áramforrása van...
Hali!
Hogy lehetne ezt a kapcsolást felturbózni, hogy a LED fényesebben világítson? Próbáltam 1N4148-as diódával 3 V-on, de az túl sok volt a LED-nek. 1N5819-assal 1,5 V-on pedig nincs túl nagy fényereje. (Ha lehet, akkor az It maradjon 1 mA alatt - az alapáramkör fogyasztása ~400 uA*1,5V). És egy hülye kérdés: mi a Schottky-dióda helyes kiejtése? S-sel? Vagy talán Sz-szel? Idézet: „mi a Schottky-dióda helyes kiejtése? S-sel? Vagy talán Sz-szel?” schotty --> Szkátti
„mi a Schottky-dióda helyes kiejtése? S-sel? Vagy talán Sz-szel?” schotty --> Szkátti
Schottky http://en.wikipedia.org/wiki/Schottky_diode Nem találom a kiejtést, de fura aza néma K a végén, ettől még lehet
Eskudtem volna ra hogy schotty, es nem Schottky.
Megyek megnezem az elektro konyvemben hogy irja
Schottky a becsületes neve, és "sottki"-nak szokták ejteni. (Nem biztos, hogy így helyes, de így biztos megértik.
Hali!
Végre eljutottam odáig, hogy összeépítsem az általad ajánlott kapcsolást. Meg kell, hogy mondjam, tökéletesen működik. A bázis és tápfesz közé egy 33k-s ellenállst raktam, így már csak kb 1mA-t vesz fel, szemben az 1k-snál tapasztalt 12mA-rel. Nagyon szépen köszönöm a segítségedet! Üdv Krisz Ui: Mivel _JANI_ sokat segített, szeretnék megkérni egy illetékest, hogy ha megoldható, akkor jutalmazza ezt neki pár ponttal (inkább minél többel ).Köszönöm! Hi Mindenki Én othon most hangfalat barkácsolok, és aztat nem értem hogy van 2 db mélyközép (80w/8ohm/db )és 1db magas (75w/8ohm) hangszoró egy dobozban, "szóval ezek kész tervek,hangszoró gyártó cégek adták ki: sal, mnc" szóval az ehez tartozó hangváltó 4ohm-os ,de miért, az rendbe van hogy 2db mélyközepet párhuzamosan kötöm, 4ohm-os lesz(gondolom én),de mi van a magassal az 8ohm-os maradt, ami nem késziti ki a hangváltot vagy az erösítöt? Meg ha ezeket összekötöm menyit fog birni egy hangfal? Idézet: „Mivel _JANI_ sokat segített, szeretnék megkérni egy illetékest, hogy ha megoldható, akkor jutalmazza ezt neki pár ponttal (inkább minél többel” Megoldható, sőt. :yes:
Sziasztok!!
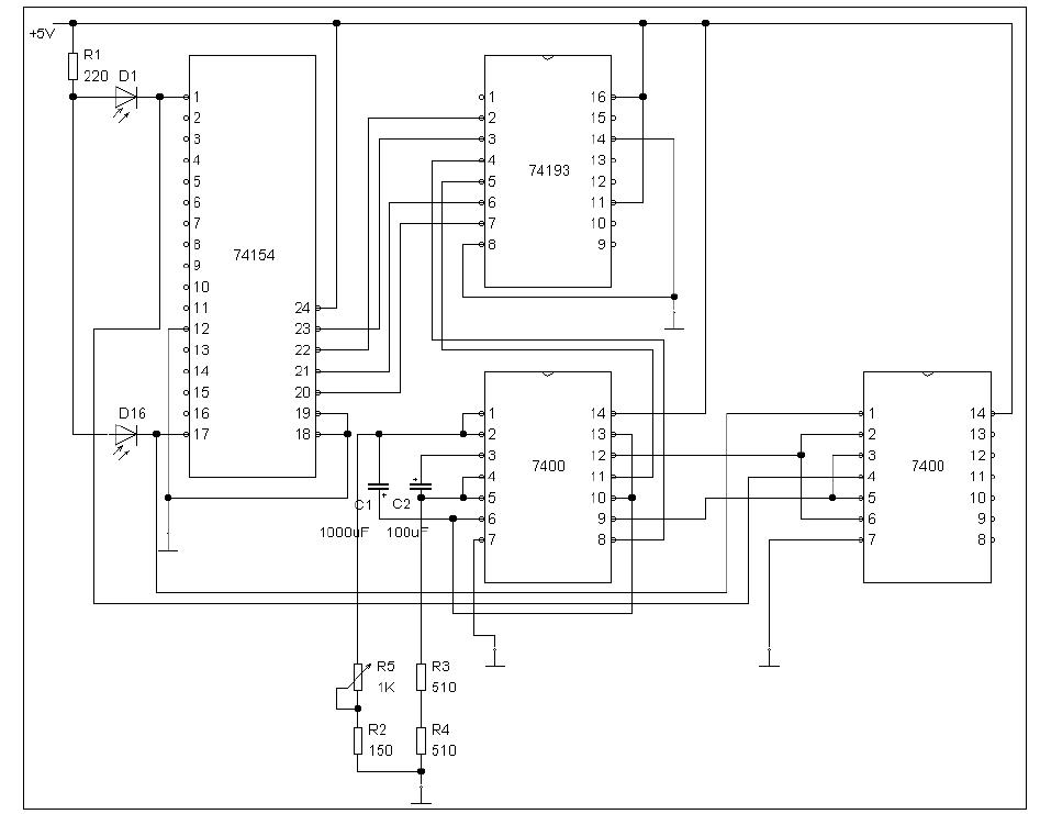
Van egy 16ledes futófényem,amit multisimbe simulálva tökéletesen fut,de amikor próbapanelen összedobtam,csak a ledek világítanak...mind a 16. Ha lát valaki valami hibát a rajzon az léci jelezze,ill. ha valaki tudja hogy esetleg melyik alkatrész lehet hibás..... Ja és ha valaki egy nyákrajzot tudna csinálni a kapcsolásról azt nagyon megköszönném!!
Én is kérdeznék!
A HQ árlistájában van egy ilyen jelölés néhány alkatrésznél zöld bötükkel: RoHs Ez mi jelent? talán azt hogy ólommentes alkatrész? Üdv.: mÜszi
Restriction of Hazardous Substances.
Tehát nem tartalmaz nagy mennyiségű veszélyes anyagot (mint pl. ólom).
Jó reggelt!
szeretném ha valaki más is átnézné ezt a nyákrajzot, mert valahogy nem akar működni, csak egy számot jelez ki, amit a potik tekergetésével változtathatok, sajna csak ezt tudom felrakni, mert a kész nyákról a képet nem :S nem simeri fel a kártyaolvasót. itt is megvan a kapcsolási rajz a hobbielektronikán, hőmérő néven ![]() ha rosszak az értkéket a (kondenzátor), akkor is csináljhatja ezt? (mert SMD kondikat raktam bele, és lehet rosszul írták fel rá az értkékekt, nem teljesen ez a kész nyák rajza. a vonalrajzolat ua,csak az alkatrészek SMD ék, kivéve IC LCD.) előre is köszönöm.
itt az SMD és, megcsináltmaa kártyolvasót. a két pirossal jelölt részt javítottam.
Sziasztok!!
Azt szeretném megkérdezni,hogy a 74154et lehetugy vezérelni,hogy ne odavissza,hanem csak egyirányba számláljon?? Azt szeretném ha a futófény ne knight rideres-en fusson,hanem ha a ledek végére ért,akkor kezdje előről. Ja,ésvan akapcsolásba 1 trimer poti,amit ha letekerek,akkor hirtelen megáll az egész. A sebességet hogy tudnám növelni ill .csökkkenteni?? Előre is kösz a segítséget!!
74154 nem számláló ic!
sima bináris to hexadecimális bin 4 be(ABCD), bin 16 ki (0,1,2,3.....14,15.) üdv
ok,értem.
Konkrét ic-t tudnál léci mondani?? |
Bejelentkezés
Hirdetés |




ha elég nagy áramerősséget adnánk neki!?
:yes: 








