Fórum témák
» Több friss téma |
- Ez a felület kizárólag, az elektronikában kezdők kérdéseinek van fenntartva és nem elfelejtve, hogy hobbielektronika a fórumunk!
- Ami tehát azt jelenti, hogy a nagymama bevásárlását nem itt beszéljük meg, ill. ez nem üzenőfal! - Kerülendő az olyan kérdés, amit egy másik meglévő (több mint 17000 van), témában kellene kitárgyalni! - És végül büntetés terhe mellett kerülendő az MSN és egyéb szleng, a magyar helyesírás mellőzése, beleértve a mondateleji nagybetűket is!
Sziasztok!
Hogyan tudom tesztelni szkóp nélkül, hogy Brummos-e a tápegységem? Jelenleg még nem jött meg a rádió, amivel adásra kapcsolva halhatnám.
Akkor legyen ez: BY 1600. 1600V/3A-t bír.
Szia!
A kimenő feszültség 13.9V az áramerősség 4-5 Amper. 100n ill. 2k elég lessz?
Most nézem, 150Ft/db. Ennyiből a kemencét se fűtöd be, amivel a kerámiát elkészíted hozzá.
Azt úgy értettem, hogy ha bent volt a FET akkor rángatta a relét és éppen ebből kifolyólag lekötöttem, hogy ne tegye tönkre az utána következő áramköröket (így is elfüstölt egy ellenállást az utána következő lágyindítóba).
A probléma megoldódott összeraktam próbapanelon újra lm358-as műv. erősítővel azzal működött, de a kész áramkörbe ezen felül még kellett további intézkedéseket tenni, mert gerjedt az opa ezért kapott egy 100nF közvetlen a táplábaira, és egy 1Mohm, 15pF párhuzamos tagot a GND és a védőföld közé. Nem mondom, hogy most így tökéletesen működik az áramkör, de nem csinál hülyeségeket. Ha a hangfrekis kábel nincs bedugva valamilyen jelforrásba csak lóg a nagyvilágba akkor olyan mintha állandó jelet kapna és nem enged el a relé, de ez valószínűleg annak tudható be, hogy nem árnyékolt vezetékkel próbálkoztam. Plusz amikor letelik a kikapcsolási idő és miután elengedett a relé alig hallhatóan Idézet: egyet (a relé). Végérvénybe működik, de közel sem tökéletes. „cisszen”
Üdv!
Az megoldható,hogy egy sztereó RCA-ra 4 erősítő legyen rákötve ugye? Szóval az RCA A bemenetére két panel RCA B bemenetére pedig megint két erősítő panel. (Most dobozolom őket.) Remélem nem írtam nagy hülyeséget.
Köszönöm a rajzot, az általad javasolt módosításokkal kiegészítem a rajzot és a következő példány már ezek szerint fog készülni.
Üdv.
Kicsit megkésett válasz de:
Így kellene akkor összeraknom? Kössz: uli
Úgytudom annyi az egész, hogy egy áramosztót kell csak bekötni, és úgy szétosztani. Ellenállásértéket nem merek mondani.
Üdv.
köszi.Hát a többiek majd csak írnak értéket is.
Egyébként lesz közöttük hangerőszabályzó és hangszínszabályzó is.
Sziasztok!
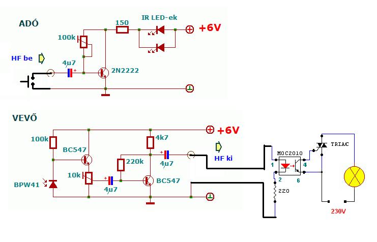
2 egymáshoz nem kapcsolód kérdésem lenne.Az ide vonatkozó HE-s topicokat már átolvastam,de konkrét választ nem találtam.Oda pedig,megmondom őszintén nem szeretnék írni mert senki se nézi meg(az egyik IR-s topicban is áprilisban kérdezett a srác,azóta semmi),hiába jelenik meg kéken a topic címe bal oldalon.(vállalom a következményeket [némítás,figyelmeztetés,tiltás]). A lényegre térve: 1,-Szeretnék egy olyan kapcsolást ami IR-s,és annyi az egész hogy lenne egy adó és egy vevő modul.Az adó része rendben van,az egy 555-el megvalósított kapcsolás .A vevő egység pedig valahogy be-ki kapcsol egy sima 40 W-os villanykörtét. A HE-s topicban ezt találtam vevőnek. Azonban ez nekem azért nem jó,mivel nem tudom mi megy az infra előerősítő részre. Olyan kapcsolás lenne a legmegfelelőbb amiben: -nincs IC se PIC se AVR -a lehető legegyszerűbb -biztonságos -működjön,tehát valaki már építette meg. Ha más megoldás nincs,akkor lehet IC-s. -2,Tegnap kitakarítottam a mikrót,és az oldalán lévő papírszerű csillámos téglalapot se hagytam ki.Csak egy kicsit áttöröltem,nem tocsogott a vízben.Mikor végeztem,elindítottam,és pár másodperc múlva,mint ha villámlana a mikro,elég jól megégett az a kis téglalap. Ma megint elindítottam,és most ~10 sec múlva csinálta ugyanezt. Miért csinálja ezt,meg lehet szüntetni a hibát? Válaszaitokat előre is köszönöm.
Az előtét ellenállás milyen néven van boltokba, pl a hestorenál?
Mint minden ellenállás, ő is ellenállás. Nincs külön neve, csak értéke, és terhelhetősége van ( ohm és Watt).
Sima ellenállás.
Hoppá, azt hiszem megelőztek.
Szuper, köszi
Köszönöm. Action2K is ugyanezt a választ adta, csak egy kicsit jobban kifejtette.
Valószínűleg egyszerre írtuk a hozzászólást.
Csatoltam két kapcsolást (vagyis hármat, mivel az egyik két részben van).
Az egyik az egyszerűbb, az audióra van tervezve, tehát ha akármilyen távirányító jelét ráadod lés egyenirányítod kapcsolhatsz vele. Ennek az a hátránya, hogy minden jelre kapcsol. A másik kapcsolás amit mellékeltem az már egy kicsit bonyolultabb. Ez már csak a saját jelére reagál és alapból kapcsolásra van tervezve. Ezt sokkal nehezebb elkészíteni, ezt árnyékolni is kell a zavarok ellen. Nem beszélve arról, hogy ez csak egy vevő, tehát ezt mondjuk a TV távirányítójával lehet vezérelni.
Köszi,de az egyik egyáltalán nem jó(infra.gif) .
Szerintetek így jó lesz?(ld.csatolt file)
Hogy minden félreértést elkerüljünk.
sziasztok! adott 2db tda2030as erősítő kapcsolás, ami jelenleg jobb és bal csatornát erősít. át szeretném kötni ezt a meglévő kapcsolást hídba, ezt hogy tehetem meg? úgy tudom a hídkapcsolás lényege az ellentétes erősítés, tehát fordítva adjam rájuk a jelet (egymáshoz képest) majd az erősített kimeneteket kössem a hangszóró két pólusára?
Sajnos, ha úgy akarod, hogy a gomb megnyomása és elengedése után is világítson, akkor nem jó.
Mindjárt küldök arra is megoldást.
Na itt egy kapcsolás amit még a két rész közé be kell iktatni. Ha ezt is belerakod akkor az első gombnyomásra bekapcsol, a következőre pedig ki.
Így már megfelelő lesz. De emlékeztetlek, ha ezt a kapcsolást építed meg, akkor akármelyik távírányító jelét veszi ki-be fog kapcsolgatni.
Üdv!
Belevágtam (ismét) egy kis hangrendszer kiépítésén… Nagy fába vágtam a fejszémet, tudom… Ilyen vagyok. Mivel kezdő vagyok, így némi segítségre lenne szükségem. Amim van(rajzok): az egy előfok hangszínszabályzással (NE5532) ezt kiegészíteném egy 10 csatornás hangszínszabályozóval (LM741) amit talán majd később 36ig bővítenék, már ha müxik a dolog. A végfoknál részben megakadtam. Van egy TDA7294 ICs változat 100W, egy TDA7250 2x130WOhm ill egy TDA2052es is. TDA7294: nincs ICm ill hozzá trafót sem találtam (+/-40V 2A) TDA7250: van IC, de szintén táp gond (+/-40V 4A) TDA2052: nincs IC, táp van. mármint tudok venni… (+/-24V 2A) Na jó ez így nem igaz. HEStoreban csak 30VAes van ami az 50Wos erősítőhöz kevés… Arra gondoltam, hogy 200-300Wos PC-Tápot használnék erre… Már ha lehet. Az ATX tápoknak csak a +12Vos ágát használják, így ezek képesek sok 10-20-30A leadni, de a -12Vos águk csak 0.5-1A-t adnak le… Szóval a 2 csatit „összeköthetem”? Ha nem, akkor: Láttam egy kapcs rajzot, ahol 3 trafót kötöttek össze párhuzamosan. Lehet (szabad) a trafókat párhuzamosan kötni? Ha egyik módszer sem alkalmazható… Kérhetnék javaslatot hogyan/hol tudnék trafókat beszerezni? Valaki tudna nekem segíteni? SB
A számítógép táppal nincs semmi gond, cask ki kell cserélni a negatív ágban a diódákat nagyobb teljesítményűre. HA a diódákat kicseréled, akkor a negatív és is le tud neked adni annyi áramot ami kell az erősítőnek.
A HE-n van is egy nagyon jó cikk hozzá: Bővebben: Link
Üdv!
Köszi szépen a gyors válaszokat! Majd szét is szedem a PC tápot. Ami még eszembe jutott. A hangszínszabályzó (LM741es) első ICje, a leírás szerint egy "elő" erősítőként funkcionál. Mivel az egész előtt van egy előerősítő (NE5532) akkor LM741es IC kihagyható? SB
Köszönöm.
Mivel már régóta tervezem a hangrendszert így már sajnos bevásárolgattam ebből abból. LM741 50db NE5532 20db NE5534 10DB TL084 10db A készülék stereo lenne, így ugye mindenből 2x annyi kell. Az elektromos zaj, miatt úgy terveztem, hogy a bal/jobb oldal is külön külön ICt kapjon. Ez végülis felesleges, használhatok 1 dupla OP-AMP(pl NE5532) ICt a bal és a jobb oldal meghajtásához? Amit te javasoltál: TL071 helyette mondjuk TL072 vagy a 8as széria is használható? SB Így még érthető is... Frankye
Így gondoltad?
Amúgy ha az opton keresztül begyújt a triac,akkor az izzó legközelebb csak akkor alszik el ha a triac U-e egy bizonyos szint alá esik,nem? Így a lenti konfiguráció közepe tök felesleges,mert az csak villogtatja a gyújtás után a ledet az optocsatolóban. Javítsatok ha tévedek valamiben.
Szeretnék a beltérbe egy másik világítást a gyári mellé.
NYÁK lapra akarok forrasztani LED eket és ennyi. Segítséget kérnék hogy hogy s mint csináljam. Sima fehér LED ek lennének.10 darab. Ahogy olvasgattam a témákat én annál a megoldásnál maradnék hogy minden LED hez külön ellenállást raknék. Más kell még? A működése annyi lenne hogy rákötöm a gyári belső világításra és onnan kapná a "vezérlést" és a feszültséget is.Magyarán ez csak egy fogyasztó lenne! A NYÁK lapot magam szeretném kimaratni. Két sorba raknám a ledeket. 2*5db Jól van az elgondolás? Ehhez kérnék tanácsot! Köszönöm |
Bejelentkezés
Hirdetés |















