Fórum témák
» Több friss téma |
- Ez a felület kizárólag, az elektronikában kezdők kérdéseinek van fenntartva és nem elfelejtve, hogy hobbielektronika a fórumunk!
- Ami tehát azt jelenti, hogy a nagymama bevásárlását nem itt beszéljük meg, ill. ez nem üzenőfal! - Kerülendő az olyan kérdés, amit egy másik meglévő (több mint 17000 van), témában kellene kitárgyalni! - És végül büntetés terhe mellett kerülendő az MSN és egyéb szleng, a magyar helyesírás mellőzése, beleértve a mondateleji nagybetűket is!
Sajna sehova se tudom rögzíteni, úgy forrasztok, hogy mindig hogy a bal kezemben a forrasztandó anyag, esetleg letámasztva az asztalra, jobb kézben meg a páka. Ha esetleg szükség van a jobb kezemre akkor vagy leteszem a földre, vagy a mutató és a középső ujjam közé veszem a pákát és a többi ujjammal tudok dolgozni, bár így már sikerült megégetnem a homlokomat
Lehet kapni, olyen nagyítos "harmadik kezeket", amin van két csipesz és egy nagyító, a csipeszkkel meg lehet fogni a forrasztandó anyagot. De ha ilyen nincs azis elég ha pl a kondenzátort leteszed az asztalra ráteszel valami nehezéket(pl.: fogó) és úgy már nem fog elmozdulni. Vagy készíts az áramkörhöz nyákot, esetleg a próba panel, azokba csak be kell dugni az alkatrészt és ha a lábát kicsit elhajlítod, akkor nem mozdul el onnan.
Üdv.!
Nagyon köszönöm a kiegészítést! Tulajdonképpen egy Watson gyártmányú beltéri "T"-alakú szalagkábel antenna ,aminek a végén coax csatlakozó van.A dobozát sajnos eldobtam de úgy emlékszem nem 75ohm az impedanciája. István.
üdv mindenkinek!!
És Boldog Ünnepeket!! azt szeretném tőletek megtudni hogy egy asus l8400-as laptopot rá szeretném csatlakoztatni a tv-re a laptop külsö monitor cstlakozóján keresztül a tv-n van csart bemenet van csart-rca-s-video átalakítóm is, vaterán láttam egy ilyet ez jó nekem??vatera link megéri és jó e nekem a feladatra (a laptop ad le a külsö monitor csatlakozón egy sima monitorra) köszönöm.
FET-es szabalyozas a bemeneten. "akarhany" FET-et kozosithetsz, csak hat valoszinuleg valogatni kellene oket egyuttfutasra, bar lehet hogy nem szornak annyit.
Masik: jaxley, ami 4 szintes. Amig M.o-on laktam, a sajat erositomben ilyen meretezett fiziologiai szabalyozasost epitettem SMD alkatreszekbol.
Olyan harmadik kezet venni is fogok, mert nem drága, de előbb mini fúrót kell vennem, mert 2 fejet törtem már el pedig még csak 4 nyákot csináltam.
Ha két fúróra gondolsz akkor szerintem pontozd meg a nyákot vagy csináld eleve kimart lyukkal a forrszemeknél, könnyebb a fúrónak. A fúrónak a csúcsa nem dolgozó él.
Az eltört fúrót sem kell amúgy kidobnod, mert a fúró végét még be lehet fogni. És a nyákot pontozd be pontozóval, hogy a fúrónak az éle bele tudjon "harapni".
Újra a segítségetekre szorulok!
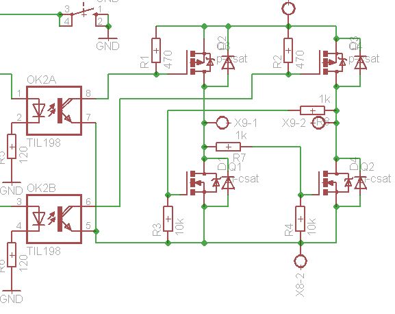
Szenvedek egy fetes híddal. Nagyon szép, nagyon jó, működik is szuperül, de melegszik... 1A-t elvisel borda nélkül is, de 10A környékén megsülnek a P-fetek. Nincs ideje átadni a hőt a bordára. Kijön belőle a füst Szigetelés, hővezető paszta van...3-4A-ig még megy, de ha a PWM kitöltését feljebbtolom és megindul a 6-8-10A, akkor simán elfüstöl pár pillanat alatt a P-fet. 12-16V-os a tápfesz. IRF5305 BUZ10 1Khz-es PWM Ez alapján csináltam, de a kép szerinti értékekkel... Mi lehet a probléma? Köszönöm!
Szia!
Nem cserélted fel a D-S-lábakat? Eléggé beugratós a rajz!
Lehet, hogy elégtelen sa gate-meghajtásod. Itt tárgyalják a problémát:Bővebben: Link
Sziasztok hobbi elektronika rajongók. Én is ebbe a táborba tartozok,de sajna még igen kevés rutinnal és gyakorlattal.Valaki meg tudná mondani nekem hogy hogy kössem be az alábbi mozgásérzékelőt?Sok köszönet.
Szia!
Kék:nulla Barna:fázis Piros:lámpa egyik sarka. A másik sarka megy a kékre. A belső relé a barna vezetéket kapcsolja a pirosra.
köszi kadarist sokat segitettél. ha nagy leszek meghálálom.
Sziasztok!
Bocsi hogy ide írom, de gyorsan kellene rá a válasz .Tehát van egy 3x380V-os 3kW-teljesítményű rövidre zárt forgórészes motor, lehetséges-e fordulatszám szabályzót építeni, vagy veni hozzá? Az állandó fordulatszáma jelenleg 1440 1/min köszi előre is!
Frekvenciaváltóval megoldható, lehet kapni (nem olcsó
)
Szia!
Építs egy frekvenciaváltót MC3PHAC kontrollerrel. Vagy ha nem akarsz barkácsolni, akkor vegyél egy frekvenciaváltót. Link az építéshez:Bővebben: Link és Bővebben: Link
Sziasztok !
Nem akarok most boltba menni , és azt tervezgetem, hogy 2 db 5V1 zenert sorosan kötve egy 10V zenert helyettesítek. Jó ez így vagy egy nagy h...eség?
Köszi szépen ,nagyon gyors válasz volt!
Autóban a szivargyújtó csatlakozó régi 12V és új 24V-os - mekkora a csatlakozók átmérője / különbsége? Kotorászok weben, és semmi
Sziasztok!
Szerintetek a modemekben található vonal illesztó trafó(mint pl lomex.hu az Induktivitás, Transzformátor ť Furatszerelt ť Vonalillesztő trafó) alkalmas arra hogy hálózati leválasztónak használjam feszültségméréshez egy mikrokontrolleres áramkörben. Remélem jó helyen tettem fel a kérdést! A válaszokat előre is köszönöm.
Szia! A kérdést jó helyre tetted fel, de az a trafócska igazán max a 110V-os csengetőfeszt bírja. Ráadásul az érintésvédelme sem olyan, mint az egy leválasztótrafótól elvárt. A tekercsek is egy közös csévén vannak.
Persze előtét ellenállással csökkenthető a rá jutó feszültség, s ezáltal már akár bírja is, s mőködne is az elképzelésed, viszont esetleges primer-secunder tekercsek közötti zárlat esezén akár a teljes fázis is kikerülhet a PIC-re. Én inkább egy standby trafóval próbálkoznék. olyant még akár bonthatsz is ki. Az sem igazi leválasztó, de legalább a nagyfesz hálózatra méretezték. És ráadásul nem 1:1 az áttétele. Az igazi egy optocsatólós leválasztó lenne.
Mi volna ez a standby trafó, nekem az volna a lényeg hogy minél kissebb legyen a mérete.
Küldtem privátban valamit, azzal többre mész.
helló
csináltam egy digi órát működik csak a tápjával van a baj egy régi telefon töltő lehetett,= 5Vos de kiderült hogy változó feszt ad tettem mögé egy kondít szépen ki egyenesedett de 10V. Mit csináljak ha 5V kell? Azt már javasolták , hogy 5V stabot tegyek mögé de olyannal még nem volt dolgom. nem tudom hogy működik vagy hogy kell bekötni. Előre is kösz a segítséget.
Kapcsolás: Bővebben: Link
Ha szemből nézed az IC-t, akkor a bal lába a pozitív bemenet ahova a 10V-ot kötöd, a középső lábára jön a GND a jobb lába pedig a kimenet ahol a +5V-ot kapod. Neked 7805 típusú kell. Melegedni fog, az hogy kell-e rá borda attól függ hogy mennyit eszik az órád. A telefon töltőd egyenáramot ad ugye? Mert van egy-két régi trafós darab aminek a dokkolóban volt az egyenirányítása.
Nagyon köszi
nem tudom soknak számít-e ha szol az ébresztő akkor 30-40mA- t fogyaszt |
Bejelentkezés
Hirdetés |




Szigetelés, hővezető paszta van...


.
) 




