Fórum témák

» Több friss téma
Fórum » Elektronikában kezdők kérdései
- Ez a felület kizárólag, az elektronikában kezdők kérdéseinek van fenntartva és nem elfelejtve, hogy hobbielektronika a fórumunk!
- Ami tehát azt jelenti, hogy a nagymama bevásárlását nem itt beszéljük meg, ill. ez nem üzenőfal!
- Kerülendő az olyan kérdés, amit egy másik meglévő (több mint 17000 van), témában kellene kitárgyalni!
- És végül büntetés terhe mellett kerülendő az MSN és egyéb szleng, a magyar helyesírás mellőzése, beleértve a mondateleji nagybetűket is!
Lapozás: OK   863 / 4057
(#) Ballage válasza kadarist hozzászólására (») Máj 7, 2010 /
 
Semmi gond.
(#) saraha válasza B.I hozzászólására (») Máj 7, 2010 /
 
A legoptimálisabb szerintem az hogy a vasmag keresztmetszetét(cm^2 )a négyzetre emeled és az így kapott eredmény a trafó opt. teljesítménye W-ban.
(Szakközépiskolában nekem így tanították.)

Ja ,ez csak lemezelt vasmagosra igaz,hiperszilre,,toroidra meg R-magosra gondolom más vonatkozik...
(#) B.I válasza saraha hozzászólására (») Máj 7, 2010 /
 
Azt a keresztmetszetet kell négyzetre emelni amire a drót van tekerve.
(#) Uszui válasza MaTe193 hozzászólására (») Máj 7, 2010 /
 
1 egész 1/3.

Amúgy mi az, hogy amperes? Mármint mije hány amper?

Várj, kezdjük elölről! Mire szeretnéd használni? Emberek azért nem válaszolnak, mert

1. túl keveset árulsz el a problémádról, és nem értik, mit akarsz;

2. ide mintha a nem kezdők csak ritkán néznének be, akkor sem túl aktívak.
(#) saraha válasza B.I hozzászólására (») Máj 7, 2010 /
 
E-I vasmagosnak a közepét, ahol a legnagyobb a vasmag keresztmetszete.
(#) B.I válasza saraha hozzászólására (») Máj 7, 2010 /
 
Köszönöm. Még egy képletes kérdés. Váltóáram és egyenáram teljesítményéből hogyan lehet kiszámolni a maximális áramerősséget?
(#) saraha válasza B.I hozzászólására (») Máj 7, 2010 /
 
Nem egészen értem a kérdés lényegét.
A P= UxI ből következik,hogy I=P/U ez igaz egyenre is meg váltóra is.Persze ideális esetben...
(#) B.I válasza saraha hozzászólására (») Máj 7, 2010 /
 
Én meg azt hittem hogy váltó áramnál másképp van.
(#) dugabácsi hozzászólása Máj 7, 2010 /
 
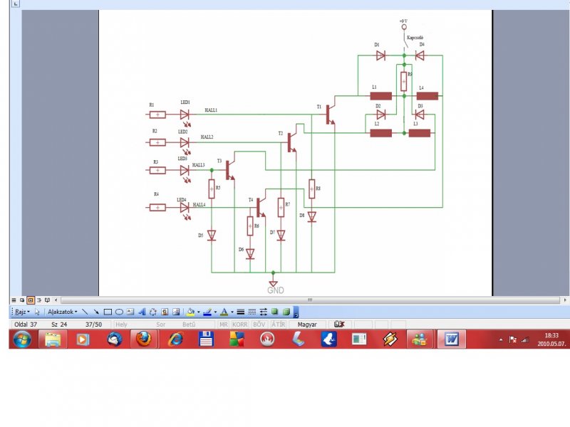
Üdv. Van egy léptetőmotoros kapcsolásom. Működése: a tranzisztorokat HALL szenzorokkal vezérlem. Tehát ha a szenzor előtt "elmegy" egy mágnes a motor egy pozíciót elfordul. A kérdésem az lenne hogy lehet az esetleges lépésvesztés/tévesztés miatti hibákat csökkenteni/elkerülni. Valami visszacsatolás kellene?
A segítséget előre is köszönöm
Alkatrészek:
T1,2,3,4:Tranzisztor, NPN, 800 mA / 30V BC337/338
R1,2,3,4: 800 Ω-os ellenállás
R9: 4,7 Ω-os ellenállás
R5,6,7,8: 1 kΩ-os ellenállás
TLE 4945 LHALL-szenzor
(#) bankimajki válasza B.I hozzászólására (») Máj 7, 2010 /
 
Váltónál bejön a cosfí is. tehát: P=U*I*cosfí (ez a hatásos teljesítmény.) Mert van elég sokfajta teljesítmény. Ami még közismertebb az a meddő telj. De vannak durvák is:pl. Torzulási teljesítmény, meg rengeteg féle fajta.
(#) Imi65 válasza kadarist hozzászólására (») Máj 7, 2010 /
 
Idézet:
„A sorkimenő egy kapcsolóüzemű tápegység”

A sorkimenő egy sokmegcsapolásos trafó, ami impedanciát illeszt, és járulékos feszültségeket állít elő, semmiképpen sem tápegység. A sorvégfokozatra (ami azért jóval több, mint a sorkimenő) sem feltétlenül igaz ez, már a VT, és Orion színesekben is a kapcsolóüzemű táp, és a sorvégfokozat teljesen elszeparálva került kivitelezésre. Külön transzformátorral. A hangvégfok nem igazán járhat a sorvégfokról (csakis úgy, ahogy leírtam, söntstabilizátorral kiegészítve), mivel a B osztályú beállítás miatt az áramfelvétele erősen változik a kivezérlés függvényében.
A FF modulos TV-k tápja tehát nem került át a színesekbe, ne keverjük a kétféle technikai megoldást, semmi közük egymáshoz.
(#) BZoli94 hozzászólása Máj 7, 2010 /
 
Szerintem hülye kérdés, de nem vágom. Mi az az elektronikus kapcsoló, ami nem relé, de nem is tirisztor, ami csak 1irányba vezet? Van egy jelem, ami 10másodpercenként magas 1pillanatra, ezalatt szeretném, hogy összekapcsoljon valamit, mint egy relé. Kis áramról van szó, pár mA.
(#) BZoli94 válasza (Felhasználó 13571) hozzászólására (») Máj 7, 2010 /
 
Kösz szépen!
(#) dudzsi válasza proli007 hozzászólására (») Máj 7, 2010 /
 
Hello!
Köszi a választ. Sikerült megoldanom. Nem ment tönkre semmi. Nem is merem meg írni mi volt. A 4066-nak elfelejtettem tápot adni. Én is sokeszü voltam. De utána müködött tökéletesen. Tesztelgetni kellet, hogy melyik szenzornak milyen ellenálás kell a 100k helyett. Bár igazábol nem épült be a szerkezetembe. De legalább láttam mit is kellene csinálni. Megint tanultam valamit.
Köszi
Hello
(#) koczka válasza bankimajki hozzászólására (») Máj 7, 2010 /
 
Greatz feszt honnan tudom meg?

(egy konkrét példán megpróbáltam rájönni de nem ment):
trafó fesz: 14.14V
Greatz utáni fesz: 14.7V
1000µF-al megpufferelve: 18.2V

bocs az előző írásért siettem.
kösz a választ.

ja és még valami egy erősítőnél a pufferelt feszt kell alapnak venni vagy a trafó feszt?
(#) bankimajki válasza koczka hozzászólására (») Máj 7, 2010 /
 
Azt ugye tudod, hogy mi az a graetz? (Én meg az előző hozzászólásban rosszul írtam, de már utánanéztem. ) A graetzben 4 db dióda van összekötve. És mindig 2-őn folyik áram. Na mármost általában szilícium diódák vannak bennük, amelyeknek a nyitófeszültségük 0,6V és mivel egyszerre 2-őn folyik áram az 2*0,6V vagyis 1,2V Germánium diódáknál ez az érték diódánként 0,3V. (De ez mostanság ritka, mint a fehér holló.) (Kicsit helytelen az írás, de így érthetőbb.
(#) csuszo_zalan hozzászólása Máj 7, 2010 /
 
Helló! Megépítettem egy 2x40W-os erősítőt , 3 sávos hangszínszabályzóval.A táplálás 2 trafóról működik.Az egyik az erősítőé, a másik a hangszíné.Az a helyzet, hogy ha a két áramkört azonos trafóra kötöm,akkor sokkal halkabban szól az erőlködő.Egymás nélkül mindkettő működik,de együtt már nem.Ennek mi oka lehet?
(#) koczka válasza bankimajki hozzászólására (») Máj 7, 2010 /
 
köszi így már világos

most már csak egy kérdésem maradt, hogy ha egy erősítő 12v feszt kér akkor az a trafó puffer nélküli feszültsége vagy a pufferelt?
(#) bankimajki válasza koczka hozzászólására (») Máj 7, 2010 /
 
A pufferelt érték. De milyen erősítő, mert 10-14V között működnek még az autós erősítők. Meg úgy számolj hogy ha leterheled, akkor is legyen még elég feszültség. Tehát a 12V ne essen le 6V-ra, mert az nem jó.
(#) BZoli94 válasza danci1995 hozzászólására (») Máj 8, 2010 /
 
Csináltam egy csomó ideig a kapcsolást, mire eszembe jutott, hogy mi lenne, ha rákeresnék. Gogli->3 LEDes Villogó->és az első oldal a HE. Én hülye! Tele van számodra jó kapcsolással, ha nem haragszol én ide küldelek keresgélni. Már az első oldalt ömlesztik kapcsolásokkal, én meg már félig kész vagyok az enyémmel. ...FÉLIG, de már így is túl van bonyolítva, ahhoz képest, hogy milyen egyszerűen meglehet. Tudom, hogy neked lámpához kell villogó, és ez LEDes, de át lehet alakítani, vagy ha neked nem megy szólj itt, és megoldjuk! Mihez kell egyébként? És mik az izzók tulajdonságai? Üdv!
(#) dudzsi hozzászólása Máj 8, 2010 /
 
Sziasztok.
Mi a különbség a szimetrikus és azimetrikus áramfejlesztő között?
(#) B.I hozzászólása Máj 8, 2010 /
 
Sziasztok.
Egy tda2002-es IC-ről hogyan lehetne a legegyszerübben megtudni, hogy jó, vagy már kiszállt belőle a füst?
(#) B.I válasza (Felhasználó 13571) hozzászólására (») Máj 8, 2010 /
 
Másképp nem lehet mert nem akarnám feleslegesen megépiteni a kapcsolást.
(#) djhua hozzászólása Máj 8, 2010 /
 
Űdv. Azt szeretném megtudni hogy ennek a trafónak melyik a primer és a szekunder ?
A trafó neve : ,8667210375 MAINS TRANSFORMER BLAUPUNKT,
Képeket is csatoltam hozzá.
Hany volt jön ki a szekunderen ?
És koszönöm elöre.
(#) B.I válasza (Felhasználó 13571) hozzászólására (») Máj 8, 2010 /
 
Köszönöm hogy segítettél.
(#) kadarist válasza djhua hozzászólására (») Máj 8, 2010 /
 
Szia!
Amelyik nagyobb ellenállást mutat, az a primer tekercs. De úgy is megállapíthatod, hogy amelyik tekercs vékonyabb huzallal van megtekerceselve, az a primer (230V). A műanyag burkolat megbontásával megláthatod a tekercseket.
(#) djhua válasza kadarist hozzászólására (») Máj 8, 2010 /
 
Koszönöm szépen .
(#) zoly15 hozzászólása Máj 8, 2010 /
 
Hali mindenkinek!
Egy áramgenerátoros töltőt szeretnék építeni.
A kapcsolást már megtaláltam.
Igaz én több "áram korlátot" fogok beleépíteni.
A leírásban az olvasható hogy 1.2...12V-os akku pakkokat lehet vele tölteni.
Miért 12V a felső határ? Azaz, mi korlátoz hogy 12V felett már nem tölt?
Vagy a leírás írja csak 12V-ig közben pedig használható több akkuhoz is?
Nekem a maximális cellaszám amit töltenem kéne vele az 15cella.
Előre is köszönöm a választ!
(#) zoly15 válasza djhua hozzászólására (») Máj 8, 2010 /
 
Én úgy szoktam kipróbálni az ismeretlen eredetű trafókat, hogy:
Megmérem a tekercsek ellenállását. Amelyik a leg nagyobb általában az a primer.
Persze ez nem mindég igaz, pl ha a trafó 230V os primerű, de a szekundere felfelé transzformál akkor az a szekunder lesz a leg nagyobb ellenállású.
Kipróbálni úgy szoktam hogy egy 60-100W-os izzót kötök sorba.
Ha valami nem jó az izzó világít.
(#) zoly15 válasza zoly15 hozzászólására (») Máj 8, 2010 /
 
A kapcsolási rajz lemaradt.

töltő.JPG
    
Következő: »»   863 / 4057
Bejelentkezés

Belépés

Hirdetés
XDT.hu
Az oldalon sütiket használunk a helyes működéshez. Bővebb információt az adatvédelmi szabályzatban olvashatsz. Megértettem