Fórum témák
» Több friss téma |
Fórum » Elektronikus polaritás kapcsoló
Témaindító: győriattila, idő: Nov 23, 2009
Témakörök:
Sziasztok!
Látom nagyon leállt ez a topik. az előzőhöz hasonló eszköz kellene nekem, de az emlegetett DPDT relé az amíg kap áramot a vezérlő addig tartja a polaritást, amint a vezérlő veszültség megszűnik akkor fordítja. Nekem arra lenne szükségem, hogy amíg van árom, akkor adott polaritáson végig fut, ha megszakad akkor fordítja. Mindig a feszültség megszakadásának (vagy éppen a feszültség érkezésének) kell egyet fordítani rajta, a következő ciklusig. Nem vagyok elektronikai szakember igazából kész termékre lenne szükségem, vagy egyszerűen megoldható eszközre.
Hello!
Egy 4013-as IC-ben két ilyen áramkör is van. Ha a Q-negált kimenetét visszacsatoljuk a D bemenetére, az órajel (CK) minden felfutó élére (megérkezik a feszültség) átvált. Ha az órajelét meginvertáljuk, akkor minden lefutóra (elmegy a feszültség. Persze az áramkörnek és az ezt követő relének külön tápfeszültség kell. A Set vagy Reset bemenettel meghatározható, a táp bekapcsolásakor, hogy milyen alapállapotból induljon. A polaritás váltást már a DPDT relé elvégzi. üdv! proli007
Köszi
Az első innen jó lesz? http://www.tme.eu/hu/katalog/integralt-aramkorok_20/?gclid=CICN5aea...48fe20 Azt honnam tudom, hogy melyik láb melyik? Ennek van foglalata is, vagy csak bele megy a nyákba? Mi az, hogy meginvertáljuk az órajelét? Bocs a láma kérdések miatt, de ilyennek még nem estem neki!
Ja, a visszacsatoljuk, az összekötjüket jelent?
Esetleg nagyon szemtelen kérés lenne egy rajz, hogy mit hova?
Hello!
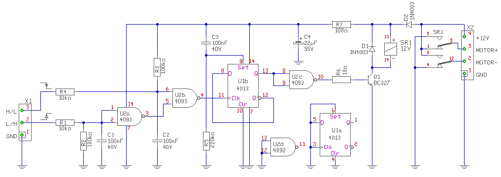
Nem tisztáztuk a tápfeszültséget, bementi jelet... De elkészítettem a rajzot, remélem erre gondoltál. Két bemenet is van, a 2-es "feszültség érkezésére", a 3-as "feszültség megszakadására" vált át. A nem használt bemenetet szakadtan kell hagyni. - Invertálás azt jelenti, hogy amikor a bemeneten magas szint van (H), akkor a kimeneten alacsony (L). (és fordítva) Így ha a tároló Clk bemenete az alacsony szintről a magas szinte váltás pillanatában billen át (L/H), akkor egy inverter elé kötve, a viselkedése megfordul (H/L). Azaz akkor billen át a tároló, mikor az inverter bemenetén, ha a jel magas szintről alacsony szintre vált. - A lábak bekötését és funkcióját az IC adatlapjából lehet megtudni. (pld. Alldatasheet.com CD4013) - Természetesen kapható az IC-khez foglalat is DIL 14 néven. üdv! proli007
Üdv!
Egyből a sűrűjébe.. Adott egy RC "szettből" kiapplikált adó-vevő modul,ezt felhasználva szeretnék üzembe hozni egy motort viszont a vevő által leadott feszültség vajmi kevés a kánaánhoz,ezért egy másik tápforrásról szeretném működtetni a fogyasztót,tehát a vevő - miután jelet kapott az adótól -kimenete indirekt módon kapcsolna feszültséget a motorra,egy relével ez egyszerűen megoldható lenne,de mivel nekem mindkét forgásirányra szükségem van így hát kiejtve!?? Segítséget előre is köszönöm!
Sziasztok én is polaritást váltok éppen egy 400 W-os egyenáramu motornál öntartással ,az alábbi kapcsolással! Kérdésem lenne még, a motor miatt fellépő fesz. változás miatt nekem mindenképpen kondit , vagy trafót (ami épp van szétválasztva fö és vezérláramkört) használjak? Vagy fesz stabilizátor? Vagy van már olyan 24 V-os relé ami nem érzékeny rá ha egy motor párhuzamosan van vele kapcsolva?
köszi
sziasztok,
egy olyan kapcsolásra lenne szükségem ami impulzosoknál polaritást vált, ezt egy impulzusonként változó polaritás működteti. köszi
Hello! Ebből sok mindent nem lehetett megtudni. A vezérlő impulzus polaritása változik, vagy a kapcsolásnak kell polaritást váltania, vagy mindkettő.. stb. De lehet számodra egy bistabil relé lenne a megoldás. (Valamint légy oly kedves, a mondatokat nagybetűvel kezdeni.) üdv!
A hozzászólás módosítva: Aug 2, 2013
vezérlő impulzus polaritása változik, vs*. ezt egy impulzusonként változó polaritás működteti. Szerintem a kettő egy és ugyanaz.
Amúgy igen a vezérlő jel is polaritás vált. És a bemenő +/- is impulzusonként váltakotva jön ki. * Amúgy köszönöm. *Nem kívánt rész törölve! A hozzászólás módosítva: Aug 3, 2013
Őszintén szólva, még mindig nem értem mi is az amit szeretnél. Pontosabban fogalmam sincs.. Vagy is ha jól értem, akkor van egy vezérlőjel, ami hol plusz, hol mínusz. De az mekkora feszültségű/idejű és mivel, mit tegyen?
Így van ahogy írod! Egyszer +/-, egyszer - /+ a vezérlő jel. Mint írtam 12V egyenfesz. Ez kb 0.5 sec-es impulzusidejű. Ez működtetne egy kapcsolást aminek a bemeneti oldalán lévő +/- 12V-ot, impulzusonként a kimeneti oldalon felcseréli a polaritást. Ennyi.
De erre egy bistabil relé pont alkalmas. Régen ezt "polár (polarizált) relének" hívták, mert kapcsolását az áramiránya határozza meg, belül egy mágnes segítségével. Aminek egy tekercse van, az egy impulzusra átvált és úgy marad a következő impulzusig. az impulzus polaritásától függően változik a kontaktusok állapota. Ha DPDT relét használsz, annak van két váltóérintkezője, amivel a polaritás egyszerűen megfordítható. Ha két helyről jönne az impulzus, akkor vannak két tekercses relék is. Pld. két tekercses.. vagy egy tekercses.
A hozzászólás módosítva: Aug 3, 2013
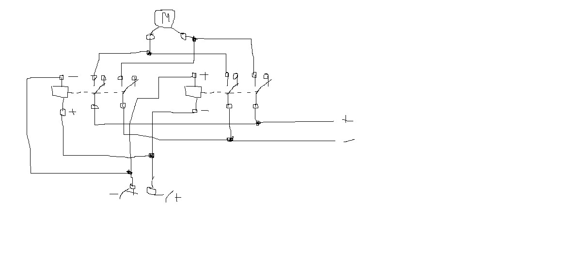
Ez addig jó is lenne, csak olyan relé kellene nekem aminek a behuzótekercsének fontos a megfelelő polaritás. magyarán az A1/+ A2/-, és ha fordítva érkezik a vezérlő impulzus nem húz be. Csináltam egy kis rajzot, én így gondolom, de kell bele valami még a relé behúzója elé szerintem.
Ezek szerint csak addig működne a motor, míg az impulzus fennáll? Akkor nem kell polár relé, csak a tekercsekkel sorba egy-egy dióda. De még ennyi kontaktus sem kell..
Így van, csak addig működik a motor míg az impulzus fenn áll. Igen az alsó egyszerű rajz tökéletes nekem. már csak ilyen diódát kell vennem.
Kösz.
Elég nehezen tudtunk zöld ágra vergődni. Ugye milyen fontos a műszaki életben hogy "azonos nyelvet beszéljünk? Vagy is fogalmazzunk szabatosan! Az ékezetekre is azér van szükség, mert a magyarban használatuk nélkülözése, nagymértékben rontja az érthetőséget. Amúgy is nehéz más gondolatmenetét átvenni, főleg írásban ahol visszakérdezni sem lehet azonnal.
A diódának csak olyannak kell lenni ami a tekercsáramot elviseli. Az 1N400x típus azért jobb, mert mechanikusan jobban szerelhető egy reléhez, mint a 1N4148. Kevésbé sérülékeny.
Kíváncsi lennék arra, hogy a proli007 által adott rajz megfelelő volt-e, vagyis úgy működik, ahogy szeretnéd...
Csupán azért kérdezem, mert a leírásod szerint, és a melléket ábrád alapján arra a következtetésre jutottam, hogy te neked 24V-os ketyerére van szükséged. De lehet, hogy tévedek..... Nagyon jó támpont lett volna az, hogy ha leírod, mibe szeretnéd használni, mivel hogy a +/- 12V az nálam 24V-ot jelent, vagyis pozitív 12V és negatív 12V a földhöz képest. Ez ugyebár 24V.
Nem, 12V. Egyszerű, két szál vezeték végére kell +12V-ot és GND adni, impulzus hatására az impulzus fennállásáig, egyszerűn a két vezetéken megfordul a polaritás. Ami addig GND volt az +12V lesz és ami +12V volt az GND lesz.
Ennyi.
Nekem ma jutott eszembe, hogy kellene valami automatikus megoldást kitalálni a kandalló pillangószelep működtetésére.
A kapcsolgatást egy bimetállal oldanám meg, aminek két kimenete van, amit felváltva kapcsol. Egy motort gondoltam, elektronika nélkül, csak kapcsolókkal megoldva. Elsőre azt próbáltam kigondolni, hogy oda vissza járjon a motor, de azt nem sikerült leküzdenem, hogy a két végálláskapcsolót és a polaritásváltót, hogyan hozzam össze a bimetál billegő kapcsolójával!? Aztán arra jutottam, hogy a bimetál után teszem a két kapcsolót, a pillangó szelep karjára pedig teszek egy vezérlőtárcsát, ami negyed osztásban ki van munkálva. A két kapcsoló pedig szintén el van tolva 90°-al. A motor pedig csak egy irányba forog. Amikor hideg a füstcső, akkor nyitott állapot van, a pillangó, elkezd melegedni a cső, a bimetál átvált, az éppen zárt kapcsolón keresztül elindul a motor negyed fordulatut teker a pillangón, a vezérlőtárcsa megszakítja az első kapcsoló áramkörét, a másodikét zárja, a motor leáll, amíg a bimetál vissza nem billen, ekkor a második kapcsolón keresztül indul a motor megintegy negyedet fordít a szelepen. majd a tárcsa kikapcsolja. Ez a kazánt is tudná vezérelni.
Polaritás váltást tudsz úgy is csinálni, ha kettős tápot használsz (pl +12, 0, -12 ) . a motor egyik végét a közös pontra (0V) , a másik végét meg hol a + , hol a - sarkára kapcsolod. Erre már a váltós bimetálod is alkalmas és a végállás kapcsolók is beiktathatók a megfelelő helyre.
Oké, szerintem ezt írtad le..
DC polaritás váltó szerkezetre van szükségem. Max. 1.000 Volt, de minimum 600 V feszültséget kell tudnia. Áramerősség max. 0,5 - 1 Amper között lenne. Tud valaki ehhez valamilyen megoldást? Hagyományos relék 250 Volt felett már szikráznak. Esetleg nem relés, hanem valami más megoldás létezik rá?
H-híd (H-bridge) kell neked, IGBT felhasználásával.
Mivel nem értek az elektronikához, ezért kelle valaki, aki el is késztené ezt nekem.
|
Bejelentkezés
Hirdetés |














