| Fórum témák 
 
 » Több friss téma | Fórum » Eredményjelző 
			Témaindító: rammeradrian, idő: Ápr 4, 2009		 
			Témakörök:
			
		 
				Nehéz belőni, hogy egyformán világítson, de ez úgyis design kérdése. Nekem teljesen megfelelő lenne, hogy az asztal oldalán van a kijelző, és a felém eső kijelző vonatkozik rám.						 
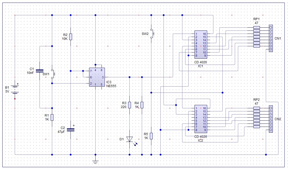
				Nem tudom honan veszed, hogy nehéz belöni. Soha ilyen gondom nem volt eddig,  van otthon egy sereg digitális ora, kijelzök az esztergapadon a CNC marokon mindenhol ilyen displayek vannak és minden szegmens egyforma fényerövel világit. Igaz valamennyi forditott topologiáju azaz közös anod és ULN huzza a szegmenseket a GND-re.  Megmondom öszintént ilyet még soha nem csináltam ezért mérettem meg az IC kimenetén a feszültségeket mert nem tudtam pontosan hogy van ott a kimenet, de amint kiderült az rendben van. Az adatlap szerint mindkét üzemmodban 53 mA-t tud, aminek elég kell lennie egy szegmenshez, de többre nem igen lehet számitani, igaz 5 Volt táp esetében ekkora áram nem is igen  jöhet létre. Ami még elöfordult,  hogy magának a displaynek igen rossz a fényereje ( nálam a sárgák meg a nagyon régi piros voltak ilyenek) összehasonlitva az ujabb disyplajekkel ég és föld a különbség.  Ezt is rendbe fogjuk tenni, ha majd lesz rendes panel, mert ha a kollégának az IC lábaitol az ellenállásig akár 0,2 V is esik akkor azzal kell elöbb valamit kezdeni mielött az egyes szegmensek fényerejével foglalkoznánk. A fizikai elrendezésröl nincs informáciom ( vagy nem olvastam végig az egyfelvonásos történetet  ). A kollégának: 5 Vos táphoz 47 Ohmos ellenálläsokat rakjon be, 9 V-hoz 150 Ohmosakat. Természetes, hogy a kontatushibák, rossz vezetékek az 5 Vos tápnál kritikusabbak hiszen a 47 Ohmhoz képest jelentkeznek igy jobban befolyásolják a fényeröt. Minél nagyobb lesz a táp feszültsége annál kisebb lesz a gond. A hozzászólás módosítva: Feb 19, 2025 
				Egyenlőre idáig jutottam.  Pillanatnyilag az Express SCH-Express PCB -t használom. Van olyan Nyáktervező amivel megcsinálom a kapcsolási rajzot,és ő utána magától le rakja az alkatrészeket ,majd megtervezi a nyákot, hogy ne keljen ugyan azt még egyszer megcsinálni? Idézet: „Nem tudom honan veszed, hogy nehéz belöni.” Két különböző színű LED kijelzőt úgy belőni, hogy minden fényviszonyok mellett egyforma fényesség érzetet keltsen? Szerintem nem triviális...   
				Ezt kétszer építeném meg. Első panelon lenne 2 piros. Második panelon 2 zöld (mivel zöldet vettem). Nem úgy gondoltam, hogy egy panelon egyik piros másik zöld. 
				Ebben az esetben a zöldnek tipikusan nagyobb a nyitófeszültsége, azaz ugyanahhoz az áramhoz kisebb ellenállás kell, ugyanakkor a zöld színre érzekenyebb az ember szeme...						 
				Tehát ha 5 V-os táphoz 47 Ohmos ellenállásokat teszek a piroshoz,akkor a zöldhöz  ? Majd otthon megnézem a netten a zöldhöz találok e leírást.						 
				Pontosan milyen típusú IC-d van? Nem mindegy, hogy 'A' vagy 'B' végződésű, lásd adatlap. Ha minden kötél szakad, akkor a kijelző és a 4026-os IC közé kell meghajtó fogkozat is. ULN2003 (vagy ULN2803) közös anódos, TBD62783 pedig közös katódos (mint a jelenlegi) kijelző használata esetén. Ha nagyon precízen akarod belőni a szegmensenkénti áramot, akkor AL5809-15S1-7, de normál esetben elég egy-egy ellenállás is. 
				Itt egy alkatreszen belüli LEDekröl van szo azok általában egy gyártási sorozatbol kerülnek ki. Ilyen helyen nem igen fordul elö szin meg fényerö különbség.  Abban valoban igazad van, hogy a LEDek nem egyformák, már irtam egy angol gyárban egy-egy berendezesbe cca 1000 egyforma sárga LED kellett. Egy kis csapat hölgy munkája volt a kontajnernyi sárga LEDböl kiválogatni az egyforma szinüeket. Akkoriban csak egy egyszerü cél készülék állt a rendelekzésükre…. 
				Magátol nem biztos, hogy lerakja az alaktrészeket hiszen csak te tudod pĺ hol kell es hogyan  a displaynek lennie. Azaz az alkatreszek, meretek, lyukak stb elhelyezése többnyire rád tartozik a maradékot megcsinálja a program.  Azután optimalizálhatod az elhelyezést és ujra megcsinálja a gép. Ha elégedett vagy, akkor elmented és annyi NYÁKOT csináltathatsz amennyi kell. Esetleg a terved rakd be itt a NYAK forumok egyikébe szakértésre, javitásra. A hozzászólás módosítva: Feb 20, 2025 
				Megcsináltam az új rajzot,a nyákot aztán próba ,most nagyon jól működik,még a zöld szín is egész jól világít, minden szegmens egyformán. Mindenkinek köszönöm a segítséget, már csak a dobozolás hiányzik.    
				Félig van kész a dobozolás.(a zöld jól működik) . A piros Ledeset szerintem kinyírhattam mert az olyat csinál hogy szépen lehet léptetni majd kb 2 perc után az A szegmens majd egy kicsit később az F szegmens is el kezd villogni majd ki is alszik utána már nem is világít. Pihentetés után ugyan ezt csinálja, (először azt hittem a nyákon van valami baj ,de a zöld az megy rajta rendesen)  Így majd vennem kell 2 db pirosat. UI: Egyébként ezt a kapcsolást meg lehetne oldani egy 2x7 szegmenses kijelzővel? pl: Led mert olcsobb mint a 2db 1x7 szegmens. 
				Mondjuk pont rosszat linkeltem mert ez közös anódos.						 
				Hello! Ha ki van vezetve a kijelzőnek minden szegmense, akkor abból bármelyik jó ide. De vannak olyan kijelzők, ahol az a..g szegmensek közösítve vannak, azok csak a multiplex kijelzéshez megfelelőek. Kinyírni a kijelzőt csak akkor tudod, ha áramkorlátozás (ellenállás) nélkül kötöd a tápra. Egyébként nem mehetne tönkre! 
				Szerintem nagyon kicsi az a korlátozó ellenállás a led szegmenseknél ( a 47ohm kb 70 mA áramot "enged" de a piros leden max 30mA lehet és 20mA az ideális). Közös katódos piros rendelhető: Bővebben: Link A "segédprogramok" szerint a képek alapján kelene "tervezni". 
				Köszönöm! Ha jól emlékszem meghajtottam ellenállás nélkül amikor kikísérleteztem a próbapanelon.    
				Rosszat nyitottam meg. Ha (jól értem egy szegmens egy led) . ? Akkor zöld lednél ha jól számoltam 120 ohmos ellenállások kellenek, pirosnál meg 150 . A linket nem adja be amit linkeltél A hozzászólás módosítva: Márc 6, 2025 | Bejelentkezés Hirdetés | 














 
						





