Fórum témák
» Több friss téma |
Fórum » Erősítő automata be-kikapcsolás
Témaindító: ranstagreen, idő: Okt 22, 2008
Sziaszto adott egy önindito amit szét kellet szednem mert nem ment. Tele volt kosszal kipucoltam. Kérdésem az lenne hogyan lehet leellenörizni az állo és forgorészt hogy nem e zárlatos? Valamikor ugy láttam hogy 220v-val +1 lámpával sorbakötve ellenörizték a tekercsek szigetelését. Müszerrel szakadást mérek.
Elöre is köszönöm a hozzászolásaitokat.
Igen jól tudod én egy 230V 500W-os hallogénizzót használok úgy,hogy a satura rávezettem a nullát és az izzó a satuba befogatott álló ill forgórész tekercskivezetései és a fázis közé van kötve DE VIGYÁZAT EZ NEM JÁTÉK
Amikor zárlat van neki áll pattogni füstölni,sőtt már volt ,hogy ki is gyulladt ,vagy esetleg folyamatosan világít az izzó ilyenkor rövidzár van de a legtöbb esetben látni hol van a zárlat.Mégegyszer kihangsúlyozom a 230V-os feszültség nem játék mindenki csak saját felelősségre ha nem szakmabeli ne próbálkozzon ezzel a megoldással!12V-ról nem jó ez a fajta vizsgálat sajna a multiméteres mérés pedíg nem ad megfelelő eredményt mert csak a rövidzárlatot mutatja ki a terhelés alatt jelentkezőt pedíg nem!Az itt leírtak a testzárlat felderítésére vonatkoznak!Forgórész tekercsvizsgálatát még úgynevezett morgótrafóval szokták ellenőrizni.
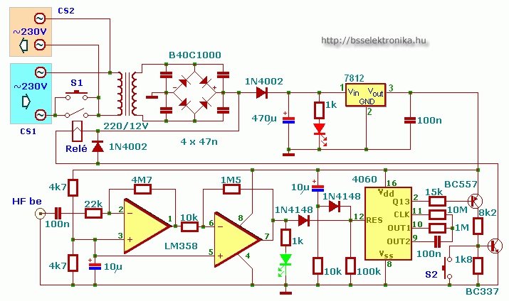
A kapcsolás arra szolgál, hogy lekapcsolja a rákötött erősítőt, vagy egyéb más berendezést, ha a bemenetére már nem érkezik audio jel. A késleltetése kb 15 perc. A bekapcsolás az S1, a kézi kikapcsolás pedig az S2 nyomógombbal történik.
Az HF bemenetre egyszerűen például az erősítő monitor kimenetének jobb vagy bal csatornájának a kimenetét kell rákötni. Az erősítő (és a jelforrások) hálózati kábelét pedig a CS2 konnektorba kell bedugni. Így ha megszűnik a hangfrekvenciás jel, akkor 15 perc múlva a kapcsolás áramtalanítja az egész rendszert. A késleltetés ideje módosítható a 4060 IC 9-es és 10-es lábára kötött 1M ellenállással és/vagy a 100nF-os kondenzátorral. A relé bármilyen 12 V-os típusú lehet, aminek a kapcsoló érintkezője bírja a hálózati feszültséget kapcsolni a terhelés mellett. A piros LED a bekapcsolást jelzi, a zöld szerepe a hangfrekvenciás jel jelzése. Gyakorlatilag, amikor a zöld LED villan, az azt jelenti hogy reseteli a 4060-as számlálót, vagyis újra indul a kikapcsolási időzítés. A probléma hogy én a 4060 helyett inkább 555-el szeretném +oldani mivel a 4060-asom nincs és mert "nagy helyet foglal" a panelon + hiszen csak 7 lábat használ a kapcsolás a többi a levegőben van ; így nincs kihasználva...
Megterveztem a panelt, bár kihagytam a CS2-őt és a kapcsolás tápját az erősítőével építettem össze még nem építettem + az újabb átalakítás miatt (4060--->555)...
Én nem értem, miért kell neked, egy ennyire bonyolult kapcsolás, amikor az egészet néhány kondiból, 3db tranzisztorból, 1 db reléből és a két kapcsolóból meg lehetne csinálni...????
sziasztok. esetleg le tudnátok ellenőrizni az elkészített nyáktervem?
és utána a bekötést is nézzétek meg lécci, hogy jól gondoltam e. a nyákrajzon nincsennek értékek, de remélem ez nem nagy baj. ui: a kapcs rajz az az, amit már ranstagreen is feltett, meg am bss en is fenn van. én csak ahhoz szerettem volna nyákot gyártani, mert nem találtam.. :S köszi szépen előre mindent: lewi
Azért, mert nem találtam 1xübbet és mert "unatkozom" és igazából szerettem volna 1kicsit kísérletezgetni az elektronikával....
1hibát találtam a nyákrajzomon, a BC557 C-E lábat fel kell cserélni....
Így gondoltad....?
Bocs, hogy belevau, egy ilyet már én is fejlesztettem 555-el, 7,5 perc időzítéssel, -23dB volt a küszöbérték. Pókhálóban megcsináltam és hibátlanul ment, de soha nem került bele erősítőbe és már nem is tudom hol van... Viszont egy további igény merült fel: ne csak kikapcsolni tudjon, hanem be is autómatikusan. Azt hiszem, ezt bistabil relével, hozzá megfelelő áramkörrel (mint a digitális termosztátok relévezérlője) és egy kis beépített akkuval (primitív töltéssel) meg lehetne oldani "örökre".
Yogos a felvetés már én is gondoltam rá, csak a "működésképes" megoldáson gondolkozom, egyelőre sajnos nem sok sikerrel...
HALI
köszi, hogy szóltál. kijavítottam az ic- k bekötését. esetleg van benne más hiba még? találtok ?
Átnéztem a rajzodat, még1-2 hibát találtam benne , de most 'asszem már frankó lesz ....
Béke
Ha +lenne a "ketyeréd" , vagy a rajzod erről az 555-ös témáról (
) és felraknád ide azt NAGYON +KÖSZÖNNÉM.....Béke
Sziasztok!
Létezik egy PC-s hangfalszettem, ami iszonyat sokat fogyaszt ha szól, ha nem. Több analóg audio bemenete van, kérdésem, hogy lehetséges-e valamilyen formában ezeket a bemeneteket "figyelni" és ha X ideig nincs "hangátvitel", akkor kapcsoljon ki a rendszer, amennyiben van, akkor pedig maradjon bekapcsolva, vagy bekapcs.. Merre induljak? Jó lenne ha kicsit útbaigazítanátok: hogy milyen irányba nézelődjek, milyen alkatrészeket keressek, mi a leghasználhatóbb elmélet a fenti megoldásra? 230V-al nem játszanék, de van egy kellemes kisfesz. gomb az egész rendszerhez, mely ha zár, akkor kikapcsol vagy bekapcsol sleep módból az egész cumó. 5letek? Előre is köszi!
Sziasztok!
Van ez a kapcsolás a BSS-en. Ha a 12V-os részt, és a relét, meg mindent egy külön, állandó tápra kötök, akkor elvileg az erősítő csak akkor kapcsol be, ha HF be csatlakozókra jel érkezik. Jól gondolom? A kapcsolás lényege, hogy amint jön jel, a zöld led elkezdi resetelni a 4060-at, ezáltal a relé be lesz húzva 100nF és 1Mohm által belőtt időre. Csak azt nem tudom, hogy ha kap feszültséget az áramkör, és nincs jel, akkor a relé sincs behúzva? Köszi szépen! Üdv!
Értelmeztem a kapcsolást, amennyire tudtam:
Mikor megnyomjuk az S1 kapcsolót, feszültség alá kerül az áramkör. A 10µF-os kondin és az 1N4148-on keresztül resetelődik a 4060, így behúzza a relét a tranzisztorokon keresztül, ezáltal egy öntartás jön létre. Viszont az időzítés is elindul. Eddig még nem volt bemenő jel! Ha bemenő jel érkezik, akkor mindig újraindul a visszaszámlálás, és addig folyamatosan be van húzva a relé. Ha fix 12V-ra kapcsolom az áramkört, akkor kivéve a 10µF-ot, az 1N4148-at, és a 10k-t, elvileg csak akkor húz be a relé, ha zene érkezik a HF be csatlakozóra. Nemsokára megépítem, és beszámolok a tapasztalatokról! Egyéb észrevételt, esetleg egyszerűbb kapcsolást szívesen megnézek! Üdv!
Üdv!
Megépítettem az áramkört! Felrakok két képet. Az egyik, az eredeti, a másik ugyanaz, csak hiányzik belőle egy 10uF, egy 10Kohm, és egy 1N4148. Az előző hsz-emben taglaltam, hogy miért tettem így (ha hibás a feltételezésem, kérlek szóljatok!). Eddig az a fejlemény, hogy miután tápot kap a kapcsolás, mindkét (stand_by, HF_in_ok) LED elkezd világítani, pedig csak a stand_by LED-nek kellene... Ha hozzáérek kézzel a HF_in-hez, a HF_in LED fényereje elkezd kicsit gyengülni. Kipróbáltam, és ha adok neki feszültséget (AC,DC), akkor max. fél mp-re alszik el, tehát a relé is csak addig enged el. Azt vettem észre, hogy akkor nem ég a LED, ha csökkenő feszültséget kap! Bekötöttem egy 10Kohmos potit feszültségosztó módban a 12V-ra, és mikor elkezdtem szépen csökkenteni a feszültséget, a LED szépen elaludt! Mikor növeltem, ugyanúgy világított... Tehát a kapcsolás eddig majdnem jól működik... Elképzelhető, hogy a kihagyott 3 alkatrész műveli ezt? Holnap valószínűleg beültetem... Másik érdekesség, hogy én direkt kivezettem egy jumper-ra az OFF jelet (a relét kapcsoló tranzisztor bázisát a földre húzza). Ezt ha összezárom, ugyanúgy világít a LED. Lehetséges, hogy meghalt a tranzisztor? Ventillátort rátéve tökéletesen forgatja. Ötletek? Üdv!
szia
én is épp egy ilyen megépítésén fáradozom, de nekem egyáltalán nem sikerült az első. egy nyákrajzot közzé tudná majd tenni? én újra is terveztem már a nyákot, az előző verzió óta, de nem próbáltam még megépíteni. az előzővel az volt a baj, hogy ha kapott, ha nemkapott hf jelet, a relé naggyon durván kapcsolgatott ki-be(én igazán nem értek ozzá, de mintha váltó áramot kapott volna, berregett, mint a csengő.....) mondhatom megilyedtem, mert ezt azonnal elkezdte, mikor ráadtam a tápot.... csatolom az én, mostani nyákrajzom, (ezen még egy félig smd kivezérlésjelző is van.)
Üdv!
Én mostmár egyáltalán nem fogok bízni a BSS-es kapcsolásokban, mert mindegyik igénytelen, undorító, nem foglalkoznak vele, és a kommentekre sem reagálnak... Be kellene szüntetni az egész BSS-t! Tele van hibás rajzokkal! Na mindegy... :S Szóval én inkább EZT a kapcsolást építem meg, ebben a srácba lehet bízni valamennyire! A kapcsolási rajzot, és a nyáktervet csatolom! Még nem építettem meg... Egy dologra figyelj! Az 1N4148-asok helyére sima ellenállást raktam különleges névvel, mert ami az Eagle-ben van 1N4148-as, az óriási! Kövesd vissza a nyáktervet, hogy minden okés legyen! Nemsokára úgyis megépítem a tervet, relével, és nyákcsokival újratervezve, ha készen lesz, beszámolok, hogyan működik! Üdv!
köszi. majd megnézem, a nyákod igen jónak tűnik, bár lehet, hogy én átrajzolom majd layoutba, és smd vel
![]() ezen felül meg nagyon tetsik az, hogy nem csak 1 csatonát figyeel, hanem mind a 2-t. majd még írok, csak mostanság sok mást csinálok még. köszi: lewi
Sziasztok! Itt van még egy kapcsolás működik is!
Az egyik ismerősnek készítettem subládába. jól működik.
Ez a kapcsolás szinte ugyanaz, mint amit én mutattam, néhány érték más.
Egy kis kiegészítés: Megépítettem EZT a kapcsolást! Tökéletesen működik. Igaz, legelső bekapcsoláskor begerjedt, és össze vissza kapcsolgatott a relé, de aztán növeltem az R4 1Kohmon, így csökkent az erősítési tényező. Beállítottam, hogy a winamp-nak 7-9%-os hangerővel kell szólnia, és akkor húz be a relé. Ehhez 30K-s ellenálllás kellett. Másik zavaró tényező az volt, hogy túl sokáig maradt behúzva a relé, alig akart kisülni a kondenzátor. Ezen segítettem egy pár 10kohmos ellenállással a 10Mohm-mal sorosan, és így 1perc - 1perc 30mp lett a bekapcsolási idő. Most nézem, hogy Thecycrus által közölt rajzon is pont ezek az értékek lettek változtatva ![]() Csatolok még egy nyáktervet! Relé és biztosíték is van rajta. A nyákba forrasztható csoki, a 12V-os el van szúrva, az egyik ellenállás miatt nem fér el, ezen változtatni kell! A relé ilyen: Bővebben: Link Üdv!
szia
lenne pár kérdésem a te időzítődhöz. te ezt 2 oldalas nyákra tervezted? a működése hogyan történik? te ezt pontosan mihez szántad? mie a 2 biztosíték? az előző kapcsolás, amit közöltél az is működik? és a mostani kapcsolást hogyan, és milyen bekötéssel lehet hsználni egy autómata kikapcslónak? A választ előre is köszönöm: lewi
Hello!
Egyoldalas, a piros kötések pedig átkötések a másik oldalon! A működés úgy történik, hogy egy műveleti erősítő felerősíti a bemenő jelet, az pedig egy 100µF-os kondit tölt. Amikor a kondiban tárolt feszültség eléri a FET nyitófeszültségét, akkor a FET vezetni kezd, és meghúzza a relét. Mivel a FET-nek minimális áram kell a kinyitáshoz (feszültség vezérelt), ezért a kondi szépen lassan sül ki a 10M-ohmos ellenálláson. Miután a feszültsége lecsökkent, a FET lezár, a relé old! Tehát mikor szól a zene, akkor behúz a relé, és behúzva is marad, miután nem szól a zene, a relé 1-2percen belül lekapcsolja azt, ami rá van kötve (az idő állítható a 100µF-os kondi, és az 1Mohmos ellenállás csökkentésével). A két biztosíték az erősítőmhöz van méretezve, nem szerettem volna máshova rakni, és ott pont volt hely. A nyáktervem megépítve a mellékletben látható módon kell bekötni! Az előző hsz-om is olvasd el, ott leírtam, hogy mit kell változtatni, hogy ne gerjedjen be, és ne fél óráig maradjon behúzva a relé, hanem csak 1.5-2percig! További kérdéseidet várom, ha felmerülnek! Ui: Ez az első nyákom, amit filccel rajzoltam, mert kifogyott a patron a nyomtatómból... Elmondom, hogy nem a legvékonyabb filccel rajzoltam, hanem ami volt... vagyis: egy kb. alapból 3mm vastag vonalat rajzoló filctollal... A nyákot egy nagyon picit át kell tervezni: R10-et arrébb kell vinni, hogy elférjen a tápcsati, meg a tápcsatit is egy picit R10felé. Meg C2 kondi sem fér el a tápcsati miatt. Azt csak utólag dobtam bele, nem gondolkodva! Bocsi! Üdv!
köszi szépen, holnap délután még átnézem, és akkor kérdezek, ha valami nem egyértelmű..
![]() majd még jelentkezem. köszi: lewi
lenne pár kérdésem még
![]() 1) a vezetősávok milyen vastagságúak? ![]() 2) mennyire fontos ennek a 12 volt pontossága, esetleg mehet e lejebb kicsit és kb mekkora áramot vehet fel a cucc3) a bekötésről szeertnék kérdezni. ez kicsit bonyolult lesz, de remélem megérted, és meg tudod majd állapítani, hogy jól gondoltam e ki. nos, akkor lenne ez a kikapcsoló áramkör, mely kapcsolja az erősítő trafóját, valamint egy másik kisebb trafót, és egy harmadik trafót valamint mégegyet, ami ennek a trafója lenne. ezt úgy gondoltam, hogy a saját trafóját úgy kapcsolni be, hogy egy kis nyomógombot betenni, amivel addig adok neki áramot, míg az saját magát bekapcsolva nem tartja (meghúz a relé) így bekapcsolva marad, és ha életbelép a kikapcsoló rész, akkor az egészet áramtalanítja. remélem értetted, mit is szeretnék megcsinálni, és méginkább, hogy helyes az elgondolásom ![]() köszi szépen mindent: lewi
Szia!
A vezetősávok vastagsága nem tudom miért fontos. A vezérlő részen mA-ek folynak, a relénél pedig A-ek. Ehhez kell méretezni, egyébként sima fotoérzékeny nyákra marattam... (attól függ, hogy honnan nézzük a vastagságot )A tápfeszültség mehet lejjebb szerintem, attól függ meddig. Nem teszteltem, de 10V-ról is simán kell működnie, csak a relével trükközz (5V-os relé, és sorosan egy ellenállás pl.)! Értem mit szeretnél. A bss-en van egy ilyen kapcsolás, ami nekem nem működik. Elméletben jó az ötleted. Ha simán tápot adsz a kapcsolásnak, attól még nem húz be a relé, kell neki egy kis brumm is, vagy zene! Tehát egy gomb csak akkor jó, ha kétáramkörös. Egyik áramkör a vezérlő áramkör trafóját kapcsolja be, másik áramkör pedig valami brummot ad bemenő jelnek. Ekkor megkezdődik az öntartás, és egy ideig így is lesz. Aztán ha nem kap jelet, akkor lekapcsolja önmagát is. Nekem inkább arra volt szükségem, hogy ne kelljen foglalkoznom az erősítővel. Zene mindig szól, ha gép előtt vagyok, csak mindig rohangálok ide-oda, és akkor mindig erősítő kikapcs/bekapcs, ha kell 10percenként. A másik, a fogyasztás: még nem mértem, de most nem is fogom, mert annyira szanaszét van minden... Számomra mindegy, ha más nem, egy átbarkácsolt telefontöltőről simán elmegy, azt meg mindenki bent szokta felejteni töltés után a konnektorban Üdv!
igazából scak a fotózáshoz kell, hogy milyen vastag, mert a vastagabbat én jobban szeertem, mert az biztosabb
és layoutban megvan a frankó "stílusom" a fogyasztás a trafó méretezéséhez kelett volna, és nem is rossz ötlet, amit adtál arról a telefontöltőről valamint a praktikusság is jobban előjön köszi mindent, és ha jutok valamire jelzem köszi minyent: lewi |
Bejelentkezés
Hirdetés |




Amikor zárlat van neki áll pattogni füstölni,sőtt már volt ,hogy ki is gyulladt





















