Fórum témák
» Több friss téma |
Mielőtt kérdezel, a következő két dolgot ellenőrizd!
I. A helyes tápfeszültségek megléte.
II. A kimeneten van-e egyenfeszültség.
Élesztés.
Sziasztok
Szereztem egy nem mai gyerek de egész jó sony hifit,stk 4192 150w trafó szóval annyira nemkéne rossznak lennie.Van rajta egy dfbf nevű gomb ami olyasmi mint a loudness elég sok mélyet dob rá így este nem is kéne a mélyládát használnom viszont torzít,teljesen mindegy hogy kis hangerőn van akkoris,szerintem gyárilag azért csak nem ilyen.... átnéztem amit tudtam de nemtaláltam semmi gyanúsat és nemtudom merre is kéne keresnem a hibát ami miatt torzíthat... a tipusa sony fh-g70 ha valaki ismeri vagy tudna esetleg segíteni azt megköszönném.
Szia elvégeztem a módosítást 100ohm-os helyett 51ohmosat tettem be mindenhova és feszültség alá helyeztem az ellenállások egyeltalán nem melegszenek és a 10-es lábon ott van a féltáp igen. 2-3 perce már áram alatt van és semmi sem melegszik.
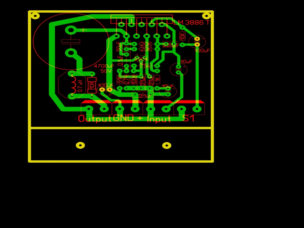
Ellenőrizendő: 7-es-> féltáp-0,6V; 8-as láb minimum 5V; 3-as láb féltáp.
Szia a 7-es lábon féltáp van a 8-as lábon 14.9 voltot mértem és a 3-as lábon is ott van a féltáp.
Ennek örülök! Az 51 ohm-ot ha tudod cseréld kisebbre (~10 ohm ) a tápágban. A kimeneten maradhat. Adj jelet a bemenetre. Remélem most már megszólal.
A hozzászólás módosítva: Szept 19, 2012
22 Ω-os van csak itthon 0.6W-osból 10 Ω-os is van de 2W-osba csak. A 22 Ω-os is jó lesz? vagy még van itthon 2.7 Ω-os is.
Köszönöm, nem vagyok vájtfülü, meg "hájend" örült se, csak amatőr kezdő aki próbál tanulni,és inkább kérdez,mint buta dolgokat vásárol.Én talán a stiroflex kondiknál több magas hangot véltem felfedezni,csak ezért kérdeztem az esetleges különbségeket.Köszi
A tápágban használd a 10 ohm-osat. Ha megszólal, el lehet távolítani az ellenállásokat és használatba venni az erősítőt.
Az IC és az alu darab közé tegyél valami hővezető pasztát, szükség esetén a csapágyzsír is megteszi.
Ezzel az erősítővel nem lehet gond. Próbáltad már úgy, hogy a számítógépen kívül más jelforrás nincs rákötve?
A laptop és az erősítő közötti jelkábel megbízható? Tudnál másik kábellel próbálni?
Szia!
Megszólalt el is távolítottam az ellenállásokat és szól szépen semmi zajt nem lehet hallani bekapcsolásnál se koppanik akkorát csak nagyon minimálisat. A probléma viszont hogy nem szól valami nagy hangerővel mintha csak negyed vagy fél hangerőn szólna az ic se fűt nagyon csak az a kis alutönk van rajta és épp hogy csak langyoskás pedig már 10 perce szól hibátlanul.
A teljes kivezérléshez 500mV bemenő jelre van szükség. Miről hajtod?
Sima számítógép kimenete van most rácsatlakoztatva.
Szükséges hozzá előerősítő?
Nem kell előerősítő. A számítógép szoftveres hangerőszabályzóit húzd fel tejesen.
Szia minden fel van húzva azok mindig maximumon vannak a potméterekkel szoktam szabályozni a hangerőt.
És nincs jelenleg elötte potméter az rca-ról közvetlen megy a jel a panelra és minden hangerőszabályzó dolog a gépen maximumon van.
Ennek javában torzítani kéne, hacsak a lejátszott fájl nem túl halk. Ellenőrizd a 3-9 lábak közötti 20k-t és a 9. láb 10µF közötti 1k-t, értékhelyesek-e. A 4 ohm-os hangsugárzó van rákötve?
Több fajta műsorforrást kipróbáltam és mindnél azonos a hangerősség.
4ohm-os hangsugárzó van rákötve amit véglegesen hajtani fog mind a 3 ellenállás értéke stimmel. Esetleg az nem lehet probléma hogy nem találtam sehol 50pF-os kerámia kondit és ezért 47 pF-osat raktam be? És a 0.1µF-os kondik helyére 100 pF-osat raktam ha jól váltottam át akkor ugyanaz elvileg.
Szia!
Meglett a hiba forrása ![]() Némítva volt az erősítő és ezért volt olyan halk összekötöttem a két csatlakozót és lőn világosság az agyalgatás közben el is feledkeztem róla most viszont van hangereje rendesen ![]() Köszönöm szépen a sok segítséget elkészítettem a javított panelt elvileg így már jónak kéne lennie akkor kérlek nézz rá hogy akkor minden stimmel-e rajt mert akkor megkapja a végleges panelt.
Gratulálok! A panel jó lesz. A 0,1µF az 100nF!
Megszünt a zúgás. Igazából csak átvariáltam a kábeleket. Próbáltam már több kábellel előtte, de nem változott. Jelenleg a laptop, tuner, dvd lejátszó és egy tv van rákötve az erősítőre. Ha tapasztalok változást akkor, azt mindenféleképp megosztom. Köszi az eddigi segítséget. Szép napot!
Valóban eltévesztettem 100 pF-os kerámia kondi van most bent de így is működik rendesen de akkor az új panelba már 100 nF-os fólia kondenzátorokat rakok.
Esetleg koppanásgátló kapcsolást tudsz ajánlani vagy lehet a rossz értékű kondenzátorok miatt koppanik? Már az elejétől fogva téged zaklatlak a kérdésekkel nélküled nem tartana még sehol az erősítő nagyon szépen köszönöm a rengeteg segítséget ![]() Ilyen szó pedig nem létezik. Koppan a helyes. A hozzászólás módosítva: Szept 20, 2012
A koppanás együtt jár ezzel a topológiával. A kimenetre majd a csatoló kondi után be kell tenni egy 1k-os ellenállást, hogy a bekapcsolási késleltetés alatt a kondi feltöltődjön. Ez lehet a koppanásgátló panelen is.
Nézz szét a kapcsolások között. Válassz valami egyszerűt.
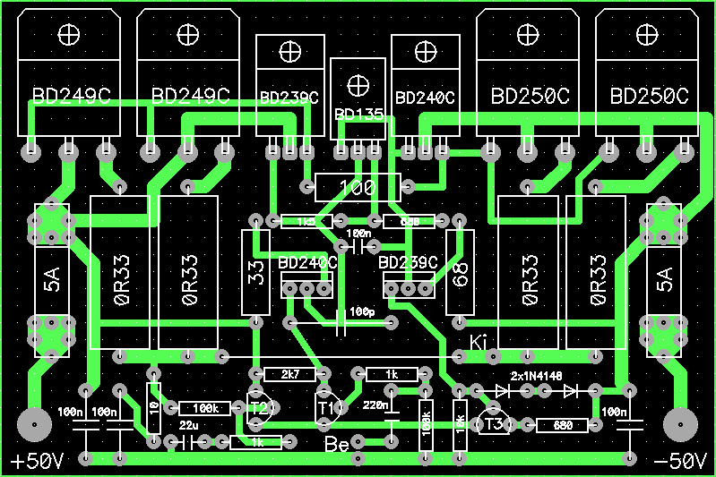
Szia reloop,kérdezném ha a meghajtokat,a végtranyókat kivezetékelem abból lehet baj?bugás,zugás,stb.Nem sok pár centi,tranyonként.Muszály vagyok igy csinálni,mert más tipusú végtranyot kap,ha jol irom TO267 helyett TO3 lesz.Köszönöm Ez lesz átalakitva
Ha nem kerget a tatár rajzold át NYÁK-tervező programmal.
A tranzisztorok bázisai elég alacsony impedanciáról vannak meghajtva, úgy vélem bátran lehet vezetékezni is. Ez egy elég gerjedékeny Texas. Így is megy szépen. A hozzászólás módosítva: Szept 20, 2012
Az a baj hogy megprobáltam, nekem nem megy ez még, ezért lesz vezetékelve,igaz itt igérték hogy átrajzoljál nekem de semmi se lett belőle igy vezetékelés lesz.A végtranyókontalán 2cm vezetk lesz a meghajtókon 5-6cm.Két panel lesz egymás felett,ilyen az elgondolásom,az a kicsi paneldarab ami rávan rögzitve az L idomra arra fogom a nyákot rögziteni,az 1.5cm ennyit kell vezetékelni.
Nem hiszem, hogy gondod lenne vele. Próbálj ki először egy csatornát.
Egyet már csináltam így az is ugyan ez a kapcsolás itt csak a meghajtókat,de semmi probléma nincs.
http://www.hobbielektronika.hu/forum/topic_post_1298356.html#1298356
Az alsó képen amit találtam a neten azon van egy poti ott csücsül középen, az enyémen híd van a poti helyén.Lehet ezért kínlódók? Reloop mi a vélemény?Köszönöm A hozzászólás módosítva: Szept 20, 2012
Az a poti nyugalmi áram beállítónak néz ki. Itt van kitárgyalva.
|
Bejelentkezés
Hirdetés |













