Fórum témák

» Több friss téma
Fórum » Erősítő mindig és mindig
Mielőtt kérdezel, a következő két dolgot ellenőrizd! I. A helyes tápfeszültségek megléte. II. A kimeneten van-e egyenfeszültség. Élesztés.
Lapozás: OK   1835 / 2566
(#) tomi1990120 válasza steelbird hozzászólására (») Márc 24, 2016 /
 
A sonys trafonak az AC feszultsege 2x27v a toroide meg 2x28v AC de elobb mar irtam.Amit feljebb irtam az a dc feszultseg.Szoval pufferelve 2x36v.Meg van megegy tapom egy aktiv szub erositoben az meg 2x32v ac az jo lenne?
(#) krisz69 válasza zotya1983 hozzászólására (») Márc 24, 2016 /
 
Nem akarom iúhajtani. Azt a hatalmas 5w ot pluszba
(#) steelbird válasza krisz69 hozzászólására (») Márc 24, 2016 /
 
Nem 5W, attól több, de számolj utána. Ráadásul kevésbé is fog melegedni a végfok max. kivezérlésen.
(#) zotya1983 válasza steelbird hozzászólására (») Márc 24, 2016 /
 
Akkor 15 mindegy ezen felesleges agyalni,külön szimmetrikus tápokat még neki...Decibelben ez annyira kevés hogy nem éri meg vesződni sem vele...Bár nála már 3-3 pár fetnél azért lehet hogy több benn marad...Sőt...
(#) steelbird válasza zotya1983 hozzászólására (») Márc 24, 2016 /
 
Ha pl. +/- 85V a tápod és 70V -ig tudod csak kivezérelni, akkor 4 Ohm -on kb 610W -od van.
Ha megemeled a meghajtók tápfeszültségét 10V -tal, akkor 80V max kivezérelhetőséged lesz, ami 800W. Ez nem 15W...
(#) zotya1983 válasza steelbird hozzászólására (») Márc 24, 2016 / 1
 
Eleve nem tud annyit a kapcsolás,de esetemben +-62 v om van,akkor most hogy a 400w om meglegyen 8 ohmra akkor +-25v boosting ennyit számítana?Mi az amitől ennyi benn marad?Magyarázzátok már el mert 3 lapon keresztül csak a kerülgetés megy konkrétan a semmiért.+-85 v om van tételezzük fel,mi az amiért ezt maradéktalanul nem tudom kihajtani?Mi az akadálya?Tudom van ellenállása feteknek is,meg a tranzisztoroknak is de nem ekkora hogy az ennyit számítana...De persze megfelelő transzformátorom van arra a +- 62 v ra 1kw toroidtrafó és 40K puffer.
(#) krisz69 válasza zotya1983 hozzászólására (») Márc 24, 2016 /
 
Nem az első darabot épitettem meg eből a kapcsolásból. Ami igaz ,hogy oszciloszkoppal nem mértem meg mit tud. De az az egy biztos nem 200w ok jöttek le róla !!
(#) zotya1983 válasza krisz69 hozzászólására (») Márc 24, 2016 /
 
Hogy a fülünk mit hall,és mi a valóság abba most ne menjünk bele,200w az erős túlzás valóban,annál azért több lejön,de a 600w 8 ohm hoz viszont kell a +-90v maradéktalanul,mivel egy feszültségvezérelt kapcsolásról lévén szó,hallgassuk meg a kollégákat is,hátha tanulunk újat is.
(#) krisz69 válasza zotya1983 hozzászólására (») Márc 24, 2016 /
 
Na igen . Szeretnék én is kielégitő magyarázatot kapni. Hova is tünik onnan a fesz...??
(#) zotya1983 válasza krisz69 hozzászólására (») Márc 24, 2016 /
 
Hová tűnik a meghajtás normális tápellátása?
Erre adjon valaki érdemi magyarázatot!
Miért kell oda vezetni még XY voltot hogy az kihajtsa a feteket?
Ez az amire érdemi magyarázat csak képletesen vagy sehogy sem jött,bár azt hiszem ki fogom méricskélni mi marad a meghajtásnak ha fullra kihajtom,és mi van a fetek lábain ekkor,mert annak hiszek amit mérek leginkább és az ez idáig nem igazolta vissza nekem legalábbis hogy érdemes lenne külön tápegységeket gyártanom...
A hozzászólás módosítva: Márc 24, 2016
(#) steelbird válasza zotya1983 hozzászólására (») Márc 25, 2016 / 4
 
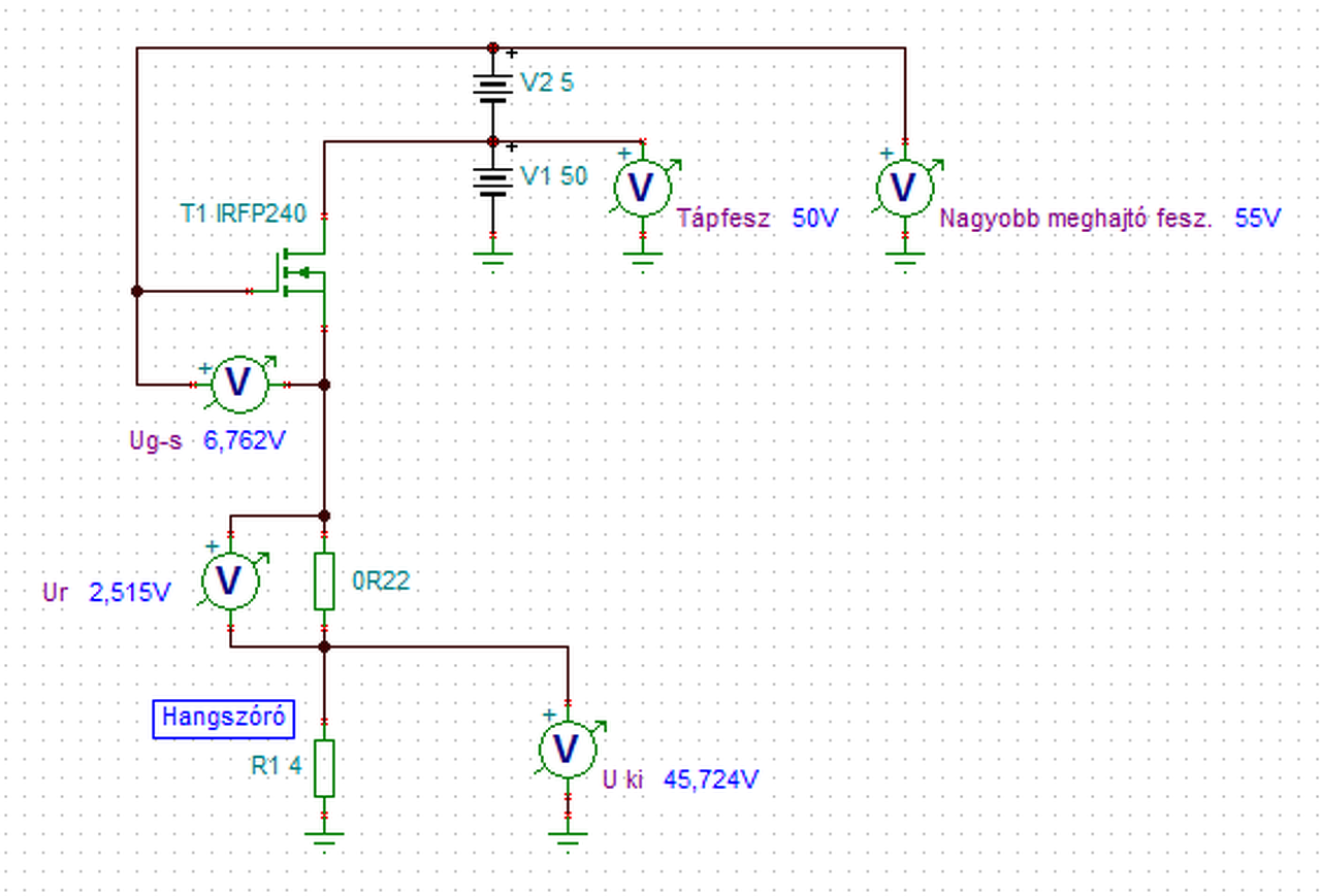
Sokan megfeledkeznek arról, hogy pl. az IRFP240 fetnek ellentétben az audio célra gyártott fetekkel és a bipoláris végtranzisztorokkal, az UG-S nyitófeszültsége 4,2V körül van.
Ennyivel minimum kevesebb a kivezérelhető feszültsége egy analóg fetes végfoknak, ha a végtranzisztorok Source-követő kapcsolásban vannak. (A VF2 például más kapcsolástechnikán alapul, ott a kivehető max. feszültséget gyakorlatilag csak a fetek csatorna-ellenállása korlátozza.)
A meghajtó tranzisztorok sem tudnak tápfeszültségig kinyitni, minden tranzisztornak van maradék (Szaturációs) feszültsége, valamint emitterkövető kapcsolásban az E-B átmenet 0,7V -os feszültsége szintén ott marad a végfokban.

Egy példa kapcsoláson feltüntettem a feszültségeket, amik csökkentik a kivehető feszültséget egy végfokban. A példa kapcsolás egy 350W -os végfok rajz, innen a fórumról.

Nézzük sorban:

A nagyjelű meghajtó fokozat (MJE350) emitter ellenállásán (R12) 12,5 mA áram mellett esik 0,56V.
A tranzisztoron 10mA emitteráram mellett a maradék feszültség elhanyagolható, kb. 100mV (katalógus alapján).
Az R16 soros bázis ellenálláson pár száz mikroamper folyik, így az azon eső feszültség elhanyagolható.
A T9 meghajtó tranzisztor E-B átmenetén marad annak nyitófeszültsége, ami 0,65...0,7V.
Az R25 -ön gyakorlatilag nem folyik áram, feszültség nem esik rajta.
A T11 (T13, T15) tranzisztoron rajta marad az UG-S nyitófeszültség, ami IRF450 esetén 3..4V körül van, tranzisztortól (gyártási szórástól) függően.
A végtranzisztorok Source-ellenállásain max. kivezérlésnél 5,75 A folyik, ami 1,9V feszültséget jelent.

Ideális esetben a tápfeszültség állandó. Ebben az esetben a 75V tápfeszültségből még le kell vonni a fenti feszültségeket, vagyis a max. kivezérléshez tartozó feszültség körülbelül 69V. Ez viszont a gyakorlatban a tranzisztorokon maradó nagyobb feszültségek miatt ettől kisebb.

A valóságban ezen kívül a tápegységek sem ideálisak, egy tápegységnek belső ellenállása is van, pl. a trafók szekunder tekercseinek ellenállása miatt
Ezért max terhelésnél egy jól megtervezett tápegységnél is még akár 10V -ot is csökkenhet a tápfeszültség, erre utalt @buvarruha ebben a hozzászólásban.

A végfokok kivezérelhetőségét még a bemenő fokozatok tápfeszültségének szűrésére használt plusz RC tag is korlátozza, ha van ilyen a végfokban, vagy pl. a soros dióda, mint erre példa az alábbi kapcsolás, ahol a dióda és a soros szűrőköri ellenállás is megtalálható (D6, R21 és D7, R22).
Ezek mind csökkentik a tápfeszültségét a meghajtó fokozatoknak, ami miatt csökken a kivezérelhetőség.

Ha nagyobb tápfeszültségről üzemel a meghajtó fokozat, akkor biztosítani tudja az UG-S feszültséggel nagyobb meghajtó feszültséget a végfetek számára, így majdnem tápfeszültségig kivezérelhető a végfok.
Idézet:
„Hová tűnik a meghajtás normális tápellátása?”
A meghajtó fokozatok is a végfok tápját kapják meg legtöbb esetben, sőt, gyakran még attól is kevesebbet, mint ahogy az előbb írtam. A meghajtók tápfeszültsége is leesik max. kivezérlésnél, ugyanúgy, mint a végtranzisztoroké. Pont akkor, mikor nagyobb szufla kellene a végtranzisztoroknak. Ezért jobb a nagyobb tápfeszültségről üzemelő meghajtó fokozat.
A hozzászólás módosítva: Márc 25, 2016
(#) latyakosa válasza zotya1983 hozzászólására (») Márc 25, 2016 / 2
 
A baji féle kapcsolás végfokozati elemei egy Földelt DRAIN-ű alapkapcsolás-t alkotnak. Ahhoz, hogy a FET nyitva legyen és a source oldala közel azonos potenciálon legyen a drainnal, ahhoz a source-hez képest a gate-nek 4-7V-tal magasabb potenciálon kell lennie. Mivel a gate feszültség a soros R21-R22 ellenállások a sorosan kötött dióda (d6-d7), R10-R9 plusz a meghajtó tranzisztorok is csökkentik a tápfeszültségig történő kivezérelhetőséget, +a fetek Vgs nyitóirányú feszültsége együttesen összeadja a kivezérlésben azt a 15V-nyi maradék feszültséget amit nem tudsz a meghajtó fokozat tápfesz emelése nélkül kivenni az áramkörből.
(#) steelbird válasza latyakosa hozzászólására (») Márc 25, 2016 /
 
Pont ezt írtam le az előbb.
(#) steelbird válasza zotya1983 hozzászólására (») Márc 25, 2016 / 1
 
Idézet:
„Miért kell oda vezetni még XY voltot hogy az kihajtsa a feteket?”

Ezért, nézd a kapcsolást.
Pedig itt még meghajtó sincs, a fet Gate elektródája tápfeszre van kötve az első képen.
Egy meghajtó ennyire még megközelítőleg sem hajtja meg.
A hozzászólás módosítva: Márc 25, 2016
(#) zotya1983 válasza steelbird hozzászólására (») Márc 25, 2016 /
 
Köszönöm a kimerítő választ,így már minden világos.
(#) dvd hozzászólása Márc 25, 2016 /
 
Sziasztok! Tudna nekem valaki ajánlani egy bevált végfok kapcsolást. Toroid trafóm lenne hozzá +-44V egyenirányítás előtt, 300W-os. Köszönöm
(#) szamóca válasza dvd hozzászólására (») Márc 25, 2016 /
 
Ha +- akkor már egyenirányított DC feszültség, (de ez is lehet pufferelt, vagy e-nélküli) ha AC, akkor a trafó szekunder feszültsége.
Ha trafód szekunderén mért AC44V-ról van szó, akkor annak számítása (44VACx√2)-1,2V.
Ez ~60VDC-t ad. Ebből lejön még 10-15%-körül a tápösszeesésre szaturációra.
Marad 50VDC-d nagyjából. +-50VDC ből 8Ohm-on 50V2 /(2*8Ohm) azaz ~156W vehető ki, 4Ohm-on a duplája. Sztereóban ez 300W kimenőteljesítmény, vagyis annyi lenne mint a trafód terhelhetősége. Mivel nincs 100%-os hatásfokkal bíró erősítőosztály, ezért ez a trafó alul méretezett ehhez a szekunderfeszültséghez. Ha nem hajtod csutkán, nem terheled hosszútávon, nem elvárás a ^minőség, akkor jó lehet. (mielőtt elindulna a parttalan vita, tudom nem szinuszt hallgatunk, hallottam a crest faktorról stb.)
Azt nem írod milyen egyéb elvárásaid vannak a végfokozattal kapcsolatosan. Nem írsz terhelőimpedanciát, felhasználás típust, minőségi elvárást, megépítési összetettséget, árat.
Ha egyszerűbb, olcsó anyagigényű, hallgatható jól dokumentáltat kellene ajánlanom, akkor ilyen kapcsolás a VF2 valamelyik klónja is lehet. Van saját témája a fórumon, ahol minden segítséget megkapsz hozzá.
(#) dvd válasza szamóca hozzászólására (») Márc 25, 2016 / 1
 
Szia Szamóca. Először is köszönöm a gyors választ. Igen bocsánat helyesbítek, 44VAC. A helyzet az hogy hozzám került egy Laney RB9 basszusgitár erősítő fej. Hibásan vettem lutri volt a dolog, meghaltak benne a végtranyók ráadásul valaki olyan szinten belemókolt hogy a panelról hiányoznak a vezetőszálak egy pár helyen. Eredetileg SAP16N és SAP16P párossal volt szerelve de mivel ezeket a tranzisztorokat úgy tudom már nem gyártják, így STD03N és STD03P-vel lehet helyettesíteni egy 0.22R 5W ellenálattal az emitter körökben(táblázat és kapcsolási rajz csatolva). Ezt meg is tettem de valami még mindig zárlatos. A panelon kimértem az összes alkatrészt, ellenállásokat, diódákat, tranzisztorokat. Izzóval élesztettem a biztosítékok helyére kötve és sajnos halványan izzik mind a kettő. Mivel fórumokon írták hogy nem a legmegbízhatóbb az erősítő és a panel is elég durván sérült, úgy gondoltam építek bele egy másik végfokot. Mono kellene 4Ohm-ra. Összetettség és ár annyira nem fontos inkább a hatékonyság és megbízhatóság a fő szempontok.
(#) csa7684 válasza szamóca hozzászólására (») Márc 25, 2016 /
 
Szia! Bejött az elképzelésem ami a csöves előfokozatot illeti. Gyönyörű tiszta hang telt basszusok csengő magasak, szóval oltári a külömbség! Sőt még a teljesítmény is jobb olyan értelemben hogy tisztábban és hangosabban szól.
(#) szamóca válasza csa7684 hozzászólására (») Márc 25, 2016 /
 
Akkor örök boldogság.
Jó hogy visszajeleztél.
(#) latyakosa válasza steelbird hozzászólására (») Márc 25, 2016 /
 
megelőztél , mikor elkezdtem fogalmazni még nem volt ott a válaszod
(#) steelbird válasza latyakosa hozzászólására (») Márc 25, 2016 /
 
Sejtettem, nem gond. Inkább kétszer legyen fent, mint egyszer sem...
(#) tothbela válasza szamóca hozzászólására (») Márc 26, 2016 / 1
 
Üdv. Nagyon nehéz meghatározni egy trafó terhelhetőségét, hát még megadni, hogy mekkora táp szükséges egy erősítőhöz. Kiszámolni főleg nem lehet. Azt sem, hogy mekkora a terhelhetősége egy hangszórónak. Gyakorlati tapasztalatok azt mutatják, hogy egy halogén lámpa trafója nagyon határon van, sőt rendszeresen megbarnul, ha a névleges terhelhetőségig van kihasználva. Hasonlóan melegszik egy tiszta "A" osztályban működő erősítő táptrafója is. Ott nem számít a kimeneti teljesítmény, ott az állandó felvett teljesítménytől is illik 2-3 X nagyobbat választani. Ezzel szemben egy AB , vagy D osztályban működő erősítő táptrafólya lehet akár alacsonyabb terhelhetőségű is, mint a kivehető max szinuszos teljesítmény. Persze ha bolondgyerek módjára erős torzításba van vezérelve, akkor jó ha nagyobbat választunk. A hangszórók is érdekesek. Például egy 350/700 W/8 ohm-os hangszóró (nem a gagyi szériás, hanem Eminence), 0,25-ös aluhuzallal (korábbi sorozatban réz) van tekerve kapton csévére, ami a hőt sem vezeti el. Meg lehetne mérni mekkora teljesítményt is vesz fel egy erősítő, amihez már ki lehetne számolni a szükséges tápegységet. Sajnos még ez sem lenne elég, mert van egy kis probléma. Mégpedig az, hogy amíg váltófeszt veszünk le a trafóról, addig a trafó terhelése szinuszos. A tekercselőhuzalok ohmikus ellenállása miatt valamekkora hő fog keletkezni a trafó belsejében. Ehez még hozzáadódik a vasveszteség is. Lényegében ezt a malaget kell leadnia a trafónak a külső felületen keresztül. De, ha egyenirányított feszültségre van szükség, akkor megváltozik a trafó igénybevétele. Ekkor most csak a szinuszos hálózati váltó csúcsaiban töltődik a puffer, tehát csak viszonylag rövid ideig folyik áram a trafó tekercsein. Persze ez idő alatt kell akkora árammal tölteni a kondenzátort, hogy abból folyamatosan ki tudjuk venni azt, ami kell. Hasonló a helyzet, mint a PFC-s, vagy Nem PFC-s kapcsitápok esetében, csak itt nem csak a hálózat kábeleit terheli a rossz teljesítményfaktor, hanem a trafónk tekercselőhuzaljait is. Minnél nagyobb egy trafó, minnél kisebb belső ellenállással rendelkezik, minnél nagyobb a pufferkondi, annál jobban jelentkezik ez a jelenség.
(#) Alkotó válasza tothbela hozzászólására (») Márc 26, 2016 /
 
Erről szó sincs! Akár egy trafó terhelhetősége, akár egy hangszóróé, akár egy erősítő teljesítmény igénye jól meghatározható. Persze a körülmények adott együttállását mellé kell rendelni.
Nem a méretezésben van a zavar, hanem a változó körülményekben. A szélsőségek -mint máshol is- általában többe kerülnek mint amennyit valójában érnek. De pl. a vájtfülűek egészen máshová helyezik a racionális szintet (itt aztán tényleg vannak durva dolgok) mint egy normál zenehallgató.
A gyári hangszóró- terhelhetőségi adatok esetenként túlzóak, de ez is korrektül mérhető csak nem mindig azt mérjük, amit szeretnénk.
(#) sikidavid hozzászólása Márc 26, 2016 /
 
hali. Nem is tudom, hogy fejezzem ki problémámat. Van egy kisebb házimozi erősítőm. Régen lett valami baja, éspedig mikor kezdett bemelegedni az egyik oldala(talán a jobb) elkezdett torzítani, és ameddig ki nem hűlt addig torzított. Ha nem melegedett be, csendesen hallgattam akkor oké volt minden. Elment szerelőhőz, bekötöm, nagy öröm mert szól. Igen ám de gyengébb és, csak akkor szól a két kimenet ha a balansz középen van. Ha jobbra, ha balra húzom elhallgat. Mit csinálhatott a szerelőm? Most vettem elő az erősítőt hogy bontsam szét, nézzek bele, de én nem úgy látom mintha a tranzisztorokat kicserélte volna. És annó amikor "megjavította", azt mondta hogy a tranzisztort cserélte ki. De a csavar ott még ép, és toshiba mindegyik, szóval tuti nem cserélte ki. Merre keressem a hibát? A képen látható forrasztást az a szerelő művelte, egy 680µF kondi volt rákötve. Levettem, de semmi változás, szintén csak akkor szól ha középen van a balansz.
(#) tothbela válasza Alkotó hozzászólására (») Márc 26, 2016 /
 
Persze értem mire gondolsz, de ugye ha építünk két monó erősítőt azonos kapcsolástechnikával, de az egyikben gumilapok közé szorítjuk a toroidot egy zárt dobozban, a másikban pedig a légáramlat is körülöleli, akkor hiába ugyanannyi hőmennyiség keletkezik mindkettőn, mégis kulönböző terhelést tudnak elviselni károsodás nélkül. Csak arra akartam rávilágítani, hogy nem lehet azt mondani, hogy egy 1000 VA-es trafóból 700 W-os erősítőt lehet csinálni.
(#) Alkotó válasza tothbela hozzászólására (») Márc 26, 2016 / 1
 
Milyen, mekkora, hány, és hasonló kérdések köré hitviták sokasága is társul.
A végső megállapításodat én nem tudom elfogadni, mert azt meg lehet mondani mekkora trafó kell egy adott erősítőhöz.
Ugyan kerültem a részletekbe való belemenést, de amit említettél abból arra következtetek, hogy a melegedést emeled ki, mint kulcs paramétert. A meleg se mindegy, de a teljesítmény nem ezért kell. Sőt ki merem mondani -mégha ebből megint vita is lesz-, egyáltalán nem számít mekkora a valós teljesítmény. Ez inkább csak egy viszonyszám, amivel jól lehet számolni. Nekünk az kell, hogy a konkrét viszonyaink között (a komplett tápra vonatkoztatva), az egyenirányított tápfeszültség ne csökkenjen egy adott érték alá. Azért igyekszünk ezt teljesítmény oldalról megközelíteni, mert a nagyobb teljesítményű trafótól elvárjuk, hogy nagyobb áramoknál se csökkenjen a feszültsége.
Saját tapasztalatom szerint, a toroid rendszerű trafókat szélsőséges mértékben túl lehet terhelni, akár 100%-al is, ha ezt nem visszük túlzásba. Végeztem ilyen kísérleteket, és még itt is csak 5% körüli a feszültségesés. Egy erősítőnek nagy valószínűséggel nem a trafó a leggyengébb láncszeme.
(#) rokko99 válasza sikidavid hozzászólására (») Márc 26, 2016 /
 
Szia. A torzítást akár a puffer kondik hibája is lehet, mert ha ki vannak száradva, akkor nincs stabil, normál feszültség, mert az egyenirányítást követően a kondik a feszültséget 1,4-szeresére növelik, így ha nem jók, akkor nem lesz elegendő a feszültség, és torzíthat a végfok. Bár a kondik kapacitása hő hatására javul, szóval ha bemelegszik, akkor jónak kellene lennie.

Gondolom, ha elcsavarod a balanszt, akkor nagyon érzékeny, és az egyik oldal hallgat el, ha így van, akkor valamit csinált, ami miatt a végfok résznek sokkal nagyobb az ellenállása.

Ahogy elnézem, a szerelő elég gány munkát végzett, ilyen nem nagyon van, hogy itt-ott elreszelgetem a nyákot, és ide oda forrasztok egyet. Az is lehet, hogy valami ic-t kinyírt.

Nekem elég fura ez a végfok. Semmi trimer, vagy hasonló, amivel a nyugalmi áramot lehetne szabályozni. Elviekben ha a nyugalmi árammal nem minden stimmel, akkor melegedhetnek a tranyók, és a túlvezérlés miatt torzíthat.
(#) tothbela válasza Alkotó hozzászólására (») Márc 26, 2016 /
 
Azt kell mondanom, hogy elfogadom az álláspontod. Ha most belegondolok, kicsit elkalandoztam, hiszen egy tisztességesen megépített erősítő nem füstölhet el (trafó) ha pár százalékkal csökken a hangszóró impedancia. Valóban jó érték a 1,5x szorzó, sőt magam is ezt az arányt alkalmazom. Én belefolytam a max terhelhetőségbe, hátha valami kisül belőle, mert gyakran elcsodálkozok neves gyártók termékein, hiszen alulméretezett táppal, apró hűtővel, viszonylag nagy teljesítményeket hoznak létre, és most nem a gagyi szériára gondolok. De most megint úgy érzem, hogy a szabályok nem változnak, csak amíg az amatőrök betartják azokat, addig a gyártók hasogassák a szőrszálat. Ez alól valószínűleg kivételt képez a professzionális vonal, ahol tóbb év garancia van a termékre, mert ott nem engedhető meg a spórolás pár deka rézen. Tényleg nem vitatkozni akartam veled, csak próbáltam leszakadni a megszokott sémáktól.
(#) krisz69 válasza tothbela hozzászólására (») Márc 26, 2016 /
 
Sajnos egyre több helyen találkozni a spórolás dologgal Mikkor már ott tartunk .Fele olyan vastag huzalon is elmegy az .... Meg 790w os toroidról 2x500w okat vesznek le. 4 ohmra. és csodálkozunk. Rogyik össze az erősítő
Következő: »»   1835 / 2566
Bejelentkezés

Belépés

Hirdetés
XDT.hu
Az oldalon sütiket használunk a helyes működéshez. Bővebb információt az adatvédelmi szabályzatban olvashatsz. Megértettem