Fórum témák

» Több friss téma
Fórum » Erősítő mindig és mindig
Mielőtt kérdezel, a következő két dolgot ellenőrizd! I. A helyes tápfeszültségek megléte. II. A kimeneten van-e egyenfeszültség. Élesztés.
Lapozás: OK   226 / 2575
(#) Robi85 válasza szamóca hozzászólására (») Dec 31, 2008 /
 
bocsi.

Hmm... akkor milehet a baj? Most hogy tekergetem a potit, hallatszik ilyen suhogás, de a bugás nagyon elnyomja.
(#) szamóca válasza Robi85 hozzászólására (») Dec 31, 2008 /
 
Ha a bemeneten letekered a potit teljesen, és akkor is búg, az lehet táp brumm. Ha jellel vezéreled de nem erősít semmit, akkor áramköri hiba, amit így távgyógyászatilag nehéz orvosolni. Egyenáramilag mindent rendben találsz, nézd végig nem vétettél-e valamilyen ültetési hibát.
(#) Robi85 válasza szamóca hozzászólására (») Dec 31, 2008 /
 
Igen, letekert potinál csinálja a bugást. Elég erősen. A táp az jó. Bár csak 4700uFes kondik vannak puffernak. De gondoltam probára jo ezis. Akkor nincs más hátra, átkell nézzem a panelt. De jól ültettem be mindent, mert papir szerinte dolgoztam vele. Azért megnézem.
(#) Robi85 válasza szamóca hozzászólására (») Dec 31, 2008 /
 
Átnéztem tüzetesen a panelt. Megnéztem a vezetékezést a tápnál. Semmi. Ugya ugy búg, de viszont ha rákötök egy műsorforrást akkor szól a zene, de a bugás benne van.
(#) szamóca válasza Robi85 hozzászólására (») Dec 31, 2008 /
 
Kérnénk egy fényképet az elrendezésről.
(#) CIROKL válasza Robi85 hozzászólására (») Dec 31, 2008 /
 
Bevan már dobozba rakva ? vagy csak asztalon van kiterítve ? Az a 4700uf csak egy csatornán van?vagy kettő? Jó lenne látni valamit belőle ,Így nehéz lessz segíteni láthatatlanul?
(#) Robi85 válasza szamóca hozzászólására (») Dec 31, 2008 /
 
Bővebben: Link

Bővebben: Link

Bővebben: Link

Ezeket csináltam. Ezzel a táppal szokom kiprobálni az erősitőimet. Tökéletes volt eddig. Csak a greatz hidat cseréltem ki.

(#) Robi85 válasza CIROKL hozzászólására (») Dec 31, 2008 /
 
Nincs bedobozva, itt fekszik a földön. 1 csatorna van csak mivel a másik még nincs kész.

Ezt nemirtam le az elöbb, hogy mikor szól a zene és hangositok a potin akkor halkul a bugás, de a zene pattogosan szól.
(#) CIROKL válasza Robi85 hozzászólására (») Dec 31, 2008 /
 
Nos alapvetően rossz a vezetékelésed ! a bemenetre egyből a panelra köss ÁRNYÉKOLT vezetéket , ezt külön még nem kell rákötni a pufferokra vagyis a GND re !Meg még egy jó tanács tedd föl a földről aztalra vagy szekrényre ! A földdön nemszerencsés a próba sok zavart tud összeszedni?Itt ami látható az most egy brummgenerátor jó példája !Eztha megszünteted akkor nemlessz semmi alapzajod!
(#) szamóca válasza Robi85 hozzászólására (») Dec 31, 2008 /
 
Nos. A hangbemenetre hangfrekis árnyékolt vezetékkel csatlakozunk. A tápvezetéket lehetőleg sodrott érpáron visszük. Csillagpontos földelést alkalmazunk. Elsőre ennyi.
(#) Robi85 válasza CIROKL hozzászólására (») Dec 31, 2008 /
 
Nem a legjobb a vezetékelés tudom. Szerintem holnap folytatom. Ma már nem akarok kicuccolni innen. Még annyi, hogy a végtranyóknál van két kisebb tranzisztor. T6 és T7. A T7 langyos de a többi tök hideg. Lehet hogy ő okozza a bajt?
(#) CIROKL válasza Robi85 hozzászólására (») Dec 31, 2008 /
 
Nem az okozza a te gondod eztmár az előbb leírtuk !Itt a vezetékelés a legfőbb probléma okozója !Annak a tranzisztornak meg úgy a jó ha egy picikét melegszik , hisz Ő A osztályban dolgozik De javaslom olvasgasd át a Quados topikban!
(#) Dj TSM válasza Robi85 hozzászólására (») Dec 31, 2008 /
 
Elonezetbol balrol az 1-es lab az emitor,2-es a kollektor,3-mas pedig a bazis ugyanugy mint a BD139 nel
(#) Robi85 hozzászólása Dec 31, 2008 /
 
Szamóca és CIROKL: Köszönöm a segitséget. Működik a cucc. Újra kábeleztem az egész tápegység részt, és beiktattam még 6800µF puffert, igy 11500 µF lett. Rendesen leesett az állam a hangjától. Nekem FETes végfokaim vannak, de ezt nemtudom hasonlitani hozzájuk. Nagyon szépen szól.

Mégegyszer köszönöm szépen hogy segitettek a hiba okát kideriteni.

B.U.É.K.

(#) CIROKL válasza Robi85 hozzászólására (») Dec 31, 2008 1 /
 
Happy New Years B.U.É.K.
(#) ngyzoli válasza Robi85 hozzászólására (») Jan 1, 2009 /
 
Hali! Látom neked is az van összepakolva,ami nekem.Nálam"négykilences"a valószínűsége,h hamis végtranyóim vannak bent.Tehát...
A végleges verziónál a táppal semmiképp ne menj 2x40V fölé(üresjárásban legyen ennyi).Ekkor 4ohm-nál zenei'-ben bőven leadja a 100W körüli power-t.Én egyetlenegy alkalommal tettem rá 2x53V-ot(a trafó 600w-os volt),egy rossz csatlakoztatásnál megszakadt a testpont,a hangerő meg fel volt tekerve,eredmény-->teljes pusztulás!Olyannyira,h a nyák-ot is ki kellett cserélni,mert elpárolgott róla(!)a fólia... Visszakötöttem a 40V-os tápra,hosszú évek óta megy,pedig 4ohm alatt is volt kergetve.Ezek a tranyók ennyit tudnak...
(#) Robi85 válasza ngyzoli hozzászólására (») Jan 1, 2009 /
 
Hali.

Tegnap már működésre birtam a kicsikét. Szamóca mondta hogy a tranyók nagy valószinűséggel hamisak. Mindegy, de ennek ellenére is tökéletes a hangja. Ma nekiállok a másik panelt is megcsinálni. 40Volt fölé nemtudok menni semmiképp, mert igyis az alsó határon van. +-37Volt. 8 Ohmal terheltem tegnap 3óra hosszát, semmi gáz nemvolt. Remélem a másikkal sem lesz semmi baj. Amugy azt honnét lehet tudni, hogy meik BD249C nem hamis? Ki a gyártója?
(#) Akashi hozzászólása Jan 1, 2009 /
 
Sziasztok.

Építetek egy végfokot (texas), de bajban vagyok a táppal.. Ugye 20V +- szimmetrikus táp kell neki, de nekem nincs ilyen, csak +-42 voltom. Van több tápom (12-24 volt) de ezek nem szimmetrikusak.
Láttam valahol egy kapcsolást ahol "szimmetrikussá" lehet tenni a kimenetet.
Az erősítő 2*25Wattos.
Tudtok segiteni hogyan csináljak megfelelő tápot neki?

kapcs.JPG
    
(#) Akashi hozzászólása Jan 1, 2009 /
 
Ja...
és majdnem elfelejtetem.

B.U.É.K
(#) CIROKL válasza Akashi hozzászólására (») Jan 1, 2009 /
 
Szia. Nos ez a Texas errősítő a te +- 42 Voltodat is szeretni fogja , csak a kimenő teljesítményed ennek megfelelően fog alakulni! Meg még egy dolog ha BD et használsz akkor azokkal vigyázni kell mert mostanság sok a hamis gyártmány belőle !Úgyhogy nem kell semmi megfelelő táp az úgy ahogyan van rákötöd a tápra S láss csodát !
(#) cooper hozzászólása Jan 1, 2009 /
 
Sziasztok!
Segítséget szeretnék kérni tőletek! A kérdésem az lenne, hogy mit tudtok ajánlani egy Pioneer SA-950 típusú (75W) erősítő volume potija helyett.
Eddig egy ACT-171-0-100KB1X2 feliratú tevékenykedett benne de ez már nem jó mert ezt a nagyon okos tulajdonosa eltörte... (ÉN)
Neten nemigen találtam hozzá semmit mivel ez egy nem mai gyerek... Szerintem idősebb mint én. Viszont csodásan szól.../na...
Előre is köszi a segítséget!
Üdv.: Dj Cooper
(#) Bassmester válasza cooper hozzászólására (») Jan 1, 2009 /
 
100 kOhm-os, logaritmikus sztereópoti kell bele, olyan ami beépíthetőség szempontjából is megfelelő.
Ha beviszed egy alkatrészboltba biztosan kapsz helyette valamit.
(#) szamóca válasza Bassmester hozzászólására (») Jan 1, 2009 /
 
Egy kis baj van ezzel csak. Loudness-es a poti. Ha ez nem kell akkor jó.
(#) Bassmester válasza szamóca hozzászólására (») Jan 1, 2009 /
 
Az milyen? Kapcsolós, nyomótengelyes? Ilyen speckó golgokat nehezebb beszerezni
(#) szamóca válasza Bassmester hozzászólására (») Jan 1, 2009 /
 
A poti pálya egy, vagy több helyről ki van vezetve lábakra. A Vidi gyártott olyat hogy egy stereó potinak 11 lába volt. :yes:
(#) lapose válasza Robi85 hozzászólására (») Jan 1, 2009 /
 
Szia!

A felirat majdnem mindegy, ha a tokozása pont így néz ki, mint ez, 99% hogy hamis!

BD.jpg
    
(#) Akashi válasza CIROKL hozzászólására (») Jan 1, 2009 /
 
HURRÁ!

Köszönöm a segítséget.
BD-vel már egyszer megszívtam. Gondolod hogy műkodne mondjuk 2N3055 ésa komplementer párjával is? Vagy hasonló paraméterű tranyókkal?
Már készítettem hozzá egy alkatrészlistát (a boltos örülni fog megint ) és a nyáktervet layoutban, de 5-én tudom csak a nyákot megcsinálni, mert itthon nincs lézer nyomtató.
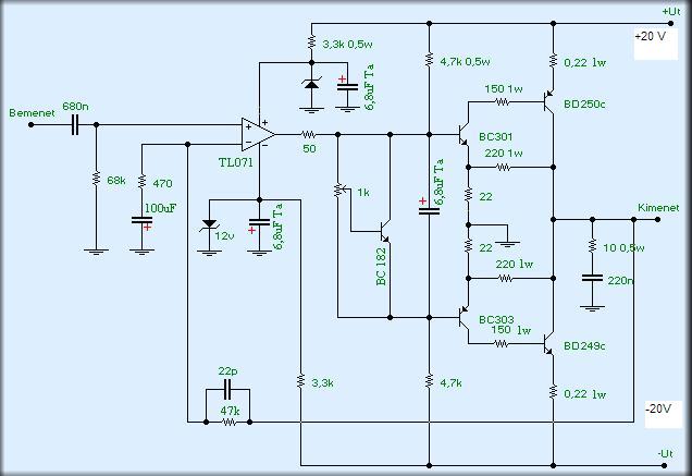
Egyébként én attól félek hogy a TL071 a 42 volttól szétmegy. Nem kellene valami ellenállást vagy valamit változtatni a mellékelt kapcsoláson?
(#) CIROKL válasza Akashi hozzászólására (») Jan 1, 2009 /
 
Valamikor Kb 20 éve én is megépítettem már ezt a Texast , nálam a klasszikus BD párral ment sok sok éven keresztül ! A 249-250 párossal +- 40 voltról , A TL071 nek meg ottvan a 3,3 K ellenálás ! + a 12 voltos zener : tehát így a TL csak 12 Voltot kap !Viszont úgyemlékszem én 15Voltos zenereket alkalmaztam ! Természetesen más tranyóval is meglehet építeni ami ezeket a paramétereket tudja !Ja ettől mit vársz ? MINŐSÉGILEG? Eléggé furcsa , alig alig jó a hangzása , bár egy gyakorló erősítőnek jó!
(#) Robi85 válasza lapose hozzászólására (») Jan 1, 2009 /
 
Hali.

Hihi... és pont igy néznek ki. Urbánék ilyet árulnak, vagy öksem tudják , hogy hamis?
(#) szabi83 válasza Robi85 hozzászólására (») Jan 1, 2009 /
 
Az a célja, hogy eladja
Következő: »»   226 / 2575
Bejelentkezés

Belépés

Hirdetés
XDT.hu
Az oldalon sütiket használunk a helyes működéshez. Bővebb információt az adatvédelmi szabályzatban olvashatsz. Megértettem