Fórum témák
» Több friss téma |
Mielőtt kérdezel, a következő két dolgot ellenőrizd!
I. A helyes tápfeszültségek megléte.
II. A kimeneten van-e egyenfeszültség.
Élesztés.
Sziasztok..Sherwood RD 6103 típusú erősitőt kaptam.Semmi életjelet nem mutat.
Service manualt nem találtam hozzá csak az RD6106-hoz,kissé eltér de kiindulásnak jó lehet. Segédtápnál találtam egy szakadt diódát,1SS133T típusú.Illetve a szintén bekarikázott pineken csak a 6V mérhető.Ezt a diódát mivel tudom helyettesíteni?Jól láttam a datasheetben,hogy egy mezei dióda? Előre is köszönöm.
Nehéz kivenni a képről, de az a relé tekercsével párhuzamos dióda, 4148 megfelel.
Igaz,hibasan jeloltem ki,de ugy van ahogy mondod,a relen van…Cserelem .
Aztan meregetek tovabb,koszi!
Elvileg a dióda nélkül is működnie kellene, szóval más lesz ott a nagyobb gond úgy néz ki.
De mondjuk egy tekercs ellenállást mindenképp nézzél, és kap e vezérlőfeszültséget a relé. Ha jól látom a Q711 tranzisztor vezérli, nézd meg azt is nem e szakadt, vagy van e a bázisán jel. CE átmenetét rövidre zárva direktben rápróbálhatsz a relé működésére is... A hozzászólás módosítva: Okt 14, 2022
Szia...megvizsgálom amiket írtál,viszon a relé pogácsáit rövidrezárva sem történik sok minden,csak annyi,hogy hallom ahogy a trafó áramot kap.
Még a trafó kivezetéseit most fogom kimérni.
CE-t rövidre zárva már világít a standby,de nincs tovább most sem még.
Az CP714 IC-nél a -30 V, +15 V, + 8 V-tok megvannak? Gyanús, hogy a Q711 tranzisztor is rossz.
A hozzászólás módosítva: Okt 14, 2022
Szia,nincsenek meg a feszultsegek kiveve a 6V-ot…rajzon 8-nak latni..
Ellenben talaltam egy lotyogo kondit. Mindket forrasztas felszakadva. C717…idom meg nem volt visszaforrasztani,illetve ha ezutan sem indul akkor kimerem a tranzisztort.
Attól kell lennie feszültségnek. Más gond lesz. Sajnos.
A hozzászólás módosítva: Okt 14, 2022
Q711-et csereltem,valoban hibas volt,bar a rajzzal ellentetben BC107 volt benne,rele mar behuz.
Jelenleg mar van standby illetve a pineken merhetok a +15/+6/-30V… Trafot kimertem,sejtesem szerint ott nincs elteres,megvannak a feszultsegek a secunder koron. A hozzászólás módosítva: Okt 15, 2022
Kozben eszrevettem,hogy kb.10 perc utan egyenletesen kezmeleg a hutoborda ami a keszulek teljes szelessegeben van a vegfokon.
Szoval azt nem tudom kizarni,hogy valamelyik csatorna lenne hibas.
Sziasztok!
Egy 1979-es Sony erositot javitok, aminek a tapjaban ket kondenzator elfarad(kinyilt, C604/C606), magaval rantott par dolgot. Ennek egy korai kapcsolouzemu tapegysege van (a Sony Pulse Locked Power Supply-nak hivja), ami baromi erzekeny az alkatreszekre. Sajnos(vagy szerencsere csak) 3 tranzisztor megadta magat, ennek a helyettesiteseben kernek segitseget. Q613 - 2SC2023 R TO220 Q602 - 2SC1810 TO202 Q603 - 2SA911 TO5 A regulator reszbol egyedul a Q601 (2SC2023R) es a Q604(2SC1810) maradt eppen, de gondolom a Q601/Q613 es Q603/Q604-et ugyis parban kell cserelnem. Helyettesito tranzisztort keresnek, ami elerheto akar itthon is. A 2SA911-en kivul a tobbi tranzisztor tokozasa jo lenne ha hasonlo/azonos lenne, mert hutobordara szerelt. A 2SC2023-nal ki van emelve kulon, hogy a regulatornal R-es az inverter fokozatnal O-s jelolesut kell hasznalni, ha ez szamit. A tobbi resze nagyjabol rendben van a panelnek, minden elko uj, meg azt a par diodat es ellenallast fogom megmerni, de elso blikkre masnak nincs baja.
Sziasztok,Kozben ratalaltem erre…ez gondolom nem egeszseges.
A hozzászólás módosítva: Okt 16, 2022
Sima 2SC2023 van itthon par darab, ami zavar hogy eredeti doksit nem talaltam hogy pontosan miven ter el a sima, R es O valtozat(gondolom hfe es frekvencia)
De a manualban ki van emelve, hogy az inverternel R es O lehet osszevalogatva, a regulatornal R. Sima 2023-as nem jo(zarojelbe rakjak amivel nem lehet helyettesiteni)
Az a gond, hogy ezeket nem nagyon lehett helyettesíteni. Megnéztem neked az ismert oldalaimon a helyettesítőket. Szinte nincs.
A hozzászólás módosítva: Okt 16, 2022
Sziasztok!
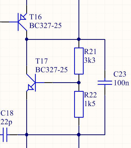
Megint én. ![]() Az lenne a kérdés, hogy a 6363S végfoknál, az R22 helyére, betehetek-e egy tekerentyűt? Na nem mintha kéne, de jobban nézne ki. Mekkorát? ![]() Egy fél kilósat, sorban 1k-val jó lehet? Kell-e változtatni az R21-et?
Üdv
A Robsonhoz nemnagyon fogsz találni semmi dokumentációt,hacsak esetleg valakinek nincs meg ès megosztja veled. Mi a hibája?
A tekerentyűnek az lenne az értelme, hogy a névlegestől mindkét irányban tudj adjusztálni csöppet.
Vagyis az 1k partizánnal sorban egy másik 1k tekerentyűt kell tenni, aminek a középállása a névleges. De ha rám hallgatsz, akkor elfelejted a tekerentyű végleges beszerelését. Max a beállításnál használod, megnézed, hogy mekkora értéknél volt pöpec a nyugalmi, és kilegózod partizánokból. Az R21-et nem érdemes babrálni, ha az előbb említett konstellációval be lehet állítani a normális nyugalmi áramot.
Köszi, akkor olyat veszek.A 6380-asnál van tekerentyű, gondoltam itt is lehetne.
Meg, ha nem kell, oda miért raktak? ![]() Így viszont nem kell válogatni alkatrészeket, csak tekergetek a megfelelő értékig.
Ha egy hűtőborda egyenletesen kéz meleg, akkor az még akár a normális üzemi hőfok is lehet.
Akkor aggódnék, ha kivezérlés nélkül elkezdene forróvá válni, az a nem normális.
Ez az aktuális konstruktőri előírástól függ. Potival kényelmesebb a végmérő munkahelyen állítgatni, de a legkényelmesebb, ha fix érték van megadva, és az áramkör elviseli az ebből fakadó szórást.
Szíved joga.
![]() Ha így a BE körben van a poti, túl nagy veszélyt nem jelent ha megszakad, maximum leesik a nyugalmi áram.
Rendben, akkor 1k legyen? Mert a rajzon 470R van és bay-ról rendelném, csak biztosra akarnók menni.
Nem egyforma a két rajz! A 470R poti is valahol a középállása környékén van jó pozícióban, legalább is úgy illene méretezni ilyen esetben.
Vegyél nyugodtan 500R potit. Ha valami miatt nem sikerül beállítani a nyugalmit, akkor inkább az ellenállást érdemes módosítani. 1,1 - 1,2 - 1,3k mind filléres sor érték.
Igen,viszont standby modban van es sehogysem lehetseges bekapcsolni,mas reakcio nincs a keszuleknek es ezert irtam,hogy emellett kezmeleg a borda..Gondolom nem kene neki…
|
Bejelentkezés
Hirdetés |





















