Fórum témák
» Több friss téma |
Mielőtt kérdezel, a következő két dolgot ellenőrizd!
I. A helyes tápfeszültségek megléte.
II. A kimeneten van-e egyenfeszültség.
Élesztés.
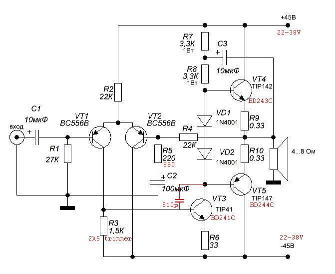
BC140 helyett BD140!
Lehet, hogy csak annyi a gond, hogy jobb tranzisztorokat használsz, mint eredetileg. A kivezetékezett T5 tranzisztor bázis kollektor közti 1K ellenállást növeld, így jobban nyit a tranzisztor és jobban összehozza a T9 és T10 bázisát.
Szia! Látni kéne a beültetést.
Mekkora nyugalmi áramfelvételt tapasztaltál? Milyen határok között állítható a P2-vel? Mekkora bordára van felfogatva? Ezen múlik a melegedés, hacsak nem gerjed. A Zobel-tag fájón hiányzik a kimenetről. A 100 pF a T4-en elég karcsú kompenzáció, ezzel később is foglalkozhatunk. A végtranzisztor emitter-ellenállások értékét miért csökkentetted ilyen drasztikusan?
40W izzó van a táptrafóval sorban a 230V os oldalon, ami majdnem maximális fényerővel világít. Ha ezt rövidre zárom másodpercek alatt melegedni kezd. Egy 5mm vastag 80x50mm méretű alu sín csillámmal szigetelve minden tranzisztor. Az a terv hogy erre kerül hővezető pasztával egy P4 procihűtő opcionálisan ventillátorral. Az emitterellenállások értékét EcoPityu javaslatára csökkentettem.
Itt egy kép róla a beültetés végén. Azóta a bemeneten a 3 kis BC-t már megfordítottam
Ezt ki fogom próbálni. 2,2k vagy drasztikusabban növeljem?
Azt az 1k-t csökkenteni kell, ha kisebb feszültségeltolást szeretnél. U=(1+Rce/Rbe)*Ube a képlet.
A legkisebb nyugalmi áramhoz a trimmert tekerd ki az 1kohm felöli végállásba!
Valószínűleg az 1k miatt még túlságosan nyitva vannak a végtranzisztorok mert bár csökken de nem eléggé. A gond az hogy a 68 ohmos ellenállásra 0,7V nak kellene esni viszont ha csökken a nyugalmi áram ott 8V körül mérek.
Ott valami alapvető hiba van. Biztosan 68ohm? Diódák polaritása rendben van?
A rajz szerint beültetve. Ha a rajz rossz akkor a dióda is rosszul áll. Én is úgy gondolom hogy ordít a hiba csak nem veszem észre
Ellenállás értékek ellenőrizve. A hozzászólás módosítva: Okt 25, 2023
Diódákon mekkora feszültséget mérsz?
Melyiken mérjek?
Mindkettőn, ha már sorba vannak kötve.
Ha a trafóval soros primer izzó világít, akkor azon jelentős feszültség esik, azaz a trafóra sokkal kevesebb feszültség jut, így az erősítő tápfeszültsége akár kritikusan alacsony lehet.
Javaslom a tápfeszültséget megmérni, a további mérések előtt.
A túlzott áramfelvétel nem engedi felfutni a tápot, egyelőre nem tudunk mérni, hogy behatárolhassuk a hibát. Vedd ki mindkét TIP35-öt!
Így éleszd az áramkört!
Ismét nekiestem az erősítő projektnek. Annyi fejlemény van hogy először is rövidre zártam a T5 tranzisztor emitterér és kollektorát hogy mégjobban húzza össze a végtranzisztorokat. Eredmény: Végtranzisztorok nem a meghajtók (T4,T5) melegedni kezdtek. Izzó nélkül is próbáltam rövid ideig. Most kivettem a meghajtó tranzisztorokat és a rövidzárat is. Eredemény: A bemeneti differenciáló tagon T2 es tranzisztor melegszik.
Nagyjából 24V esik rajtuk együtt, külön külön csak 0,4V körül mérek
1.2V kéne a kettőn együtt. Külön külön a fele. A T3 bizisára menő diódákról beszélünk. T3 bázisa és - táp között mérj!
A hozzászólás módosítva: Okt 26, 2023
Így van. Épp kiforrasztottam és diódavizsgálóval nézem hogy halottak. Beültetéskor sikerült fejjel lefelé beültetnem a T1 T2 T3 at. Talán ekkor károsodtak. Most próbálom a cseréjüket.
Sikerült! T6 emitteréhez 0,7V ot nem csak 0,6V ot tudok maximálisan állítani, P1 potméterrel a kimenetet sikerült 0,05V ig lehúzni. Teszek bordát T4 T6 ra és jöhetnek az első tesztek.
A 0.6V is jó. Tranzisztorfüggő a pontos érték.
Remélem, most már jó lesz minden!
Túl sokat nem is változik az érték hiába tekergetem a potit minimális eltérések vannak csak. Hamarosan írok hogy sikerült a teszt.
Sziasztok! Unaloműzőként összeraktam egy nagyon egyszerű darlingtonos végfokot. A zúgás és gerjedés elhárítása után egészen hallgatható lett. A piros értékek lettek végül beépítve. Kipróbáltam sima tranyókkal helyettesíteni a darlingtonokat. Meglepetésemre kb. ugyanúgy szól, de sokkal erősebben melegszik a hűtőborda. Bőven belefér, de kíváncsi lennék a miértre. A nyugalmi áram 65 mA, az szerintem nem lehet sok. Darlington esetén nem mértem. A másik kérdésem az lenne, SAP-08 tranzisztorokat használva elég lenne a tokba integrált emitter ellenállás?
Mondhatni működik az erősítő. Apró problémák azért vannak:
1. A magas tartományt nemigazán viszi át, olyan a hangja mintha magassugárzó nem is lenne a hangfalban. 2. Nagyobb hangerőnél elváltozik a zene mintha a hangfal előtt járna egy ventillátor és azon keresztül hallgatnám (talán keresztezési torzítás?) Melegedési problémák nincsenek, a telljes tápfesz 52V ezt mértem menet közben ez max hangerőnél nagyjából 47V ig esett be.
A túl kis nyugalmi áram alacsony hangerőn okoz csikorgáshoz hasonló torzítást.
Mekkora értéket állítottál be? Én kicsit túlzásnak érzem a 100pF-os kompenzálást, de ez magánvélemény.
Lehet a sima tranyó már nagyon nyitva van és azért fűt.
A bázison lévő feszültség a darlington esetén 1,2v míg a sima tranyónál 0,6v körül van valahogy.
T4 bázis kollektor közötti kondenzátorra gondolsz? Az 100nF
A darlingtonokat is csak a két soros diódával feszítetted elő? Ha igen, akkor az úgy "B" osztályban működött, azért nem melegedett a borda.
A SAP-08-ban nyilván azért vannak a tokba integrált emitter ellenállások mert azokkal is jól működik és azért van kivezetve az emitter külön, mert a belső ellenállások pontatlanok. Használhatod így is, úgy is... majd látod. |
Bejelentkezés
Hirdetés |






Ellenállás értékek ellenőrizve. 





