Fórum témák
» Több friss téma |
Mielőtt kérdezel, a következő két dolgot ellenőrizd!
I. A helyes tápfeszültségek megléte.
II. A kimeneten van-e egyenfeszültség.
Élesztés.
....vagy az áramgenerátor-tranyó bázisa és a föld között a bázisellenállással paralel?
hali!
énugyan ezt a végfokot szeretném megépiteni kb 2 éve..... tavaly novemberben már megvoltak az alkatrészek hozzá, de nem még hiányoságok azért voltam hűtőborga nyák egyéb téren de most megprobálok neki esni ma éjel gyárják le nekem azt az alu lemezt amivel a bodára szerelem a végtranyókat ha az megvan jön a többi ha esetleg elakadok vel tudnál segiteni vagy valaki eki már megcsinálta ezt? kérdésem a traforól: Van egy régi flipperből kiszedett trafóm kb 12x12x14 cm es a külsö mérete pri:0-110-125-220-225-240-p sec:2x9,6-2x6,3,2x50,12-16V ha a sec a 220V0V re kapja a hálót terhelés nélküli secel akkor néha fogja és a 10A kismegszakitót lezavarja, de ha 240-0 ra kötöm akkor már kibirja a bekapcsolást mindig igaz még a 16A nél is csunyán látszik a mennyezeti lámpán amikor bekapcsolom... nem gyenge darab az tuti 10A lomha diazed volt a gyári biztije a dobozban... hát elég durva darab ezt szeretném hozzá használni mert szerintem lazán viszi a max 2x 400W ott gondoltam hogy csináltatok egy 1200VA as toroidodt de most lett ez... még nem mértem rajta üresjáratban menyit eszik de gondolom jolesz a 2x50V os sec ami ugye egyenirányitva pufferelve ~70,5V DC kb... anyit ki bir elvileg nem?
Hello! Egy kapcsirajzot tudnál küldeni! Köszi
Építettem egy erősíttőt 7294el + tl074es szűrőt hozzá +- 34V ot kap.
Na és ehhez szeretném még ezzt a két kapcsolást negcsinálni http://www.hobbielektronika.hu/kapcsolasok/12v-os_ventillator_szaba...z.html http://www.hobbielektronika.hu/kapcsolasok/hangfalvedo_erositokhoz.html az utóbbihoz készítettem NYÁKot is Sprtint Layout 5.0ba. - mert nem vettem észre higy van ott NYÁK rajz is,Átkéne néznetek, hogy jó-e? Az előbbihez pedig terveztem egy 7812es stabilizátort is 100µF 10µF 100nFes kondikkal. Jó lessz ez így?
Köthetsz párhuzamosan kondenzátort a diódákkal. Ilyen "lassú" erősítőnél nem sok jelentőssége van (ez nem minősítés volt, nem kell feltétlenül 200V/us jelemelkedés egy erősítőnek), de ha nagyon magas lelemelkedési sebességű-széles sávú erősítőt csinálnál, akkor már nélkülözhetetlen lenne. Mindenesetre itt sem árt. Rosszabb nem lessz tőle a végfok.
Oké
majd ha kész lesz felteszem.
Thx!
Halihó!
Felteszem itt is kérdésem mivel ez is erősítőről szól és, mert a másik topicba nem nagyon válaszolnak erre... Hallottam régen, hogy lehetséges az, hogy egy erősítő kimenő teljesítményét le lehet korlátozni valahogyan. Én 2 darab erősítőt akarok hidalni ami 2X50W/4ohm, ebből lesz 1X100W/8ohm. És el azt szeretném, hogy 4ohmon is működjön, vagyis 4ohmon is 100W legyen, ne több mert akkor ugye elszáll az erősítőm. Valaki sinálte e már ilyet halott e róla? Úgy emlékszem azt mondták, hogy egyik quad szériájába volt olyan, hogy 100Wot adott le 4 és 8ohmon is. Ehhez szeretnék kapcsolásirajzot. Előre is köszönöm!
Aha. Értem, köszi.
Valahol följebb írtad az st-151el kapcsolatban ezt a 22 nanós kapacitív terhelésre való kiakadást. Ez a 22 nano valójában hogyan értendő, önmagában a kimenetre kötve, vagy a terheléssel párhuzamosan? >>>innentől 18as karika>>>> Amikor teszteletem a 25Wos végfokomat, egyszer rákötöttem egy autóhangszórót ami sorba volt kötve egy 2200 mikrós csatolókondival (ezzel szoktam monitorozni a tápágakat). Működött, szólt, viszont biztosan gerjedt, mert amikor bemenő jel nélkül kimértem, a nyugalmi áram 60mA-ról felment 150mA-re, amikor levettem róla, visszaállt 60ra. Ezt többször, (percekig) rátettem, de nem ment följebb az áram, nem akart elszállni vagy ilyesmi. Ez így konkrétan jó vagy rossz viselkedést jelent?
nem lesz szükséged a védelmi áramkörre mert az ic tartalmazza beépítve
üdv
és a ventilátor jó?De amugy ez is jo?
Sziasztok!
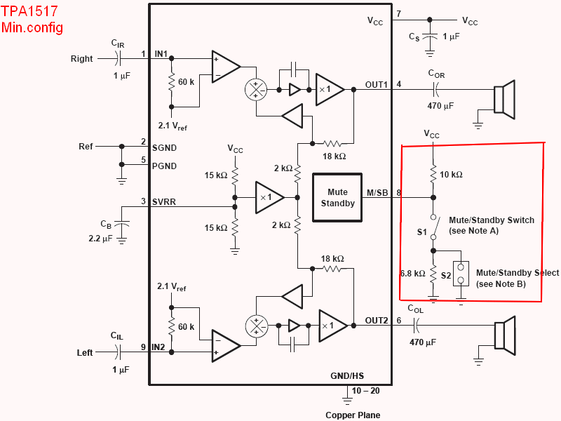
Texastól rendeltem TPA1517-es IC-ket. Megérkeztek Ez egy 2*6 W os stereo erősítő IC. Adatlapján a min.config- kapcsrajzal kapcsolatban lenne egy kérdésem. A képen bekeretezett rész elhagyható? Nekem nincs szükségem mute és stand by állásra. ha bekapcsolommenjen. Szóval ez a rész teljes mértékben elhagyható, vagy nem ártana "otthagynom" valamt? És még egy kérdés, ebből az erősítőből egy-két tranyóval, FET-el nem lehet kcsiit nagyobb teljesítményt kihozni? (nem 2-300W-ra gondolok, hanem olyan 10-15 W-ra ha lehetséges ilyet csinálni.) kösz előre is: ÜDV: uli
Hello!
Van valakinek valami egyszerű és működő tranzisztoros előerősítő kapcsolása? Köszi előre is
Helló!
Elég amatőr vagyok, de szeretnék a kocsimba valami zenét hallgatni. Olcsó megoldás érdekelne, ami nem látszik kívülről (a környékünkön törik fel az autókat a hangszórók miatt). Szval arra gondoltam, hogy sima 2 utas hangszórókat rakok az ajtóba levő rács alá (nem látszik) és egy Jack dugóval rákötök valami MP3 vagy CD lejátszót (ezeket is el lehet tenni, ugy, hogy ne látszódják kívülről, mint az autósrádió) Szval azt szeretném megoldani, hogy egy MP3 lejátszó meg tudjon szólaltatni rendesen (nem discóautó, csak hoyg lehessen hallani/érteni) 2 20-30 W os hangszórót. Milyen erősítő kell ehez? Kapcsolási rajz, vagy ilyesmi kellene, ami működik kocsiban is. ( ha esetleg lehet készen kapni az is jó lenne, de nem akarok egy 20.000 Ftos erősítőt venni 2 vacak hangszórónak..) Kösz előre is...
Ha van magnó a kocsidba akkor sztem ez a legolcsób és legpraktikusabb számodra. Ha az egészet külön akarod akkor kell egy egyszerű 12V-rol működő végfok(vmeik TDA).
Ami a főoldalon van az nem jó? (kapcsolások közt)
Hello!
Amit belinkeltél, elég rossz hangminőségű zene átvitelére képes. djadji! Sztem építs egy egyszerű TDA7375-ös erősítőt. alig kell hozzá valami alkatrész, és 2*20wattot le tud adni. Itt a kapcsi rajz. Vagy esetleg TDA1554Q, mely ugyanezt tudja, ugyanennyi alkatrész kell hozzá, csak egy kicsit olcsóbb (szegeden...) Sok sikert!
na épp ez az... Nincs magnó se, és nem is szretnék...
szval olyan lenne, hogy leviszem pl a diskman-emet, rádugom a kesztyűtartóból kikandikáló jack-re, és megszólal a zene az autóban. ehhez elég 2 20 Wos hangszóró.. de nem tudom mi kellne a hangszóró és a diskman/MP3 lejátszó közé... Gondolom erősítő.. de milyen? (kicsi, olcsó, egyszerű..)
Értem. Akkor amit Kovidivi belinkelt tökéletesen megfelel számodra. Veszel hozzá kb 6-10-ért vmi egyszerű sal vagy mnc hangszórószettet, ami neked jó lesz. Az erősítőt sztem érdemes bedobozolni, akkor berakod a kesztyűtartóba, vagy a magnó helyére hogy nelátszódjon, adsz neki 12V-ot és én raknék rá 2 rca csatlakozót. Ezt akár kivezetheted a műszerfalre is valahova. Onnantól már csak egy jack-rca kábellal összekötöd az mp3-al és kész is
Jah és SAL-éknál most egy csomó hangszóró akciós. Itt.
Én vmiek WRC vagy BOXXER-ből választanék helyedbe, ami passzol az ajtó gyári hangszóróinak helyére.
Esetleg még egy kis extra kivezérlésjelző AN6884-gyel
(max. 200ft+ledek+poti / csatorna) És segítünk nagyon szívesen az erősítő megépítésében, ha elakadsz valahol!
http://www.dunaweb.hu/bajielektronika/arlmodul1.html
a 2X10W s változat jó neked vagy most itt akcios eerősitő is van http://www.d-audio.hu/product_973/category_2_60/product_info.html
Ez a kapcsolási rajz tetszik. Kafa, szten meg is tudom csinálni... (mit értesz azon hogy Szegeden olcsóbb? Merthoyg én is szegedi vagyok..
)Mellesleg ehhez mit szóltok? Tudnám ilyesmire használni? http://www.d-audio.hu/category_53/product_116/product_info.html Vagy itt van a nagyobbik testvére (csak ez drágább, de ez azért még belefér..) http://www.d-audio.hu/product_114/category_53/product_info.html EGy kocsiba ugyen nem tudom mekkora szóró kell, de sztem 2x30W meghajtva az első 14W-ossal elegendő egy kis zenéhez menet közben, meg hírek hallgatásához.. (vagy nem?) UI: Remek helyre jöttem.. köszönöm mindenkinek a segítséget... Egyébként régóta érdekel az elektronika, de tök amatőr vagyok hozzá (kapcsolási rajz alapján mr építettem 1-2 egyszerű dolgot..). Tudtok olyan honlapot ahol érdemes elkezdeni? Az alapok.. ugy értem.. (jelölések, bekötés, mi mit jelent.., stb..)
Tudunk-e olyan oldalt? Igen. Hobbielektronika.hu
A cikkek és kapcsolások fül alatt vannak kezdőknek való dolgok, leírások, minden ami kell. Amit másodjára belinkeltél, a 70Wattosnak már szimetrikus 40V-kell. Viszont ahoz kapcsüzis táp kell, az egy kicsit már bonyolultabb dolog. De ha Kovidivi által belinkelt kapcsolást megépíted, az bőven jó lesz. Meg annak 12V-kel és ugye az akku is önmagába annyit tud
ne haragudj! mekkora a kocsiba tápfeszed???
12-14.5V a D-audios nál megnéted a táposfeszelyt??? 36V-nál és 4ohm terhelésnél szól 18W-t a dunawebes amit linkeltem az jo neked. a második amit belinkeltél a + duplatápos! + test -
Hát írta hogy amatör szóval ezt ellehet nézni neki azért vagyunk itt hogy segítsünk. Csak a kitartás legyen meg.
Amúgy djadji kérdezz nyugottan bármit szivesen segítünk.
Nekem nem segítenétek lécci, egy előerősítő kapcsival?
http://www.d-audio.hu/category_53/product_117/product_info.html
én ebből már 3-at raktam össze.nekem bejött. |
Bejelentkezés
Hirdetés |





(max. 200ft+ledek+poti / csatorna) És segítünk nagyon szívesen az erősítő megépítésében, ha elakadsz valahol!





