Fórum témák
» Több friss téma |
Mielőtt kérdezel, a következő két dolgot ellenőrizd!
I. A helyes tápfeszültségek megléte.
II. A kimeneten van-e egyenfeszültség.
Élesztés.
Szia! A BD135 (T5) kollektor-emitter feszültsége mennyi, 2V lenne jó. Mérd meg a 33 ohm (T4 emitter ellenállás) mennyi feszültséget ejt, itt 0,6V kéne. Terhelés nélkül a kimeneten mennyi az egyenfeszültség?
33Ohm on 0,96V, BD135 E-C feszültség kötözz 0V. Kimeneten szintén 0V
Most mérek a kimeneten 20V ot, az előbb nem figyeltem a műszerre és másikkal mértem, ami már nem működik, de az E-C között továbbra is 0V
T5 C-E nem zárlat? A 0,96V-os mérés: a vele szemben lévő 68 ohm -om így 2V-nak kéne esni az áramgenerátorban, ez messze több mint a két dióda nyitófeszültsége mínusz T6 PN átmenete. Ellenállás értékek rendben?
Az ellenállás értéke redben van, szerintem hibás a BD135, van még pár belőle, mindjárt kiforrasztom és megmérem.
Beforrasztva is látod a zárlatot.
Szerk.: mérd meg kérlek a 68 ohm -on eső feszültséget a rend kedvéért ![]() Szerk.: A T2 bázisán lévő 1k ellenállást legalább 2,7k-ra növelném, mert túlzottan nagy az erősítés.
AJAJAJAJJJJJ, előbb a 33Ohm helyett a 68Ohm ot mértem, picit elnéztem. Tehát 68Ohm on 0,3V. 33Ohm oson 0V, szerintem szakadt lehet az ellenállás.
De mér rá a műszer 30ohm ot
Nincs az elszakadva! Írok privát, mert nagyon megtöltenénk az oldalt.
Sziasztok!
Volna 1 elég érdekes kérdésem. Van 1 tranyós végfokom és az volna vele a problémám hogy ha zenét halgatok rajta full mind1 hogy mennyire halkan akkor ok akár ha egésznap is megy semmi baja nincs, de ha csak szimplán bevan kapcsolva és nem indítok el zenét akkor kb 15 perc után kinyirja a végtranyókat de semmi mást. csereután ismét müxik amig zenét halgatok, ha leállítom a zenét kb 15perc után ismét kilövia végtranyókat. Ez miért lehet mertsemmit nem találok benne hibásnak és a két vég bázisán sem tapasztalok nyugalmi feszeltolódást vagy növekedést max 600mv bázisonként.
Szia! Tegyél a tápágba ellenállást, vagy izzót így károk nélkül tudod vizsgálni a hibás állapotot.
Szia! Nekem már van ebből az erősitőből 2db,és mind a két db pöccre indult,ha követtem az alábbi leirást.Ajánlom neked is.Üdv:
Köszönöm szépen!
Nem tudom olvasni, csupa ismeretlen karakternek jelzi ki a szöveget. (Win7, office2003)
Van egyilyen dokumentumolvasó. Ha végképp nem menne megnézés.
Szia. Igen mostmár szól tudok nyugalmi állapotot állítani, szól is hangosan, csak iszonyatosan torzít
Üdv
Vélhetőleg gerjed. (amit a negatív visszacsatolásnak lehet leginkább betudni.) Ha kiveszed belőle a visszacsatolást, akkor is elszállna vajon? , -ha nem akkor gerjedés van.(Ez lehet rossz nyáktervezéstől is) A meghajtók b-c lábára tennék 100-150pF -ot.
Akkor még mindig nem jó.
Még mindig a keresztirányú torzításod nem jó szerintem.. Kíváncsi lennék ha kapna sinust, s szkópra tennéd a kimentet, akkor a sinus-sinus lenne e, vagy 2 félperiódus szünettel..
ez 1 gyári végfok soha nem volt még ez a gond vele és csak a fél oldala csinálja de csak akkor ha kb 15 percig nem szól rajta semmi csak jel nélkül megy. Teganp buliztunk vele így és padlón ment egész este, semmi gond nem volt vele.
Szia ,a relé elött is ok minden szépen megy ott is,nincs semmi fesz ,most megyek ,és ki cserélem a bc tranyokat vagy ami gyanus lehet.
Heló! Bocs hogy csak most válaszolok de nem voltam ithon 2 napig. Szóval ez az az erősitő amiről korábban irtál hogy 2x100w és valószínű hogy munkapont hibás? ha igen akkor én még mindég a munkapontra gyanakodnék vagy esetleg ahogy előttem is irták, valami gerjedés lehet a háttérben. Nyugalmi áramnak mennyit mértél ahogy a korábbi hozzászólásokban javasoltuk?
Üdv mindenki. Lenne egy feladat: egy sportpályára kellene normális hangosítás kb 10 hangfallal(ami bővíthető) és erősítővel. Beszédhez és háttérzenéhez. A költségkeret 6-700ezer ft. Eddig csak egy keverő van meg. Valakinek lenne valami ötlete esetleg, szivesen fogadom.
Szia! Hangosítás.
Legdurvább hiba, kicsatoló elko hiánya, méretezése sem megfelelő. Feszültség erősítése egyik fokozatnak sincs, stb..
Szia ,ki cseréltem a 2db bc traynot és most, már működik rendesen,kösz.
Nincs mit.
Tisztelt Pákatársak!
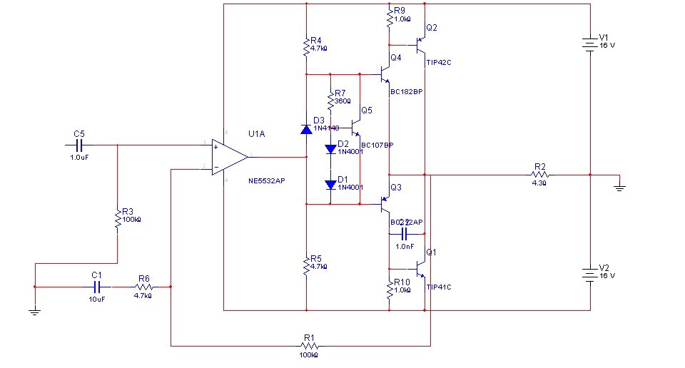
Idő, alkatrész és persze tudás hiányában képtelen vagyok a projectem következő szakaszába lépni. Így marad a PC-s szimulátorokkal való tervezgetés. Szerintetek életképes lenne-e a mellékletben látható kapcsolás? Kinek - mi a véleménye róla? (Építő jellegű kritikát szeretnék ismételten.)
Szia! D1, D2, D3 diódákon nem folyik áram, mert T5 állandóan nyitva van. Amúgy sincs keresnivalójuk a feszültséggenerátorban. Minél inkább ilyen lesz a kapcsolásod, annál jobb lesz
Szia!
Köszönöm gyors válaszod! A helyzet az az, hogy az EWB-ben próbálgattam és ott így működött jól. Ellenkező esetekben keresztezési torzítás volt és ronda nagy feszültségtüskék jelentek meg a kimeneten. 6 hónapja nincs időm, sem lehetőségem kísérletezni. Kislányom elvisz minden maradék időt. ![]() Megnézem ezt hogy szimulálja le az EWB. |
Bejelentkezés
Hirdetés |





De mér rá a műszer 30ohm ot
, -ha nem akkor gerjedés van.






